Out-of-Field Hippocampus from Partial-Body Irradiated Mice Displays Changes in Multi-Omics Profile and Defects in Neurogenesis
Abstract
1. Introduction
2. Results
2.1. MiRNome Analysis after Direct or Bystander Radiation Exposure of the Hippocampus
2.2. Effect of in-Field or Out-of-Field Irradiation on the Biochemical Profile of the Hippocampus
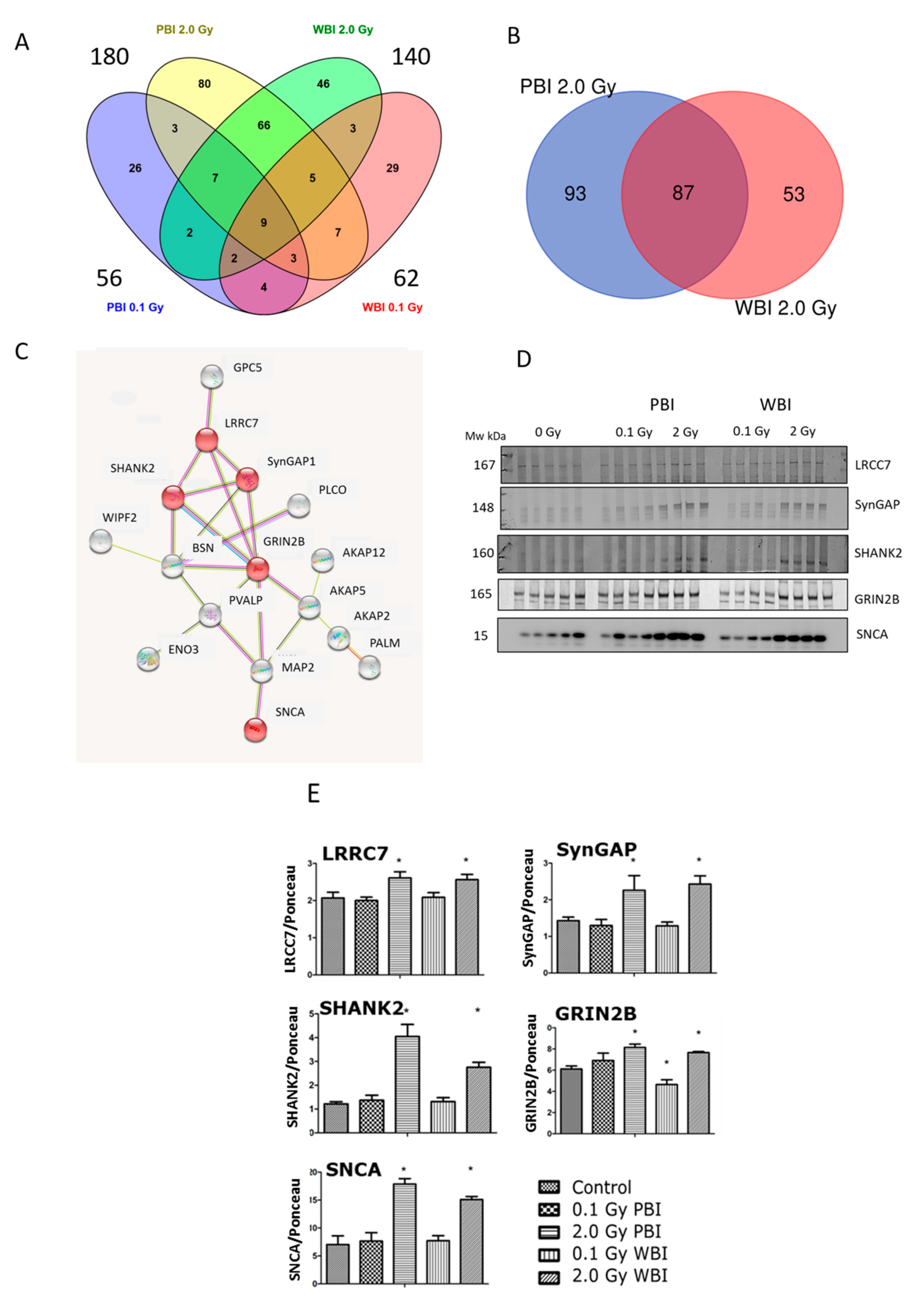
2.3. Effect of in-Field or Out-of-Field Irradiation on the Protein Expression in the Hippocampus
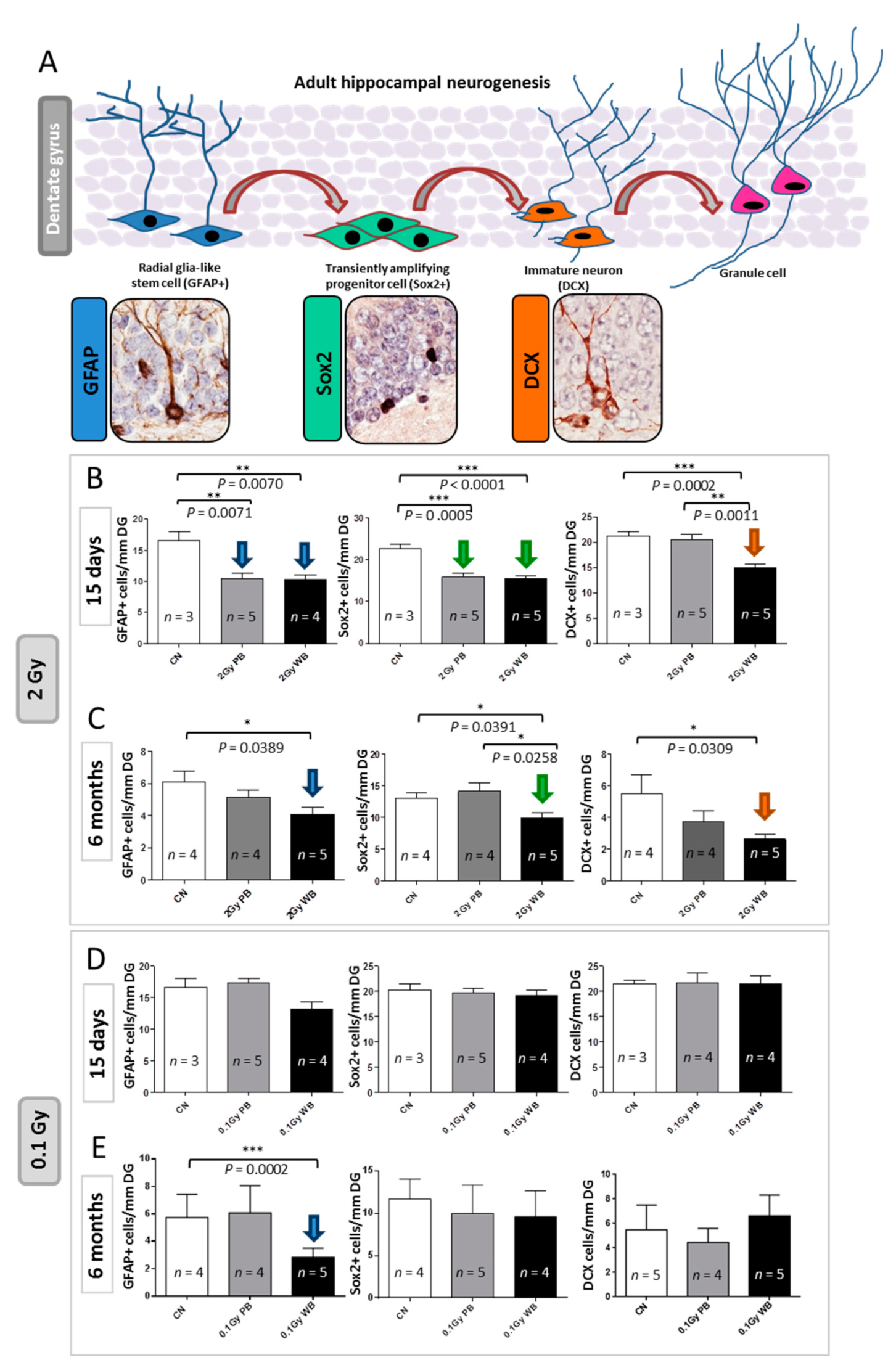
2.4. Effect of in-Field or Out-of-Field Irradiation on Adult Hippocampal Neurogenesis
3. Discussion
3.1. Time-Dependence of Radiation Responses after WBI and PBI with 2.0 Gy
3.2. Dose-Dependence of Radiation Responses after WBI and PBI with 0.1 Gy
4. Materials and Methods
4.1. Animal Irradiation
4.2. Dosimetry
4.3. RNA Isolation, Library Preparation and Next Generation Sequencing (NGS)
4.4. miRNA Custom PCR Arrays
4.5. Immunohistochemistry
4.6. Raman Spectroscopy
Data Pre-Processing and Analysis
4.7. Proteomics Analysis
4.7.1. Sample Preparation for Proteomics
4.7.2. Mass Spectrometric Measurements
4.7.3. Progenesis QI Analysis for Label-Free Quantification for 6 Months Data
4.7.4. Proteome Discoverer Analysis for Analysis at 15 Days Post-Irradiation
4.8. Immunoblotting
4.9. Statistical Analysis
4.10. Data Availability
5. Conclusions
Supplementary Materials
Author Contributions
Funding
Institutional Review Board Statement
Informed Consent Statement
Data Availability Statement
Acknowledgments
Conflicts of Interest
Abbreviations
| Cx43 | Connexin43 |
| DAG | Diacylglycerol |
| DCX | Doublecortin |
| DG | Dentate gyrus |
| FC | Fold-changes |
| GFAP | Glial fibrillary acidic protein |
| GJ | Gap junction |
| IP3 | Inositol trisphosphate |
| NSC | Neural stem cells |
| PBI | Partial body irradiation/irradiated |
| PCA | Principal component analysis |
| RIBE | Radiation induced bystander effects |
| SGZ | Sub granular zone |
| SI | Sham irradiation/irradiated |
| Sox2 | Sex determining region Y (SRY) box 2 |
| TGF | Transforming growth factor |
| TNF | Tumor necrosis factor |
| WBI | Whole body irradiation/irradiated |
References
- Eriksson, P.S.; Perfilieva, E.; Björk-Eriksson, T.; Alborn, A.M.; Nordborg, C.; Peterson, D.A.; Gage, F.H. Neurogenesis in the adult human hippocampus. Nat. Med. 1998, 4, 1313–1317. [Google Scholar] [CrossRef] [PubMed]
- Gondi, V.; Tomé, W.A.; Mehta, M.P. Why avoid the hippocampus? A comprehensive review. Radiother. Oncol. 2010, 97, 370–376. [Google Scholar] [CrossRef] [PubMed]
- Redmond, K.J.; Mahone, E.M.; Terezakis, S.; Ishaq, O.; Ford, E.; McNutt, T.; Kleinberg, L.; Cohen, K.J.; Wharam, M.; Horska, A. Association between radiation dose to neuronal progenitor cell niches and temporal lobes and performance on neuropsychological testing in children: A prospective study. Neuro Oncol. 2013, 15, 360–369. [Google Scholar] [CrossRef] [PubMed]
- Gondi, V.; Pugh, S.L.; Tome, W.A.; Caine, C.; Corn, B.; Kanner, A.; Rowley, H.; Kundapur, V.; DeNittis, A.; Greenspoon, J.N.; et al. Preservation of memory with conformal avoidance of the hippocampal neural stem-cell compartment during whole-brain radiotherapy for brain metastases (RTOG 0933): A phase II multi-institutional trial. J. Clin. Oncol. 2014, 32, 3810–3816. [Google Scholar] [CrossRef] [PubMed]
- Azzam, E.I.; de Toledo, S.M.; Little, J.B. Direct evidence for the participation of gap junction-mediated intercellular communication in the transmission of damage signals from alpha -particle irradiated to nonirradiated cells. Proc. Natl. Acad. Sci. USA 2001, 98, 473–478. [Google Scholar]
- Yahyapour, R.; Motevaseli, E.; Rezaeyan, A.; Abdollahi, H.; Farhood, B.; Cheki, M.; Najafi, M.; Villa, V. Mechanisms of radiation bystander and non-targeted effects: Implications to radiation carcinogenesis and radiotherapy. Curr. Radiopharm. 2018, 11, 34–45. [Google Scholar] [CrossRef] [PubMed]
- Mancuso, M.; Pasquali, E.; Leonardi, S.; Tanori, M.; Rebessi, S.; Di Majo, V.; Pazzaglia, S.; Toni, M.P.; Pimpinella, M.; Covelli, V.; et al. Oncogenic bystander radiation effects in Patched heterozygous mouse cerebellum. Proc. Natl. Acad. Sci. USA 2008, 105, 12445–12450. [Google Scholar] [CrossRef]
- Mancuso, M.; Pasquali, E.; Leonardi, S.; Rebessi, S.; Tanori, M.; Giardullo, P.; Borra, F.; Pazzaglia, S.; Naus, C.C.; Di Majo, V.; et al. Role of connexin43 and ATP in long-range bystander radiation damage and oncogenesis in vivo. Oncogene 2011, 30, 4601–4608. [Google Scholar] [CrossRef] [PubMed]
- Feiock, C.; Yagi, M.; Maidman, A.; Rendahl, A.; Hui, S.; Seelig, D. Central nervous system injury—A newly observed bystander effect of radiation. PLoS ONE 2016, 11, e0163233. [Google Scholar] [CrossRef]
- Kovalchuk, A.; Mychasiuk, R.; Muhammad, A.; Hossain, S.; Ilnytskyy, S.; Ghose, A.; Kirkby, C.; Ghasroddashti, E.; Kovalchuk, O.; Kolb, B. Liver irradiation causes distal bystander effects in the rat brain and affects animal behaviour. Oncotarget 2016, 7, 4385–4398. [Google Scholar] [CrossRef]
- Kovalchuk, A.; Kolb, B. Low dose radiation effects on the brain—From mechanisms and behavioral outcomes to mitigation strategies. Cell Cycle 2017, 16, 1266–1270. [Google Scholar] [CrossRef] [PubMed]
- Beera, K.G.; Li, Y.Q.; Dazai, J.; Stewart, J.; Egan, S.; Ahmed, M.; Wong, C.S.; Jaffray, D.A.; Nieman, B.J. Altered brain morphology after focal radiation reveals impact of off-target effects: Implications for white matter development and neurogenesis. Neuro Oncol. 2018, 20, 788–798. [Google Scholar] [CrossRef]
- Casciati, A.; Dobos, K.; Antonelli, F.; Benedek, A.; Kempf, S.J.; Bellés, M.; Balogh, A.; Tanori, M.; Heredia, L.; Atkinson, M.J.; et al. Age-related effects of X-ray irradiation on mouse hippocampus. Oncotarget 2016, 7, 28040–28058. [Google Scholar] [CrossRef] [PubMed]
- Tada, E.; Parent, J.M.; Lowenstein, D.H.; Fike, J.R. X-irradiation causes a prolonged reduction in cell proliferation in the dentate gyrus of adult rats. Neuroscience 2000, 99, 33–41. [Google Scholar] [CrossRef]
- Monje, M.L.; Mizumatsu, S.; Fike, J.R.; Palmer, T.D. Irradiation induces neural precursor-cell dysfunction. Nat. Med. 2002, 8, 955–962. [Google Scholar] [CrossRef] [PubMed]
- Mizumatsu, S.; Monje, M.L.; Morhardt, D.R.; Rola, R.; Palmer, T.D.; Fike, J.R. Extreme sensitivity of adult neurogenesis to low doses of X-irradiation. Cancer Res. 2003, 63, 4021–4027. [Google Scholar]
- Rola, R.; Raber, J.; Rizk, A.; Otsuka, S.; VandenBerg, S.R.; Morhardt, D.R.; Fike, J.R. Radiation-induced impairment of hippocampal neurogenesis is associated with cognitive deficits in young mice. Exp. Neurol. 2004, 188, 316–330. [Google Scholar] [CrossRef]
- Schindler, M.K.; Forber, E.; Robbins, M.E.; Riddle, D.R. Aging-dependent changes in the radiation response of the adult rat brain. Int. J. Radiat. Oncol. Biol. Phys. 2008, 70, 826–834. [Google Scholar] [CrossRef]
- Kalm, M.; Lannering, B.; Bjork-Eriksson, T.; Blomgren, K. Irradiation-induced loss of microglia in the young brain. J. Neuroimmunol. 2009, 206, 70–75. [Google Scholar] [CrossRef]
- Conner, K.R.; Payne, V.S.; Forbes, E.; Robbins, M.E.; Riddle, D.R. Effects of the AT1 receptor antagonist L-158,809 on microglia and neurogenesis after fractionated whole-brain irradiation. Radiat. Res. 2010, 173, 49–56. [Google Scholar] [CrossRef]
- Jenrow, K.A.; Brown, S.L.; Lapanowski, K.; Naei, H.; Kolozsvary, A.; Kim, J.H. Selective inhibition of microglia-mediated neuroinflammation mitigates radiation-induced cognitive impairment. Radiat. Res. 2013, 179, 549–556. [Google Scholar] [CrossRef]
- Greene-Schloesser, D.; Payne, V.; Peiffer, A.M.; Hsu, F.C.; Riddle, D.R.; Zhao, W.; Chan, M.D.; Metheny-Barlow, L.; Robins, M.E. The peroximal proliferator-activator receptor (PPAR) α agonit, fenofibrate, prevents fractionated whole-brain irradiation-induced cognitive impairment. Radiat. Res. 2014, 181, 33–44. [Google Scholar] [CrossRef]
- Koturbash, I.; Boyko, A.; Rodriguez-Juarez, R.; McDonald, R.J.; Tryndyak, V.P.; Kovalchuk, I.; Pogribny, I.P.; Kovalchuk, O. Role of epigenetic effectors in maintenance of the long-term persistent bystander effect in spleen in vivo. Carcinogenesis 2007, 28, 1831–1838. [Google Scholar] [CrossRef]
- Koturbash, I.; Rugo, R.E.; Hendricks, C.A.; Loree, J.; Thibault, B.; Kutanzi, K.; Pogribny, I.; Yanch, J.C.; Engelward, B.P.; Kovalchuk, O. Irradiation induces DNA damage and modulates epigenetic effectors in distant bystander tissue in vivo. Oncogene 2006, 25, 4267–4275. [Google Scholar] [CrossRef] [PubMed]
- Tamminga, J.; Koturbash, I.; Baker, M.; Kutanzi, K.; Kathiria, P.; Pogribny, I.P.; Sutherland, R.J.; Kovalchuk, O. Paternal cranial irradiation induces distant bystander DNA damage in the germline and leads to epigenetic alterations in the offspring. Cell Cycle 2008, 7, 1238–1245. [Google Scholar] [CrossRef] [PubMed]
- Koturbash, I.; Loree, J.; Kutanzi, K.; Koganow, C.; Pogribny, I.; Kovalchuk, O. In vivo bystander effect: Cranial X-irradiation leads to elevated DNA damage, altered cellular proliferation and apoptosis, and increased p53 levels in shielded spleen. Int. J. Radiat. Oncol. Biol. Phys. 2008, 70, 554–562. [Google Scholar] [CrossRef]
- Chang, E.L.; Wefel, J.S.; Hess, K.R.; Allen, P.K.; Lang, F.F.; Kornguth, D.G.; Arbuckle, R.B.; Swint, J.M.; Shiu, A.S.; Maor, M.H.; et al. Neurocognition in patients with brain metastases treated with radiosurgery or radiosurgery plus whole-brain irradiation: A randomised controlled trial. Lancet Oncol. 2009, 10, 1037–1044. [Google Scholar] [CrossRef]
- Abayomi, O.K. Pathogenesis of irradiation-induced cognitive dysfunction. Acta Oncol. 1996, 35, 59–63. [Google Scholar] [CrossRef] [PubMed]
- Tang, F.R.; Loke, W.K.; Khoo, B.C. Postnatal irradiation-induced hippocampal neuropathology, cognitive impairment and aging. Brain Dev. 2017, 39, 277–293. [Google Scholar] [CrossRef] [PubMed]
- Ji, S.; Tian, Y.; Lu, Y.; Sun, R.; Ji, J.; Zhang, L.; Duan, S. Irradiation-induced hippocampal neurogenesis impairment is associated with epigenetic regulation of bdnf gene transcription. Brain Res. 2014, 1577, 77–88. [Google Scholar] [CrossRef] [PubMed]
- Kadhim, M.; Salomaa, S.; Wright, E.; Hildebrandt, G.; Belyakov, O.V.; Prise, K.M.; Little, M.P. Non-targeted effects of ionising radiation—implications for low dose risk. Mutat. Res. 2013, 752, 84–98. [Google Scholar] [CrossRef]
- Mothersill, C.; Seymour, C.B. Radiation-induced bystander effects—Implications for cancer. Nat. Rev. Cancer 2004, 4, 158–164. [Google Scholar] [PubMed]
- Hu, W.; Wang, M.; Yin, H.; Yao, C.; He, Q.; Yin, L.; Zhang, C.; Li, W.; Chang, G.; Wang, S. MicroRNA-1298 is regulated by DNA methylation and affects vascular smooth muscle cell function by targeting connexin 43. Cardiovasc. Res. 2015, 107, 534–545. [Google Scholar] [CrossRef] [PubMed]
- Duan, M.J.; Yan, M.L.; Wang, Q.; Mao, M.; Su, D.; Sun, L.L.; Li, K.X.; Qu, Y.; Sun, Q.; Zhang, X.Y.; et al. Overexpression of miR-1 in the heart attenuates hippocampal synaptic vesicle exocytosis by the posttranscriptional regulation of SNAP-25 through the transportation of exosomes. Cell Commun. Signal. 2018, 16, 91. [Google Scholar] [CrossRef] [PubMed]
- Aranda, J.F.; Canfrán-Duque, A.; Goedeke, L.; Suárez, Y.; Fernández-Hernando, C. The miR-199-dynamin regulatory axis controls receptor-mediated endocytosis. J. Cell Sci. 2015, 128, 3197–3209. [Google Scholar] [CrossRef]
- Pouget, J.P.; Georgakilas, A.G.; Ravanat, J.L. Targeted and off-target (bystander and abscopal) effects of radiation therapy: Redox mechanisms and risk/benefit analysis. Antioxid. Redox Signal. 2018, 29, 1447–1487. [Google Scholar] [CrossRef] [PubMed]
- Van der Meeren, A.; Monti, P.; Vandamme, M.; Squiban, C.; Wysocki, J.; Griffiths, N. Abdominal radiation exposure elicits inflammatory responses and abscopal effects in the lungs of mice. Radiat. Res. 2005, 163, 144–152. [Google Scholar] [CrossRef]
- Rastogi, S.; Coates, P.J.; Lorimore, S.A.; Wright, E.G. Bystander-type effects mediated by long-lived inflammatory signaling in irradiated bone marrow. Radiat. Res. 2012, 177, 244–250. [Google Scholar] [CrossRef]
- Krieglstein, K.; Zheng, F.; Unsicker, K.; Alzheimer, C. More than being protective: Functional roles for TGF-β/activin signaling pathways at central synapses. Trends Neurosci. 2011, 34, 421–429. [Google Scholar] [CrossRef]
- Moustakas, A.; Heldin, C.H. The regulation of TGFbeta signal transduction. Development 2009, 136, 3699–3714. [Google Scholar] [CrossRef]
- Villapol, S.; Wang, Y.; Adams, M.; Symes, A.J. Smad3 deficiency increases cortical and hippocampal neuronal loss following traumatic brain injury. Exp. Neurol. 2013, 250, 353–365. [Google Scholar] [CrossRef]
- Kandasamy, M.; Lehner, B.; Kraus, S.; Sander, P.R.; Marschallinger, J.; Rivera, F.J.; Trümbach, D.; Ueberham, U.; Reitsamer, H.A.; Strauss, O.; et al. TGF-beta signalling in the adult neurogenic niche promotes stem cell quiescence as well as generation of new neurons. J. Cell. Mol. Med. 2014, 18, 1444–1459. [Google Scholar] [CrossRef]
- Huang, Y.; Liu, X.; Wang, Y. MicroRNA-378 regulates neural stem cell proliferation and differentiation in vitro by modulating Tailless expression. Biochem. Biophys. Res. Commun. 2015, 466, 214–220. [Google Scholar] [CrossRef] [PubMed]
- Morgado, A.L.; Rodrigues, C.M.; Solá, S. MicroRNA-145 regulates neural stem cell differentiation through the Sox2-Lin28/let-7 signaling pathway. Stem Cells 2016, 34, 1386–1395. [Google Scholar] [CrossRef] [PubMed]
- Berridge, M.J. The inositol trisphosphate/calcium signaling pathway in health and disease. Physiol. Rev. 2016, 96, 1261–1296. [Google Scholar] [CrossRef] [PubMed]
- Seo, J.; Kim, K.; Jang, S.; Han, S.; Choi, S.Y.; Kim, E. Regulation of hippocampal long-term potentiation and long-term depression by diacylglycerol kinase ζ. Hippocampus 2012, 22, 1018–1026. [Google Scholar] [CrossRef]
- Kempf, S.J.; Casciati, A.; Buratovic, S.; Janik, D.; von Toerne, C.; Ueffing, M.; Neff, F.; Moertl, S.; Stenerlöw, B.; Saran, A.; et al. The cognitive defects of neonatally irradiated mice are accompanied by changed synaptic plasticity, adult neurogenesis and neuroinflammation. Mol. Neurodegener. 2014, 9, 57. [Google Scholar] [CrossRef]
- Kempf, S.J.; Sepe, S.; von Toerne, C.; Janik, D.; Neff, F.; Hauck, S.M.; Atkinson, M.J.; Mastroberardino, P.G.; Tapio, S. Neonatal irradiation leads to persistent proteome alterations involved in synaptic plasticity in the mouse hippocampus and cortex. J. Proteome Res. 2015, 14, 4674–4686. [Google Scholar] [CrossRef]
- Kempf, S.J.; von Toerne, C.; Hauck, S.M.; Atkinson, M.J.; Benotmane, M.A.; Tapio, S. Long-term consequences of in utero irradiated mice indicate proteomic changes in synaptic plasticity related signalling. Proteome Sci. 2015, 13, 26. [Google Scholar] [CrossRef]
- Mavragani, I.V.; Laskaratou, D.A.; Frey, B.; Candéias, S.M.; Gaipl, U.S.; Lumniczky, K.; Georgakilas, A.G. Key mechanisms involved in ionizing radiation-induced systemic effects. A current review. Toxicol. Res. 2015, 5, 12–33. [Google Scholar] [CrossRef]
- Stoecklein, V.M.; Osuka, A.; Ishikawa, S.; Lederer, M.R.; Wanke-Jellinek, L.; Lederer, J.A. Radiation exposure induces inflammasome pathway activation in immune cells. J. Immunol. 2015, 194, 1178–1189. [Google Scholar] [CrossRef] [PubMed]
- Harrison, E.B.; Emanuel, K.; Lamberty, B.G.; Morsey, B.M.; Li, M.; Kelso, M.L.; Yelamanchili, S.V.; Fox, H.S. Induction of miR-155 after brain injury promotes type 1 interferon and has a neuroprotective effect. Front. Mol. Neurosci. 2017, 10, 228. [Google Scholar] [CrossRef]
- Henry, R.J.; Doran, S.J.; Barrett, J.P.; Meadows, V.E.; Sabirzhanov, B.; Stoica, B.A.; Loane, D.J.; Faden, A.I. Inhibition of miR-155 limits neuroinflammation and improves functional recovery after experimental traumatic brain injury in mice. Neurotherapeutics 2019, 16, 216–230. [Google Scholar] [CrossRef]
- Clark, N.R.; Hu, K.S.; Feldmann, A.S.; Kou, Y.; Chen, E.Y.; Duan, Q.; Ma’ayan, A. The characteristic direction: A geometrical approach to identify differentially expressed genes. BMC Bioinform. 2014, 15, 79. [Google Scholar] [CrossRef]
- Chen, Y.; Lun, A.T.L.; Smyth, G.K. Differential expression analysis of complex RNA-seq experiments using edgeR. In Statistical Analysis of Next Generation Sequencing Data; Frontiers in Probability and the Statistical Sciences; Springer: Cham, Switzerland, 2014; pp. 51–74. [Google Scholar]
- Robinson, M.D.; McCarthy, D.J.; Smyth, G.K. EdgeR: A bioconductor package for differential expression analysis of digital gene expression data. Bioinformatics 2010, 26, 139–140. [Google Scholar] [CrossRef]
- Bindea, G.; Galon, J.; Mlecnik, B. CluePedia Cytoscape plugin: Pathway insights using integrated experimental and in silico data. Bioinformatics 2013, 29, 661–663. [Google Scholar] [CrossRef]
- Croft, D.; Mundo, A.F.; Haw, R.; Milacic, M.; Weiser, J.; Wu, G.; Caudy, M.; Garapati, P.; Gillespie, M.; Kamdar, M.R.; et al. The Reactome pathway knowledgebase. Nucleic Acids Res. 2014, 42, D472–D477. [Google Scholar] [CrossRef]
- Milacic, M.; Haw, R.; Rothfels, K.; Wu, G.; Croft, D.; Hermjakob, H.; D’Eustachio, P.; Stein, L. Annotating cancer variants and anti-cancer therapeutics in reactome. Cancers 2012, 4, 1180–1211. [Google Scholar] [CrossRef] [PubMed]
- Medipally, D.K.R.; Cullen, D.; Untereiner, V.; Bryant, J.; Sockalingum, G.D.; Nguyen, T.N.Q.; Noone, E.; Bradshaw, S.; Finn, M.; Dunne, M.; et al. Effect of haemolysis on FTIR and Raman spectra of blood plasma. J. Biophotonics 2020, 13, e201960173. [Google Scholar] [CrossRef] [PubMed]
- Medipally, D.K.R.; Cullen, D.; Untereiner, V.; Sockalingum, G.D.; Maguire, A.; Nguyen, T.N.Q.; Bryant, J.; Noone, E.; Bradshaw, S.; Finn, M.; et al. Vibrational spectroscopy of liquid biopsies for prostate cancer diagnosis. Ther. Adv. Med. Oncol. 2020, 12, 1758835920918499. [Google Scholar] [CrossRef] [PubMed]
- Chaudhary, N.; Nguyen, T.N.Q.; Cullen, D.; Meade, A.D.; Wynne, C. Discrimination of immune cell activation using Raman micro-spectroscopy in an in-vitro & ex-vivo model. Spectrochim. Acta Part A Mol. Biomol. Spectrosc. 2021, 248, 119118. [Google Scholar]
- Stanimirovic, O.; Boelens, H.F.; Mank, A.J.; Hoefsloot, H.C.; Smilde, A.K. Profiling of liquid crystal displays with Raman spectroscopy: Preprocessing of spectra. Appl. Spectrosc. 2005, 59, 267–274. [Google Scholar] [CrossRef]
- Grosche, A.; Hauser, A.; Lepper, M.F.; Mayo, R.; von Toerne, C.; Merl-Pham, J.; Hauck, S.M. The proteome of native adult Müller glial cells from murine retina. Mol. Cell. Proteom. 2016, 15, 462–480. [Google Scholar] [CrossRef]
- Wiśniewski, J.R.; Zougman, A.; Nagaraj, N.; Mann, M. Universal sample preparation method for proteome analysis. Nat. Methods 2009, 6, 359–362. [Google Scholar] [CrossRef] [PubMed]
- Navarro, P.; Trevisan-Herraz, M.; Bonzon-Kulichenko, E.; Núñez, E.; Martínez-Acedo, P.; Pérez-Hernández, D.; Jorge, I.; Mesa, R.; Calvo, E.; Carrascal, M.; et al. General statistical framework for quantitative proteomics by stable isotope labeling. J. Proteome Res. 2014, 13, 1234–1247. [Google Scholar] [CrossRef] [PubMed]
- Krämer, A.; Green, J.; Pollard, J., Jr.; Tugendreich, S. Causal analysis approaches in ingenuity pathway analysis. Bioinformatics 2014, 30, 523–530. [Google Scholar] [CrossRef] [PubMed]
- Barjaktarovic, Z.; Merl-Pham, J.; Braga-Tanaka, I.; Tanaka, S.; Hauck, S.M.; Saran, A.; Mancuso, M.; Atkinson, M.J.; Tapio, S.; Azimzadeh, O. Hyperacetylation of cardiac mitochondrial proteins is associated with metabolic impairment and sirtuin downregulation after chronic total body irradiation of ApoE−/−Mice. Int. J. Mol. Sci. 2019, 20, 5239. [Google Scholar] [CrossRef] [PubMed]
- Perez-Riverol, Y.; Csordas, A.; Bai, J.; Bernal-Llinares, M.; Hewapathirana, S.; Kundu, D.J.; Inuganti, A.; Griss, J.; Mayer, G.; Eisenacher, M.; et al. The PRIDE database and related tools and resources in 2019: Improving support for quantification data. Nucleic Acids Res. 2019, 47, D442–D450. [Google Scholar] [CrossRef]









| Accession | Description | Gene Symbol | FC PBI 2 Gy | FC WBI 2 Gy |
|---|---|---|---|---|
| Q8BRV5 | Uncharacterized protein KIAA1671 | 2900026A02Rik | 2.331 | 1.792 |
| Q0VBF8 | Protein stum homolog | 6330403A02Rik | 1.722 | 1.353 |
| Q8N9S3 | Activator of 90 kDa heat shock protein ATPase homolog 2 | Ahsa2 | 2.179 | 1.825 |
| Q9WTQ5 | A-kinase anchor protein 12 | Akap12 | 1.756 | 1.510 |
| O54931 | A-kinase anchor protein 2 | Akap2 | 1.682 | 1.550 |
| D3YVF0 | A-kinase anchor protein 5 | Akap5 | 1.652 | 1.544 |
| Q91W96 | Anaphase-promoting complex subunit 4 | Anapc4 | 0.010 | 0.227 |
| P97384 | Annexin A11 | Anxa11 | 0.480 | 0.558 |
| Q07076 | Annexin A7 | Anxa7 | 0.659 | 0.427 |
| Q9Z1R2 | Large proline-rich protein BAG6 | Bag6 | 1.383 | 1.360 |
| Q3UNZ8 | Quinone oxidoreductase-like protein 2 | BC026585; Cryzl2 | 1.607 | 0.446 |
| Q80YN3 | Breast carcinoma-amplified sequence 1 homolog | Bcas1 | 1.931 | 1.481 |
| O88737 | Protein bassoon | Bsn | 1.585 | 1.341 |
| Q9D8X2 | Coiled-coil domain-containing protein 124 | Ccdc124 | 1.476 | 1.398 |
| Q9WU84 | Copper chaperone for superoxide dismutase | Ccs | 0.071 | 7.561 |
| Q4VAA2 | Protein CDV3 | Cdv3 | 1.672 | 1.675 |
| Q9JKC6 | Cell cycle exit and neuronal differentiation protein 1 | Cend1 | 2.763 | 1.347 |
| Q6A065 | Centrosomal protein of 170 kDa | Cep170 | 1.656 | 1.377 |
| Q9D1L0 | Coiled-coil-helix-coiled-coil-helix domain-containing protein 2 | Chchd2 | 2.336 | 2.430 |
| Q8VEA4 | Mitochondrial intermembrane space import and assembly protein 40 | Chchd4 | 1.538 | 1.580 |
| P53996 | Cellular nucleic acid-binding protein | Cnbp | 0.701 | 0.597 |
| Q80WW9 | DDRGK domain-containing protein 1 | Ddrgk1 | 2.049 | 2.428 |
| Q8K382 | DENN domain-containing protein 1A | Dennd1a | 2.291 | 2.165 |
| Q61495 | Desmoglein-1-alpha | Dsg1a | 0.316 | 0.253 |
| P57776 | Elongation factor 1-delta | Eef1d | 1.324 | 1.343 |
| Q3UMY5 | Echinoderm microtubule-associated protein-like 4 | Eml4 | 100 | 100 |
| P21550 | Beta-enolase | Eno3 | 1.927 | 2.079 |
| Q8BJH1 | Zinc finger C2HC domain-containing protein 1A | Fam164a; Zc2hc1a | 1.755 | 1.44 |
| P06880 | Somatotropin | Gh | 0.174 | 0.359 |
| Q8CAL5 | Glypican-5 | Gpc5 | 0.600 | 0.522 |
| Q3UNH4 | G protein-regulated inducer of neurite outgrowth 1 | Gprin1 | 3.659 | 2.216 |
| Q01097 | Glutamate receptor ionotropic. NMDA 2B | Grin2b | 1.421 | 1.366 |
| Q3THW5 | Histone H2A.V | H2afv | 0.751 | 0.613 |
| P01942 | Hemoglobin subunit alpha | Hba-a1; Hba-a2 | 2.626 | 4.491 |
| P02088 | Hemoglobin subunit beta-1 | Hbb-b1 | 2.318 | 4.502 |
| Q9CQ22 | Ragulator complex protein LAMTOR1 | Lamtor1 | 3.583 | 2.941 |
| Q61792 | LIM and SH3 domain protein 1 | Lasp1 | 1.967 | 1.416 |
| Q3UN02 | Lysocardiolipin acyltransferase 1 | Lclat1 | 0.660 | 0.674 |
| Q80TE7 | Leucine-rich repeat-containing protein 7 | Lrrc7 | 1.457 | 1.532 |
| Q9QXA5 | U6 snRNA-associated Sm-like protein LSm4 | Lsm4 | 1.881 | 1.807 |
| Q9QYR6 | Microtubule-associated protein 1A | Map1a; Mtap1a | 2.101 | 1.616 |
| P20357 | Microtubule-associated protein 2 | Map2; Mtap2 | 1.729 | 1.495 |
| Q7TSJ2 | Microtubule-associated protein 6 | Map6; Mtap6 | 2.872 | 2.019 |
| A2AJI0 | MAP7 domain-containing protein 1 | Map7d1; Mtap7d1 | 1.870 | 1.458 |
| A2AG50 | MAP7 domain-containing protein 2 | Map7d2; Mtap7d2 | 1.746 | 1.652 |
| B1AUR6 | Protein MMS22-like | Mms22l | 1.566 | 0.586 |
| Q9CQX8 | 28S ribosomal protein S36. mitochondrial | Mrps36 | 100 | 100 |
| Q3THE2 | Myosin regulatory light chain 12B | Myl12b | 1.719 | 1.422 |
| P52503 | NADH dehydrogenase [ubiquinone] iron-sulfur protein 6. mitochondrial | Ndufs6 | 0.346 | 0.516 |
| Q8BG18 | N-terminal EF-hand calcium-binding protein 1 | Necab1 | 2.643 | 2.811 |
| Q61937 | Nucleophosmin | Npm1 | 1.648 | 1.500 |
| Q9Z0P4 | Paralemmin-1 | Palm | 1.806 | 1.568 |
| Q9QYX7 | Protein piccolo | Pclo | 1.652 | 1.487 |
| Q6P8I4 | PEST proteolytic signal-containing nuclear protein | Pcnp | 1.599 | 1.497 |
| Q80U04 | E3 ubiquitin-protein ligase Praja-2 | Pja2 | 100 | 100 |
| Q9DBR7 | Protein phosphatase 1 regulatory subunit 12A | Ppp1r12a | 1.748 | 1.542 |
| Q3UPH1 | Protein PRRC1 | Prrc1 | 2.161 | 0.010 |
| E9PUL5 | Proline-rich transmembrane protein 2 | Prrt2 | 2.826 | 2.067 |
| P32848 | Parvalbumin alpha | Pvalb | 0.376 | 0.527 |
| P54728 | UV excision repair protein RAD23 homolog B | Rad23b | 1.416 | 1.376 |
| Q8VE37 | Regulator of chromosome condensation | Rcc1 | 0.010 | 0.010 |
| O54916 | RalBP1-associated Eps domain-containing protein 1 | Reps1 | 1.731 | 1.454 |
| P47915 | 60S ribosomal protein L29 | Rpl29; Gm8210 | 5.849 | 3.075 |
| P47955 | 60S acidic ribosomal protein P1 | Rplp1 | 2.454 | 2.451 |
| P99027 | 60S acidic ribosomal protein P2 | Rplp2 | 2.593 | 2.418 |
| P62849 | 40S ribosomal protein S24 | Rps24 | 1.315 | 1.351 |
| Q9ES97 | Reticulon-3 | Rtn3 | 1.578 | 1.329 |
| Q9Z2G6 | Protein sel-1 homolog 1 | Sel1l | 1.369 | 1.438 |
| Q80Z38 | SH3 and multiple ankyrin repeat domains protein 2 | Shank2 | 2.126 | 1.742 |
| Q80TR4 | Slit homolog 1 protein | Slit1 | 0.476 | 0.441 |
| O55042 | Alpha-synuclein | Snca | 1.959 | 1.649 |
| Q91ZZ3 | Beta-synuclein | Sncb | 2.472 | 2.030 |
| Q9CY18 | Sorting nexin-7 | Snx7 | 1.826 | 1.520 |
| Q8BTI8 | Serine/arginine repetitive matrix protein 2 | Srrm2 | 1.772 | 1.482 |
| Q08943 | FACT complex subunit SSRP1 | Ssrp1 | 0.674 | 0.625 |
| P11031 | Activated RNA polymerase II transcriptional coactivator p15 | Sub1 | 1.550 | 1.368 |
| F6SEU4 | Ras/Rap GTPase-activating protein SynGAP | Syngap1 | 1.413 | 1.336 |
| Q8CC35 | Synaptopodin | Synpo | 1.311 | 1.332 |
| Q8R0A5 | Transcription elongation factor A protein-like 3 | Tceal3 | 7.815 | 4.891 |
| Q8CCT4 | Transcription elongation factor A protein-like 5 | Tceal5 | 3.555 | 2.319 |
| Q8R3L2 | Transcription factor 25 | Tcf25 | 100 | 100 |
| Q64511 | DNA topoisomerase 2-beta | Top2b | 0.659 | 0.611 |
| Q8BJU2 | Tetraspanin-9 | Tspan9 | 1.989 | 2.104 |
| O70480 | Vesicle-associated membrane protein 4 | Vamp4 | 0.724 | 0.720 |
| Q6PEV3 | WAS/WASL-interacting protein family member 2 | Wipf2 | 2.069 | 2.458 |
| Q80TK0 | AP2-interacting clathrin-endocytosis protein | Kiaa1107 | 2.231 | 1.873 |
| Q0PMG2 | MAM domain-containing glycosylphosphatidylinositol anchor protein 1 | Mdga1 | 2.969 | 3.073 |
Publisher’s Note: MDPI stays neutral with regard to jurisdictional claims in published maps and institutional affiliations. |
© 2021 by the authors. Licensee MDPI, Basel, Switzerland. This article is an open access article distributed under the terms and conditions of the Creative Commons Attribution (CC BY) license (https://creativecommons.org/licenses/by/4.0/).
Share and Cite
Pazzaglia, S.; Tanno, B.; Antonelli, F.; Giardullo, P.; Babini, G.; Subedi, P.; Azimzadeh, O.; Khan, Z.N.; Oleksenko, K.; Metzger, F.; et al. Out-of-Field Hippocampus from Partial-Body Irradiated Mice Displays Changes in Multi-Omics Profile and Defects in Neurogenesis. Int. J. Mol. Sci. 2021, 22, 4290. https://doi.org/10.3390/ijms22084290
Pazzaglia S, Tanno B, Antonelli F, Giardullo P, Babini G, Subedi P, Azimzadeh O, Khan ZN, Oleksenko K, Metzger F, et al. Out-of-Field Hippocampus from Partial-Body Irradiated Mice Displays Changes in Multi-Omics Profile and Defects in Neurogenesis. International Journal of Molecular Sciences. 2021; 22(8):4290. https://doi.org/10.3390/ijms22084290
Chicago/Turabian StylePazzaglia, Simonetta, Barbara Tanno, Francesca Antonelli, Paola Giardullo, Gabriele Babini, Prabal Subedi, Omid Azimzadeh, Zohaib N. Khan, Kateryna Oleksenko, Fabian Metzger, and et al. 2021. "Out-of-Field Hippocampus from Partial-Body Irradiated Mice Displays Changes in Multi-Omics Profile and Defects in Neurogenesis" International Journal of Molecular Sciences 22, no. 8: 4290. https://doi.org/10.3390/ijms22084290
APA StylePazzaglia, S., Tanno, B., Antonelli, F., Giardullo, P., Babini, G., Subedi, P., Azimzadeh, O., Khan, Z. N., Oleksenko, K., Metzger, F., Toerne, C. v., Traynor, D., Medipally, D., Meade, A. D., Kadhim, M., Lyng, F. M., Tapio, S., Saran, A., & Mancuso, M. (2021). Out-of-Field Hippocampus from Partial-Body Irradiated Mice Displays Changes in Multi-Omics Profile and Defects in Neurogenesis. International Journal of Molecular Sciences, 22(8), 4290. https://doi.org/10.3390/ijms22084290

