Characterization of Long Non-Coding RNA Profiles in Porcine Granulosa Cells of Healthy and Atretic Antral Follicles: Implications for a Potential Role in Apoptosis
Abstract
1. Introduction
2. Results
2.1. RNA Sequencing Identifies Specific lncRNAs in Granulosa Cells of Healthy and Atretic Porcine Antral Follicles
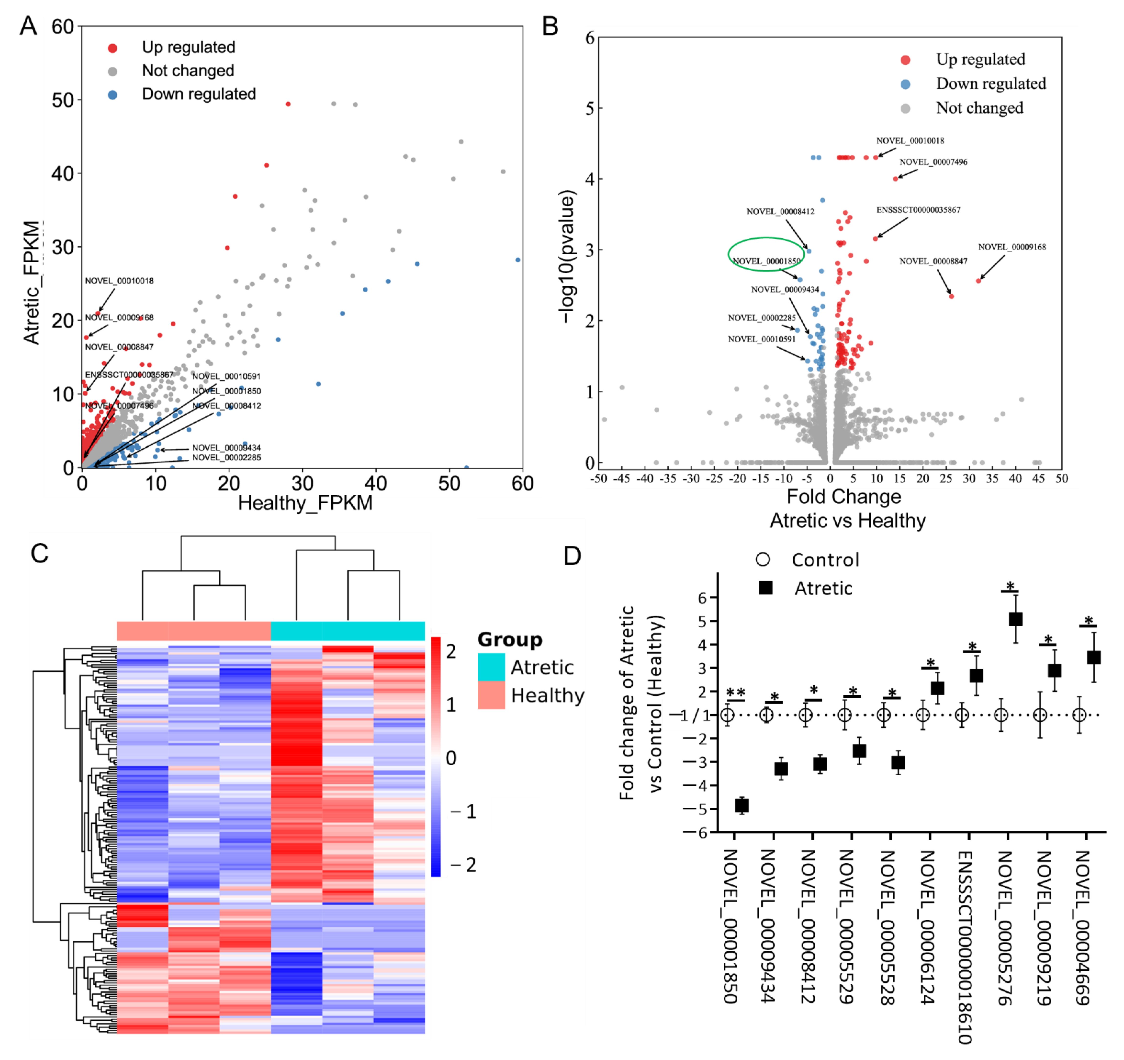
2.2. Differences in Gene Expression Patterns of lncRNAs in Granulosa Cells of Healthy and Atretic Antral Follicles
2.3. qRT-PCR Validation of lncRNAs
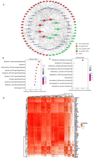
2.4. Systematic Functional Analysis of Differentially Expressed lncRNAs in Granulosa Cells of HA and AA Follicles
2.5. Prediction of miRNA Binding Sites and lncRNA-miRNA-mRNA Network Analysis
2.6. Putative Role of DE-lncRNA NOVEL_00001850 in Antral Follicles
3. Discussion
4. Materials and Methods
4.1. Animal and Follicle Collection
4.2. RNA library Construction and Illumina Sequencing
4.3. Data Analysis
4.4. Quantitative Real-Time RT-PCR
4.5. miRNA Target Prediction and lncRNA-miRNA-mRNA Network Construction
4.6. Statistical Analysis
5. Conclusions
Supplementary Materials
Author Contributions
Funding
Institutional Review Board Statement
Informed Consent Statement
Data Availability Statement
Acknowledgments
Conflicts of Interest
References
- McGee, E.A.; Hsueh, A.J. Initial and cyclic recruitment of ovarian follicles. Endocr. Rev. 2000, 21, 200–214. [Google Scholar] [CrossRef]
- Hsueh, A.J.; Kawamura, K.; Cheng, Y.; Fauser, B.C. Intraovarian control of early folliculogenesis. Endocr. Rev. 2015, 36, 1–24. [Google Scholar] [CrossRef]
- Kopp, F.; Mendell, J.T. Functional Classification and Experimental Dissection of Long Noncoding RNAs. Cell 2018, 172, 393–407. [Google Scholar] [CrossRef]
- Djebali, S.; Davis, C.A.; Merkel, A.; Dobin, A.; Lassmann, T.; Mortazavi, A.; Tanzer, A.; Lagarde, J.; Lin, W.; Schlesinger, F.; et al. Landscape of transcription in human cells. Nature 2012, 489, 101–108. [Google Scholar] [CrossRef] [PubMed]
- Ulitsky, I.; Bartel, D.P. lincRNAs: Genomics, evolution, and mechanisms. Cell 2013, 154, 26–46. [Google Scholar] [CrossRef] [PubMed]
- Yerushalmi, G.M.; Salmon-Divon, M.; Yung, Y.; Maman, E.; Kedem, A.; Ophir, L.; Elemento, O.; Coticchio, G.; Dal Canto, M.; Mignini Renzinu, M.; et al. Characterization of the human cumulus cell transcriptome during final follicular maturation and ovulation. Mol. Hum. Reprod. 2014, 20, 719–735. [Google Scholar] [CrossRef] [PubMed]
- Xu, X.F.; Li, J.; Cao, Y.X.; Chen, D.W.; Zhang, Z.G.; He, X.J.; Ji, D.M.; Chen, B.L. Differential Expression of Long Noncoding RNAs in Human Cumulus Cells Related to Embryo Developmental Potential: A Microarray Analysis. Reprod. Sci. 2015, 22, 672–678. [Google Scholar] [CrossRef] [PubMed]
- Kimura, A.P.; Yoneda, R.; Kurihara, M.; Mayama, S.; Matsubara, S. A Long Noncoding RNA, lncRNA-Amhr2, Plays a Role in Amhr2 Gene Activation in Mouse Ovarian Granulosa Cells. Endocrinology 2017, 158, 4105–4121. [Google Scholar] [CrossRef]
- Huang, X.; Hao, C.; Bao, H.; Wang, M.; Dai, H. Aberrant expression of long noncoding RNAs in cumulus cells isolated from PCOS patients. J. Assist. Reprod. Genet. 2016, 33, 111–121. [Google Scholar] [CrossRef]
- Jiao, J.; Shi, B.; Wang, T.; Fang, Y.; Cao, T.; Zhou, Y.; Wang, X.; Li, D. Characterization of long non-coding RNA and messenger RNA profiles in follicular fluid from mature and immature ovarian follicles of healthy women and women with polycystic ovary syndrome. Hum. Reprod. 2018, 33, 1735–1748. [Google Scholar] [CrossRef]
- Karner, H.; Webb, C.H.; Carmona, S.; Liu, Y.; Lin, B.; Erhard, M.; Chan, D.; Baldi, P.; Spitale, R.C.; Sun, S. Functional Conservation of LncRNA JPX Despite Sequence and Structural Divergence. J. Mol. Biol. 2020, 432, 283–300. [Google Scholar] [CrossRef] [PubMed]
- Chen, J.; Shishkin, A.A.; Zhu, X.; Kadri, S.; Maza, I.; Guttman, M.; Hanna, J.H.; Regev, A.; Garber, M. Evolutionary analysis across mammals reveals distinct classes of long non-coding RNAs. Genome Biol. 2016, 17, 19. [Google Scholar] [CrossRef]
- Han, Q.; Zhang, W.; Meng, J.; Ma, L.; Li, A. LncRNA-LET inhibits cell viability, migration and EMT while induces apoptosis by up-regulation of TIMP2 in human granulosa-like tumor cell line KGN. Biomed. Pharmacother. 2018, 100, 250–256. [Google Scholar] [CrossRef]
- Chen, Y.; Zhang, X.; An, Y.; Liu, B.; Lu, M. LncRNA HCP5 promotes cell proliferation and inhibits apoptosis via miR-27a-3p/IGF-1 axis in human granulosa-like tumor cell line KGN. Mol. Cell Endocrinol. 2020, 503, 110697. [Google Scholar] [CrossRef] [PubMed]
- Peter, A.T.; Dhanasekaran, N. Apoptosis of granulosa cells: A review on the role of MAPK-signalling modules. Reprod. Domest. Anim. 2003, 38, 209–213. [Google Scholar] [CrossRef]
- Yang, J.; Zhang, Y.; Xu, X.; Li, J.; Yuan, F.; Bo, S.; Qiao, J.; Xia, G.; Su, Y.; Zhang, M. Transforming growth factor-β is involved in maintaining oocyte meiotic arrest by promoting natriuretic peptide type C expression in mouse granulosa cells. Cell Death Dis. 2019, 10, 558. [Google Scholar] [CrossRef]
- Meng, L.; Teerds, K.; Tao, J.; Wei, H.; Jaklofsky, M.; Zhao, Z.; Liang, Y.; Li, L.; Wang, C.C.; Zhang, S. Characteristics of Circular RNA Expression Profiles of Porcine Granulosa Cells in Healthy and Atretic Antral Follicles. Int. J. Mol. Sci. 2020, 21, 5217. [Google Scholar] [CrossRef]
- Matsuda, F.; Inoue, N.; Manabe, N.; Ohkura, S. Follicular growth and atresia in mammalian ovaries: Regulation by survival and death of granulosa cells. J. Reprod. Dev. 2012, 58, 44–50. [Google Scholar] [CrossRef]
- Graddy, L.G.; Kowalski, A.A.; Simmen, F.A.; Davis, S.L.; Baumgartner, W.W.; Simmen, R.C. Multiple isoforms of porcine aromatase are encoded by three distinct genes. J. Steroid Biochem. Mol. Biol. 2000, 73, 49–57. [Google Scholar] [CrossRef]
- Meng, L.; Wu, Z.; Zhao, K.; Tao, J.; Chit, T.; Zhang, S.; Wang, C.C.; Teerds, K. Transcriptome Analysis of Porcine Granulosa Cells in Healthy and Atretic Follicles: Role of Steroidogenesis and Oxidative Stress. Antioxidants 2020, 10, 22. [Google Scholar] [CrossRef] [PubMed]
- Soede, N.M.; Langendijk, P.; Kemp, B. Reproductive cycles in pigs. Anim. Reprod. Sci. 2011, 124, 251–258. [Google Scholar] [CrossRef] [PubMed]
- Tilly, J.L.; Kowalski, K.I.; Schomberg, D.W.; Hsueh, A.J. Apoptosis in atretic ovarian follicles is associated with selective decreases in messenger ribonucleic acid transcripts for gonadotropin receptors and cytochrome P450 aromatase. Endocrinology 1992, 131, 1670–1676. [Google Scholar] [CrossRef]
- Okamoto, A.; Ikeda, M.; Kaneko, A.; Kishida, C.; Shimada, M.; Yamashita, Y. The Novel Pig In Vitro Maturation System to Improve Developmental Competence of Oocytes Derived from Atretic Nonvascularized Follicles. Biol. Reprod. 2016, 95, 7. [Google Scholar] [CrossRef] [PubMed]
- Zhang, J.; Liu, Y.; Yao, W.; Li, Q.; Liu, H.; Pan, Z. Initiation of follicular atresia: Gene networks during early atresia in pig ovaries. Reproduction 2018, 156, 23–33. [Google Scholar] [CrossRef] [PubMed]
- Lin, P.; Rui, R. Effects of follicular size and FSH on granulosa cell apoptosis and atresia in porcine antral follicles. Mol. Reprod. Dev. 2010, 77, 670–678. [Google Scholar] [CrossRef] [PubMed]
- Gioia, L.; Festuccia, C.; Colapietro, A.; Gloria, A.; Contri, A.; Valbonetti, L. Abundances of autophagy-related protein LC3B in granulosa cells, cumulus cells, and oocytes during atresia of pig antral follicles. Anim. Reprod. Sci. 2019, 211, 106225. [Google Scholar] [CrossRef]
- Veno, M.T.; Hansen, T.B.; Veno, S.T.; Clausen, B.H.; Grebing, M.; Finsen, B.; Holm, I.E.; Kjems, J. Spatio-temporal regulation of circular RNA expression during porcine embryonic brain development. Genome Biol. 2015, 16, 245. [Google Scholar] [CrossRef]
- Huang, D.W.; Sherman, B.T.; Lempicki, R.A. Systematic and integrative analysis of large gene lists using DAVID bioinformatics resources. Nat. Protoc. 2009, 4, 44–57. [Google Scholar] [CrossRef]
- Meng, L.; Jan, S.Z.; Hamer, G.; van Pelt, A.M.; van der Stelt, I.; Keijer, J.; Teerds, K.J. Preantral follicular atresia occurs mainly through autophagy, while antral follicles degenerate mostly through apoptosis. Biol. Reprod. 2018, 99, 853–863. [Google Scholar] [CrossRef]
- Enright, A.J.; John, B.; Gaul, U.; Tuschl, T.; Sander, C.; Marks, D.S. MicroRNA targets in Drosophila. Genome Biol. 2003, 5, R1. [Google Scholar] [CrossRef]
- Agarwal, V.; Bell, G.W.; Nam, J.W.; Bartel, D.P. Predicting effective microRNA target sites in mammalian mRNAs. Elife 2015, 4. [Google Scholar] [CrossRef] [PubMed]





| lncRNA | Fold Change | p_Value | FDR | Length |
|---|---|---|---|---|
| NOVEL_00009168 | 31.98 | 0.0028 | 0.0456 | 809 |
| NOVEL_00008847 | 26.18 | 0.0046 | 0.0650 | 785 |
| NOVEL_00007496 | 14.09 | 0.0001 | 0.0035 | 6036 |
| NOVEL_00010018 | 9.81 | 0.0001 | 0.0019 | 967 |
| ENSSSCT00000035867 | 9.74 | 0.0007 | 0.0165 | 7378 |
| NOVEL_00010203 | 8.76 | 0.0207 | 0.1809 | 1304 |
| NOVEL_00005276 | 7.77 | 0.0015 | 0.0286 | 1131 |
| NOVEL_00008848 | 7.74 | 0.0001 | 0.0019 | 9018 |
| NOVEL_00003234 | 6.75 | 0.0251 | 0.2047 | 1322 |
| NOVEL_00005131 | 6.30 | 0.0170 | 0.1592 | 1048 |
| NOVEL_00008054 | 6.07 | 0.0227 | 0.1904 | 893 |
| NOVEL_00001799 | 5.90 | 0.0316 | 0.2343 | 1427 |
| NOVEL_00006095 | 5.45 | 0.0259 | 0.2083 | 1018 |
| NOVEL_00004604 | 5.17 | 0.0294 | 0.2242 | 1063 |
| NOVEL_00009867 | 5.01 | 0.0410 | 0.2746 | 529 |
| NOVEL_00008849 | 4.93 | 0.0256 | 0.2065 | 622 |
| NOVEL_00005004 | 4.75 | 0.0001 | 0.0019 | 2409 |
| NOVEL_00007680 | 4.69 | 0.0465 | 0.2969 | 1044 |
| NOVEL_00008285 | 4.62 | 0.0391 | 0.2677 | 708 |
| NOVEL_00006968 | 4.53 | 0.0366 | 0.2562 | 4021 |
| NOVEL_00002285 | −7.08 | 0.0137 | 0.1381 | 2041 |
| NOVEL_00001850 | −6.53 | 0.0027 | 0.0444 | 3650 |
| NOVEL_00010591 | −4.88 | 0.0372 | 0.2593 | 1013 |
| NOVEL_00008412 | −4.59 | 0.0011 | 0.0223 | 1030 |
| NOVEL_00009434 | −4.32 | 0.0168 | 0.1578 | 1485 |
| NOVEL_00004206 | −4.29 | 0.0486 | 0.3035 | 395 |
| NOVEL_00005528 | −3.68 | 0.0001 | 0.0019 | 853 |
| NOVEL_00010234 | −3.52 | 0.0213 | 0.1832 | 936 |
| NOVEL_00003953 | −3.52 | 0.0068 | 0.0873 | 4486 |
| NOVEL_00008369 | −3.25 | 0.0082 | 0.0996 | 451 |
| NOVEL_00010618 | −3.06 | 0.0373 | 0.2596 | 1941 |
| NOVEL_00001195 | −2.85 | 0.0071 | 0.0901 | 1024 |
| NOVEL_00005529 | −2.83 | 0.0156 | 0.1507 | 934 |
| NOVEL_00004213 | −2.64 | 0.0118 | 0.1254 | 1450 |
| NOVEL_00001746 | −2.47 | 0.0001 | 0.0019 | 5086 |
| NOVEL_00010414 | −2.42 | 0.0480 | 0.3013 | 3887 |
| NOVEL_00009106 | −2.36 | 0.0272 | 0.2152 | 1993 |
| NOVEL_00004800 | −2.32 | 0.0408 | 0.2736 | 672 |
| NOVEL_00005624 | −2.30 | 0.0172 | 0.1601 | 4900 |
| NOVEL_00001230 | −2.10 | 0.0352 | 0.2503 | 560 |
Publisher’s Note: MDPI stays neutral with regard to jurisdictional claims in published maps and institutional affiliations. |
© 2021 by the authors. Licensee MDPI, Basel, Switzerland. This article is an open access article distributed under the terms and conditions of the Creative Commons Attribution (CC BY) license (http://creativecommons.org/licenses/by/4.0/).
Share and Cite
Meng, L.; Zhao, K.; Wang, C.C.; Tao, J.; Wu, Z.; Teerds, K.; Zhang, S. Characterization of Long Non-Coding RNA Profiles in Porcine Granulosa Cells of Healthy and Atretic Antral Follicles: Implications for a Potential Role in Apoptosis. Int. J. Mol. Sci. 2021, 22, 2677. https://doi.org/10.3390/ijms22052677
Meng L, Zhao K, Wang CC, Tao J, Wu Z, Teerds K, Zhang S. Characterization of Long Non-Coding RNA Profiles in Porcine Granulosa Cells of Healthy and Atretic Antral Follicles: Implications for a Potential Role in Apoptosis. International Journal of Molecular Sciences. 2021; 22(5):2677. https://doi.org/10.3390/ijms22052677
Chicago/Turabian StyleMeng, Li, Kun Zhao, Chi Chiu Wang, Jian Tao, Zhenfang Wu, Katja Teerds, and Shouquan Zhang. 2021. "Characterization of Long Non-Coding RNA Profiles in Porcine Granulosa Cells of Healthy and Atretic Antral Follicles: Implications for a Potential Role in Apoptosis" International Journal of Molecular Sciences 22, no. 5: 2677. https://doi.org/10.3390/ijms22052677
APA StyleMeng, L., Zhao, K., Wang, C. C., Tao, J., Wu, Z., Teerds, K., & Zhang, S. (2021). Characterization of Long Non-Coding RNA Profiles in Porcine Granulosa Cells of Healthy and Atretic Antral Follicles: Implications for a Potential Role in Apoptosis. International Journal of Molecular Sciences, 22(5), 2677. https://doi.org/10.3390/ijms22052677

