Heterogeneous Manifestations of Epithelial–Mesenchymal Plasticity of Circulating Tumor Cells in Breast Cancer Patients
Abstract
1. Introduction
2. Results
2.1. Frequency Analysis of CTCs with Co-Expression of Epithelial Markers Depending on Snail, N-Cadherinn, and Vimentin Expression
2.2. Quantitative Analysis of CTC Subsets with Heterogeneous EMT Manifestations
2.3. Interpersonal Heterogeneity of the CTC Subsets
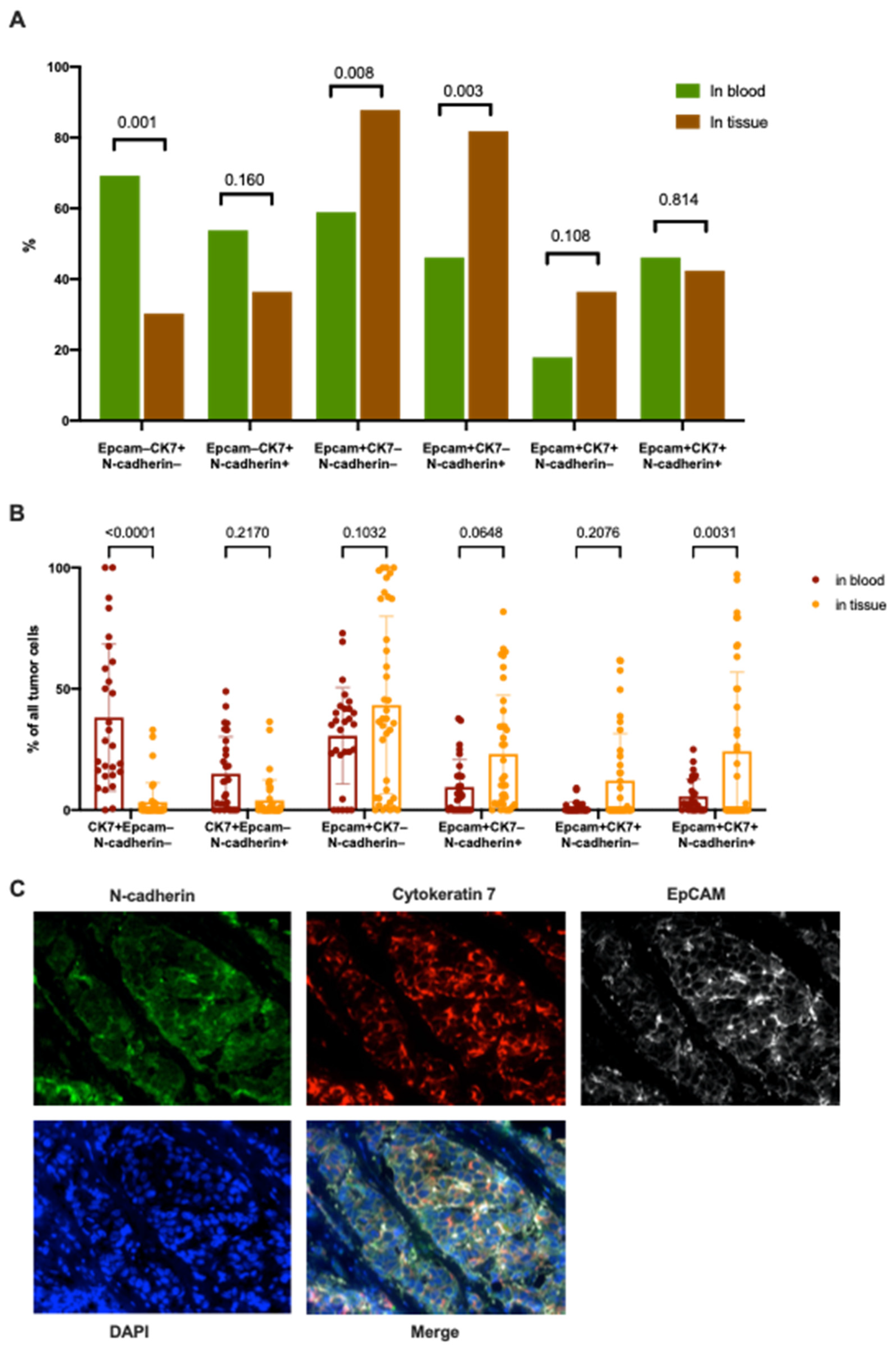
2.4. The Phenotypes of Tumor Cells in the Primary Tumor and in the Peripheral Blood
2.5. Association of CTC Phenotypes with Clinicopathological Characteristics of Breast Cancer
3. Discussion
4. Materials and Methods
4.1. Patients
4.2. CTC Enrichment and Flow Cytometry
4.3. Multiplex Immunofluorescence (mIF) Staining
4.4. Statistical Analysis
5. Conclusions
Author Contributions
Funding
Institutional Review Board Statement
Informed Consent Statement
Data Availability Statement
Conflicts of Interest
References
- Lucci, A.; Hall, C.S.; Lodhi, A.K.; Bhattacharyya, A.; Anderson, A.E.; Xiao, L.; Bedrosian, I.; Kuerer, H.M.; Krishnamurthy, S. Circulating tumour cells in non-metastatic breast cancer: A prospective study. Lancet Oncol. 2012, 13, 688–695. [Google Scholar] [CrossRef]
- Cristofanilli, M.; Budd, G.T.; Ellis, M.J.; Stopeck, A.; Matera, J.; Miller, M.C.; Reuben, J.M.; Doyle, G.V.; Allard, W.J.; Terstappen, L.W.; et al. Circulating tumor cells, disease progression, and survival in metastatic breast cancer. N. Engl. J. Med. 2004, 351, 781–791. [Google Scholar] [CrossRef] [PubMed]
- Bidard, F.-C.; Michiels, S.; Riethdorf, S.; Mueller, V.; Esserman, L.J.; Lucci, A.; Naume, B.; Horiguchi, J.; Gisbert-Criado, R.; Sleijfer, S.; et al. Circulating tumor cells in breast cancer patients treated by neoadjuvant chemotherapy: A meta-analysis. J. Natl. Cancer Inst. 2018, 110, 560–567. [Google Scholar] [CrossRef]
- Yu, T.; Wang, C.; Xie, M.; Zhu, C.; Shu, Y.; Tang, J.; Guan, X. Heterogeneity of CTC contributes to the organotropism of breast cancer. Biomed. Pharmacother. 2021, 137, 111314. [Google Scholar] [CrossRef] [PubMed]
- Liu, X.; Li, J.; Cadilha, B.L.; Markota, A.; Voigt, C.; Huang, Z.; Lin, P.P.; Wang, D.D.; Dai, J.; Kranz, G.; et al. Epithelial-type systemic breast carcinoma cells with a restricted mesenchymal transition are a major source of metastasis. Sci. Adv. 2019, 5, eaav4275. [Google Scholar] [CrossRef] [PubMed]
- Yu, M.; Bardia, A.; Wittner, B.S.; Stott, S.L.; Smas, M.E.; Ting, D.T.; Isakoff, S.J.; Ciciliano, J.C.; Wells, M.N.; Shah, A.M.; et al. Circulating breast tumor cells exhibit dynamic changes in epithelial and mesenchymal composition. Science 2013, 339, 580–584. [Google Scholar] [CrossRef] [PubMed]
- Markiewicz, A.; Topa, J.; Nagel, A.; Skokowski, J.; Seroczynska, B.; Stokowy, T.; Welnicka-Jaskiewicz, M.; Zaczek, A.J. Spectrum of epithelial-mesenchymal transition phenotypes in circulating tumor cells from early breast cancer patients. Cancers 2019, 11, 59. [Google Scholar] [CrossRef]
- Huang, R.Y.-J.; Wong, M.K.; Tan, T.Z.; Kuay, K.T.; Ng, A.H.C.; Chung, V.Y.; Chu, Y.-S.; Matsumura, N.; Lai, H.-C.; Lee, Y.F.; et al. An EMT spectrum defines an anoikis-resistant and spheroidogenic intermediate mesenchymal state that is sensitive to e-cadherin restoration by a src-kinase inhibitor, saracatinib (AZD0530). Cell Death Dis. 2013, 4, e915. [Google Scholar] [CrossRef]
- Yang, J.; Antin, P.; Berx, G.; Blanpain, C.; Brabletz, T.; Bronner, M.; Campbell, K.; Cano, A.; Casanova, J.; Christofori, G.; et al. Guidelines and definitions for research on epithelial–mesenchymal transition. Nat. Rev. Mol. Cell Biol. 2020, 21, 341–352. [Google Scholar] [CrossRef]
- Jie, X.-X.; Zhang, X.-Y.; Xu, C.-J. Epithelial-to-mesenchymal transition, circulating tumor cells and cancer metastasis: Mechanisms and clinical applications. Oncotarget 2017, 8, 81558. [Google Scholar] [CrossRef]
- Bystricky, B.; Mego, M. Circulating tumor cells in breast cancer patients. Neoplasma 2016, 63, 18. [Google Scholar] [CrossRef] [PubMed]
- Lindley, L.E.; Briegel, K.J. Molecular characterization of TGFβ-induced epithelial-mesenchymal transition in normal finite lifespan human mammary epithelial cells. Biochem. Biophys. Res. Commun. 2010, 399, 659–664. [Google Scholar] [CrossRef] [PubMed]
- Peinado, H.; Olmeda, D.; Cano, A. Snail, Zeb and bHLH factors in tumour progression: An alliance against the epithelial phenotype? Nat. Rev. Cancer 2007, 7, 415–428. [Google Scholar] [CrossRef] [PubMed]
- Grosse-Wilde, A.; D’Hérouël, A.F.; McIntosh, E.; Ertaylan, G.; Skupin, A.; Kuestner, R.E.; Del Sol, A.; Walters, K.-A.; Huang, S. Stemness of the hybrid epithelial/mesenchymal state in breast cancer and its association with poor survival. PLoS ONE 2015, 10, e0126522. [Google Scholar] [CrossRef]
- Lin, C.W.; Liao, M.Y.; Lin, W.W.; Wang, Y.-P.; Lu, T.-Y.; Wu, H.-C. Epithelial cell adhesion molecule regulates tumor initiation and tumorigenesis via activating reprogramming factors and epithelial-mesenchymal transition gene expression in colon cancer. Biol. Chem. 2012, 287, 39449–39459. [Google Scholar] [CrossRef] [PubMed]
- Sankpal, N.V.; Fleming, T.P.; Sharma, P.K.; Wiedner, H.J.; Gillanders, W.E. A double-negative feedback loop between EpCAM and ERK contributes to the regulation of epithelial-mesenchymal transition in cancer. Oncogene 2017, 36, 3706–3717. [Google Scholar] [CrossRef]
- Ye, X.; Tam, W.L.; Shibue, T.; Kaygusuz, Y.; Reinhardt, F.; Eaton, E.N.; Weinberg, R.A. Distinct EMT programs control normal mammary stem cells and tumour-initiating cells. Nat. Cell Biol. 2015, 525, 256–260. [Google Scholar] [CrossRef]
- Lu, S.; Yakirevich, E.; Wang, L.J.; Resnick, M.B.; Wang, Y. Cytokeratin 7-negative and GATA binding protein 3-negative breast cancers: Clinicopathological features and prognostic significance. BMC Cancer 2019, 19, 1085. [Google Scholar] [CrossRef]
- Zavyalova, M.V.; Denisov, E.V.; Tashireva, L.A.; Savelieva, O.E.; Kaigorodova, E.V.; Krakhmal, N.V.; Perelmuter, V.M. Intravasation as a key step in cancer metastasis. Biochemistry 2019, 84, 762–772. [Google Scholar] [CrossRef]
- Janni, W.; Rack, B.; Terstappen, L.; Pierga, J.-Y.; Fehm, T.; Hall, C.; Groot, M.; Bidard, F.-C.; Meier-Stiegen, F.; Friedl, T.; et al. Abstract PD6-6: A pooled analysis of the prognostic relevance of circulating tumor cells in early breast cancer. Cancer Res. 2013, 73, 2583–2593. [Google Scholar]
- Giampieri, S.; Manning, C.; Hooper, S.; Jones, L.; Hill, C.S.; Sahai, E. Localized and reversible TGFβ signalling switches breast cancer cells from cohesive to single cell motility. Nat. Cell Biol. 2009, 11, 1287–1296. [Google Scholar] [CrossRef] [PubMed]
- Rack, B.; Schindlbeck, C.; Jückstock, J.; Andergassen, U.; Hepp, P.; Zwingers, T.; Friedl, T.W.P.; Lorenz, R.; Tesch, H.; Fasching, P.A.; et al. Circulating tumor cells predict survival in early average-to-high risk breast cancer patients. J. Natl. Cancer Inst. 2014, 106, 066. [Google Scholar] [CrossRef] [PubMed]
- Savelieva, O.E.; Tashireva, L.A.; Kaigorodova, E.V.; Buzenkova, A.V.; Mukhamedzhanov, R.K.; Grigoryeva, E.S.; Zavyalova, M.V.; Tarabanovskaya, N.A.; Cherdyntseva, N.V.; Perelmuter, V.M. Heterogeneity of stemlike circulating tumor cells in invasive breast cancer. Int. J. Mol. Sci. 2020, 21, 2780. [Google Scholar] [CrossRef]
- Parra, E.R.; Uraoka, N.; Jiang, M.; Cook, P.; Gibbons, D.; Forget, M.-A.; Bernatchez, C.; Haymaker, C.; Wistuba, I.I.; Rodriguez-Canales, J. Validation of multiplex immunofluorescence panels using multispectral microscopy for immune-profiling of formalin-fixed and paraffin-embedded human tumor tissues. Sci. Rep. 2017, 7, 13380. [Google Scholar] [CrossRef] [PubMed]







| EpCAM+ CK7− | EpCAM+ CK7+ | EpCAM− CK7+ | ||
|---|---|---|---|---|
| 1 | 2 | 3 | ||
| Snail– N-cadherin– Vimentin– | a | 7.05 (0.83–17.01) | 0.00 (0.00–0.00) p1–2 = 0.000 | 1.66 (0.00–5.39) p1–3 = 0.007 p2–3 = 0.000 |
| Snail– N-cadherin– Vimentin+ | b | 0.83 (0.00–1.66) p = 0.000 | 0.00 (0.00–0.00) p1–2 = 0.000 p = 0.115 | 3.73 (0.83–7.07) p1–3 = 0.001 p2–3 = 0.000 p = 0.126 |
| Snail+ N-cadherin– Vimentin– | c | 0.00 (0.00–0.83) | 0.00 (0.00–0.00) p1–2 = 0.005 | 0.00 (0.00–0.00) p1–3 = 0.091 p2–3 = 0.043 |
| Snail+ N-cadherin– Vimentin+ | d | 0.00 (0.00–0.00) p = 0.012 | 0.00 (0.00–0.00) p1–2 = 0.117 p - no data | 0.41 (0.00–1.66) p1–3 = 0.002 p2–3 = 0.001 p = 0.021 |
| Snail– N-cadherin+ Vimentin– | e | 0.00 (0.00–0.83) | 0.00 (0.00–0.00) p1–2 = 0.008 | 0.00 (0.00–0.00) p1–3 = 0.007 p2–3 = 0.248 |
| Snail– N-cadherin+ Vimentin+ | f | 0.00 (0.00–0.83) p = 0.139 | 0.00 (0.00–0.83) p1–2 = 0.529 p = 0.010 | 1.24 (0.00–4.56) p1–3 = 0.015 p2–3 = 0.001 p = 0.000 |
| Snail+ N-cadherin+ Vimentin– | g | 0.00 (0.00–0.83) | 0.00 (0.00–0.00) p1–2 = 0.019 | 0.00 (0.00–0.00) p1–3 = 0.003 p2–3 = 0.201 |
| Snail+ N-cadherin+ Vimentin+ | h | 0.00 (0.00–0.41) p = 0.352 | 0.00 (0.00–1.66) p1–2 = 0.151 p = 0.002 | 0.00 (0.00–1.24) p1–3 = 0.130 p2–3 = 0.733 p = 0.005 |
| CTC Phenotypes | Tumor Size, sm | |
|---|---|---|
| <2 | 2–5 | |
| CD45–EpCAM+CK7–Snail–N-cadherin–Vimentin– | 0.00 (0.00–3.32) | 12.45 (1.66–17.43) p = 0.038 |
| CD45–EpCAM+CK7–Snail–N-cadherin–Vimentin+ | 0.00 (0.00–0.00) | 0.83 (0.83–2.49) p = 0.024 |
| CD45–EpCAM–CK7+Snail–N-cadherin–Vimentin– | 0.00 (0.00–0.00) | 1.66 (0.83–9.96) p = 0.038 |
| Lymph Node Metastasis | ||
|---|---|---|
| No | Yes | |
| CD45–EpCAM–CK7+Snail–N-cadherin+Vimentin+ | 46.7 (14/30) | 66.7 (6/9) p = 0.45 |
| CD45–EpCAM–CK7+Snail+N-cadherin+Vimentin+ | 16.7 (5/30) | 55.6 (5/9) p = 0.03 |
| CD45–EpCAM+CK7+Snail–N-cadherin+Vimentin+ | 30.0 (9/30) | 33.3 (3/9) p = 1.00 |
| CD45–EpCAM+CK7+Snail+N-cadherin+Vimentin+ | 33.3 (10/30) | 33.3 (3/9) p = 1.00 |
| CD45–EpCAM–CK7+Snail–N-cadherin+Vimentin– | 10.0 (3/30) | 22.2 (2/9) p = 0.63 |
| CD45–EpCAM+CK7+Snail–N-cadherin+Vimentin– | 6.7 (2/30) | 11.1 (1/9) p = 0.55 |
| CD45–EpCAM–CK7+Snail+N-cadherin+Vimentin– | 3.3 (1/30) | 11.1 (1/9) p = 0.41 |
| CD45–EpCAM+CK7+Snail+N-cadherin+Vimentin– | 3.3 (1/30) | 33.3 (3/9) p = 0.03 |
| CD45–EpCAM+CK7–Snail–N-cadherin–Vimentin– | 50.0 (15/30) | 77.8 (7/9) p = 0.25 |
| CD45–EpCAM+CK7–Snail+N-cadherin–Vimentin– | 23.3 (7/30) | 33.3 (3/9) p = 0.68 |
| CD45–EpCAM+CK7–Snail–N-cadherin–Vimentin+ | 46.7 (14/30) | 55.5 (5/9) p = 0.71 |
| CD45–EpCAM+CK7–Snail+N-cadherin–Vimentin+ | 6.7 (2/30) | 22.2 (2/9) p = 0.22 |
| CD45–EpCAM–CK7+Snail–N-cadherin–Vimentin+ | 56.7 (17/30) | 88.9 (8/9) p = 0.12 |
| CD45–EpCAM–CK7+Snail–N-cadherin–Vimentin– | 40.0 (12/30) | 77.8 (7/9) p = 0.06 |
| CD45–EpCAM–CK7+Snail+N-cadherin–Vimentin+ | 30.0 (9/30) | 55.5 (5/9) p = 0.23 |
| CD45–EpCAM–CK7+Snail+N-cadherin–Vimentin– | 13.3 (4/30) | 11.1 (1/9) p = 1.00 |
| CD45–EpCAM+CK7+Snail–N-cadherin–Vimentin+ | 10.0 (3/30) | 0.0 (0/9) p = 1.00 |
| CD45–EpCAM+CK7+Snail–N-cadherin–Vimentin– | 16.7 (5/30) | 11.1 (1/9) p = 1.00 |
| CD45–EpCAM+CK7+Snail+N-cadherin–Vimentin+ | 3.3 (1/30) | 0.0 (0/9) p = 1.00 |
| CD45–EpCAM+CK7+Snail+N-cadherin–Vimentin– | 0.0 (0/30) | 0.0 (0/9) p-no data |
| CD45–EpCAM+CK7–Snail–N-cadherin+Vimentin– | 26.7 (8/30) | 33.3 (3/9) p = 0.69 |
| CD45–EpCAM+CK7–Snail+N-cadherin+Vimentin+ | 10.0 (3/30) | 44.4 (4/9) p = 0.03 |
| CD45–EpCAM+CK7–Snail+N-cadherin+Vimentin– | 20.0 (6/30) | 55.5 (5/9) p = 0.08 |
| CD45–EpCAM+CK7–Snail–N-cadherin+Vimentin+ | 23.3 (7/20) | 55.5 (5/9) p = 0.10 |
| Lymph Node Metastasis | ||
|---|---|---|
| No | Yes | |
| CD45–EpCAM–CK7+Snail–N-cadherin+Vimentin+ | 1.24 (0.00–3.32) | 1.24 (0.41–6.22) p = 0.86 |
| CD45–EpCAM–CK7+Snail+N-cadherin+Vimentin+ | 0.00 (0.00–0.41) | 0.83 (0.00–2.07) p = 0.19 |
| CD45–EpCAM+CK7+Snail–N-cadherin+Vimentin+ | 0.00 (0.00–0.83) | 0.00 (0.00–0.83) p = 0.67 |
| CD45–EpCAM+CK7+Snail+N-cadherin+Vimentin+ | 0.41(0.00–1.24) | 0.00 (0.00–2.90) p = 0.98 |
| CD45–EpCAM–CK7+Snail–N-cadherin+Vimentin– | 0.00 (0.00–0.00) | 0.00 (0.00–0.41) p = 0.82 |
| CD45–EpCAM+CK7+Snail–N-cadherin+Vimentin– | 0.00 (0.00–0.00) | 0.00 (0.00–0.00) p = 0.90 |
| CD45–EpCAM–CK7+Snail+N-cadherin+Vimentin– | 0.00 (0.00–0.00) | 0.00 (0.00–0.00) p = 0.78 |
| CD45–EpCAM+CK7+Snail+N-cadherin+Vimentin– | 0.00 (0.00–0.00) | 0.00 (0.00–0.83) p = 0.21 |
| CD45–EpCAM+CK7–Snail–N-cadherin–Vimentin– | 9.54 (0.41–17.43) | 6.22 (2.49–11.20) p = 0.63 |
| CD45–EpCAM+CK7–Snail+N-cadherin–Vimentin– | 0.00 (0.00–0.83) | 0.00 (0.00–4.15) p = 0.78 |
| CD45–EpCAM+CK7–Snail–N-cadherin–Vimentin+ | 0.83 (0.00–2.90) | 0.83 (0.00–1.24) p = 0.38 |
| CD45–EpCAM+CK7–Snail+N-cadherin–Vimentin+ | 0.00 (0.00–0.00) | 0.00 (0.00–0.41) p = 0.60 |
| CD45–EpCAM–CK7+Snail–N-cadherin–Vimentin+ | 3.32 (0.83–7.07) | 4.15 (1.66–6.22) p = 0.82 |
| CD45–EpCAM–CK7+Snail–N-cadherin–Vimentin– | 1.66 (0.00–7.05) | 1.66 (0.83–2.90) p = 0.94 |
| CD45–EpCAM–CK7+Snail+N-cadherin–Vimentin+ | 0.00 (0.00–1.24) | 0.83 (0.00–1.66) p = 0.60 |
| CD45–EpCAM–CK7+Snail+N-cadherin–Vimentin– | 0.00 (0.00–0.00) | 0.00 (0.00–0.00) p = 0.70 |
| CD45–EpCAM+CK7+Snail–N-cadherin–Vimentin+ | 0.00 (0.00–0.00) | 0.00 (0.00–0.00) p = 0.56 |
| CD45–EpCAM+CK7+Snail–N-cadherin–Vimentin– | 0.00 (0.00–0.41) | 0.00 (0.00–0.00) p = 0.60 |
| CD45–EpCAM+CK7+Snail+N-cadherin–Vimentin+ | 0.00 (0.00–0.00) | 0.00 (0.00–0.00) p = 0.86 |
| CD45–EpCAM+CK7+Snail+N-cadherin–Vimentin– | 0.00 (0.00–0.00) | 0.00 (0.00–0.00) p-no data |
| CD45–EpCAM+CK7–Snail–N-cadherin+Vimentin– | 0.00 (0.00–1.24) | 0.00 (0.00–0.83) p = 0.63 |
| CD45–EpCAM+CK7–Snail+N-cadherin+Vimentin+ | 0.00 (0.00–0.00) | 0.41 (0.00–1.66) p = 0.19 |
| CD45–EpCAM+CK7–Snail+N-cadherin+Vimentin– | 0.00 (0.00–0.83) | 0.83 (0.00–1.24) p = 0.21 |
| CD45–EpCAM+CK7–Snail–N-cadherin+Vimentin+ | 0.00 (0.00–0.83) | 1.24 (0.00–1.66) p = 0.18 |
| Parameter | Frequency, % (n) | |
|---|---|---|
| Age | <35 | 5.1 (2/39) |
| 35–50 | 30.8 (12/39) | |
| >50 | 64.1 (25/39) | |
| Menstrual function | Premenopausal | 33.3 (13/39) |
| Postmenopausal | 66.7 (26/39) | |
| Tumour size | <20 mm | 23.1 (9/39) |
| 20–50 mm | 71.8 (28/39) | |
| No data | 5.1 (2/39) | |
| Stage | I | 28.2 (11/39) |
| IIA | 53.8 (21/39) | |
| IIB | 18.0 (7/39) | |
| Molecular subtype | Luminal A | 33.3 (13/39) |
| Luminal B | 59.0 (23/39) | |
| Triple negative | 5.1 (2/39) | |
| Her2-positive | 2.6 (1/39) | |
| Tumour grade | 1 | 23.1 (9/39) |
| 2 | 69.2 (27/39) | |
| 3 | 7.7 (3/39) | |
| Estrogen receptor | positive | 92.3 (36/39) |
| negative | 7.7 (3/39) | |
| Progesteron receptor | positive | 66.7 (26/39) |
| negative | 33.3 (13/39) | |
| HER2/neu | positive | 28.2 (11/39) |
| negative | 71.8 (28/39) | |
| Ki67 expression | <20% | 46.2 (18/39) |
| >20% | 53.8 (21/39) | |
| Lymph node metastasis | Yes | 23.1 (9/39) |
| No | 76.9 (30/39) | |
| Distant metastasis | Yes | 0.0 (0/39) |
| No | 100.0 (39/39) | |
| Intraoperative radiation therapy | No | 20.5 (8/39) |
| Yes | 69.2 (27/39) | |
| No data | 10.3 (4/39) | |
Publisher’s Note: MDPI stays neutral with regard to jurisdictional claims in published maps and institutional affiliations. |
© 2021 by the authors. Licensee MDPI, Basel, Switzerland. This article is an open access article distributed under the terms and conditions of the Creative Commons Attribution (CC BY) license (http://creativecommons.org/licenses/by/4.0/).
Share and Cite
Tashireva, L.A.; Savelieva, O.E.; Grigoryeva, E.S.; Nikitin, Y.V.; Denisov, E.V.; Vtorushin, S.V.; Zavyalova, M.V.; Cherdyntseva, N.V.; Perelmuter, V.M. Heterogeneous Manifestations of Epithelial–Mesenchymal Plasticity of Circulating Tumor Cells in Breast Cancer Patients. Int. J. Mol. Sci. 2021, 22, 2504. https://doi.org/10.3390/ijms22052504
Tashireva LA, Savelieva OE, Grigoryeva ES, Nikitin YV, Denisov EV, Vtorushin SV, Zavyalova MV, Cherdyntseva NV, Perelmuter VM. Heterogeneous Manifestations of Epithelial–Mesenchymal Plasticity of Circulating Tumor Cells in Breast Cancer Patients. International Journal of Molecular Sciences. 2021; 22(5):2504. https://doi.org/10.3390/ijms22052504
Chicago/Turabian StyleTashireva, Liubov A., Olga E. Savelieva, Evgeniya S. Grigoryeva, Yuri V. Nikitin, Evgeny V. Denisov, Sergey V. Vtorushin, Marina V. Zavyalova, Nadezhda V. Cherdyntseva, and Vladimir M. Perelmuter. 2021. "Heterogeneous Manifestations of Epithelial–Mesenchymal Plasticity of Circulating Tumor Cells in Breast Cancer Patients" International Journal of Molecular Sciences 22, no. 5: 2504. https://doi.org/10.3390/ijms22052504
APA StyleTashireva, L. A., Savelieva, O. E., Grigoryeva, E. S., Nikitin, Y. V., Denisov, E. V., Vtorushin, S. V., Zavyalova, M. V., Cherdyntseva, N. V., & Perelmuter, V. M. (2021). Heterogeneous Manifestations of Epithelial–Mesenchymal Plasticity of Circulating Tumor Cells in Breast Cancer Patients. International Journal of Molecular Sciences, 22(5), 2504. https://doi.org/10.3390/ijms22052504

