The AP-1 Transcription Factor Fosl-2 Regulates Autophagy in Cardiac Fibroblasts during Myocardial Fibrogenesis
Abstract
1. Introduction
2. Results
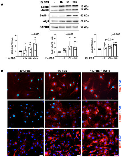
2.1. Autophagy Enhances Myofibroblast Activation of Cardiac Fibroblasts
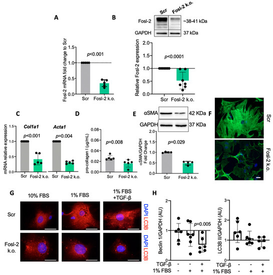
2.2. Fosl-2 Controls Autophagocytosis in Cardiac Fibroblasts
2.3. Autophagy Regulates Fosl-2 in Cardiac Fibroblasts
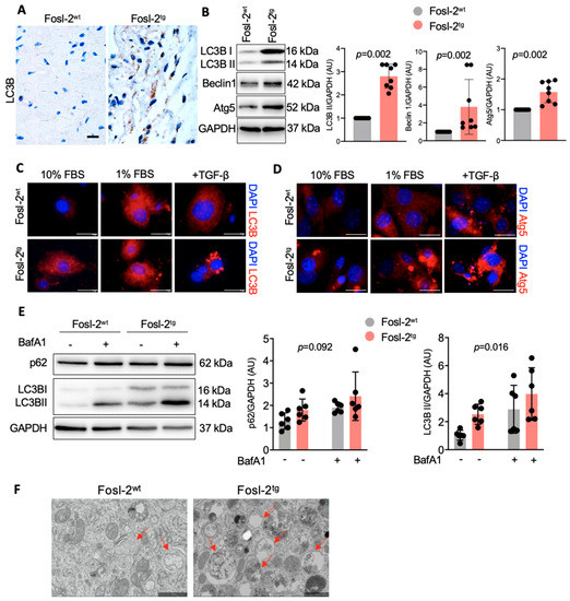
2.4. Expression of Fosl-2 and Atg5 in Cardiac Fibroblasts Control Cardiac Fibrosis in a Mouse Model of Cardiac Hypertrophy
3. Discussion
4. Materials and Methods
4.1. Animal Models
4.2. Isolation and Culture of Cardiac Fibroblasts
4.3. Human Endomyocardial Biopsies
4.4. Gene Silencing
4.5. Contraction Assay
4.6. Immunoblotting
4.7. Immunofluorescence Staining of Cultured Cells
4.8. ELISA
4.9. Proliferation and Apoptosis Assays
4.10. Electron Microscopy
4.11. Angiotensin II-Induced Cardiac Hypertrophy Mouse Model
4.12. Methods of Euthanasia
4.13. Immunohistochemistry
4.14. Statistical Analysis
Supplementary Materials
Author Contributions
Funding
Institutional Review Board Statement
Informed Consent Statement
Data Availability Statement
Acknowledgments
Conflicts of Interest
References
- Travers, J.G.; Kamal, F.A.; Robbins, J.; Yutzey, K.E.; Blaxall, B.C. Cardiac Fibrosis: The Fibroblast Awakens. Circ. Res. 2016, 118, 1021–1040. [Google Scholar] [CrossRef] [PubMed]
- Kania, G.; Blyszczuk, P.; Eriksson, U. Mechanisms of Cardiac Fibrosis in Inflammatory Heart Disease. Trends Cardiovasc. Med. 2009, 19, 247–252. [Google Scholar] [CrossRef] [PubMed]
- Yang, Z.; Klionsky, D.J. Mammalian autophagy: Core molecular machinery and signaling regulation. Curr. Opin. Cell Biol. 2010, 22, 124–131. [Google Scholar] [CrossRef] [PubMed]
- Lee, Y.K.; Lee, J.A. Role of the mammalian ATG8/LC3 family in autophagy: Differential and compensatory roles in the spatio-temporal regulation of autophagy. BMB Rep. 2016, 49, 424–430. [Google Scholar] [CrossRef]
- Abdellatif, M.; Sedej, S.; Carmona-Gutierrez, D.; Madeo, F.; Kroemer, G. Autophagy in Cardiovascular Aging. Circ. Res. 2018, 123, 803–824. [Google Scholar] [CrossRef] [PubMed]
- Tanaka, Y.; Guhde, G.; Suter, A.; Eskelinen, E.-L.; Hartmann, D.H.; Lüllmann-Rauch, R.; Janssen, P.M.L.; Blanz, J.; Von Figura, K.; Saftig, P. Accumulation of autophagic vacuoles and cardiomyopathy in LAMP-2-deficient mice. Nat. Cell Biol. 2000, 406, 902–906. [Google Scholar] [CrossRef] [PubMed]
- Zaglia, T.; Milan, G.; Ruhs, A.; Franzoso, M.; Bertaggia, E.; Pianca, N.; Carpi, A.; Carullo, P.; Pesce, P.; Sacerdoti, D.; et al. Atrogin-1 deficiency promotes cardiomyopathy and premature death via impaired au-tophagy. J. Clin. Invest. 2014, 124, 2410–2424. [Google Scholar] [CrossRef]
- Nakai, A.; Yamaguchi, O.; Takeda, T.; Higuchi, Y.; Hikoso, S.; Taniike, M.; Omiya, S.; Mizote, I.; Matsumura, Y.; Asahi, M.; et al. The role of autophagy in cardiomyocytes in the basal state and in response to hemodynamic stress. Nat. Med. 2007, 13, 619–624. [Google Scholar] [CrossRef] [PubMed]
- Zhu, H.; Tannous, P.; Johnstone, J.L.; Kong, Y.; Shelton, J.M.; Richardson, J.A.; Le, V.; Levine, B.; Rothermel, B.A.; Hill, J.A. Cardiac autophagy is a maladaptive response to hemodynamic stress. J. Clin. Investig. 2007, 117, 1782–1793. [Google Scholar] [CrossRef] [PubMed]
- Cao, D.J.; Wang, Z.V.; Battiprolu, P.K.; Jiang, N.; Morales, C.R.; Kong, Y.; Rothermel, B.A.; Gillette, T.G.; Hill, J.A. Histone deacetylase (HDAC) inhibitors attenuate cardiac hypertrophy by suppressing autophagy. Proc. Natl. Acad. Sci. USA 2011, 108, 4123–4128. [Google Scholar] [CrossRef]
- Zhang, G.-S.; Yuan, X.; Xiao, Y.-C.; Zhang, G.-P.; Hou, N.; Wu, X.-Q.; Chen, W.-L.; Luo, J.-D. Chloroquine improves left ventricle diastolic function in streptozotocin-induced diabetic mice. Drug Des. Dev. Ther. 2016, 10, 2729–2737. [Google Scholar] [CrossRef] [PubMed]
- Zhao, W.; Li, Y.; Jia, L.; Pan, L.; Li, H.; Du, J. Atg5 deficiency-mediated mitophagy aggravates cardiac inflammation and injury in response to angiotensin II. Free Radic. Biol. Med. 2014, 69, 108–115. [Google Scholar] [CrossRef] [PubMed]
- Tannous, P.; Zhu, H.; Johnstone, J.L.; Shelton, J.M.; Rajasekaran, N.S.; Benjamin, I.J.; Nguyen, L.; Gerard, R.D.; Levine, B.; Rothermel, B.A.; et al. Autophagy is an adaptive response in desmin-related cardiomyopathy. Proc. Natl. Acad. Sci. USA 2008, 105, 9745–9750. [Google Scholar] [CrossRef]
- Wang, Z.V.; Ferdous, A.; Hill, J.A. Cardiomyocyte autophagy: Metabolic profit and loss. Heart Fail. Rev. 2013, 18, 585–594. [Google Scholar] [CrossRef] [PubMed]
- Bernard, M.; Dieudé, M.; Yang, B.; Hamelin, K.; Underwood, K.; Hébert, M.-J. Autophagy fosters myofibroblast differentiation through MTORC2 activation and downstream upregulation of CTGF. Autophagy 2014, 10, 2193–2207. [Google Scholar] [CrossRef] [PubMed]
- Ghavami, S.; Cunnington, R.H.; Gupta, S.; Yeganeh, B.; Filomeno, K.L.; Freed, D.H.; Chen, S.; Klonisch, T.; Halayko, A.J.; Ambrose, E.; et al. Autophagy is a regulator of TGF-beta1-induced fibrogenesis in primary human atrial myofibroblasts. Cell Death Dis. 2015, 6, e1696. [Google Scholar] [CrossRef] [PubMed]
- Gupta, S.S.; Zeglinski, M.R.; Rattan, S.G.; Landry, N.M.; Ghavami, S.; Wigle, J.T.; Klonisch, T.; Halayko, A.J.; Dixon, I.M. Inhibition of au-tophagy inhibits the conversion of cardiac fibroblasts to cardiac myofibroblasts. Oncotarget 2016, 7, 78516–78531. [Google Scholar] [CrossRef]
- Stellato, M.; Czepiel, M.; Distler, O.; Błyszczuk, P.; Kania, G. Identification and Isolation of Cardiac Fibroblasts From the Adult Mouse Heart Using Two-Color Flow Cytometry. Front. Cardiovasc. Med. 2019, 6, 105. [Google Scholar] [CrossRef] [PubMed]
- Tkacz, K.; Rolski, F.; Czepiel, M.; Dzialo, E.; Siedlar, M.; Eriksson, U.; Kania, G.; Blyszczuk, P. Haploinsufficient Rock1(+/-) and Rock2(+/-) Mice Are Not Protected from Cardiac Inflammation and Postinflammatory Fibrosis in Experimental Autoimmune Myocarditis. Cells 2020, 9, 700. [Google Scholar] [CrossRef] [PubMed]
- Ding, Y.; Kim, J.K.; Kim, S.I.; Na, H.J.; Jun, S.Y.; Lee, S.J.; Choi, M.E. TGF-β1 protects against mesangial cell apoptosis via induction of autophagy. J. Biol. Chem. 2010, 285, 37909–37919. [Google Scholar] [CrossRef]
- Dzialo, E.; Tkacz, K.; Blyszczuk, P. Crosstalk between the TGF-beta and WNT signalling pathways during cardiac fibrogenesis. Acta Biochim. Pol. 2018, 65, 341–349. [Google Scholar] [CrossRef]
- Renoux, F.; Stellato, M.; Haftmann, C.; Vogetseder, A.; Huang, R.; Subramaniam, A.; Becker, M.O.; Blyszczuk, P.; Becher, B.; Distler, J.H.; et al. The AP1 Transcription Factor Fosl2 Promotes Systemic Autoimmunity and Inflammation by Repressing Treg Development. Cell Rep. 2020, 31, 107826. [Google Scholar] [CrossRef]
- Eferl, R.; Zenz, R.; Theussl, H.C.; Wagner, E.F. Simultaneous generation of fra-2 conditional and fra-2 knock-out mice. Genesis 2007, 45, 447–451. [Google Scholar] [CrossRef]
- Venalis, P.; Kumánovics, G.; Schulze-Koops, H.; Distler, A.; Dees, C.; Zerr, P.; Palumbo-Zerr, K.; Czirják, L.; Mackevic, Z.; Lundberg, I.E.; et al. Cardiomyopathy in Murine Models of Systemic Sclerosis. Arthritis Rheumatol. 2014, 67, 508–516. [Google Scholar] [CrossRef] [PubMed]
- Zhang, Y.; Shen, L.; Zhu, H.; Dreissigacker, K.; Distler, D.; Zhou, X.; Györfi, A.H.; Bergmann, C.; Meng, X.; Dees, C.; et al. PGC-1α regulates autophagy to promote fibroblast activation and tissue fibrosis. Ann. Rheum. Dis. 2020, 79, 1227–1233. [Google Scholar] [CrossRef] [PubMed]
- Patel, A.S.; Lin, L.; Geyer, A.; Haspel, J.A.; An, C.H.; Cao, J.; Rosas, I.O.; Morse, D. Autophagy in Idiopathic Pulmonary Fibrosis. PLoS ONE 2012, 7, e41394. [Google Scholar] [CrossRef] [PubMed]
- Song, Y.; Zhao, Y.; Wang, F.; Tao, L.; Xiao, J.; Yang, C. Autophagy in Hepatic Fibrosis. BioMed Res. Int. 2014, 2014, 1–8. [Google Scholar] [CrossRef]
- Ding, Y.; Choi, M.E. Regulation of autophagy by TGF-beta: Emerging role in kidney fibrosis. Semin. Nephrol. 2014, 34, 62–71. [Google Scholar] [CrossRef] [PubMed]
- Cadwell, K.; Patel, K.K.; Maloney, N.S.; Liu, T.C.; Ng, A.C.; Storer, C.E.; Head, R.D.; Xavier, R.; Stappenbeck, T.S.; Virgin, H.W. Virus-plus-susceptibility gene interaction determines Crohn’s disease gene Atg16L1 phenotypes in intestine. Cell 2010, 141, 1135–1145. [Google Scholar] [CrossRef] [PubMed]
- Wang, Q.J.; Ding, Y.; Kohtz, D.S.; Mizushima, N.; Cristea, I.M.; Rout, M.P.; Chait, B.T.; Zhong, Y.; Heintz, N.; Yue, Z. Induction of autophagy in axonal dystrophy and degeneration. J. Neurosci. 2006, 26, 8057–8068. [Google Scholar] [CrossRef] [PubMed]
- Dello Russo, C.; Lisi, L.; Feinstein, D.L.; Navarra, P. mTOR kinase, a key player in the regulation of glial functions: Relevance for the therapy of multiple sclerosis. Glia 2013, 61, 301–311. [Google Scholar] [CrossRef]
- Lucin, K.M.; O’Brien, C.E.; Bieri, G.; Czirr, E.; Mosher, K.I.; Abbey, R.J.; Mastroeni, D.F.; Rogers, J.; Spencer, B.; Masliah, E.; et al. Microglial Beclin 1 Regulates Retromer Trafficking and Phagocytosis and Is Impaired in Alzheimer’s Disease. Neuron 2013, 79, 873–886. [Google Scholar] [CrossRef]
- Winslow, A.R.; Chen, C.-W.; Corrochano, S.; Acevedo-Arozena, A.; Gordon, D.E.; Peden, A.A.; Lichtenberg, M.; Menzies, F.M.; Ravikumar, B.; Imarisio, S.; et al. α-Synuclein impairs macroautophagy: Implications for Parkinson’s disease. J. Cell Biol. 2010, 190, 1023–1037. [Google Scholar] [CrossRef] [PubMed]
- Voss, V.; Senft, C.; Lang, V.; Ronellenfitsch, M.W.; Steinbach, J.P.; Seifert, V.; Kögel, D. The Pan-Bcl-2 Inhibitor (−)-Gossypol Triggers Autophagic Cell Death in Malignant Glioma. Mol. Cancer Res. 2010, 8, 1002–1016. [Google Scholar] [CrossRef] [PubMed]
- Mancias, J.D.; Kimmelman, A.C. Targeting Autophagy Addiction in Cancer. Oncotarget 2011, 2, 1302–1306. [Google Scholar] [CrossRef] [PubMed]
- Nakagawa, I.; Amano, A.; Mizushima, N.; Yamamoto, A.; Yamaguchi, H.; Kamimoto, T.; Nara, A.; Funao, J.; Nakata, M.; Tsuda, K.; et al. Autophagy Defends Cells Against Invading Group A Streptococcus. Science 2004, 306, 1037–1040. [Google Scholar] [CrossRef] [PubMed]
- Schiattarella, G.G.; Hill, J.A. Therapeutic targeting of autophagy in cardiovascular disease. J. Mol. Cell. Cardiol. 2016, 95, 86–93. [Google Scholar] [CrossRef] [PubMed]
- Oyabu, J.; Yamaguchi, O.; Hikoso, S.; Takeda, T.; Oka, T.; Murakawa, T.; Yasui, H.; Ueda, H.; Nakayama, H.; Taneike, M.; et al. Autophagy-mediated degradation is necessary for regression of cardiac hypertrophy during ven-tricular unloading. Biochem. Biophys. Res. Commun. 2013, 441, 787–792. [Google Scholar] [CrossRef]
- Sotthibundhu, A.; Promjuntuek, W.; Liu, M.; Shen, S.; Noisa, P. Roles of autophagy in controlling stem cell identity: A perspective of self-renewal and differentiation. Cell Tissue Res. 2018, 374, 205–216. [Google Scholar] [CrossRef]
- Del Principe, D.; Lista, P.; Malorni, W.; Giammarioli, A.M. Fibroblast autophagy in fibrotic disorders. J. Pathol. 2013, 229, 208–220. [Google Scholar] [CrossRef]
- Kawano, S.; Torisu, T.; Esaki, M.; Torisu, K.; Matsuno, Y.; Kitazono, T. Autophagy promotes degradation of internalized collagen and regulates distribution of focal adhesions to suppress cell adhesion. Biol. Open 2017, 6, 1644–1653. [Google Scholar] [CrossRef] [PubMed]
- Füllgrabe, J.; Ghislat, G.; Cho, D.-H.; Rubinsztein, D.C. Transcriptional regulation of mammalian autophagy at a glance. J. Cell Sci. 2016, 129, 3059–3066. [Google Scholar] [CrossRef]
- Reich, N.; Maurer, B.; Akhmetshina, A.; Venalis, P.; Dees, C.; Zerr, P.; Palumbo, K.; Zwerina, J.; Nevskaya, T.; Gay, S.; et al. The transcription factor Fra-2 regulates the production of extracellular matrix in systemic sclerosis. Arthritis Rheum. 2009, 62, 280–290. [Google Scholar] [CrossRef] [PubMed]
- Sun, T.; LiangPing, X.; Wang, L.; Xia, L.; Ma, J.; Guan, Z.; Feng, G.; Zhu, X. c-Jun NH2-terminal kinase activation is essential for up-regulation of LC3 during ceramide-induced autophagy in human nasopharyngeal carcinoma cells. J. Transl. Med. 2011, 9, 161. [Google Scholar] [CrossRef]
- Yogev, O.; Goldberg, R.; Anzi, S.; Yogev, O.; Shaulian, E. Jun proteins are starvation-regulated inhibitors of autophagy. Cancer Res. 2010, 70, 2318–2327. [Google Scholar] [CrossRef] [PubMed]
- Chatre, C.; Roubille, F.; Vernhet, H.; Jorgensen, C.; Pers, Y.M. Cardiac Complications Attributed to Chloroquine and Hy-droxychloroquine: A Systematic Review of the Literature. Drug Saf. 2018, 41, 919–931. [Google Scholar] [CrossRef]
- Schrezenmeier, E.; Dörner, T. Mechanisms of action of hydroxychloroquine and chloroquine: Implications for rheumatology. Nat. Rev. Rheumatol. 2020, 16, 155–166. [Google Scholar] [CrossRef] [PubMed]
- Ucero, A.C.; Bakiri, L.; Roediger, B.; Suzuki, M.; Jimenez, M.; Mandal, P.; Braghetta, P.; Bonaldo, P.; Paz-Ares, L.; Fustero-Torre, C.; et al. Fra-2-expressing macrophages promote lung fibrosis in mice. J. Clin. Invest. 2019, 129, 3293–3309. [Google Scholar] [CrossRef] [PubMed]
- Chai, Q.; Onder, L.; Scandella, E.; Gil-Cruz, C.; Perez-Shibayama, C.; Cupovic, J.; Danuser, R.; Sparwasser, T.; Luther, S.A.; Thiel, V.; et al. Maturation of lymph node fibroblastic reticular cells from myofibroblastic pre-cursors is critical for antiviral immunity. Immunity 2013, 38, 1013–1024. [Google Scholar] [CrossRef] [PubMed]
- Hara, T.; Nakamura, K.; Matsui, M.; Yamamoto, A.; Nakahara, Y.; Suzuki-Migishima, R.; Yokoyama, M.; Mishima, K.; Saito, I.; Okano, H.; et al. Suppression of basal autophagy in neural cells causes neurodegenerative disease in mice. Nature 2006, 441, 885–889. [Google Scholar] [CrossRef]







| Patient Characteristic | All EMBs (n = 9) |
|---|---|
| Age (mean ± SD years) | 56.5 ± 10.5 |
| Gender Female (n/N, %) | 4/9 (44.4%) |
| Interstitial fibrosis (n/N, %) | 9/9 (100%) |
| Vasculitis (n/N, %) | 2/9 (22.2%) |
| Hypertrophy of myocytes (n/N, %) | 2/9 (22.2%) |
| Ejection fraction (EF) < 50% (n/N, %) | 4/6 (66.7%) |
| EF > 50% (n/N, %) | 2/6 (33.3%) |
| HLA-DRα+ macrophages (n/N, %) | 9/9 (100%) |
| CD68+ macrophages (n/N, %) | 8/9 (88.9%) |
| CD3+ T cells (>7/mm2) (n/N, %) | 8/9 (88.9%) |
| αSMA+ proliferating myofibroblasts (n/N, %) | 6/9 (66.7%) |
| HLA-DRα+ endothelial capillaries (n/N, %) | 4/9 (44.4%) |
| Virus negativity (n/N, %) | 9/9 (100%) |
| Active lymphocytic myocarditis (n/N, %) | 1/9 (11.1%) |
| Eosinophilic myocarditis (n/N, %) | 0/9 (0%) |
| Subacute/chronic myocarditis (n/N, %) | 1/9 (11.1%) |
| AV Block III (n/N, %) | 1/9 (11.1%) |
| Patient Characteristic | All EMBs (n = 6) |
|---|---|
| Age (mean ± SD years) | 39.7 ± 19.2 |
| Gender Female (n/N, %) | 1/6 (16.7%) |
| Interstitial fibrosis (n/N, %) | 0/6 (0%) |
| Active or chronic myocarditis (n/N, %) | 0/6 (0%) |
| EF < 50% (n/N, %) | 0/6 (0%) |
| EF > 50% (n/N, %) | 6/6 (100%) |
| Target | Transfection Reagent | Conc. | Company |
|---|---|---|---|
| Fosl-2 | Antisense longRNA (LNA) GapmeRs | 150 nM | Qiagen |
| Neg. control | Antisense LNA GapmeR Control | 150 nM | Qiagen |
| LC3B | ON-TARGETplus Mouse Map1lc3b siRNA | 25 nM | Dharmacon |
| Beclin-1 | ON-TARGETplus Mouse Beclin 1 siRNA | 25 nM | Dharmacon |
| Neg. control | ON-TARGETplus Non-targeting Pool | 25 nM | Dharmacon |
| Target | Clone | REF | Dilution | Company |
|---|---|---|---|---|
| Anti-Atg5 | EPR1755(2) | ab108327 | 1:1000 (WB) | Abcam |
| Anti-Beclin 1 | EPR20473 | ab210498 | 1:1000 (WB) | Abcam |
| Anti-LC3B | polyclonal | 2775 | 1:1000 (WB) | Cell Signaling |
| Anti-αSMA | 1A4 | A2547 | 1:5000 (WB) | Sigma |
| Anti-Fosl-2 | REY146C | MABS1261 | 1:500 (WB) | EMD Millipore Corp. |
| Anti-GAPDH | 14C10 | 2118 | 1:5000 (WB) | Cell Signaling |
| Ter119 (PE) | TER-119 | (12-5921-81) | 1:300 (FACS) | eBioscience |
| CD45 (PE) | 30-F11 | (12-0451-82) | 1:300 (FACS) | eBioscience |
| CD31 (PE) | 390 | (12-0311-81) | 1:300 (FACS) | eBioscience |
| gp38 (APC) | 8.1.1 | (127409) | 1:100 (FACS) | BioLegend |
| αSMA | 1A4 | (A2547) | 1:100 (IF) | Sigma |
| αSMA | GR3252482-2 | (ab5694) | 1:100 (IHC) | Abcam |
| Anti-p44/p42 MAPK (ERK1/2) | 137F5 | 4695T | 1:1000 (WB) | Cell Signaling |
| Anti-p-TAK1 | S412 | 9339S | 1:1000 (WB) | Cell Signaling |
| Anti-TAK1 | polyclonal | 4505S | 1:1000 (WB) | Cell Signaling |
| Anti-p-Smad2 (S465/467) | 138D4 | 3108S | 1:1000 (WB) | Cell Signaling |
| Anti-Smad2 | D43B4 | 5339S | 1:1000 (WB) | Cell Signaling |
| Anti-p-mTOR | S2448 | 2971S | 1:1000 (WB) | Cell Signaling |
| Anti-mTOR | 7C10 | 2983S | 1:1000 (WB) | Cell Signaling |
| Anti-SQSTM1/p62 | GR3285981-1 | ab56416 | 1:1000 (WB) | Abcam |
Publisher’s Note: MDPI stays neutral with regard to jurisdictional claims in published maps and institutional affiliations. |
© 2021 by the authors. Licensee MDPI, Basel, Switzerland. This article is an open access article distributed under the terms and conditions of the Creative Commons Attribution (CC BY) license (http://creativecommons.org/licenses/by/4.0/).
Share and Cite
Seidenberg, J.; Stellato, M.; Hukara, A.; Ludewig, B.; Klingel, K.; Distler, O.; Błyszczuk, P.; Kania, G. The AP-1 Transcription Factor Fosl-2 Regulates Autophagy in Cardiac Fibroblasts during Myocardial Fibrogenesis. Int. J. Mol. Sci. 2021, 22, 1861. https://doi.org/10.3390/ijms22041861
Seidenberg J, Stellato M, Hukara A, Ludewig B, Klingel K, Distler O, Błyszczuk P, Kania G. The AP-1 Transcription Factor Fosl-2 Regulates Autophagy in Cardiac Fibroblasts during Myocardial Fibrogenesis. International Journal of Molecular Sciences. 2021; 22(4):1861. https://doi.org/10.3390/ijms22041861
Chicago/Turabian StyleSeidenberg, Jemima, Mara Stellato, Amela Hukara, Burkhard Ludewig, Karin Klingel, Oliver Distler, Przemysław Błyszczuk, and Gabriela Kania. 2021. "The AP-1 Transcription Factor Fosl-2 Regulates Autophagy in Cardiac Fibroblasts during Myocardial Fibrogenesis" International Journal of Molecular Sciences 22, no. 4: 1861. https://doi.org/10.3390/ijms22041861
APA StyleSeidenberg, J., Stellato, M., Hukara, A., Ludewig, B., Klingel, K., Distler, O., Błyszczuk, P., & Kania, G. (2021). The AP-1 Transcription Factor Fosl-2 Regulates Autophagy in Cardiac Fibroblasts during Myocardial Fibrogenesis. International Journal of Molecular Sciences, 22(4), 1861. https://doi.org/10.3390/ijms22041861

