Capsaicin-Sensitive Peptidergic Sensory Nerves Are Anti-Inflammatory Gatekeepers in the Hyperacute Phase of a Mouse Rheumatoid Arthritis Model
Abstract
1. Introduction
2. Results
2.1. Increased Arthritis Severity after Sensory Defunctionalization
2.2. Facilitated Early Arthritic Vascular Hyperpermeability after Sensory Defunctionalization
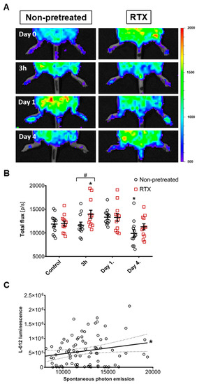
2.3. Increased Early-Phase Arthritic Free Radical Production after Sensory Defunctionalization
2.4. Early Vascular Hyperpermeability and ROS Production Are Good Predictors of Later Disease Severity, and Correlate well with Free Radical Production
2.5. Synovial Enhancement in the Contrast-Enhanced Ankle Joint MRI
3. Discussion
4. Materials and Methods
4.1. Animals
4.2. Resiniferatoxin (RTX)-Induced Sensory Desensitization
4.3. The K/BxN Serum Transfer Arthritis Model and the Experimental Layout
4.4. Clinical Arthritis Severity Scoring
4.5. Assessment of Plasma Extravasation and Vascular Permeability
4.6. Evaluation of Free Radical Production
4.7. Detection of In Vivo Spontaneous Ultraweak Photonic Emission
4.8. In Vivo Contrast Enhanced MRI
4.9. Statistics
5. Conclusions
Author Contributions
Funding
Data Availability Statement
Acknowledgments
Conflicts of Interest
References
- Smolen, J.S.; Aletaha, D. Rheumatoid arthritis therapy reappraisal: Strategies, opportunities and challenges. Nat. Rev. Rheumatol. 2015, 11, 276–289. [Google Scholar] [CrossRef] [PubMed]
- McDougall, J.J. Arthritis and pain. Neurogenic origin of joint pain. Arthritis Res. Ther. 2006, 8, 220. [Google Scholar] [CrossRef]
- Szolcsányi, J. Hot target on nociceptors: Perspectives, caveats and unique features. Br. J. Pharmacol. 2008, 155, 1142–1144. [Google Scholar] [CrossRef]
- Szállási, Á.; Blumberg, P.M. Vanilloid (Capsaicin) receptors and mechanisms. Pharmacol. Rev. 1999, 51, 159–212. [Google Scholar] [PubMed]
- Nilius, B.; Owsianik, G. The transient receptor potential family of ion channels. Genome. Biol. 2011, 12, 1–11. [Google Scholar] [CrossRef]
- Julius, D. TRP channels and pain. Annu. Rev. Cell. Dev. Biol. 2013, 29, 355–384. [Google Scholar] [CrossRef] [PubMed]
- Chiu, I.M.; Von Hehn, C.A.; Woolf, C.J. Neurogenic Inflammation—The Peripheral Nervous System’s Role in Host Defense and Immunopathology. Nat. Neurosci. 2012, 15, 1063–1067. [Google Scholar] [CrossRef]
- Pintér, E.; Pozsgai, G.; Hajna, Z.; Helyes, Z.; Szolcsányi, J. Neuropeptide receptors as potential drug targets in the treatment of inflammatory conditions. Br. J. Clin. Pharmacol. 2014, 77, 5–20. [Google Scholar] [CrossRef]
- Botz, B.; Bölcskei, K.; Kereskai, L.; Kovács, M.; Németh, T.; Szigeti, K.; Horváth, I.; Máthé, D.; Kovács, N.; Hashimoto, H.; et al. Differential Regulatory Role of Pituitary Adenylate Cyclase–Activating Polypeptide in the Serum-Transfer Arthritis Model. Arthritis Rheumatol. 2014, 66, 2739–2750. [Google Scholar] [CrossRef]
- Botz, B.; Kemény, Á.; Brunner, S.M.; Locker, F.; Csepregi, J.; Mocsai, A.; Pintér, E.; McDougall, J.J.; Kofler, B.; Helyes, Z. Lack of Galanin 3 Receptor Aggravates Murine Autoimmune Arthritis. J. Mol. Neurosci. 2016, 59, 260–269. [Google Scholar] [CrossRef]
- Grässel, S.G. The role of peripheral nerve fibers and their neurotransmitters in cartilage and bone physiology and pathophysiology. Arthritis Res. Ther. 2014, 16, 485. [Google Scholar] [CrossRef] [PubMed]
- Levine, J.D.; Khasar, S.G.; Green, P.G. Neurogenic inflammation and arthritis. Ann. N. Y. Acad. Sci. 2006, 1069, 155–167. [Google Scholar] [CrossRef] [PubMed]
- Pinho-Ribeiro, F.A.; Verri, W.A.; Chiu, I.M. Nociceptor Sensory Neuron–Immune Interactions in Pain and Inflammation. Trends Immunol. 2017, 38, 5–19. [Google Scholar] [CrossRef]
- Deng, Y.; Huang, X.; Wu, H.; Zhao, M.; Lu, Q.; Israeli, E.; Dahan, S.; Blank, M.; Shoenfeld, Y. Some like it hot: The emerging role of spicy food (capsaicin) in autoimmune diseases. Autoimmun. Rev. 2016, 15, 451–456. [Google Scholar] [CrossRef] [PubMed]
- Anichini, M.; Cesaretti, S.; Lepori, M.; Bongi, S.M.; Maresca, M.; Zoppi, M. Substance P in the serum of patients with rheumatoid arthritis. Rev. Rhum. Engl. Ed. 1997, 64, 18–21. [Google Scholar] [PubMed]
- Arnalich, F.; De Miguel, E.; Perez-Ayala, C.; Martinez, M.; Vazquez, J.; Gijon-Banos, J.; Hernanz, A. Neuropeptides and interleukin-6 in human joint inflammation relationship between intraarticular substance P and interleukin-6 concentrations. Neurosci. Lett. 1994, 170, 251–254. [Google Scholar] [CrossRef]
- Dirmeier, M.; Capellino, S.; Schubert, T.; Angele, P.; Anders, S.; Straub, R.H. Lower density of synovial nerve fibres positive for calcitonin gene-related peptide relative to substance P in rheumatoid arthritis but not in osteoarthritis. Rheumatology 2008, 47, 36–40. [Google Scholar] [CrossRef][Green Version]
- Grimsholm, O.; Rantapää-Dahlqvist, S.; Forsgren, S. Levels of gastrin-releasing peptide and substance P in synovial fluid and serum correlate with levels of cytokines in rheumatoid arthritis. Arthritis Res. Ther. 2005, 7, R416–R426. [Google Scholar] [CrossRef]
- Grasland, A.; Pouchot, J.; Vinceneux, P.; Ruszniewski, P. Onset of rheumatoid arthritis following curative treatment of a somatostatinoma. Arthritis Rheum. 2002, 46, 277–278. [Google Scholar] [CrossRef]
- Christensen, A.D.; Haase, C.; Cook, A.D.; Hamilton, J.A. K/BxN Serum-Transfer Arthritis as a Model for Human Inflammatory Arthritis. Front. Immunol. 2016, 7, 213. [Google Scholar] [CrossRef]
- Horváth, Á.; Borbély, É.; Bölcskei, K.; Szentes, N.; Kiss, T.; Belák, M.; Rauch, T.; Glant, T.T.; Zákány, R.; Juhász, T.; et al. Regulatory role of capsaicin-sensitive peptidergic sensory nerves in the proteoglycan-induced autoimmune arthritis model of the mouse. J. Neuroinflamm. 2018, 15, 1–12. [Google Scholar] [CrossRef] [PubMed]
- Borbély, É.; Botz, B.; Bölcskei, K.; Kenyér, T.; Kereskai, L.; Kiss, T.; Szolcsányi, J.; Pintér, E.; Csepregi, J.Z.; Mócsai, A.; et al. Capsaicin-sensitive sensory nerves exert complex regulatory functions in the serum-transfer mouse model of autoimmune arthritis. Brain Behav. Immun. 2015, 45, 50–59. [Google Scholar] [CrossRef]
- Helyes, Z.; Szabó, Á.; Németh, J.; Jakab, B.; Pintér, E.; Bánvölgyi, Á.; Kereskai, L.; Kéri, G.; Szolcsányi, J. Antiinflammatory and analgesic effects of somatostatin released from capsaicin-sensitive sensory nerve terminals in a Freund’s adjuvant-induced chronic arthritis model in the rat. Arthritis Rheum. 2004, 50, 1677–1685. [Google Scholar] [CrossRef]
- Borbély, É.; Kiss, T.; Szabadfi, K.; Pintér, E.; Szolcsányi, J.; Helyes, Z.; Botz, B. Complex Role of Capsaicin-Sensitive Afferents in the Collagen Antibody-Induced Autoimmune Arthritis of the Mouse. Sci. Rep. 2018, 8, 15916. [Google Scholar] [CrossRef] [PubMed]
- Stangenberg, L.; Burzyn, D.; Binstadt, B.A.; Weissleder, R.; Mahmood, U.; Benoist, C.; Benoist, C. Denervation protects limbs from inflammatory arthritis via an impact on the microvasculature. Proc. Natl. Acad. Sci. USA 2014, 111, 11419–11424. [Google Scholar] [CrossRef]
- Van Wijk, E.; Kobayashi, M.; Van Wijk, R.; Van Der Greef, J. Imaging of Ultra-Weak Photon Emission in a Rheumatoid Arthritis Mouse Model. PLoS ONE 2013, 8, e84579. [Google Scholar] [CrossRef] [PubMed]
- He, M.; Van Wijk, E.P.A.; Van Wietmarschen, H.; Wang, M.; Sun, M.; Koval, S.; Van Wijk, R.; Hankemeier, T.; Van Der Greef, J. Spontaneous ultra-weak photon emission in correlation to inflammatory metabolism and oxidative stress in a mouse model of collagen-induced arthritis. J. Photochem. Photobiol. B Biol. 2017, 168, 98–106. [Google Scholar] [CrossRef]
- Binstadt, B.A.; Patel, P.R.; Alencar, H.; Nigrovic, P.A.; Lee, D.M.; Mahmood, U.; Weissleder, R.; Mathis, D.; Benoist, C. Particularities of the vasculature can promote the organ specificity of autoimmune attack. Nat. Immunol. 2006, 7, 284–292. [Google Scholar] [CrossRef]
- Ospelt, C.; Frank-Bertoncelj, M. Why location matters—site-specific factors in rheumatic diseases. Nat. Rev. Rheumatol. 2017, 13, 433–442. [Google Scholar] [CrossRef] [PubMed]
- Borbély, É.; Sándor, K.; Markovics, A.; Kemény, Á.; Pintér, E.; Szolcsányi, J.; Quinn, J.; McDougall, J.J.; Helyes, Z. Role of capsaicin-sensitive nerves and tachykinins in mast cell tryptase-induced inflammation of murine knees. Inflamm. Res. 2016, 65, 725–736. [Google Scholar] [CrossRef]
- Tseng, J.-C.; Kung, A.L. In vivo imaging of inflammatory phagocytes. Chem. Biol. 2012, 19, 1199–1209. [Google Scholar] [CrossRef] [PubMed]
- Szolcsányi, J.; Helyes, Z.; Oroszi, G.; Németh, J.; Pintér, E. Release of somatostatin and its role in the mediation of the anti-inflammatory effect induced by antidromic stimulation of sensory fibres of rat sciatic nerve. Br. J. Pharmacol. 1998, 123, 936–942. [Google Scholar] [CrossRef] [PubMed]
- Scheich, B.; Vincze, P.; Szőke, É.; Borbély, É.; Hunyady, Á.; Szolcsányi, J.; Dénes, Á.; Környei, Z.; Gaszner, B.; Helyes, Z. Chronic stress-induced mechanical hyperalgesia is controlled by capsaicin-sensitive neurones in the mouse. Eur. J. Pain. 2017, 21, 1417–1431. [Google Scholar] [CrossRef] [PubMed]
- Szallasi, A.; Blumberg, P. Resiniferatoxin, a phorbol-related diterpene, acts as an ultrapotent analog of capsaicin, the irritant constituent in red pepper. Neuroscience 1989, 30, 515–520. [Google Scholar] [CrossRef]
- Goso, C.; Piovacari, G.; Szallasi, A. Resiniferatoxin-induced loss of vanilloid receptors is reversible in the urinary bladder but not in the spinal cord of the rat. Neurosci. Lett. 1993, 162, 197–200. [Google Scholar] [CrossRef]
- Kouskoff, V.; Korganow, A.-S.; Duchatelle, V.; Degott, C.; Benoist, C.; Mathis, D. Mathis. Organ-specific disease provoked by systemic autoimmunity. Cell 1996, 87, 811–822. [Google Scholar] [CrossRef]
- Asquith, D.L.; Miller, A.M.; McInnes, I.B.; Liew, F.Y. Animal models of rheumatoid arthritis. Eur. J. Immunol. 2009, 39, 2040–2044. [Google Scholar] [CrossRef] [PubMed]
- Jakus, Z.; Simon, E.; Frommhold, D.; Sperandio, M.; Mócsai, A. Critical role of phospholipase Cgamma2 in integrin and Fc receptor-mediated neutrophil functions and the effector phase of autoimmune arthritis. J. Exp. Med. 2009, 206, 577–593. [Google Scholar] [CrossRef]
- Jakus, Z.; Simon, E.; Balázs, B.; Mócsai, A. Genetic deficiency of Syk protects mice from autoantibody-induced arthritis. Arthritis Rheum. 2010, 62, 1899–1910. [Google Scholar] [CrossRef]
- Botz, B.; Bölcskei, K.; Kemény, Á.; Sándor, Z.; Tékus, V.; Setalo, G.; Csepregi, J.; Mócsai, A.; Pintér, E.; Kollár, L.; et al. Hydrophobic cyanine dye-doped micelles for optical in vivo imaging of plasma leakage and vascular disruption. J. Biomed. Opt. 2015, 20, 016022. [Google Scholar] [CrossRef][Green Version]
- Yardeni, T.; Eckhaus, M.; Morris, H.D.; Huizing, M.; Hoogstraten-Miller, S. Retro-orbital injections in mice. Lab Anim. 2011, 40, 155–160. [Google Scholar] [CrossRef] [PubMed]
- Kielland, A.; Blom, T.; Nandakumar, K.S.; Holmdahl, R.; Blomhoff, R.; Carlsen, H. In vivo imaging of reactive oxygen and nitrogen species in inflammation using the luminescent probe L-012. Free Radic. Biol. Med. 2009, 47, 760–766. [Google Scholar] [CrossRef] [PubMed]
- Rose, S.; Waters, E.A.; Haney, C.R.; Meade, C.T.J.; Perlman, H. High Resolution MRI of Arthritic Murine Ankle Joints Discriminates Inflammation and Bone Destruction in a Quantifiable Manner. Arthritis Rheum. 2013, 65, 2279–2289. [Google Scholar] [CrossRef] [PubMed]
- RadiAnt DICOM Viewer. Available online: https://www.radiantviewer.com/ (accessed on 23 November 2020).







Publisher’s Note: MDPI stays neutral with regard to jurisdictional claims in published maps and institutional affiliations. |
© 2021 by the authors. Licensee MDPI, Basel, Switzerland. This article is an open access article distributed under the terms and conditions of the Creative Commons Attribution (CC BY) license (http://creativecommons.org/licenses/by/4.0/).
Share and Cite
Botz, B.; Kriszta, G.; Bölcskei, K.; Horváth, Á.I.; Mócsai, A.; Helyes, Z. Capsaicin-Sensitive Peptidergic Sensory Nerves Are Anti-Inflammatory Gatekeepers in the Hyperacute Phase of a Mouse Rheumatoid Arthritis Model. Int. J. Mol. Sci. 2021, 22, 1682. https://doi.org/10.3390/ijms22041682
Botz B, Kriszta G, Bölcskei K, Horváth ÁI, Mócsai A, Helyes Z. Capsaicin-Sensitive Peptidergic Sensory Nerves Are Anti-Inflammatory Gatekeepers in the Hyperacute Phase of a Mouse Rheumatoid Arthritis Model. International Journal of Molecular Sciences. 2021; 22(4):1682. https://doi.org/10.3390/ijms22041682
Chicago/Turabian StyleBotz, Bálint, Gábor Kriszta, Kata Bölcskei, Ádám István Horváth, Attila Mócsai, and Zsuzsanna Helyes. 2021. "Capsaicin-Sensitive Peptidergic Sensory Nerves Are Anti-Inflammatory Gatekeepers in the Hyperacute Phase of a Mouse Rheumatoid Arthritis Model" International Journal of Molecular Sciences 22, no. 4: 1682. https://doi.org/10.3390/ijms22041682
APA StyleBotz, B., Kriszta, G., Bölcskei, K., Horváth, Á. I., Mócsai, A., & Helyes, Z. (2021). Capsaicin-Sensitive Peptidergic Sensory Nerves Are Anti-Inflammatory Gatekeepers in the Hyperacute Phase of a Mouse Rheumatoid Arthritis Model. International Journal of Molecular Sciences, 22(4), 1682. https://doi.org/10.3390/ijms22041682

