A Cell-Penetrating Peptide That Blocks Toll-Like Receptor Signaling Protects Kidneys against Ischemia-Reperfusion Injury
Abstract
:1. Introduction
2. Results
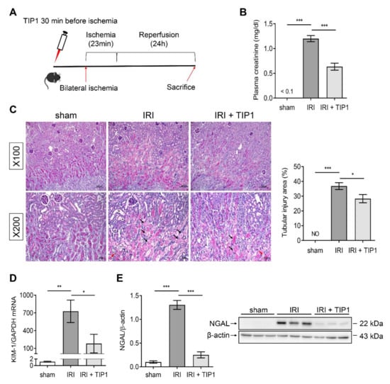
2.1. TIP1 Administration Prior to IRI Alleviated Acute Kidney Injury
2.2. TIP1 Reduced Cytokine and Chemokine Expression Following IRI
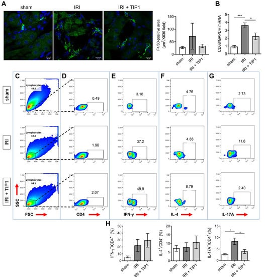
2.3. The Effect of TIP1 on Immune Cell Infiltration after IRI
2.4. The Protective Effect of TIP1 Was Associated with Reduced ROS
3. Discussion
4. Materials and Methods
4.1. Animal Study
4.2. Histological Analysis
4.3. Western Blot
4.4. Quantitative Real-Time PCR
4.5. Immunostaining
4.6. Flow Cytometry
4.7. Statistical Analyses
5. Conclusions
Author Contributions
Funding
Institutional Review Board Statement
Informed Consent Statement
Data Availability Statement
Conflicts of Interest
References
- Han, S.J.; Lee, H.T. Mechanisms and therapeutic targets of ischemic acute kidney injury. Kidney Res. Clin. Pract. 2019, 38, 427–440. [Google Scholar] [CrossRef] [PubMed] [Green Version]
- Tsuboi, N.; Yoshikai, Y.; Matsuo, S.; Kikuchi, T.; Iwami, K.; Nagai, Y.; Takeuchi, O.; Akira, S.; Matsuguchi, T. Roles of toll-like receptors in C-C chemokine production by renal tubular epithelial cells. J. Immunol. 2002, 169, 2026–2033. [Google Scholar] [CrossRef] [PubMed] [Green Version]
- Chen, J.; John, R.; Richardson, J.A.; Shelton, J.M.; Zhou, X.J.; Wang, Y.; Wu, Q.Q.; Hartono, J.R.; Winterberg, P.D.; Lu, C.Y. Toll-like receptor 4 regulates early endothelial activation during ischemic acute kidney injury. Kidney Int. 2011, 79, 288–299. [Google Scholar] [CrossRef] [Green Version]
- Shigeoka, A.A.; Holscher, T.D.; King, A.J.; Hall, F.W.; Kiosses, W.B.; Tobias, P.S.; Mackman, N.; McKay, D.B. TLR2 is constitutively expressed within the kidney and participates in ischemic renal injury through both MyD88-dependent and -independent pathways. J. Immunol. 2007, 178, 6252–6258. [Google Scholar] [CrossRef] [Green Version]
- Wolfs, T.G.; Buurman, W.A.; van Schadewijk, A.; de Vries, B.; Daemen, M.A.; Hiemstra, P.S.; van’t Veer, C. In vivo expression of Toll-like receptor 2 and 4 by renal epithelial cells: IFN-gamma and TNF-alpha mediated up-regulation during inflammation. J. Immunol. 2002, 168, 1286–1293. [Google Scholar] [CrossRef] [Green Version]
- Wu, H.; Chen, G.; Wyburn, K.R.; Yin, J.; Bertolino, P.; Eris, J.M.; Alexander, S.I.; Sharland, A.F.; Chadban, S.J. TLR4 activation mediates kidney ischemia/reperfusion injury. J. Clin. Investig. 2007, 117, 2847–2859. [Google Scholar] [CrossRef] [PubMed]
- Leemans, J.C.; Stokman, G.; Claessen, N.; Rouschop, K.M.; Teske, G.J.; Kirschning, C.J.; Akira, S.; van der Poll, T.; Weening, J.J.; Florquin, S. Renal-associated TLR2 mediates ischemia/reperfusion injury in the kidney. J. Clin. Investig. 2005, 115, 2894–2903. [Google Scholar] [CrossRef] [Green Version]
- Paulus, P.; Rupprecht, K.; Baer, P.; Obermuller, N.; Penzkofer, D.; Reissig, C.; Scheller, B.; Holfeld, J.; Zacharowski, K.; Dimmeler, S.; et al. The early activation of toll-like receptor (TLR)-3 initiates kidney injury after ischemia and reperfusion. PLoS ONE 2014, 9, e94366. [Google Scholar] [CrossRef] [Green Version]
- Hu, G.H.; Duan, L.; Jiang, M.; Zhang, C.L.; Duan, Y.Y. Wider intraoperative glycemic fluctuation increases risk of acute kidney injury after pediatric cardiac surgery. Ren. Fail. 2018, 40, 611–617. [Google Scholar] [CrossRef] [Green Version]
- Kruger, B.; Krick, S.; Dhillon, N.; Lerner, S.M.; Ames, S.; Bromberg, J.S.; Lin, M.; Walsh, L.; Vella, J.; Fischereder, M.; et al. Donor Toll-like receptor 4 contributes to ischemia and reperfusion injury following human kidney transplantation. Proc. Natl. Acad. Sci. USA 2009, 106, 3390–3395. [Google Scholar] [CrossRef] [PubMed] [Green Version]
- Bohacek, I.; Cordeau, P.; Lalancette-Hebert, M.; Gorup, D.; Weng, Y.C.; Gajovic, S.; Kriz, J. Toll-like receptor 2 deficiency leads to delayed exacerbation of ischemic injury. J. Neuroinflamm. 2012, 9, 191. [Google Scholar] [CrossRef] [Green Version]
- Shimamoto, A.; Chong, A.J.; Yada, M.; Shomura, S.; Takayama, H.; Fleisig, A.J.; Agnew, M.L.; Hampton, C.R.; Rothnie, C.L.; Spring, D.J.; et al. Inhibition of Toll-like receptor 4 with eritoran attenuates myocardial ischemia-reperfusion injury. Circulation 2006, 114, I270–I274. [Google Scholar] [CrossRef] [PubMed] [Green Version]
- Arslan, F.; Smeets, M.B.; O’Neill, L.A.; Keogh, B.; McGuirk, P.; Timmers, L.; Tersteeg, C.; Hoefer, I.E.; Doevendans, P.A.; Pasterkamp, G.; et al. Myocardial ischemia/reperfusion injury is mediated by leukocytic toll-like receptor-2 and reduced by systemic administration of a novel anti-toll-like receptor-2 antibody. Circulation 2010, 121, 80–90. [Google Scholar] [CrossRef] [Green Version]
- Andresen, L.; Theodorou, K.; Grunewald, S.; Czech-Zechmeister, B.; Konnecke, B.; Luhder, F.; Trendelenburg, G. Evaluation of the Therapeutic Potential of Anti-TLR4-Antibody MTS510 in Experimental Stroke and Significance of Different Routes of Application. PLoS ONE 2016, 11, e0148428. [Google Scholar] [CrossRef]
- Hua, F.; Tang, H.; Wang, J.; Prunty, M.C.; Hua, X.; Sayeed, I.; Stein, D.G. TAK-242, an antagonist for Toll-like receptor 4, protects against acute cerebral ischemia/reperfusion injury in mice. J. Cereb. Blood Flow Metab. 2015, 35, 536–542. [Google Scholar] [CrossRef] [PubMed]
- Kwon, H.K.; Patra, M.C.; Shin, H.J.; Gui, X.; Achek, A.; Panneerselvam, S.; Kim, D.J.; Song, S.J.; Hong, R.; Kim, K.S.; et al. A cell-penetrating peptide blocks Toll-like receptor-mediated downstream signaling and ameliorates autoimmune and inflammatory diseases in mice. Exp. Mol. Med. 2019, 51, 1–19. [Google Scholar] [CrossRef] [Green Version]
- Pelletier, M.; Maggi, L.; Micheletti, A.; Lazzeri, E.; Tamassia, N.; Costantini, C.; Cosmi, L.; Lunardi, C.; Annunziato, F.; Romagnani, S.; et al. Evidence for a cross-talk between human neutrophils and Th17 cells. Blood 2010, 115, 335–343. [Google Scholar] [CrossRef]
- Van Kooten, C.; Boonstra, J.G.; Paape, M.E.; Fossiez, F.; Banchereau, J.; Lebecque, S.; Bruijn, J.A.; De Fijter, J.W.; Van Es, L.A.; Daha, M.R. Interleukin-17 activates human renal epithelial cells in vitro and is expressed during renal allograft rejection. J. Am. Soc. Nephrol. 1998, 9, 1526–1534. [Google Scholar] [PubMed]
- Jovanovic, D.V.; Di Battista, J.A.; Martel-Pelletier, J.; Jolicoeur, F.C.; He, Y.; Zhang, M.; Mineau, F.; Pelletier, J.P. IL-17 stimulates the production and expression of proinflammatory cytokines, IL-beta and TNF-alpha, by human macrophages. J. Immunol. 1998, 160, 3513–3521. [Google Scholar]
- Rajaram, R.D.; Dissard, R.; Faivre, A.; Ino, F.; Delitsikou, V.; Jaquet, V.; Cagarelli, T.; Lindenmeyer, M.; Jansen-Duerr, P.; Cohen, C.; et al. Tubular NOX4 expression decreases in chronic kidney disease but does not modify fibrosis evolution. Redox Biol. 2019, 26, 101234. [Google Scholar] [CrossRef]
- Nlandu-Khodo, S.; Dissard, R.; Hasler, U.; Schafer, M.; Pircher, H.; Jansen-Durr, P.; Krause, K.H.; Martin, P.Y.; de Seigneux, S. NADPH oxidase 4 deficiency increases tubular cell death during acute ischemic reperfusion injury. Sci. Rep. 2016, 6, 38598. [Google Scholar] [CrossRef]
- Ben Mkaddem, S.; Pedruzzi, E.; Werts, C.; Coant, N.; Bens, M.; Cluzeaud, F.; Goujon, J.M.; Ogier-Denis, E.; Vandewalle, A. Heat shock protein gp96 and NAD(P)H oxidase 4 play key roles in Toll-like receptor 4-activated apoptosis during renal ischemia/reperfusion injury. Cell Death Differ. 2010, 17, 1474–1485. [Google Scholar] [CrossRef] [Green Version]
- Liu, M.; Gu, M.; Xu, D.; Lv, Q.; Zhang, W.; Wu, Y. Protective effects of Toll-like receptor 4 inhibitor eritoran on renal ischemia-reperfusion injury. Transplant. Proc. 2010, 42, 1539–1544. [Google Scholar] [CrossRef] [PubMed]
- Mohammad, B.I.; Raheem, A.K.; Hadi, N.R.; Jamil, D.A.; Al-Aubaidy, H.A. Reno-protective effects of TAK-242 on acute kidney injury in a rat model. Biochem. Biophys. Res. Commun. 2018, 503, 304–308. [Google Scholar] [CrossRef] [PubMed]
- Farrar, C.A.; Keogh, B.; McCormack, W.; O’Shaughnessy, A.; Parker, A.; Reilly, M.; Sacks, S.H. Inhibition of TLR2 promotes graft function in a murine model of renal transplant ischemia-reperfusion injury. FASEB J. 2012, 26, 799–807. [Google Scholar] [CrossRef] [PubMed]
- Yang, J.; Liu, H.; Han, S.; Fu, Z.; Wang, J.; Chen, Y.; Wang, L. Melatonin pretreatment alleviates renal ischemia-reperfusion injury by promoting autophagic flux via TLR4/MyD88/MEK/ERK/mTORC1 signaling. FASEB J. 2020, 34, 12324–12337. [Google Scholar] [CrossRef]
- Li, M.; Khan, A.M.; Maderdrut, J.L.; Simon, E.E.; Batuman, V. The effect of PACAP38 on MyD88-mediated signal transduction in ischemia-/hypoxia-induced acute kidney injury. Am. J. Nephrol. 2010, 32, 522–532. [Google Scholar] [CrossRef]
- Han, S.J.; Williams, R.M.; D’Agati, V.; Jaimes, E.A.; Heller, D.A.; Lee, H.T. Selective nanoparticle-mediated targeting of renal tubular Toll-like receptor 9 attenuates ischemic acute kidney injury. Kidney Int. 2020, 98, 76–87. [Google Scholar] [CrossRef]
- Rusai, K.; Sollinger, D.; Baumann, M.; Wagner, B.; Strobl, M.; Schmaderer, C.; Roos, M.; Kirschning, C.; Heemann, U.; Lutz, J. Toll-like receptors 2 and 4 in renal ischemia/reperfusion injury. Pediatr. Nephrol. 2010, 25, 853–860. [Google Scholar] [CrossRef]
- An, J.N.; Li, L.; Lee, J.; Yu, S.S.; Lee, J.; Kim, Y.C.; Kim, D.K.; Oh, Y.K.; Lim, C.S.; Kim, Y.S.; et al. cMet agonistic antibody attenuates apoptosis in ischaemia-reperfusion-induced kidney injury. J. Cell. Mol. Med. 2020, 24, 5640–5651. [Google Scholar] [CrossRef] [Green Version]






| Gene | Primers |
|---|---|
| KIM-1 | 5′-TCTATGTTGGCATCTGCATCG-3′ |
| 5′-GAAGGCAACCACGCTTAGAGA-3′ | |
| IL-6 | 5′-GACTGATGCTGGTGACAA-3′ |
| 5′-GTGAAGTGGTATAGACAGGTC-3′ | |
| MCP-1 | 5′-CATCCACGTGTTGGCTCA-3′ |
| 5′-AACTACAGCTTCTTTGGGACA-3′ | |
| RANTES | 5′-GCTCCAATCTTGCAGTCGT-3′ |
| 5′-CCTCTATCCTAGCTCATCTCCA-3′ | |
| TLR4 | 5′-ATGGCACTGTTCTTCTCCTG-3′ |
| 5′-AGCTCAGATCTATGTTCTTGGTTG-3′ | |
| TGF-β1 | 5′-CAACAATTCCTGGCGTTACCTTGG-3′ |
| 5′-GAAAGCCCTGTATTCCGTCTCCTT-3′ | |
| CD68 | 5′-ACCGCCATGTAGTCCAGGTA-3′ |
| 5′-ATCCCCACCTGTCTCTCTCA-3′ | |
| GAPDH | 5′-TGTGTCCGTCGTGGATCTGA-3′ |
| 5′-TTCGTGTTGAAGTCGCAGGAG-3′ |
Publisher’s Note: MDPI stays neutral with regard to jurisdictional claims in published maps and institutional affiliations. |
© 2021 by the authors. Licensee MDPI, Basel, Switzerland. This article is an open access article distributed under the terms and conditions of the Creative Commons Attribution (CC BY) license (http://creativecommons.org/licenses/by/4.0/).
Share and Cite
Jung, S.W.; Seo, J.-W.; Park, S.H.; Kim, Y.G.; Moon, J.-Y.; Choi, S.; Lee, S.-H. A Cell-Penetrating Peptide That Blocks Toll-Like Receptor Signaling Protects Kidneys against Ischemia-Reperfusion Injury. Int. J. Mol. Sci. 2021, 22, 1627. https://doi.org/10.3390/ijms22041627
Jung SW, Seo J-W, Park SH, Kim YG, Moon J-Y, Choi S, Lee S-H. A Cell-Penetrating Peptide That Blocks Toll-Like Receptor Signaling Protects Kidneys against Ischemia-Reperfusion Injury. International Journal of Molecular Sciences. 2021; 22(4):1627. https://doi.org/10.3390/ijms22041627
Chicago/Turabian StyleJung, Su Woong, Jung-Woo Seo, Seon Hwa Park, Yang Gyun Kim, Ju-Young Moon, Sangdun Choi, and Sang-Ho Lee. 2021. "A Cell-Penetrating Peptide That Blocks Toll-Like Receptor Signaling Protects Kidneys against Ischemia-Reperfusion Injury" International Journal of Molecular Sciences 22, no. 4: 1627. https://doi.org/10.3390/ijms22041627
APA StyleJung, S. W., Seo, J.-W., Park, S. H., Kim, Y. G., Moon, J.-Y., Choi, S., & Lee, S.-H. (2021). A Cell-Penetrating Peptide That Blocks Toll-Like Receptor Signaling Protects Kidneys against Ischemia-Reperfusion Injury. International Journal of Molecular Sciences, 22(4), 1627. https://doi.org/10.3390/ijms22041627

