Single-Dose P2 X4R Single-Chain Fragment Variable Antibody Permanently Reverses Chronic Pain in Male Mice
Abstract
:1. Introduction
Targeting P2X4R with an scFv for Chronic Pain Reversal
2. Results
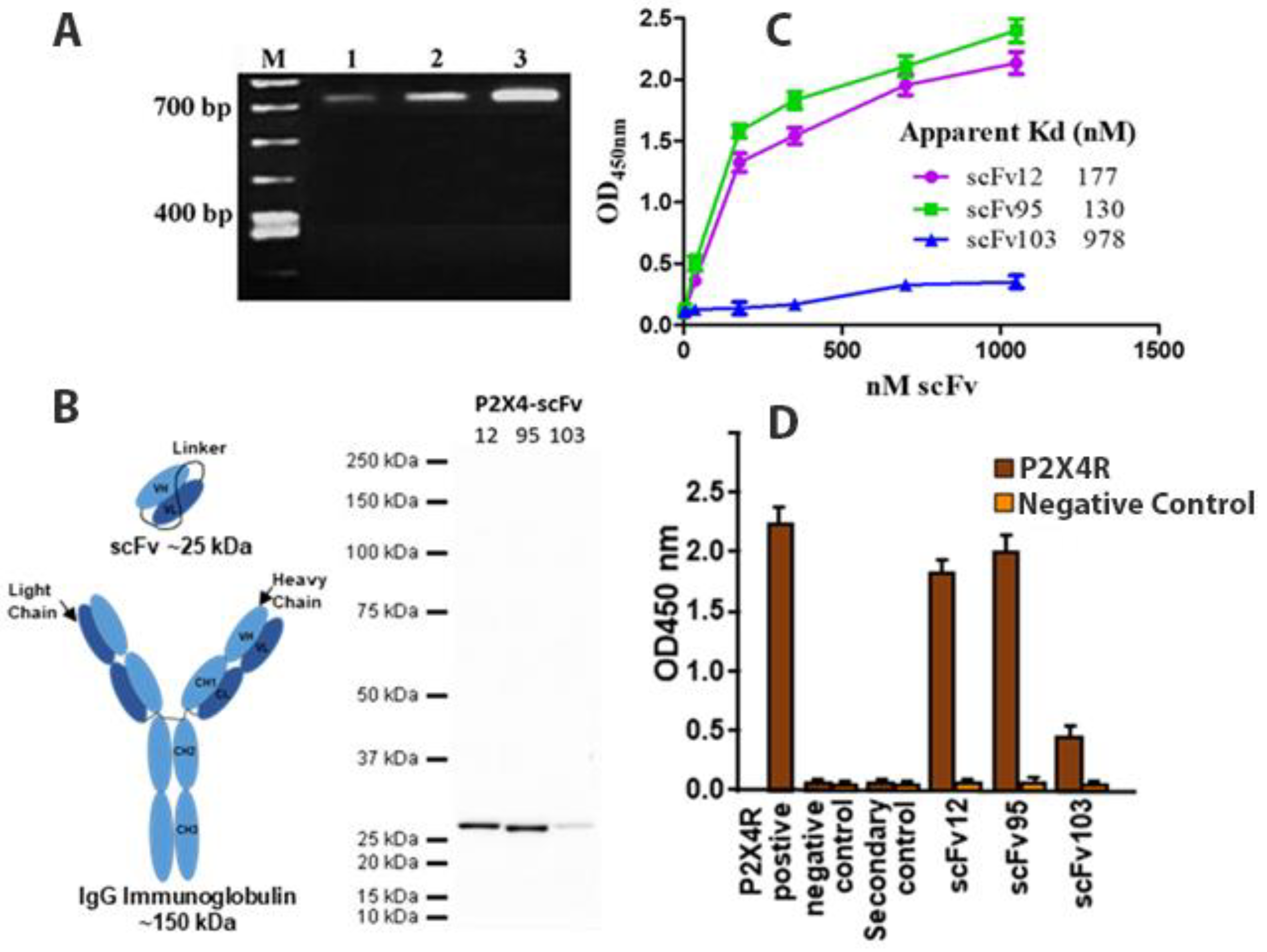
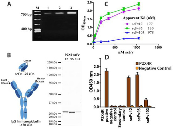
2.1. Generation of P2X4R scFv and Specificity of Binding
2.2. In Vivo Behavioral Characterization of Two P2X4R scFvs in Chronic Pain Models
2.2.1. P2X4R scFvs Permanently Reverse Mechanical Hypersensitivity in the FRICT-ION Model
2.2.2. P2X4R scFv95 Prevents Anxiety- and Depression-like Behaviors
- Efficacy for a reduction in anxiety-like behavior. Based on its efficacy to reduce reflexive mechanical hypersensitivity in animals with persistent pain induced by the FRICT-ION model, the P2X4R scFv95 was selected as a lead candidate for additional testing of emotion-like behavioral assays. Vehicle-treated animals with FRICT-ION model-induced chronic pain displayed anxiety-like behavior. With the light/dark test, the number of transitions into and occupancy of the light chamber were significantly reduced (Figure 5A,B) compared to naïve controls. The time delay until vehicle-treated FRICT-ION mice entered the light chamber was significantly increased (Figure 5C) and exploratory rearing events decreased (Figure 5D) compared to naïve controls. Treatment of male FRICT-ION mice with P2X4R scFv95 significantly reversed these measures so that they were not different from naïve control animals (n = 6, one-way ANOVA, Dunnett’s multiple comparisons test; ** p < 0.01 and *** p < 0.001) (Figure 5). P2X4R scFv 95 was efficacious in reversing all the measures which were not significantly different from naive controls.
- Efficacy for a reduction in depression-like behavior. Depression-like behavior was determined in week 5 post-FRICT-ION model induction using the sucrose splash test. The number of grooming events and total time spent grooming were significantly reduced in vehicle-treated FRICT-ION mice while the time delay until the first grooming event was increased when compared to naïve control animals (Figure 6A–C). Treatment of male FRICT-ION mice with P2X4R scFv95 significantly increased the number of grooming events so that they were not different from naïve control animals (Figure 6A). However, neither their total time spent grooming (Figure 6B) nor their delay until the first grooming event (Figure 6C) were significantly different from vehicle-treated FRICT-ION mice.
2.3. Evidence for Brain Penetrance by P2X4R scFv
2.4. P2X4R scFv95 Reduces Excitability of TG Neurons from FRICT-ION Mice In Vitro
2.5. Pre-Block of P2X4R Immunostaining by scFv95 Antibody
3. Discussion
3.1. Comparison of Monoclonal versus scFv Antibodies
3.2. Potential of scFvs as Non-Opioid Chronic Pain Therapy
3.3. Evidence of Brain Pnentrance
3.4. Potential of P2X4R scFv as a Pain Therapeutic
4. Materials and Methods
4.1. Generation and Selection of P2X4R scFv Antibodies Using Ribosome Display
4.2. FRICT-ION Chronic Trigeminal Neuropathic Pain Model
4.3. Bioefficacy Testing of High-Affinity Anti-P2X4R scFv Antibodies
4.4. In Vivo Experimental Pain-Related Behavioral Testing
4.4.1. Reflexive Mechanical Response Threshold Measurement Using von Frey Filaments
4.4.2. Anxiety- and Depression-like Behaviors
4.5. In Vitro Electrophysiology
4.5.1. Preparation of TG Cell Cultures for In Vitro Electrophysiology
4.5.2. Whole Cell Patch-Clamp Electrophysiology
4.5.3. P2X4R scFv Effects on Primary TG Culture Responses
4.5.4. Pre-Block of P2X4R scFv Immunostaining in TG Primary Cultures
4.6. Western Blot
4.7. Statistical Analysis
5. Conclusions
6. Patents
Author Contributions
Funding
Institutional Review Board Statement
Informed Consent Statement
Data Availability Statement
Acknowledgments
Conflicts of Interest
References
- Ulmann, L.; Hirbec, H.; Rassendren, F. P2X4 Receptors Mediate PGE2 Release by Tissue-Resident Macrophages and Initiate Inflammatory Pain. EMBO J. 2010, 29, 2290–2300. [Google Scholar] [CrossRef] [PubMed] [Green Version]
- Qureshi, O.S.; Paramasivam, A.; Yu, J.C.H.; Murrell-Lagnado, R.D. Regulation of P2X4 Receptors by Lysosomal Targeting, Glycan Protection and Exocytosis. J. Cell Sci. 2007, 120, 3838–3849. [Google Scholar] [CrossRef] [PubMed] [Green Version]
- Ulmann, L.; Hatcher, J.P.; Hughes, J.P.; Chaumont, S.; Green, P.J.; Conquet, F.; Buell, G.N.; Reeve, A.J.; Chessell, I.P.; Rassendren, F. Up-Regulation of P2X4 Receptors in Spinal Microglia after Peripheral Nerve Injury Mediates BDNF Release and Neuropathic Pain. J. Neurosci. 2008, 28, 11263–11268. [Google Scholar] [CrossRef] [PubMed]
- Zhang, Z.; Chen, G.; Zhou, W.; Song, A.; Xu, T.; Luo, Q.; Wang, W.; Gu, X.; Duan, S. Regulated ATP Release from Astrocytes through Lysosome Exocytosis. Nat. Cell Biol. 2007, 9, 945–953. [Google Scholar] [CrossRef]
- Xu, J.; Chai, H.; Ehinger, K.; Egan, T.M.; Srinivasan, R.; Frick, M.; Khakh, B.S. Imaging P2X4 Receptor Subcellular Distribution, Trafficking, and Regulation Using P2X4-PHluorin. J. Gen. Physiol. 2014, 144, 81–104. [Google Scholar] [CrossRef] [PubMed]
- Suurväli, J.; Boudinot, P.; Kanellopoulos, J.; Rüütel Boudinot, S. P2X4: A Fast and Sensitive Purinergic Receptor. Biomed. J. 2017, 40, 245–256. [Google Scholar] [CrossRef]
- Murrell-Lagnado, R.D.; Frick, M. P2X4 and Lysosome Fusion. Curr. Opin. Pharmacol. 2019, 47, 126–132. [Google Scholar] [CrossRef]
- Murrell-Lagnado, R.D. A Role for P2X4 Receptors in Lysosome Function. J. Gen. Physiol. 2018, 150, 185–187. [Google Scholar] [CrossRef] [PubMed]
- Hamilton, S.G.; McMahon, S.B. ATP as a Peripheral Mediator of Pain. J. Auton. Nerv. Syst. 2000, 81, 187–194. [Google Scholar] [CrossRef]
- Burnstock, G. P2X Receptors in Sensory Neurones. BJA Br. J. Anaesth. 2000, 84, 476–488. [Google Scholar] [CrossRef]
- Cook, S.P.; McCleskey, E.W. Cell Damage Excites Nociceptors through Release of Cytosolic ATP. Pain 2002, 95, 41–47. [Google Scholar] [CrossRef]
- Tsuda, M.; Shigemoto-Mogami, Y.; Koizumi, S.; Mizokoshi, A.; Kohsaka, S.; Salter, M.W.; Inoue, K. P2X4 Receptors Induced in Spinal Microglia Gate Tactile Allodynia after Nerve Injury. Nature 2003, 424, 778–783. [Google Scholar] [CrossRef] [PubMed]
- Trang, T.; Beggs, S.; Wan, X.; Salter, M.W. P2X4-Receptor-Mediated Synthesis and Release of Brain-Derived Neurotrophic Factor in Microglia Is Dependent on Calcium and P38-Mitogen-Activated Protein Kinase Activation. J. Neurosci. 2009, 29, 3518–3528. [Google Scholar] [CrossRef]
- Bernier, L.-P.; Ase, A.R.; Séguéla, P. P2X Receptor Channels in Chronic Pain Pathways. Br. J. Pharmacol. 2018, 175, 2219–2230. [Google Scholar] [CrossRef]
- Gong, Q.-J.; Li, Y.-Y.; Xin, W.-J.; Zang, Y.; Ren, W.-J.; Wei, X.-H.; Li, Y.-Y.; Zhang, T.; Liu, X.-G. ATP Induces Long-Term Potentiation of C-Fiber-Evoked Field Potentials in Spinal Dorsal Horn: The Roles of P2X4 Receptors and P38 MAPK in Microglia. Glia 2009, 57, 583–591. [Google Scholar] [CrossRef] [PubMed]
- Beggs, S.; Salter, M.W. The Known Knowns of Microglia-Neuronal Signalling in Neuropathic Pain. Neurosci. Lett. 2013, 557 Pt A, 37–42. [Google Scholar] [CrossRef]
- Coull, J.A.; Beggs, S.; Boudreau, D.; Boivin, D.; Tsuda, M.; Inoue, K.; Gravel, C.; Salter, M.W.; De Koninck, Y. BDNF from Microglia Causes the Shift in Neuronal Anion Gradient Underlying Neuropathic Pain. Nature 2005, 438, 1017–1021. [Google Scholar] [CrossRef] [PubMed]
- Zhang, J.; De Koninck, Y. Spatial and Temporal Relationship between Monocyte Chemoattractant Protein-1 Expression and Spinal Glial Activation Following Peripheral Nerve Injury. J. Neurochem. 2006, 97, 772–783. [Google Scholar] [CrossRef]
- Latremoliere, A.; Woolf, C.J. Central Sensitization: A Generator of Pain Hypersensitivity by Central Neural Plasticity. J. Pain 2009, 10, 895–926. [Google Scholar] [CrossRef] [PubMed] [Green Version]
- Sandkuhler, J. Models and Mechanisms of Hyperalgesia and Allodynia. Physiol. Rev. 2009, 89, 707–758. [Google Scholar] [CrossRef]
- Ferrini, F.; Trang, T.; Mattioli, T.-A.M.; Laffray, S.; Del’Guidice, T.; Lorenzo, L.-E.; Castonguay, A.; Doyon, N.; Zhang, W.; Godin, A.G.; et al. Morphine Hyperalgesia Gated through Microglia-Mediated Disruption of Neuronal Cl− Homeostasis. Nat. Neurosci. 2013, 16, 183–192. [Google Scholar] [CrossRef] [PubMed] [Green Version]
- Ikeda, H.; Tsuda, M.; Inoue, K.; Murase, K. Long-Term Potentiation of Neuronal Excitation by Neuron-Glia Interactions in the Rat Spinal Dorsal Horn. Eur. J. Neurosci. 2007, 25, 1297–1306. [Google Scholar] [CrossRef]
- Milligan, E.D.; Watkins, L.R. Pathological and Protective Roles of Glia in Chronic Pain. Nat. Rev. Neurosci. 2009, 10, 23–36. [Google Scholar] [CrossRef] [PubMed]
- Mapplebeck, J.C.S.; Dalgarno, R.; Tu, Y.; Moriarty, O.; Beggs, S.; Kwok, C.H.T.; Halievski, K.; Assi, S.; Mogil, J.S.; Trang, T.; et al. Microglial P2X4R-Evoked Pain Hypersensitivity Is Sexually Dimorphic in Rats. Pain 2018, 159, 1752–1763. [Google Scholar] [CrossRef] [PubMed]
- Mapplebeck, J.C.S.; Beggs, S.; Salter, M.W. Sex Differences in Pain: A Tale of Two Immune Cells. Pain 2016, 157 (Suppl. 1), S2–S6. [Google Scholar] [CrossRef]
- Lopes, D.M.; Malek, N.; Edye, M.; Jager, S.B.; McMurray, S.; McMahon, S.B.; Denk, F. Sex Differences in Peripheral Not Central Immune Responses to Pain-Inducing Injury. Sci. Rep. 2017, 7, 16460. [Google Scholar] [CrossRef] [PubMed] [Green Version]
- Paige, C.; Maruthy, G.B.; Mejia, G.; Dussor, G.; Price, T. Spinal Inhibition of P2XR or P38 Signaling Disrupts Hyperalgesic Priming in Male, but Not Female, Mice. Neuroscience 2018, 385, 133–142. [Google Scholar] [CrossRef]
- Gregus, A.M.; Levine, I.S.; Eddinger, K.A.; Yaksh, T.L.; Buczynski, M.W. Sex Differences in Neuroimmune and Glial Mechanisms of Pain. Pain 2021, 162, 2186–2200. [Google Scholar] [CrossRef]
- Kunamneni, A.; Ye, C.; Bradfute, S.B.; Durvasula, R. Ribosome Display for the Rapid Generation of High-Affinity Zika-Neutralizing Single-Chain Antibodies. PLoS ONE 2018, 13, e0205743. [Google Scholar] [CrossRef] [Green Version]
- Kunamneni, A.; Clarke, E.C.; Ye, C.; Bradfute, S.B.; Durvasula, R. Generation and Selection of a Panel of Pan-Filovirus Single-Chain Antibodies Using Cell-Free Ribosome Display. Am. J. Trop. Med. Hyg. 2019, 101, 198. [Google Scholar] [CrossRef] [Green Version]
- Westlund, K.N.; Montera, M.A.; Goins, A.E.; Alles, S.R.A.; Afaghpour-Becklund, M.; Bartel, R.; Durvasula, R.; Kunamneni, A. Single-Chain Fragment Variable Antibody Targeting Cholecystokinin-B Receptor for Pain Reduction. Neurobiol. Pain 2021, 10, 100067. [Google Scholar] [CrossRef] [PubMed]
- Montera, M.A.; Westlund, K.N. Minimally Invasive Oral Surgery Induction of the FRICT-ION Chronic Neuropathic Pain Model. Bio-Protoc. 2020, 10, e3591. [Google Scholar] [CrossRef] [PubMed]
- Viana, F.; de la Peña, E.; Belmonte, C. Specificity of Cold Thermotransduction Is Determined by Differential Ionic Channel Expression. Nat. Neurosci. 2002, 5, 254–260. [Google Scholar] [CrossRef] [PubMed]
- Nitzan-Luques, A.; Devor, M.; Tal, M. Genotype-Selective Phenotypic Switch in Primary Afferent Neurons Contributes to Neuropathic Pain. Pain 2011, 152, 2413–2426. [Google Scholar] [CrossRef]
- MacDonald, D.I.; Luiz, A.P.; Iseppon, F.; Millet, Q.; Emery, E.C.; Wood, J.N. Silent Cold-Sensing Neurons Contribute to Cold Allodynia in Neuropathic Pain. Brain J. Neurol. 2021, 144, 1711–1726. [Google Scholar] [CrossRef]
- Kaplon, H.; Reichert, J.M. Antibodies to Watch in 2019. mAbs 2019, 11, 219–238. [Google Scholar] [CrossRef] [PubMed]
- Alpaugh, M.; Cicchetti, F. A Brief History of Antibody-Based Therapy. Neurobiol. Dis. 2019, 130, 104504. [Google Scholar] [CrossRef]
- Ma, H.; Meng, J.; Wang, J.; Hearty, S.; Dolly, J.O.; O’Kennedy, R. Targeted Delivery of a SNARE Protease to Sensory Neurons Using a Single Chain Antibody (ScFv) against the Extracellular Domain of P2X(3) Inhibits the Release of a Pain Mediator. Biochem. J. 2014, 462, 247–256. [Google Scholar] [CrossRef] [Green Version]
- Schaffitzel, C.; Hanes, J.; Jermutus, L.; Plückthun, A. Ribosome Display: An in Vitro Method for Selection and Evolution of Antibodies from Libraries. J. Immunol. Methods 1999, 231, 119–135. [Google Scholar] [CrossRef]
- He, M.; Taussig, M.J. Ribosome Display: Cell-Free Protein Display Technology. Brief. Funct. Genomic. Proteomic. 2002, 1, 204–212. [Google Scholar] [CrossRef] [PubMed]
- Toleikis, L.; Broders, O.; Dübel, S. Cloning Single-Chain Antibody Fragments (ScFv) from Hybridoma Cells. Methods Mol. Med. 2004, 94, 447–458. [Google Scholar] [CrossRef] [PubMed]
- He, M.; Edwards, B.M.; Kastelic, D.; Taussig, M.J. Eukaryotic Ribosome Display with in Situ DNA Recovery. Methods Mol. Biol. Clifton NJ 2012, 805, 75–85. [Google Scholar] [CrossRef]
- Butler, D.C.; McLear, J.A.; Messer, A. Engineered Antibody Therapies to Counteract Mutant Huntingtin and Related Toxic Intracellular Proteins. Prog. Neurobiol. 2012, 97, 190–204. [Google Scholar] [CrossRef] [PubMed] [Green Version]
- Angelini, A.; Miyabe, Y.; Newsted, D.; Kwan, B.H.; Miyabe, C.; Kelly, R.L.; Jamy, M.N.; Luster, A.D.; Wittrup, K.D. Directed Evolution of Broadly Crossreactive Chemokine-Blocking Antibodies Efficacious in Arthritis. Nat. Commun. 2018, 9, 1461. [Google Scholar] [CrossRef] [PubMed]
- Škrlj, N.; Dolinar, M. New Engineered Antibodies against Prions. Bioengineered 2014, 5, 10–14. [Google Scholar] [CrossRef] [PubMed] [Green Version]
- Tang, Y.; Cao, Y. Modeling Pharmacokinetics and Pharmacodynamics of Therapeutic Antibodies: Progress, Challenges, and Future Directions. Pharmaceutics 2021, 13, 422. [Google Scholar] [CrossRef] [PubMed]
- Chessell, I.P.; Hatcher, J.P.; Bountra, C.; Michel, A.D.; Hughes, J.P.; Green, P.; Egerton, J.; Murfin, M.; Richardson, J.; Peck, W.L.; et al. Disruption of the P2X7 Purinoceptor Gene Abolishes Chronic Inflammatory and Neuropathic Pain. Pain 2005, 114, 386–396. [Google Scholar] [CrossRef]
- Matsumura, Y.; Yamashita, T.; Sasaki, A.; Nakata, E.; Kohno, K.; Masuda, T.; Tozaki-Saitoh, H.; Imai, T.; Kuraishi, Y.; Tsuda, M.; et al. A Novel P2X4 Receptor-Selective Antagonist Produces Anti-Allodynic Effect in a Mouse Model of Herpetic Pain. Sci. Rep. 2016, 6, 32461. [Google Scholar] [CrossRef] [Green Version]
- Grace, P.M.; Tawfik, V.L.; Svensson, C.I.; Burton, M.D.; Loggia, M.L.; Hutchinson, M.R. The Neuroimmunology of Chronic Pain: From Rodents to Humans. J. Neurosci. Off. J. Soc. Neurosci. 2021, 41, 855–865. [Google Scholar] [CrossRef]
- Haviv, Y.; Zadik, Y.; Sharav, Y.; Benoliel, R. Painful Traumatic Trigeminal Neuropathy: An Open Study on the Pharmacotherapeutic Response to Stepped Treatment. J. Oral Facial Pain Headache 2014, 28, 52–60. [Google Scholar] [CrossRef]
- Baad-Hansen, L.; Benoliel, R. Neuropathic Orofacial Pain: Facts and Fiction. Cephalalgia Int. J. Headache 2017, 37, 670–679. [Google Scholar] [CrossRef] [PubMed] [Green Version]
- Macrae, W.A. Chronic Post-Surgical Pain: 10 Years On. Br. J. Anaesth. 2008, 101, 77–86. [Google Scholar] [CrossRef] [PubMed] [Green Version]
- Breivik, H.; Collett, B.; Ventafridda, V.; Cohen, R.; Gallacher, D. Survey of Chronic Pain in Europe: Prevalence, Impact on Daily Life, and Treatment. Eur. J. Pain Lond. Engl. 2006, 10, 287–333. [Google Scholar] [CrossRef]
- Röhn, T.A.; Ralvenius, W.T.; Paul, J.; Borter, P.; Hernandez, M.; Witschi, R.; Grest, P.; Zeilhofer, H.U.; Bachmann, M.F.; Jennings, G.T. A Virus-like Particle-Based Anti-Nerve Growth Factor Vaccine Reduces Inflammatory Hyperalgesia: Potential Long-Term Therapy for Chronic Pain. J. Immunol. Baltim. Md 1950 2011, 186, 1769–1780. [Google Scholar] [CrossRef] [PubMed] [Green Version]
- Baroja-Mazo, A.; Barberà-Cremades, M.; Pelegrín, P. The Participation of Plasma Membrane Hemichannels to Purinergic Signaling. Biochim. Biophys. Acta 2013, 1828, 79–93. [Google Scholar] [CrossRef] [Green Version]
- Khakh, B.S.; North, R.A. Neuromodulation by Extracellular ATP and P2X Receptors in the CNS. Neuron 2012, 76, 51–69. [Google Scholar] [CrossRef] [PubMed] [Green Version]
- Tsuda, M.; Kuboyama, K.; Inoue, T.; Nagata, K.; Tozaki-Saitoh, H.; Inoue, K. Behavioral Phenotypes of Mice Lacking Purinergic P2X4 Receptors in Acute and Chronic Pain Assays. Mol. Pain 2009, 5, 28. [Google Scholar] [CrossRef] [PubMed] [Green Version]
- Watkins, L.R.; Maier, S.F. Beyond Neurons: Evidence That Immune and Glial Cells Contribute to Pathological Pain States. Physiol. Rev. 2002, 82, 981–1011. [Google Scholar] [CrossRef] [PubMed]
- Williams, W.A.; Linley, J.E.; Jones, C.A.; Shibata, Y.; Snijder, A.; Button, J.; Hatcher, J.P.; Huang, L.; Taddese, B.; Thornton, P.; et al. Antibodies Binding the Head Domain of P2X4 Inhibit Channel Function and Reverse Neuropathic Pain. Pain 2019, 160, 1989–2003. [Google Scholar] [CrossRef]
- Vanderah, T.W.; Ossipov, M.H.; Lai, J.; Malan, T.P.; Porreca, F. Mechanisms of Opioid-Induced Pain and Antinociceptive Tolerance: Descending Facilitation and Spinal Dynorphin. Pain 2001, 92, 5–9. [Google Scholar] [CrossRef]
- Chu, L.F.; Clark, D.J.; Angst, M.S. Opioid Tolerance and Hyperalgesia in Chronic Pain Patients after One Month of Oral Morphine Therapy: A Preliminary Prospective Study. J. Pain 2006, 7, 43–48. [Google Scholar] [CrossRef]
- Vacca, V.; Marinelli, S.; Pieroni, L.; Urbani, A.; Luvisetto, S.; Pavone, F. Higher Pain Perception and Lack of Recovery from Neuropathic Pain in Females: A Behavioural, Immunohistochemical, and Proteomic Investigation on Sex-Related Differences in Mice. Pain 2014, 155, 388–402. [Google Scholar] [CrossRef] [PubMed]
- Vos, B.P.; Strassman, A.M.; Maciewicz, R.J. Behavioral Evidence of Trigeminal Neuropathic Pain Following Chronic Constriction Injury to the Rat’s Infraorbital Nerve. J. Neurosci. Off. J. Soc. Neurosci. 1994, 14, 2708–2723. [Google Scholar] [CrossRef] [Green Version]
- Imamura, Y.; Kawamoto, H.; Nakanishi, O. Characterization of Heat-Hyperalgesia in an Experimental Trigeminal Neuropathy in Rats. Exp. Brain Res. 1997, 116, 97–103. [Google Scholar] [CrossRef]
- Anderson, L.C.; Vakoula, A.; Veinote, R. Inflammatory Hypersensitivity in a Rat Model of Trigeminal Neuropathic Pain. Arch. Oral Biol. 2003, 48, 161–169. [Google Scholar] [CrossRef]
- Xu, M.; Aita, M.; Chavkin, C. Partial Infraorbital Nerve Ligation as a Model of Trigeminal Nerve Injury in the Mouse: Behavioral, Neural, and Glial Reactions. J. Pain 2008, 9, 1036–1048. [Google Scholar] [CrossRef] [Green Version]
- Okubo, M.; Castro, A.; Guo, W.; Zou, S.; Ren, K.; Wei, F.; Keller, A.; Dubner, R. Transition to Persistent Orofacial Pain after Nerve Injury Involves Supraspinal Serotonin Mechanisms. J. Neurosci. Off. J. Soc. Neurosci. 2013, 33, 5152–5161. [Google Scholar] [CrossRef] [PubMed] [Green Version]
- Ding, W.; You, Z.; Shen, S.; Yang, J.; Lim, G.; Doheny, J.T.; Chen, L.; Zhu, S.; Mao, J. An Improved Rodent Model of Trigeminal Neuropathic Pain by Unilateral Chronic Constriction Injury of Distal Infraorbital Nerve. J. Pain 2017, 18, 899–907. [Google Scholar] [CrossRef]
- Dutta, S.; Sengupta, P. Men and Mice: Relating Their Ages. Life Sci. 2016, 152, 244–248. [Google Scholar] [CrossRef]
- Seltzer, Z.; Dubner, R.; Shir, Y. A Novel Behavioral Model of Neuropathic Pain Disorders Produced in Rats by Partial Sciatic Nerve Injury. Pain 1990, 43, 205–218. [Google Scholar] [CrossRef]
- Tall, J.M.; Raja, S.N. Dietary Constituents as Novel Therapies for Pain. Clin. J. Pain 2004, 20, 19–26. [Google Scholar] [CrossRef]
- Ma, F.; Zhang, L.; Lyons, D.; Westlund, K.N. Orofacial Neuropathic Pain Mouse Model Induced by Trigeminal Inflammatory Compression (TIC) of the Infraorbital Nerve. Mol. Brain 2012, 5, 44. [Google Scholar] [CrossRef] [Green Version]
- Lyons, D.N.; Kniffin, T.C.; Zhang, L.P.; Danaher, R.J.; Miller, C.S.; Bocanegra, J.L.; Carlson, C.R.; Westlund, K.N. Trigeminal Inflammatory Compression (TIC) Injury Induces Chronic Facial Pain and Susceptibility to Anxiety-Related Behaviors. Neuroscience 2015, 295, 126–138. [Google Scholar] [CrossRef] [Green Version]
- Lyons, D.N.; Zhang, L.; Pandya, J.D.; Danaher, R.J.; Ma, F.; Miller, C.S.; Sullivan, P.G.; Sirbu, C.; Westlund, K.N. Combination Drug Therapy of Pioglitazone and D-Cycloserine Attenuates Chronic Orofacial Neuropathic Pain and Anxiety by Improving Mitochondrial Function Following Trigeminal Nerve Injury. Clin. J. Pain 2018, 34, 168–177. [Google Scholar] [CrossRef] [PubMed]
- Vigil, J.M.; Montera, M.A.; Pentkowski, N.S.; Diviant, J.P.; Orozco, J.; Ortiz, A.L.; Rael, L.J.; Westlund, K.N. The Therapeutic Effectiveness of Full Spectrum Hemp Oil Using a Chronic Neuropathic Pain Model. Life 2020, 10, 69. [Google Scholar] [CrossRef] [PubMed]
- Chaplan, S.R.; Bach, F.W.; Pogrel, J.W.; Chung, J.M.; Yaksh, T.L. Quantitative Assessment of Tactile Allodynia in the Rat Paw. J. Neurosci. Methods 1994, 53, 55–63. [Google Scholar] [CrossRef]
- File, S.E.; Lippa, A.S.; Beer, B.; Lippa, M.T. Animal Tests of Anxiety. Curr. Protoc. Pharmacol. 2005, 5, Unit 5.38. [Google Scholar] [CrossRef]
- Wiley, R.G.; Kline, R.H.; Vierck, C.J. Anti-Nociceptive Effects of Selectively Destroying Substance P Receptor-Expressing Dorsal Horn Neurons Using [Sar9,Met(O2)11]-Substance P-Saporin: Behavioral and Anatomical Analyses. Neuroscience 2007, 146, 1333–1345. [Google Scholar] [CrossRef]
- Yalcin, I.; Barthas, F.; Barrot, M. Emotional Consequences of Neuropathic Pain: Insight from Preclinical Studies. Neurosci. Biobehav. Rev. 2014, 47, 154–164. [Google Scholar] [CrossRef] [PubMed]
- David, D.J.; Samuels, B.A.; Rainer, Q. Neurogenesis-dependent and -independent effects of fluoxetine in an animal model of anxiety/depression. Neuron 2009, 62, 453–455. [Google Scholar] [CrossRef] [Green Version]
- Yalcin, I.; Bohren, Y.; Waltisperger, E.; Sage-Ciocca, D.; Yin, J.C.; Freund-Mercier, M.-J.; Barrot, M. A Time-Dependent History of Mood Disorders in a Murine Model of Neuropathic Pain. Biol. Psychiatry 2011, 70, 946–953. [Google Scholar] [CrossRef] [PubMed]









Publisher’s Note: MDPI stays neutral with regard to jurisdictional claims in published maps and institutional affiliations. |
© 2021 by the authors. Licensee MDPI, Basel, Switzerland. This article is an open access article distributed under the terms and conditions of the Creative Commons Attribution (CC BY) license (https://creativecommons.org/licenses/by/4.0/).
Share and Cite
Westlund, K.N.; Montera, M.A.; Goins, A.E.; Alles, S.R.A.; Suri, N.; McIlwrath, S.L.; Bartel, R.; Durvasula, R.V.; Kunamneni, A. Single-Dose P2 X4R Single-Chain Fragment Variable Antibody Permanently Reverses Chronic Pain in Male Mice. Int. J. Mol. Sci. 2021, 22, 13612. https://doi.org/10.3390/ijms222413612
Westlund KN, Montera MA, Goins AE, Alles SRA, Suri N, McIlwrath SL, Bartel R, Durvasula RV, Kunamneni A. Single-Dose P2 X4R Single-Chain Fragment Variable Antibody Permanently Reverses Chronic Pain in Male Mice. International Journal of Molecular Sciences. 2021; 22(24):13612. https://doi.org/10.3390/ijms222413612
Chicago/Turabian StyleWestlund, Karin N., Marena A. Montera, Aleyah E. Goins, Sascha R. A. Alles, Nikita Suri, Sabrina L. McIlwrath, Robyn Bartel, Ravi V. Durvasula, and Adinarayana Kunamneni. 2021. "Single-Dose P2 X4R Single-Chain Fragment Variable Antibody Permanently Reverses Chronic Pain in Male Mice" International Journal of Molecular Sciences 22, no. 24: 13612. https://doi.org/10.3390/ijms222413612
APA StyleWestlund, K. N., Montera, M. A., Goins, A. E., Alles, S. R. A., Suri, N., McIlwrath, S. L., Bartel, R., Durvasula, R. V., & Kunamneni, A. (2021). Single-Dose P2 X4R Single-Chain Fragment Variable Antibody Permanently Reverses Chronic Pain in Male Mice. International Journal of Molecular Sciences, 22(24), 13612. https://doi.org/10.3390/ijms222413612

