Occurrence of Pseudomonas spp. in Raw Vegetables: Molecular and Phenotypical Analysis of Their Antimicrobial Resistance and Virulence-Related Traits
Abstract
:1. Introduction
2. Results
2.1. Isolates of Pseudomonas spp.
2.2. Antimicrobial Susceptibility Testing
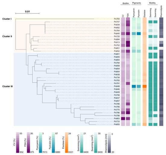
2.3. Molecular Typing
2.4. Serotyping
2.5. Characterisation of Porin OprD
2.6. Virulence Patterns
2.7. Biofilm Quantification
2.8. Motility
2.9. Elastase and Pigment Production
2.10. Rhamnolipids Detection
3. Discussion
4. Materials and Methods
4.1. Bacterial Isolates
4.2. Antimicrobial Susceptibility Testing
4.3. Molecular Typing
4.4. Serotyping
4.5. Characterisation of Porin OprD
4.6. Detection of Virulence Marker Genes
4.7. Biofilm Quantification
4.8. Motility
4.9. Elastase and Pigment Production
4.10. Rhamnolipids Detection
5. Conclusions
Supplementary Materials
Author Contributions
Funding
Institutional Review Board Statement
Informed Consent Statement
Data Availability Statement
Acknowledgments
Conflicts of Interest
References
- Hölzel, C.S.; Tetens, J.L.; Schwaiger, K. Unraveling the role of vegetables in spreading antimicrobial-resistant bacteria: A need for quantitative risk assessment. Foodborne Pathog. Dis. 2018, 15, 671–688. [Google Scholar] [CrossRef]
- Jung, D.; Rubin, J.E. Identification of antimicrobial resistant bacteria from plant-based food products imported into Canada. Int. J. Food Microbiol. 2020, 319, 108509. [Google Scholar] [CrossRef]
- Iseppi, R.; de Niederhäusern, S.; Bondi, M.; Messi, P.; Sabia, C. Extended-Spectrum β-lactamase, AmpC, and MBL-producing Gram-Negative bacteria on fresh vegetables and ready-to-eat salads sold in local markets. Microb. Drug Resist. 2018, 24, 1156–1164. [Google Scholar] [CrossRef]
- Prieto, M.; Colin, P.; Fernández-Escámez, P.; Alvarez-Ordóñez, A. Epidemiology, detection, and control of foodborne microbial pathogens. Biomed. Res. Int. 2015, 2015, 617417. [Google Scholar] [CrossRef] [Green Version]
- Cheng, G.; Ning, J.; Ahmed, S.; Huang, J.; Ullah, R.; An, B.; Hao, H.; Dai, M.; Huang, L.; Wang, X.; et al. Selection and dissemination of antimicrobial resistance in Agri-food production. Antimicrob. Resist. Infect. Control 2019, 8, 1–13. [Google Scholar] [CrossRef] [Green Version]
- Moradali, M.F.; Ghods, S.; Rehm, B.H.A. Pseudomonas aeruginosa lifestyle: A paradigm for adaptation, survival, and persistence. Front. Cell. Infect. Microbiol. 2017, 7, 39. [Google Scholar] [CrossRef] [PubMed] [Green Version]
- Pena, R.T.; Blasco, L.; Ambroa, A.; González-Pedrajo, B.; Fernández-García, L.; López, M.; Bleriot, I.; Bou, G.; García-Contreras, R.; Wood, T.K.; et al. Relationship between Quorum Sensing and Secretion Systems. Front. Microbiol. 2019, 10, 1100. [Google Scholar] [CrossRef] [Green Version]
- Foulkes, D.M.; McLean, K.; Haneef, A.S.; Fernig, D.G.; Winstanley, C.; Berry, N.; Kaye, S.B. Pseudomonas aeruginosa toxin ExoU as a therapeutic target in the treatment of bacterial infections. Microorganisms 2019, 7, 707. [Google Scholar] [CrossRef] [PubMed] [Green Version]
- Tümmler, B.; Klockgether, J. Recent advances in understanding Pseudomonas aeruginosa as a pathogen. F1000Research 2017, 6, 1261. [Google Scholar] [CrossRef]
- Lee, J.; Zhang, L. The hierarchy quorum sensing network in Pseudomonas aeruginosa. Protein Cell 2015, 6, 26–41. [Google Scholar] [CrossRef] [Green Version]
- Quintieri, L.; Fanelli, F.; Caputo, L. Antibiotic resistant Pseudomonas spp. spoilers in fresh dairy products: An underestimated risk and the control strategies. Foods 2019, 8, 372. [Google Scholar] [CrossRef] [PubMed] [Green Version]
- Allydice-Francis, K.; Brown, P.D. Diversity of antimicrobial resistance and virulence determinants in Pseudomonas aeruginosa associated with fresh vegetables. Int. J. Microbiol. 2012, 2012, 426241. [Google Scholar] [CrossRef] [Green Version]
- Estepa, V.; Rojo-Bezares, B.; Torres, C.; Sáenz, Y. Genetic lineages and antimicrobial resistance in Pseudomonas spp. isolates recovered from food samples. Foodborne Pathog. Dis. 2015, 12, 486–491. [Google Scholar] [CrossRef] [PubMed]
- Nguyen, L.-T.; Schmidt, H.A.; von Haeseler, A.; Minh, B.Q. IQ-TREE: A Fast and effective stochastic algorithm for estimating maximum-likelihood phylogenies. Mol. Biol. Evol. 2015, 32, 268–274. [Google Scholar] [CrossRef] [PubMed]
- Letunic, I.; Bork, P. Interactive Tree Of Life (iTOL) v4: Recent updates and new developments. Nucleic Acids Res. 2019, 47, W256–W259. [Google Scholar] [CrossRef] [PubMed] [Green Version]
- Bogaerts, P.; Bouchahrouf, W.; Lissoir, B.; Denis, O.; Glupczynski, Y. IMP-13-producing Pseudomonas monteilii recovered in a hospital environment. J. Antimicrob. Chemother. 2011, 66, 2434–2435. [Google Scholar] [CrossRef] [Green Version]
- Gani, M.; Rao, S.; Miller, M.; Scoular, S. Pseudomonas mendocina bacteremia: A case study and review of literature. Am. J. Case Rep. 2019, 20, 453–458. [Google Scholar] [CrossRef]
- Kim, S.E.; Park, S.-H.; Park, H.B.; Park, K.-H.; Kim, S.-H.; Jung, S.-I.; Shin, J.-H.; Jang, H.-C.; Kang, S.J. Nosocomial Pseudomonas putida Bacteremia: High Rates of Carbapenem Resistance and Mortality. Chonnam Med. J. 2012, 48, 91. [Google Scholar] [CrossRef] [Green Version]
- Yoshino, Y.; Kitazawa, T.; Kamimura, M.; Tatsuno, K.; Yotsuyanagi, H.; Ota, Y. Pseudomonas putida bacteremia in adult patients: Five case reports and a review of the literature. J. Infect. Chemother. 2011, 17, 278–282. [Google Scholar] [CrossRef]
- Crone, S.; Vives-Flórez, M.; Kvich, L.; Saunders, A.M.; Malone, M.; Nicolaisen, M.H.; Martínez-García, E.; Rojas-Acosta, C.; Catalina Gomez-Puerto, M.; Calum, H.; et al. The environmental occurrence of Pseudomonas aeruginosa. APMIS 2020, 128, 220–231. [Google Scholar] [CrossRef]
- Schroth, M.N.; Cho, J.J.; Green, S.K.; Kominos, S.D. Epidemiology of Pseudomonas aeruginosa in agricultural areas. J. Med. Microbiol. 2018, 67, 1191–1201. [Google Scholar] [CrossRef]
- Sharma, K.; Mahato, N.; Lee, Y.R. Systematic study on active compounds as antibacterial and antibiofilm agent in aging onions. J. Food Drug Anal. 2018, 26, 518–528. [Google Scholar] [CrossRef] [PubMed] [Green Version]
- Ramos, F.A.; Takaishi, Y.; Shirotori, M.; Kawaguchi, Y.; Tsuchiya, K.; Shibata, H.; Higuti, T.; Tadokoro, T.; Takeuchi, M. Antibacterial and antioxidant activities of quercetin oxidation products from yellow onion (Allium cepa) skin. J. Agric. Food Chem. 2006, 54, 3551–3557. [Google Scholar] [CrossRef] [PubMed]
- Santas, J.; Almajano, M.P.; Carbó, R. Antimicrobial and antioxidant activity of crude onion (Allium cepa, L.) extracts. Int. J. Food Sci. Tech. 2010, 45, 403–409. [Google Scholar] [CrossRef]
- Bocharova, Y.; Savinova, T.; Shagin, D.A.; Shelenkov, A.A.; Mayanskiy, N.A.; Chebotar, I.V. Inactivation of the oprD porin gene by a novel insertion sequence ISPa195 associated with large deletion in a carbapenem-resistant Pseudomonas aeruginosa clinical isolate. J. Glob. Antimicrob. Resist. 2019, 17, 309–311. [Google Scholar] [CrossRef] [PubMed]
- Fournier, D.; Richardot, C.; Müller, E.; Robert-Nicoud, M.; Llanes, C.; Plésiat, P.; Jeannot, K. Complexity of resistance mechanisms to imipenem in intensive care unit strains of Pseudomonas aeruginosa. J. Antimicrob. Chemother. 2013, 68, 1772–1780. [Google Scholar] [CrossRef] [Green Version]
- Sun, Q.; Ba, Z.; Wu, G.; Wang, W.; Lin, S.; Yang, H. Insertion sequence ISRP10 inactivation of the oprD gene in imipenem-resistant Pseudomonas aeruginosa clinical isolates. Int. J. Antimicrob. Agents 2016, 47, 375–379. [Google Scholar] [CrossRef]
- Estepa, V.; Rojo-Bezares, B.; Torres, C.; Sáenz, Y. Faecal carriage of Pseudomonas aeruginosa in healthy humans: Antimicrobial susceptibility and global genetic lineages. FEMS Microbiol. Ecol. 2014, 89, 15–19. [Google Scholar] [CrossRef] [Green Version]
- Ruiz-Roldán, L.; Bellés, A.; Bueno, J.; Azcona-Gutiérrez, J.M.; Rojo-Bezares, B.; Torres, C.; Castillo, F.J.; Sáenz, Y.; Seral, C. Pseudomonas aeruginosa isolates from Spanish children: Occurrence in faecal samples, antimicrobial resistance, virulence, and molecular typing. Biomed Res. Int. 2018, 2018, 8060178. [Google Scholar] [CrossRef] [Green Version]
- Feltner, J.B.; Wolter, D.J.; Pope, C.E.; Groleau, M.; Smalley, N.E.; Greenberg, E.P. LasR variant cystic fibrosis isolates reveal an adaptable Quorum-Sensing hierarchy in Pseudomonas aeruginosa. Am. Soc. Microbiol. 2016, 7, e01513–e01516. [Google Scholar] [CrossRef] [Green Version]
- Lee, D.J.; Jo, A.R.; Jang, M.C.; Nam, J.; Choi, H.J.; Choi, G.-W.; Sung, H.Y.; Bae, H.; Ku, Y.-G.; Chi, Y.-T. Analysis of two Quorum Sensing-deficient isolates of Pseudomonas aeruginosa. Microb. Pathog. 2018, 119, 162–169. [Google Scholar] [CrossRef] [PubMed]
- Morales, E.; González-Valdez, A.; Servín-González, L.; Soberón-Chávez, G. Pseudomonas aeruginosa Quorum-Sensing response in the absence of functional LasR and LasI proteins: The case of strain 148, a virulent dolphin isolate. FEMS Microbiol. Lett. 2017, 364. [Google Scholar] [CrossRef] [PubMed]
- Sawa, T.; Momiyama, K.; Mihara, T.; Kainuma, A.; Kinoshita, M.; Moriyama, K. Molecular epidemiology of clinically high-risk Pseudomonas aeruginosa strains: Practical overview. Microbiol. Inmunol. 2020, 64, 331–344. [Google Scholar] [CrossRef]
- Berthelot, P.; Attree, I.; Plésiat, P.; Chabert, J.; de Bentzmann, S.; Pozzetto, B.; Grattard, F. Genotypic and phenotypic analysis of Type III Secretion System in a cohort of Pseudomonas aeruginosa bacteremia isolates: Evidence for a possible association between O serotypes and exo genes. J. Infect. Dis. 2003, 188, 512–518. [Google Scholar] [CrossRef] [Green Version]
- Petit, S.M.C.; Lavenir, R.; Colinon-Dupuich, C.; Boukerb, A.M.; Cholley, P.; Bertrand, X.; Freney, J.; Doléans-Jordheim, A.; Nazaret, S.; Laurent, F.; et al. Lagooning of wastewaters favors dissemination of clinically relevant Pseudomonas aeruginosa. Res. Microbiol. 2013, 164, 856–866. [Google Scholar] [CrossRef]
- Cholley, P.; Ka, R.; Guyeux, C.; Thouverez, M.; Guessennd, N.; Ghebremedhin, B.; Frank, T.; Bertrand, X.; Hocquet, D. Population structure of clinical Pseudomonas aeruginosa from West and Central African countries. PLoS ONE 2014, 9, e107008. [Google Scholar] [CrossRef] [Green Version]
- Kidd, T.J.; Ritchie, S.R.; Ramsay, K.A.; Grimwood, K.; Bell, S.C.; Rainey, P.B. Pseudomonas aeruginosa exhibits frequent recombination, but only a limited association between genotype and ecological setting. PLoS ONE 2012, 7, e44199. [Google Scholar] [CrossRef] [Green Version]
- Del Barrio-Tofiño, E.; López-Causapé, C.; Cabot, G.; Rivera, A.; Benito, N.; Segura, C.; Montero, M.M.; Sorlí, L.; Tubau, F.; Gómez-Zorrilla, S.; et al. Genomics and Susceptibility Profiles of Extensively Drug-Resistant Pseudomonas aeruginosa Isolates from Spain. Antimicrob. Agents Chemother. 2017, 61, e01589-17. [Google Scholar] [CrossRef] [Green Version]
- Ocampo-Sosa, A.A.; Fernández-Martínez, M.; Cabot, G.; Peña, C.; Tubau, F.; Oliver, A.; Martínez-Martínez, L. Draft genome sequence of the quorum-sensing and biofilm-producing Pseudomonas aeruginosa strain Pae221, belonging to the epidemic high-risk clone sequence type 274. Genome Announc. 2015, 3, e01343-14. [Google Scholar] [CrossRef] [Green Version]
- Freschi, L.; Bertelli, C.; Jeukens, J.; Moore, M.P.; Kukavica-Ibrulj, I.; Emond-Rheault, J.-G.; Hamel, J.; Fothergill, J.L.; Tucker, N.P.; McClean, S.; et al. Genomic characterisation of an international Pseudomonas aeruginosa reference panel indicates that the two major groups draw upon distinct mobile gene pools. FEMS Microbiol. Lett. 2018, 365. [Google Scholar] [CrossRef] [PubMed] [Green Version]
- Haenni, M.; Hocquet, D.; Ponsin, C.; Cholley, P.; Guyeux, C.; Madec, J.-Y.; Bertrand, X. Population structure and antimicrobial susceptibility of Pseudomonas aeruginosa from animal infections in France. BMC Vet. Res. 2015, 11, 9. [Google Scholar] [CrossRef] [Green Version]
- Petitjean, M.; Martak, D.; Silvant, A.; Bertrand, X.; Valot, B.; Hocquet, D. Genomic characterization of a local epidemic Pseudomonas aeruginosa reveals specific features of the widespread clone 1–10. Microb. Genom. 2017, 3, e000129. [Google Scholar] [CrossRef] [PubMed] [Green Version]
- Clinical and Laboratory Standards Institute (CLSI). Performance Standards for Antimicrobial Susceptibility Testing, 26th ed.; CLSI supplement M100S; Clinical and Laboratory Standards Institute: Wayne, PA, USA, 2016; ISBN 1-56238-923-8. [Google Scholar]
- Heras, J.; Domínguez, C.; Mata, E.; Pascual, V.; Lozano, C.; Torres, C.; Zarazaga, M. GelJ-a tool for analyzing DNA fingerprint gel images. BMC Bioinform. 2015, 16, 1–8. [Google Scholar] [CrossRef] [Green Version]
- Curran, B.; Jonas, D.; Grundmann, H.; Pitt, T.; Dowson, C.G. Development of a multilocus sequence typing scheme for the opportunistic pathogen Pseudomonas aeruginosa. J. Clin. Microbiol. 2004, 42, 5644–5649. [Google Scholar] [CrossRef] [PubMed] [Green Version]
- Ruiz-Martínez, L.; López-Jiménez, L.; Fusté, E.; Vinuesa, T.; Martínez, J.P.; Viñas, M. Class 1 integrons in environmental and clinical isolates of Pseudomonas aeruginosa. Int. J. Antimicrob. Agents 2011, 38, 398–402. [Google Scholar] [CrossRef] [PubMed] [Green Version]
- Ruiz-Roldán, L.; Rojo-Bezares, B.; de Toro, M.; López, M.; Toledano, P.; Lozano, C.; Chichón, G.; Alvarez-Erviti, L.; Torres, C.; Sáenz, Y. Antimicrobial resistance and virulence of Pseudomonas spp. among healthy animals: Concern about exolysin ExlA detection. Sci. Rep. 2020, 10, 11667. [Google Scholar] [CrossRef]
- Glessner, A.; Smith, R.S.; Iglewski, B.H.; Robinson, J.B. Roles of Pseudomonas aeruginosa las and rhl quorum-sensing systems in control of twitching motility. J. Bacteriol. 1997, 179, 5756–5767. [Google Scholar] [CrossRef] [Green Version]
- Anantharajah, A.; Buyck, J.M.; Sundin, C.; Tulkens, P.M.; Mingeot-Leclercq, M.P.; Van Bambeke, F. Salicylidene acylhydrazides and hydroxyquinolines act as inhibitors of type three secretion systems in Pseudomonas aeruginosa by distinct mechanisms. Antimicrob. Agents Chemother. 2017, 61, 1–17. [Google Scholar] [CrossRef] [Green Version]
- Gunther IV, N.W.; Nuñez, A.; Fett, W.; Solaiman, D.K.Y. Production of rhamnolipids by Pseudomonas chlororaphis, a nonpathogenic bacterium. Appl. Environ. Microbiol. 2005, 71, 2288–2293. [Google Scholar] [CrossRef] [PubMed] [Green Version]
- Pinzon, N.M.; Ju, L.-K. Improved detection of rhamnolipid production using agar plates containing methylene blue and cetyl trimethylammonium bromide. Biotechnol. Lett. 2009, 31, 1583–1588. [Google Scholar] [CrossRef]
- Siegmund, I.; Wagner, F. New method for detecting rhamnolipids excreted by Pseudomonas species during growth on mineral agar. Biotechnol. Tech. 1991, 5, 265–268. [Google Scholar] [CrossRef]


| Species | No. Isolates | Samples (No.) |
|---|---|---|
| P. putida | 51 | Chard (11), potato (8), zucchini (7), cucumber (6), lettuce (5), green bean (5), onion/leek (4) |
| P. aeruginosa | 50 | Chard (7), lettuce (7), green bean (5), potato (2), zucchini (2), cucumber (2), onion (1) |
| P. mendocina | 32 | Lettuce (16), chard (12), potato (1) |
| P. plecoglossicida | 17 | Lettuce (5), cucumber (4), chard (3), potato (3), onion/leek (1), green bean (1) |
| P. monteilii | 6 | Zucchini (2), onion/leek (2), cucumber (1), chard (1) |
| P. alcaligenes | 1 | Lettuce (1) |
| P. alcaliphila | 1 | Cucumber (1) |
| P. chlororaphis | 1 | Potato (1) |
| P. fluorescens | 1 | Zucchini (1) |
| P. oryzihabitans | 1 | Green bean (1) |
| P. otitidis | 1 | Lettuce (1) |
| P. punonensis | 1 | Green bean (1) |
| 163 |
| Strain | Origin | PFGE | Serotype a | MLST | Resistance Phenotype a | OprD Pattern b | Virulence Pattern c | Biofilm (%) d | Pigments (%) d | Elastase (%) d | Motility (mm2) | Rhamnolipids (mm) | |||
|---|---|---|---|---|---|---|---|---|---|---|---|---|---|---|---|
| CV | FDA | Pyocyanin | Pyorubin | Swimming | Swarming | ||||||||||
| Ps720 | Cucumber | P11 | O:5 | ST277 | - | F | I | 103.1 | 197.2 | 443.4 | 154.7 | 390.0 | 6400.0 | 4637.6 | 17 |
| Ps733 | Lettuce | P1 | O:11 | ST2427 e | - | D | VIII | 90.0 | 42.4 | 68.6 | 67.6 | 376.2 | 1748.6 | 383.9 | 16 |
| Ps734 | Lettuce | P12 | O:6 | ST1090 | - | B | I | 204.0 | 161.4 | 91.0 | 71.7 | 240.2 | 6400.0 | 6400.0 | 18 |
| Ps752 | Chard | P2 | O:6 | ST385 | - | B | I | 434.3 | 846.8 | 51.4 | 138.2 | 326.9 | 1267.5 | 555.4 | 20 |
| Ps756 | Potato | P3 | O:6 | ST2429 e | - | B | I | 113.0 | 142.3 | 144.1 | 93.4 | 279.8 | 6400.0 | 6400.0 | 20 |
| Ps757 | Potato | P5 | O:6 | ST2430 e | - | B | I | 138.8 | 609.8 | 101.7 | 84.3 | 368.6 | 6400.0 | 6400.0 | 17 |
| Ps760 | Lettuce | P24 | O:8 | ST2448 e | - | H | III | 136.4 | 333.5 | 607.9 | 296.2 | 380.6 | 68.7 | 40.1 | 17 |
| Ps764 | Onion | P25 | O:6 | ST155 | - | B | IV | 157.0 | 325.0 | 22.8 | 167.0 | 51.9 | 2158.5 | 542.8 | 15 |
| Ps775 | Lettuce | P4 | O:6 | ST782 | - | B | I | 260.6 | 547.3 | 62.3 | 68.5 | 158.5 | 6400.0 | 6400.0 | 19 |
| Ps786 | Lettuce | P26 | O:9 | ST2351 | - | B | I | 190.0 | 620.4 | 127.7 | 142.6 | 228.9 | 6400.0 | 6400.0 | 20 |
| Ps791 | Potato | P6 | O:4 | ST1033 | - | B | I | 155.2 | 603.4 | 45.0 | 111.5 | 133.5 | 6400.0 | 6400.0 | 18 |
| Ps793 | Potato | P7 | O:5 | ST2428 e | - | E | I | 203.0 | 101.1 | 557.4 | 347.3 | 948.7 | 6400.0 | 6400.0 | 17 |
| Ps794 | Lettuce | P8 | O:3 | ST274 | - | B | I | 167.1 | 43.2 | 149.5 | 106.5 | 420.9 | 6400.0 | 5969.0 | 18 |
| Ps795 | Lettuce | P9 | O:6 | ST1135 | - | B | I | 190.0 | 72.7 | 84.1 | 100.0 | 170.8 | 6400.0 | 6400.0 | 17 |
| Ps796 | Green bean | P27 | PA | ST2411 | MEM; ATM | C | VI | 600.0 | 875.7 | 91.8 | 600.5 | 167.6 | 5363.7 | 97.2 | 14 |
| Ps798 | Green bean | P28 | NA | ST2431 | - | B | III | 121.3 | 26.2 | 123.2 | 135.2 | 74.4 | 6400.0 | 6267.7 | 19 |
| Ps801 | Green bean | P29 | O:6 | ST2432 e | - | B | I | 123.8 | 243.8 | 141.5 | 134.2 | 246.7 | 6400.0 | 6400.0 | 17 |
| Ps804 | Cucumber | P30 | O:6 | ST982 | - | B | I | 189.4 | 138.0 | 355.7 | 213.2 | 350.3 | 6400.0 | 6400.0 | 18 |
| Ps805 | Lettuce | P10 | O:6 | ST2432 e | - | B | I | 141.7 | 183.6 | 92.7 | 95.2 | 214.3 | 6400.0 | 6400.0 | 20 |
| Ps837 | Green bean | P15 | O:6 | ST1226 | - | B | I | 184.4 | 125.8 | 120.1 | 76.9 | 260.9 | 6370.2 | 6400.0 | 19 |
| Ps838 | Chard | P13 | O:6 | ST982 | - | B | I | 188.8 | 155.2 | 481.3 | 266.6 | 1017.3 | 6400.0 | 6400.0 | 18 |
| Ps839 | Chard | P14 | NA | ST155 | IPM | B | IV | 208.5 | 694.0 | 66.9 | 606.8 | 162.2 | 865.7 | 134.3 | 17 |
| Ps845 | Chard | P16 | O:6 | ST155 | - | B | IIa | 510.6 | 801.9 | 3877.5 | 6880.3 | 1195.7 | 272.4 | 56.1 | 14 |
| Ps846 | Chard | P22 * | O:1 | ST1228 | - | I | I | 174.8 | 46.4 | 1249.9 | 980.1 | 1535.7 | 6400.0 | 6400.0 | 19 |
| Ps848 | Zucchini | P17 | O:11 | ST1232 | - | G | I | 126.3 | 54.4 | 7013.9 | 4902.2 | 6331.2 | 6400.0 | 6400.0 | 17 |
| Ps849 | Chard | P22 * | O:1 | ST1228 | - | I | I | 186.7 | 52.3 | 154.8 | 121.5 | 281.6 | 6400.0 | 6400.0 | 19 |
| Ps851 | Green bean | P18 | O:5 | ST244 | - | A | I | 65.0 | 89.9 | 780.9 | 229.6 | 265.7 | 6400.0 | 6400.0 | - |
| Ps852 | Green bean | P19 | O:5 | ST267 | - | J | IIb | 332.4 | 700.4 | 2245.2 | 2070.5 | 493.9 | 342.1 | 167.5 | 16 |
| Ps854 | Zucchini | P20 | O:1 | ST252 | - | B | I | 118.1 | 103.7 | 132.3 | 69.9 | 231.7 | 6400.0 | 6400.0 | 17 |
| Ps855 | Zucchini | P21 | O:16 | ST253 | - | C | V | 112.8 | 75.2 | 2355.4 | 1119.6 | 1750.2 | 6400.0 | 6400.0 | 16 |
| Ps857 | Chard | P23 | O:6 | ST1226 | - | B | I | 157.6 | 219.7 | 111.5 | 81.5 | 482.9 | 6014.5 | 6400.0 | 19 |
| Ps858 | Chard | P31 | O:3 | ST274 | - | B | I | 159.0 | 148.6 | 166.5 | 111.1 | 430.4 | 6400.0 | 5892.1 | 17 |
| Ps883 | Zucchini | P32 | O:11 | ST1284 | - | C | V | 952.1 | 652.8 | 7.6 | 144.7 | 95.6 | 2532.6 | 187.6 | 14 |
| Ps884 | Green bean | P33 | NA | ST2416 e | IPM | K | VII | 276.4 | 292.4 | 4.8 | 133.5 | 25.0 | 25.2 | 38.3 | - |
| Ps892 | Chard | P34 | NA | ST155 | - | B | IV | 155.5 | 259.1 | 335.2 | 1005.7 | 210.8 | 84.5 | 69.8 | 18 |
| Ps893 | Chard | P35 | O:6 | ST395 | - | B | IIc | 55.8 | 85.3 | 13.2 | 382.2 | 55.9 | 21.6 | 30.0 | 11 |
| Ps913 | Chard | P36 | NA | ST2416 e | - | A | VII | 241.3 | 863.8 | 3.8 | 88.1 | 24.5 | 261.6 | 48.4 | 12 |
Publisher’s Note: MDPI stays neutral with regard to jurisdictional claims in published maps and institutional affiliations. |
© 2021 by the authors. Licensee MDPI, Basel, Switzerland. This article is an open access article distributed under the terms and conditions of the Creative Commons Attribution (CC BY) license (https://creativecommons.org/licenses/by/4.0/).
Share and Cite
Ruiz-Roldán, L.; Rojo-Bezares, B.; Lozano, C.; López, M.; Chichón, G.; Torres, C.; Sáenz, Y. Occurrence of Pseudomonas spp. in Raw Vegetables: Molecular and Phenotypical Analysis of Their Antimicrobial Resistance and Virulence-Related Traits. Int. J. Mol. Sci. 2021, 22, 12626. https://doi.org/10.3390/ijms222312626
Ruiz-Roldán L, Rojo-Bezares B, Lozano C, López M, Chichón G, Torres C, Sáenz Y. Occurrence of Pseudomonas spp. in Raw Vegetables: Molecular and Phenotypical Analysis of Their Antimicrobial Resistance and Virulence-Related Traits. International Journal of Molecular Sciences. 2021; 22(23):12626. https://doi.org/10.3390/ijms222312626
Chicago/Turabian StyleRuiz-Roldán, Lidia, Beatriz Rojo-Bezares, Carmen Lozano, María López, Gabriela Chichón, Carmen Torres, and Yolanda Sáenz. 2021. "Occurrence of Pseudomonas spp. in Raw Vegetables: Molecular and Phenotypical Analysis of Their Antimicrobial Resistance and Virulence-Related Traits" International Journal of Molecular Sciences 22, no. 23: 12626. https://doi.org/10.3390/ijms222312626
APA StyleRuiz-Roldán, L., Rojo-Bezares, B., Lozano, C., López, M., Chichón, G., Torres, C., & Sáenz, Y. (2021). Occurrence of Pseudomonas spp. in Raw Vegetables: Molecular and Phenotypical Analysis of Their Antimicrobial Resistance and Virulence-Related Traits. International Journal of Molecular Sciences, 22(23), 12626. https://doi.org/10.3390/ijms222312626

