Tackling the Biological Meaning of the Human Olfactory Bulb Dyshomeostatic Proteome across Neurological Disorders: An Integrative Bioinformatic Approach
Abstract
:1. Introduction
2. Results
2.1. Global Vision of the Proteostatic Derangements That Occur in the Olfactory Bulb across Neurodegenerative Diseases
2.2. Olfactory Bulb Proteomic Singularities Associated with Alpha Synucleinopathies: PD and DLB
2.3. Olfactory Bulb Proteomic Singularities Associated with AD
2.4. Olfactory Bulb Proteomic Singularities Associated with MixD
2.5. Olfactory Bulb Proteomic Singularities Associated with Neurological Disorders Where Olfactory Loss Occurs to a Lesser Extent
3. Materials and Methods
3.1. Literature Search and Data Mining
3.2. Bioinformatics
Supplementary Materials
Author Contributions
Funding
Institutional Review Board Statement
Informed Consent Statement
Acknowledgments
Conflicts of Interest
Appendix A
- To submit multiple lists, we checked the corresponding box and dropped the file containing all gene names corresponding to differential expressed OB proteins previously observed in neurological phenotypes. In our case, this was an .xls file (See Table S1).
 - Select the species. In our case, we selected Homo Sapiens. The background gene list for enrichment analysis was the default corresponding to the whole genome. It is important to note that Metascape utilizes the hypergeometric test and Benjamini–Hochberg p-value correction to identify ontology terms that contain a statistically greater number of genes/proteins in common with an input list than expected by chance.
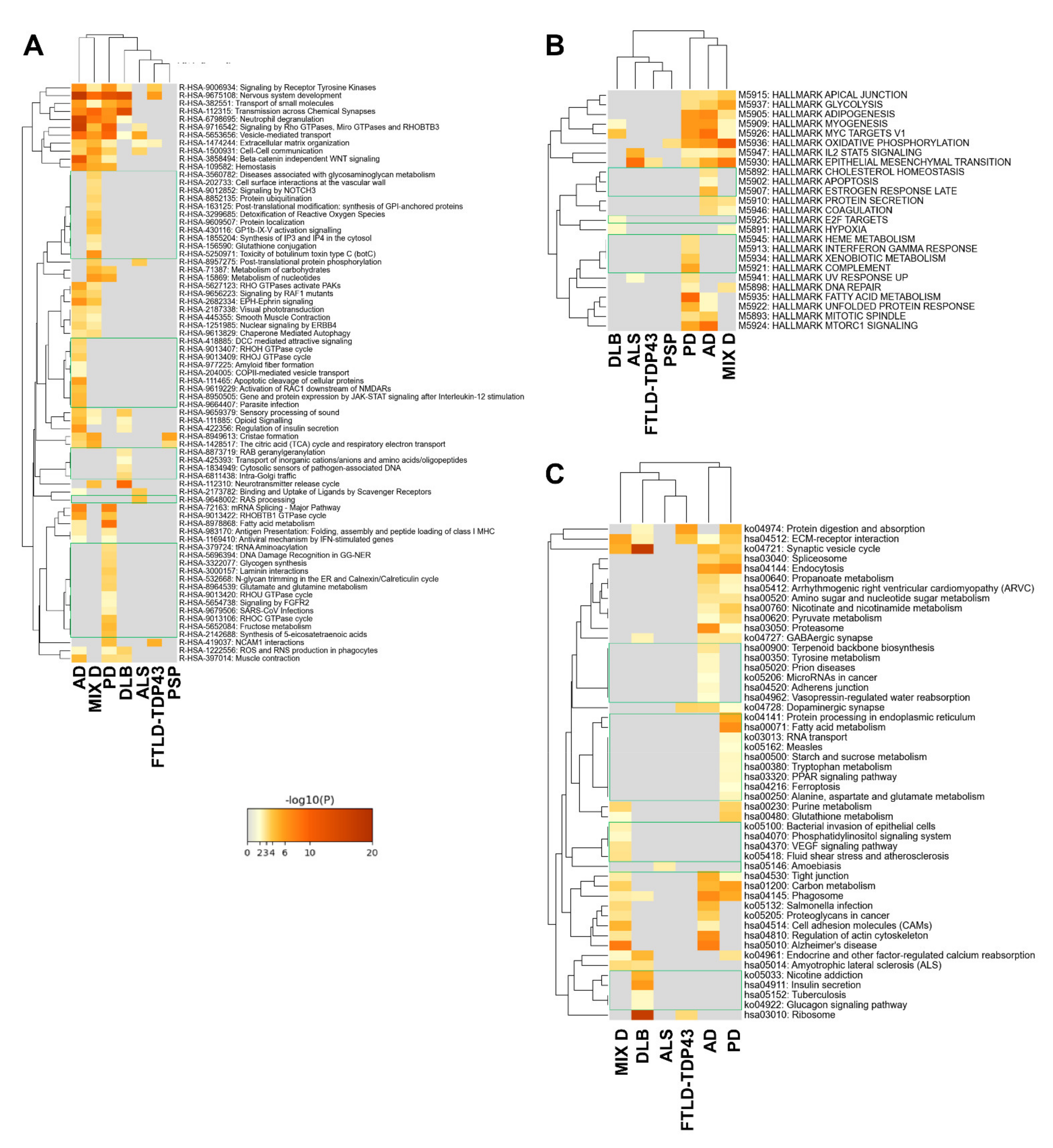
 - The “express analysis” route was used to generate the outputs shown in Figure 1, Figure 2 and Figure 3. These types of analyses may be found in the “report page button” or in a .zip file. Specifically, Circos plots (overlaps represented in Figure 1A,C) are in the “overlap circus” folder. The heatmap (Figure 1D) corresponds to the heatmap that represents the top 20 GO terms (present in the “Enrichment heatmap” folder). All information associated with the enriched ontology clusters (Figure 2) is located in the “Enrichment GO” folder in the .zip file. Metascape also represents protein–protein interactions (PPI). The integrated PPI database includes STRING, BioGrid, OmniPath and InWeb_DB. The tool also applies MCODE (a mature complex identification algorithm) to automatically extract protein complexes embedded in large networks. Then, through its functional enrichment analysis capability, Metascape automatically assigns putative biological roles of each MCODE complex (see Figure 3). The information associated with PPIs is located in the “Enrichment PPI” folder of the .zip file.
 - The “custom analysis” route was used to focus the analysis on specific ontologies/functionalities (ontology catalogs):
- -
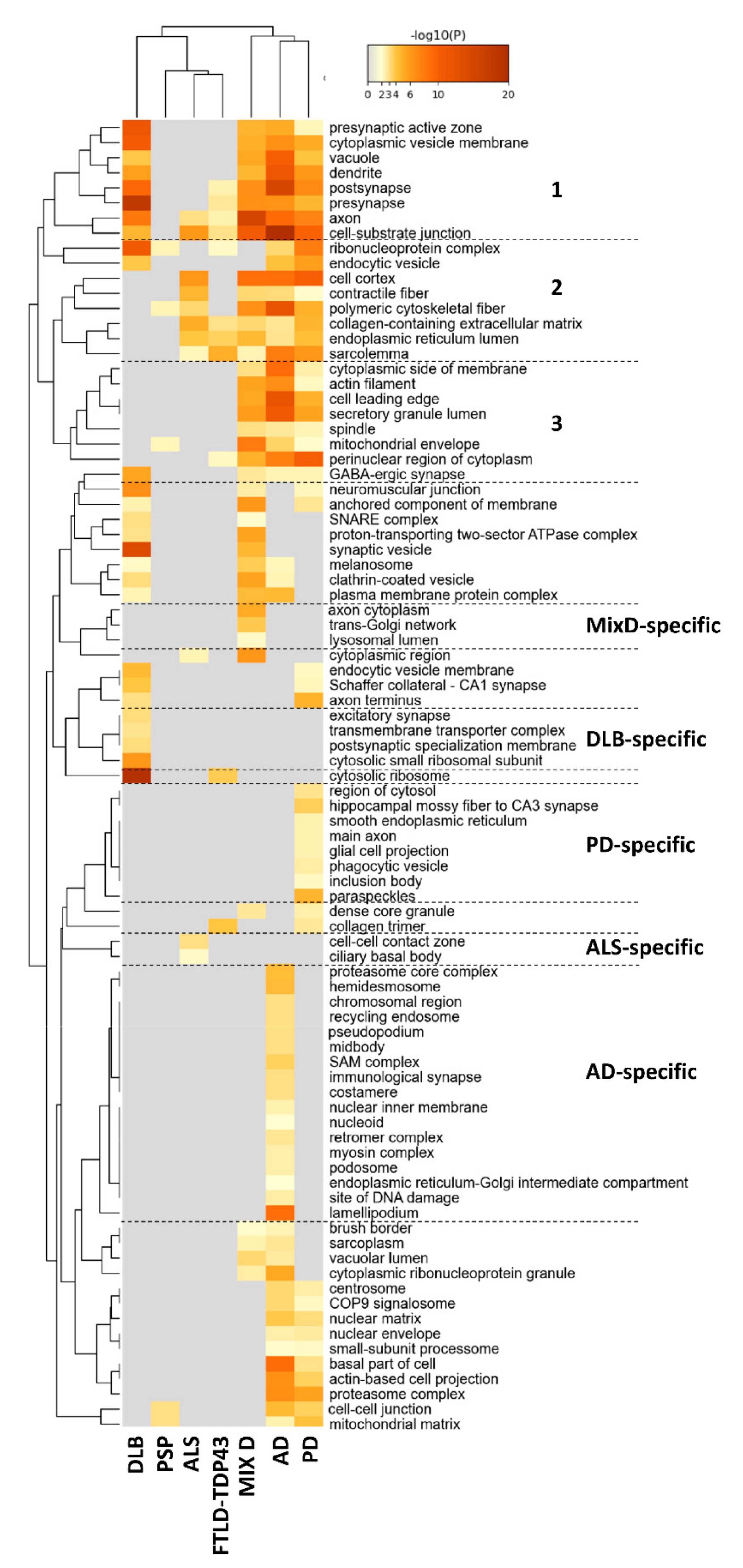
 - As shown in Figure 4, custom analysis was used to specifically characterize the organellar distributions across neurodegenerative diseases.
 - -
 - As shown in Figure 5A,B, custom analysis was used to predict/identify potential transcription factors involved in deregulated proteomes. For that, Metascape integrates TTRUST and MsigDB algorithms (Transcription_factor_targets and TRRUST outputs in the “enrichment QC” folder)
 - -
 
 
References
- Mucke, L. Alzheimer’s disease. Nat. Cell Biol. 2009, 461, 895–897. [Google Scholar] [CrossRef]
 - Koprich, J.B.; Kalia, L.V.; Brotchie, J. Animal models of α-synucleinopathy for Parkinson disease drug development. Nat. Rev. Neurosci. 2017, 18, 515–529. [Google Scholar] [CrossRef]
 - Doty, R.L. Olfaction in Parkinson’s disease and related disorders. Neurobiol. Dis. 2012, 46, 527–552. [Google Scholar] [CrossRef] [Green Version]
 - Roberts, R.O.; Christianson, T.J.H.; Kremers, W.K.; Mielke, M.; Machulda, M.M.; Vassilaki, M.; Alhurani, R.E.; Geda, Y.E.; Knopman, D.S.; Petersen, R.C. Association Between Olfactory Dysfunction and Amnestic Mild Cognitive Impairment and Alzheimer Disease Dementia. JAMA Neurol. 2016, 73, 93–101. [Google Scholar] [CrossRef]
 - Doty, R.L. The olfactory vector hypothesis of neurodegenerative disease: Is it viable? Ann. Neurol. 2008, 63, 7–15. [Google Scholar] [CrossRef]
 - Doty, R.L. Olfactory dysfunction in neurodegenerative diseases: Is there a common pathological substrate? Lancet Neurol. 2017, 16, 478–488. [Google Scholar] [CrossRef]
 - Vassar, R.; Chao, S.K.; Sitcheran, R.; Nuñez, J.M.; Vosshall, L.; Axel, R. Topographic organization of sensory projections to the olfactory bulb. Cell 1994, 79, 981–991. [Google Scholar] [CrossRef]
 - Soussi-Yanicostas, N.; de Castro, F.; Julliard, A.K.; Perfettini, I.; Chedotal, A.; Petit, C. Anosmin-1, Defective in the X-Linked Form of Kallmann Syndrome, Promotes Axonal Branch Formation from Olfactory Bulb Output Neurons. Cell 2002, 109, 217–228. [Google Scholar] [CrossRef] [Green Version]
 - De Castro, F. Wiring olfaction: The cellular and molecular mechanisms that guide the development of synaptic connections from the nose to the cortex. Front. Neurosci. 2009, 3, 52. [Google Scholar] [CrossRef] [Green Version]
 - Thomann, P.A.; Dos Santos, V.; Toro, P.; Schönknecht, P.; Essig, M.; Schröder, J. Reduced olfactory bulb and tract volume in early Alzheimer’s disease—A MRI study. Neurobiol. Aging 2009, 30, 838–841. [Google Scholar] [CrossRef]
 - Mundiñano, I.-C.; Caballero, M.-C.; Ordóñez, C.; Hernandez, M.; DiCaudo, C.; Marcilla, I.; Erro, M.-E.; Tuñon, M.-T.; Luquin, M.-R. Increased dopaminergic cells and protein aggregates in the olfactory bulb of patients with neurodegenerative disorders. Acta Neuropathol. 2011, 122, 61–74. [Google Scholar] [CrossRef]
 - Mundiñano, I.-C.; Hernandez, M.; DiCaudo, C.; Ordoñez, C.; Marcilla, I.; Tuñon, M.-T.; Luquin, M.-R. Reduced cholinergic olfactory centrifugal inputs in patients with neurodegenerative disorders and MPTP-treated monkeys. Acta Neuropathol. 2013, 126, 411–425. [Google Scholar] [CrossRef] [PubMed]
 - Bathini, P.; Mottas, A.; Jaquet, M.; Brai, E.; Alberi, L. Progressive signaling changes in the olfactory nerve of patients with Alzheimer’s disease. Neurobiol. Aging 2019, 76, 80–95. [Google Scholar] [CrossRef]
 - Attems, J.; Walker, L.; Jellinger, K.A. Olfactory bulb involvement in neurodegenerative diseases. Acta Neuropathol. 2014, 127, 459–475. [Google Scholar] [CrossRef] [PubMed]
 - Lachen-Montes, M.; Morales, A.G.; Zelaya, M.V.; Pérez-Valderrama, E.; Ausín, K.; Ferrer, I.; Fernández-Irigoyen, J.; Santamaría, E. Olfactory bulb neuroproteomics reveals a chronological perturbation of survival routes and a disruption of prohibitin complex during Alzheimer’s disease progression. Sci. Rep. 2017, 7, 1–15. [Google Scholar] [CrossRef]
 - Lachén-Montes, M.; González-Morales, A.; Iloro, I.; Elortza, F.; Ferrer, I.; Gveric, D.; Fernández-Irigoyen, J.; Santamaría, E. Unveiling the olfactory proteostatic disarrangement in Parkinson’s disease by proteome-wide profiling. Neurobiol. Aging 2019, 73, 123–134. [Google Scholar] [CrossRef]
 - Lachén-Montes, M.; González-Morales, A.; Schvartz, D.; Zelaya, M.V.; Ausin, K.; Fernández-Irigoyen, J.; Sánchez, J.C.; Santamaría, E. The olfactory bulb proteotype differs across frontotemporal dementia spectrum. J. Proteom. 2019, 201, 37–47. [Google Scholar] [CrossRef] [PubMed]
 - Lachén-Montes, M.; Íñigo-Marco, I.; Cartas-Cejudo, P.; Fernández-Irigoyen, J.; Santamaría, E. Olfactory Bulb Proteomics Reveals Widespread Proteostatic Disturbances in Mixed Dementia and Guides for Potential Serum Biomarkers to Discriminate Alzheimer Disease and Mixed Dementia Phenotypes. J. Pers. Med. 2021, 11, 503. [Google Scholar] [CrossRef]
 - Lachén-Montes, M.; Mendizuri, N.; Ausin, K.; Andrés-Benito, P.; Ferrer, I.; Fernández-Irigoyen, J.; Santamaría, E. Amyotrophic Lateral Sclerosis Is Accompanied by Protein Derangements in the Olfactory Bulb-Tract Axis. Int. J. Mol. Sci. 2020, 21, 8311. [Google Scholar] [CrossRef] [PubMed]
 - Lachén-Montes, M.; Mendizuri, N.; Schvartz, D.; Fernández-Irigoyen, J.; Sánchez, J.C.; Santamaría, E. Proteomic Characterization of the Olfactory Molecular Imbalance in Dementia with Lewy Bodies. Int. J. Mol. Sci. 2020, 21, 6371. [Google Scholar] [CrossRef]
 - Lachen-Montes, M.; Fernández-Irigoyen, J.; Santamaria, E. Deconstructing the molecular architecture of olfactory areas using proteomics. Proteom. - Clin. Appl. 2016, 10, 1178–1190. [Google Scholar] [CrossRef]
 - Fernández-Irigoyen, J.; Labarga, A.; Zabaleta, A.; De Morentin, X.M.; Perez-Valderrama, E.; Zelaya, M.V.; Santamaría, E. Toward defining the anatomo-proteomic puzzle of the human brain: An integrative analysis. Proteom. - Clin. Appl. 2015, 9, 796–807. [Google Scholar] [CrossRef] [PubMed]
 - Craft, G.E.; Chen, A.; Nairn, A.C. Recent advances in quantitative neuroproteomics. Methods 2013, 61, 186–218. [Google Scholar] [CrossRef] [PubMed] [Green Version]
 - Kitchen, R.R.; Rozowsky, J.; Gerstein, M.; Nairn, A. Decoding neuroproteomics: Integrating the genome, translatome and functional anatomy. Nat. Neurosci. 2014, 17, 1491–1499. [Google Scholar] [CrossRef] [PubMed]
 - Úbeda-Bañón, I.; Saiz, D.; Flores-Cuadrado, A.; Rioja-Corroto, E.; Gonzalez-Rodriguez, M.; Villar-Conde, S.; Astillero-Lopez, V.; La Rosa, J.P.C.-D.; Gallardo-Alcañiz, M.J.; Vaamonde-Gamo, J.; et al. The human olfactory system in two proteinopathies: Alzheimer’s and Parkinson’s diseases. Transl. Neurodegener. 2020, 9, 1–20. [Google Scholar] [CrossRef]
 - Flores-Cuadrado, A.; Saiz-Sanchez, D.; Mohedano-Moriano, A.; Lamas-Cenjor, E.; Leon-Olmo, V.; Martinez-Marcos, A.; Ubeda-Bañon, I. Astrogliosis and sexually dimorphic neurodegeneration and microgliosis in the olfactory bulb in Parkinson’s disease. npj Park. Dis. 2021, 7, 1–13. [Google Scholar] [CrossRef]
 - Rey, N.L.; Wesson, D.W.; Brundin, P. The olfactory bulb as the entry site for prion-like propagation in neurodegenerative diseases. Neurobiol. Dis. 2018, 109, 226–248. [Google Scholar] [CrossRef]
 - Flores-Cuadrado, A.; Saiz-Sanchez, D.; Moriano, A.M.; Martinez-Marcos, A.; Ubeda-Bañon, I. Neurodegeneration and contralateral α-synuclein induction after intracerebral α-synuclein injections in the anterior olfactory nucleus of a Parkinson’s disease A53T mouse model. Acta Neuropathol. Commun. 2019, 7, 56. [Google Scholar] [CrossRef] [PubMed]
 - Mansouri, A.; Min, W.; Cole, C.J.; Josselyn, S.A.; Henderson, J.T.; Van Eede, M.; Henkelman, R.M.; Ackerley, C.; Grunebaum, E.; Roifman, C.M. Cerebellar abnormalities in purine nucleoside phosphorylase deficient mice. Neurobiol. Dis. 2012, 47, 201–209. [Google Scholar] [CrossRef]
 - Garcia-Esparcia, P.; López-González, I.; Grau-Rivera, O.; García-Garrido, M.F.; Konetti, A.; Llorens, F.; Zafar, S.; Carmona, M.; del Rio, J.A.; Zerr, I.; et al. Dementia with Lewy Bodies: Molecular Pathology in the Frontal Cortex in Typical and Rapidly Progressive Forms. Front. Neurol. 2017, 8, 89. [Google Scholar] [CrossRef] [Green Version]
 - Esparcia, P.G.; Hernández-Ortega, K.; Ansoleaga, B.; Carmona, M.; Ferrer, I. Purine metabolism gene deregulation in Parkinson’s disease. Neuropathol. Appl. Neurobiol. 2015, 41, 926–940. [Google Scholar] [CrossRef]
 - Ansoleaga, B.; Jové, M.; Schluter, A.; Esparcia, P.G.; Moreno, J.; Pujol, A.; Pamplona, R.; Portero-Otín, M.; Ferrer, I. Deregulation of purine metabolism in Alzheimer’s disease. Neurobiol. Aging 2015, 36, 68–80. [Google Scholar] [CrossRef] [PubMed]
 - Yoshihara, Y.; Kawasaki, M.; Tamada, A.; Fujita, H.; Hayashi, H.; Kagamiyama, H.; Mori, K. OCAM: A New Member of the Neural Cell Adhesion Molecule Family Related to Zone-to-Zone Projection of Olfactory and Vomeronasal Axons. J. Neurosci. 1997, 17, 5830–5842. [Google Scholar] [CrossRef] [PubMed] [Green Version]
 - Puddifoot, C.A.; Wu, M.; Sung, R.-J.; Joiner, W.J. Ly6h Regulates Trafficking of Alpha7 Nicotinic Acetylcholine Receptors and Nicotine-Induced Potentiation of Glutamatergic Signaling. J. Neurosci. 2015, 35, 3420–3430. [Google Scholar] [CrossRef] [Green Version]
 - Cheng, I.; Lin, Y.-C.; Hwang, E.; Huang, H.-T.; Chang, W.-H.; Liu, Y.-L.; Chao, C.-Y. Collagen VI protects against neuronal apoptosis elicited by ultraviolet irradiation via an Akt/Phosphatidylinositol 3-kinase signaling pathway. Neurosci. 2011, 183, 178–188. [Google Scholar] [CrossRef]
 - Liao, J.; Zhang, Y.; Chen, X.; Zhang, J. The Roles of Peroxiredoxin 6 in Brain Diseases. Mol. Neurobiol. 2021, 2021, 1–17. [Google Scholar] [CrossRef]
 - Zhou, Y.; Zhou, B.; Pache, L.; Chang, M.; Khodabakhshi, A.H.; Tanaseichuk, O.; Benner, C.; Chanda, S.K. Metascape provides a biologist-oriented resource for the analysis of systems-level datasets. Nat. Commun. 2019, 10, 1–10. [Google Scholar] [CrossRef]
 - Scolnick, J.A.; Cui, K.; Duggan, C.D.; Xuan, S.; Yuan, X.; Efstratiadis, A.; Ngai, J. Role of IGF Signaling in Olfactory Sensory Map Formation and Axon Guidance. Neuron 2008, 57, 847–857. [Google Scholar] [CrossRef] [PubMed] [Green Version]
 - Nieto-Estévez, V.; Defterali, Ç.; Vicario-Abejón, C. IGF-I: A key growth factor that regulates neurogenesis and synaptogenesis from embryonic to adult stages of the brain. Front. Neurosci. 2016, 10, 52. [Google Scholar] [CrossRef] [Green Version]
 - Liu, Z.; Chen, Z.; Shang, C.; Yan, F.; Shi, Y.; Zhang, J.; Qu, B.; Han, H.; Wang, Y.; Li, D.; et al. IGF1-Dependent Synaptic Plasticity of Mitral Cells in Olfactory Memory during Social Learning. Neuron 2017, 95, 106–122.e5. [Google Scholar] [CrossRef] [PubMed] [Green Version]
 - Bader, G.D.; Hogue, C.W.V. An automated method for finding molecular complexes in large protein interaction networks. BMC Bioinform. 2003, 4, 2–27. [Google Scholar] [CrossRef] [Green Version]
 - Han, H.; Shim, H.; Shin, D.; Shim, J.E.; Ko, Y.; Shin, J.; Kim, H.; Cho, A.; Kim, E.; Lee, T.; et al. TRRUST: A reference database of human transcriptional regulatory interactions. Sci. Rep. 2015, 5, 11432. [Google Scholar] [CrossRef]
 - Subramanian, A.; Tamayo, P.; Mootha, V.K.; Mukherjee, S.; Ebert, B.L.; Gillette, M.A.; Paulovich, A.; Pomeroy, S.L.; Golub, T.R.; Lander, E.S.; et al. Gene set enrichment analysis: A knowledge-based approach for interpreting genome-wide expression profiles. Proc. Natl. Acad. Sci. USA 2005, 102, 15545–15550. [Google Scholar] [CrossRef] [Green Version]
 - Park, G.; Tan, J.; Garcia, G.; Kang, Y.; Salvesen, G.; Zhang, Z. Regulation of Histone Acetylation by Autophagy in Parkinson Disease. J. Biol. Chem. 2016, 291, 3531–3540. [Google Scholar] [CrossRef] [PubMed] [Green Version]
 - Williams, G.P.; Schonhoff, A.M.; Jurkuvenaite, A.; Thome, A.D.; Standaert, D.G.; Harms, A.S. Targeting of the class II transactivator attenuates inflammation and neurodegeneration in an alpha-synuclein model of Parkinson’s disease. J. Neuroinflammation 2018, 15, 244. [Google Scholar] [CrossRef] [PubMed]
 - Hendrickx, D.M.; Glaab, E. Comparative transcriptome analysis of Parkinson’s disease and Hutchinson-Gilford progeria syndrome reveals shared susceptible cellular network processes. BMC Med Genom. 2020, 13, 1–16. [Google Scholar] [CrossRef]
 - Cap, K.C.; Jung, Y.-J.; Choi, B.Y.; Hyeon, S.J.; Kim, J.-G.; Min, J.-K.; Islam, R.; Hossain, A.J.; Chung, W.-S.; Suh, S.W.; et al. Distinct dual roles of p-Tyr42 RhoA GTPase in tau phosphorylation and ATP citrate lyase activation upon different Aβ concentrations. Redox Biol. 2020, 32, 101446. [Google Scholar] [CrossRef] [PubMed]
 - Lopez-Lee, C.; Kodama, L.; Gan, L. Sex Differences in Neurodegeneration: The Role of the Immune System in Humans. Biol. Psychiatry 2021. [Google Scholar] [CrossRef]
 - Doty, R.L.; Shaman, P.; Applebaum, S.L.; Giberson, R.; Siksorski, L.; Rosenberg, L. Smell Identification Ability: Changes with Age. Sci. 1984, 226, 1441–1443. [Google Scholar] [CrossRef]
 - Lachen-Montes, M.; Zelaya, M.V.; Segura, V.; Fernández-Irigoyen, J.; Santamaria, E. Progressive modulation of the human olfactory bulb transcriptome during Alzheimer´s disease evolution: Novel insights into the olfactory signaling across proteinopathies. Oncotarget 2017, 8, 69663–69679. [Google Scholar] [CrossRef] [Green Version]
 - Baker, M.S.; Ahn, S.B.; Mohamedali, A.; Islam, M.T.; Cantor, D.; Verhaert, P.; Fanayan, S.; Sharma, S.; Nice, E.C.; Connor, M.; et al. Accelerating the search for the missing proteins in the human proteome. Nat. Commun. 2017, 8, 14271. [Google Scholar] [CrossRef] [Green Version]
 - Adhikari, S.; Sharma, S.; Ahn, S.B.; Baker, M.S. In Silico Peptide Repertoire of Human Olfactory Receptor Proteomes on High-Stringency Mass Spectrometry. J. Proteome Res. 2019, 18, 4117–4123. [Google Scholar] [CrossRef] [PubMed]
 - Liberzon, A.; Birger, C.; Thorvaldsdóttir, H.; Ghandi, M.; Mesirov, J.P.; Tamayo, P. The Molecular Signatures Database (MSigDB) Hallmark Gene Set Collection. Cell Syst. 2015, 1, 417–425. [Google Scholar] [CrossRef] [PubMed] [Green Version]
 - Martens, M.; Ammar, A.; Riutta, A.; Waagmeester, A.; Slenter, D.N.; Hanspers, K.; Miller, R.A.; Digles, D.; Lopes, E.N.; Ehrhart, F.; et al. WikiPathways: Connecting communities. Nucleic Acids Res. 2020, 49, D613–D621. [Google Scholar] [CrossRef]
 - Fabregat, A.; Jupe, S.; Matthews, L.; Sidiropoulos, K.; Gillespie, M.; Garapati, P.; Haw, R.; Jassal, B.; Korninger, F.; May, B.; et al. The Reactome Pathway Knowledgebase. Nucleic Acids Res. 2018, 46, D649–D655. [Google Scholar] [CrossRef]
 - Kanehisa, M.; Furumichi, M.; Tanabe, M.; Sato, Y.; Morishima, K. KEGG: New perspectives on genomes, pathways, diseases and drugs. Nucleic Acids Res. 2017, 45, D353–D361. [Google Scholar] [CrossRef] [PubMed] [Green Version]
 






Publisher’s Note: MDPI stays neutral with regard to jurisdictional claims in published maps and institutional affiliations.  | 
© 2021 by the authors. Licensee MDPI, Basel, Switzerland. This article is an open access article distributed under the terms and conditions of the Creative Commons Attribution (CC BY) license (https://creativecommons.org/licenses/by/4.0/).
Share and Cite
Cartas-Cejudo, P.; Lachén-Montes, M.; Fernández-Irigoyen, J.; Santamaría, E. Tackling the Biological Meaning of the Human Olfactory Bulb Dyshomeostatic Proteome across Neurological Disorders: An Integrative Bioinformatic Approach. Int. J. Mol. Sci. 2021, 22, 11340. https://doi.org/10.3390/ijms222111340
Cartas-Cejudo P, Lachén-Montes M, Fernández-Irigoyen J, Santamaría E. Tackling the Biological Meaning of the Human Olfactory Bulb Dyshomeostatic Proteome across Neurological Disorders: An Integrative Bioinformatic Approach. International Journal of Molecular Sciences. 2021; 22(21):11340. https://doi.org/10.3390/ijms222111340
Chicago/Turabian StyleCartas-Cejudo, Paz, Mercedes Lachén-Montes, Joaquín Fernández-Irigoyen, and Enrique Santamaría. 2021. "Tackling the Biological Meaning of the Human Olfactory Bulb Dyshomeostatic Proteome across Neurological Disorders: An Integrative Bioinformatic Approach" International Journal of Molecular Sciences 22, no. 21: 11340. https://doi.org/10.3390/ijms222111340
APA StyleCartas-Cejudo, P., Lachén-Montes, M., Fernández-Irigoyen, J., & Santamaría, E. (2021). Tackling the Biological Meaning of the Human Olfactory Bulb Dyshomeostatic Proteome across Neurological Disorders: An Integrative Bioinformatic Approach. International Journal of Molecular Sciences, 22(21), 11340. https://doi.org/10.3390/ijms222111340
        
                                                
