A Sheathed Spike Gene, TaWUS-like Inhibits Stem Elongation in Common Wheat by Regulating Hormone Levels
Abstract
:1. Introduction
2. Results
2.1. Sheathed Spike Phenotype of TaWUS-like-OE Lines
2.2. Morphology of Internode of WUS-like-OE Plants at Heading Stage
2.3. Changes of Endogenous GA and BR Levels in Flag Leaf and Internodes
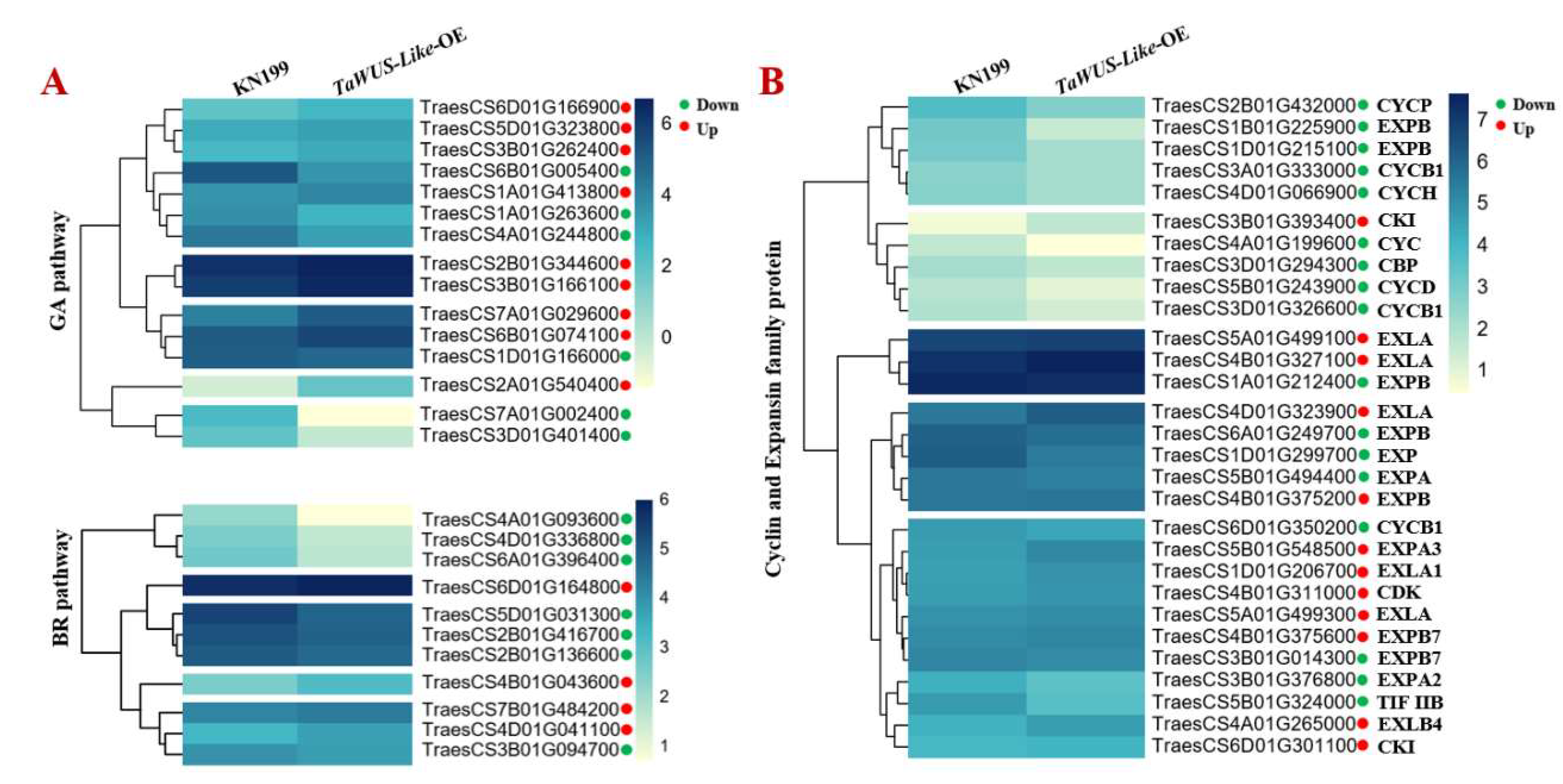
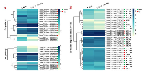
2.4. TaWUS-like Affected the Expression of GA, BR Pathway and Cell Division Related Genes in Grains
3. Discussion
4. Materials and Methods
4.1. Plant Materials and Growth Conditions
4.2. Cytological Observation of the Stem Internodes and Flag Leaf
4.3. Determination of Hormone Level in Flag Leaf and Stem Internodes
4.4. RNA-Seq Analysis
4.5. Statistical Analysis
5. Conclusions
Supplementary Materials
Author Contributions
Funding
Institutional Review Board Statement
Informed Consent Statement
Data Availability Statement
Acknowledgments
Conflicts of Interest
References
- Liao, Z.G.; Yu, H.; Duan, J.B.; Yuan, K.; Yu, C.J.; Meng, X.B.; Kou, L.Q.; Chen, M.J.; Jing, Y.H.; Liu, G.F.; et al. SLR1 inhibits MOC1 degradation to coordinate tiller number and plant height in rice. Nat. Commun. 2019, 10, 2738. [Google Scholar] [CrossRef] [Green Version]
- Ju, L.; Jing, Y.X.; Shi, P.T.; Liu, J.; Chen, J.S.; Yan, J.J.; Chu, J.F.; Chen, K.M.; Sun, J.Q. JAZ proteins modulate seed germination through interaction with ABI5 in bread wheat and Arabidopsis. New Phytol. 2019, 223, 246–260. [Google Scholar] [CrossRef]
- Zhang, L.; Liu, P.; Wu, J.; Qiao, L.Y.; Zhao, G.Y.; Jia, J.Z.; Gao, L.F.; Wang, J.M. Identification of a novel ERF gene, TaERF8, associated with plant height and yield in wheat. BMC Plant Biol. 2020, 20, 263. [Google Scholar] [CrossRef]
- Kende, H.; van der Knaap, E.; Cho, H.T. Deepwater rice: A model plant to study stem elongation. Plant Physiol. 1998, 118, 1105–1110. [Google Scholar] [CrossRef] [PubMed] [Green Version]
- Sun, Q.; Zhao, Z.C.; Zhang, J.H.; Zhang, F.; Cheng, Z.J.; Zou, D.T. Genetic analysis and fine mapping of a sheathed panicle mutant sui2 in rice (Oryza sativa L.). Acta Agron. Sin. 2020, 46, 1734–1742. [Google Scholar]
- Lucas, M.D.; Davière, J.M.; Rodríguez-Falcón, M.; Pontin, M.; Iglesias-Pedraz, J.M.; Lorrain, S.; Fankhauser, C.; Blázquez, M.A.; Titarenko, E.; Prat, S. A molecular framework for light and gibberellin control of cell elongation. Nature 2008, 451, 480–484. [Google Scholar] [CrossRef] [PubMed]
- Feng, S.H.; Martinez, C.; Gusmaroli, G.; Wang, Y.; Zhou, J.L.; Wang, F.; Chen, L.Y.; Yu, L.; Iglesias-Pedraz, J.M.; Kircher, S.; et al. Coordinated regulation of Arabidopsis thaliana development by light and gibberellins. Nature 2008, 451, 475–479. [Google Scholar] [CrossRef] [Green Version]
- Rahman, M.L.; Chu, S.H.; Choi, M.S.; Qiao, Y.L.; Jiang, W.Z.; Piao, R.H.; Khanam, S.; Cho, Y.I.; Jeung, J.U.; Jena, K.; et al. Identification of QTLs for some agronomic traits in rice using an introgression line from Oryza minuta. Mol. Cells 2007, 24, 16–26. [Google Scholar] [PubMed]
- Zhu, K.M. Genetic Analysis and Mapping of SHP6 Gene in Rice. Master’s Thesis, Yangzhou University, Yangzhou, China, 2006. [Google Scholar]
- Oikawa, T.; Koshioka, M.; Kojima, K.; Yoshida, H.; Kawata, M. A role of OsGA20ox1, encoding an isoform of gibberellin 20-oxidase, for regulation of plant stature in rice. Plant Mol. Biol. 2004, 55, 687–700. [Google Scholar] [CrossRef] [PubMed]
- Zhu, L.; Hu, J.; Zhu, K.M.; Fang, Y.X.; Gao, Z.Y.; He, Y.H.; Zhang, G.H.; Guo, L.B.; Zeng, D.L.; Dong, G.J.; et al. Identification and characterization of SHORTENED UPPERMOST INTERNODE 1, a gene negatively regulating uppermost internode elongation in rice. Plant Mol. Biol. 2011, 77, 475–487. [Google Scholar] [CrossRef]
- Takeda, K. Studies on the character expression and inheritance of dm-type internode distribution pattern in dwarf rice plants. Bull. Fac. Agric. 1974, 22, 19–30. [Google Scholar]
- Pholo, M.; Coetzee, B.; Maree, H.J.; Young, P.R.; Lloyd, J.R.; Kossmann, J.; Hills, P.N. Cell division and turgor mediate enhanced plant growth in Arabidopsis plants treated with the bacterial signalling molecule lumichrome. Planta 2018, 248, 477–488. [Google Scholar] [CrossRef]
- Guan, H.Z.; Duan, Y.L.; Liu, H.Q.; Chen, Z.W.; Zhuo, M.; Zhuang, L.J.; Qi, W.M.; Pan, R.S.; Mao, D.M.; Zhou, Y.C.; et al. Genetic analysis and fine mapping of an enclosed panicle mutant esp2 in rice (Oryza sativa L.). Chin. Sci. Bull. 2011, 56, 1476–1480. [Google Scholar] [CrossRef] [Green Version]
- Wang, X.W.; Miao, R.L.; Jiang, Y.D.; Du, C.; Yang, Z.L.; Ling, Y.H.; He, G.H.; Sang, X.C. Genetic analysis and gene mapping of extremely shortened uppermost internode mutant sui(t) in rice. J. Southwest Univ. 2013, 35, 1–6. [Google Scholar] [CrossRef]
- Yin, H.F.; Gao, P.; Liu, C.W.; Yang, J.; Liu, Z.C.; Luo, D. SUI-family genes encode phosphatidylserine synthases and regulate stem development in rice. Planta 2013, 237, 15–27. [Google Scholar] [CrossRef] [PubMed]
- Wang, W.P.; Zhu, F.Z.; Tang, L.; Chen, L.Y.; Wu, X.J. Discovery and preliminary analysis of a rice mutant with fully sheathed panicle. Chin. Agric. Sci. Bull. 2008, 6, 212–216. [Google Scholar]
- Lester, D.R.; Ross, J.J.; Davies, P.J.; Reid, J.B. Mendel’s stem length gene (Le) encodes a gibberellin 3 beta-hydroxylase. Plant Cell 1997, 9, 1435–1443. [Google Scholar] [CrossRef] [Green Version]
- Yin, Y.H.; Wang, Z.Y.; Mora-Garcia, S.; Li, J.M.; Yoshida, S.; Asami, T.; Chory, J. BES1 accumulates in the nucleus in response to brassinosteroids to regulate gene expression and promote stem elongation. Cell 2002, 109, 181–191. [Google Scholar] [CrossRef] [Green Version]
- Luo, A.D.; Qian, Q.; Yin, H.F.; Liu, X.Q.; Yin, C.X.; Lan, Y.; Tang, J.Y.; Tang, Z.S.; Cao, S.Y.; Wang, X.J.; et al. EUI1, encoding a putative cytochrome P450 monooxygenase, regulates internode elongation by modulating gibberellin responses in rice. Plant Cell Physiol. 2006, 47, 181–191. [Google Scholar] [CrossRef]
- Tian, L. Discovering the “hidden” plant height genes related to SD1 in rice. Hua Zhong Agric. Univ. 2020. Available online: https://kns.cnki.net/KCMS/detail/detail.aspx?dbname=CMFD202101&filename=1020366075.nh (accessed on 19 June 2020).
- Zhu, Y.Y.; Nomura, T.; Xu, Y.H.; Zhang, Y.Y.; Peng, Y.; Mao, B.Z.; Hanada, A.; Zhou, H.C.; Wang, R.X.; Li, P.J.; et al. Elongated uppermost internode encodes a cytochrome P450 monooxygenase that epoxidizes gibberellins in a novel deactivation reaction in rice. Plant Cell 2006, 18, 442–456. [Google Scholar] [CrossRef] [PubMed] [Green Version]
- Chi, Q.; Guo, L.J.; Ma, M.; Zhang, L.J.; Mao, H.D.; Wu, B.W.; Liu, X.L.; Ramirez-Gonzalez, R.H.; Uauy, C.; Appels, R.; et al. Global transcriptome analysis uncovers the gene co-expression regulation network and key genes involved in grain development of wheat (Triticum aestivum L.). Funct. Integr. Genom. 2019, 19, 853–866. [Google Scholar] [CrossRef] [Green Version]
- Yamamuro, C.; Ihara, Y.; Wu, X.; Noguchi, T.; Fujioka, S.; Takatsuto, S.; Ashikari, M.; Kitano, H.; Matsuoka, M. Loss of function of a rice brassinosteroid insensitive1 homolog prevents internode elongation and bending of the lamina joint. Plant Cell 2000, 12, 1591–1606. [Google Scholar] [CrossRef] [PubMed] [Green Version]
- Jiang, Q.G.; Zeng, Y.D.; Yu, B.Y.; Cen, W.J.; Lu, S.Y.; Jia, P.L.; Wang, X.; Qin, B.X.; Cai, Z.Q.; Luo, J.J. The rice pds1 locus genetically interacts with partner to cause panicle exsertion defects and ectopic tillers in spikelets. BMC Plant Biol. 2019, 19, 200. [Google Scholar] [CrossRef]
- Leibfried, A.; To, J.P.; Busch, W.; Stehling, S.; Kehle, A.; Demar, M.; Kieber, J.J.; Lohmann, J.U. WUSCHEL controls meristem function by direct regulation of cytokinin-inducible response regulators. Nature 2005, 438, 1172–1175. [Google Scholar] [CrossRef]
- Wang, W.F.; Li, G.; Zhao, J.; Chu, H.W.; Lin, W.H.; Zhang, D.B.; Wang, Z.Y.; Liang, W.Q. Dwarf Tiller1, a Wuschel-related homeobox transcription factor, is required for tiller growth in rice. PLoS Genet. 2014, 10, e1004154. [Google Scholar] [CrossRef] [PubMed]
- Wang, K.; Liu, H.; Du, L.; Ye, X. Generation of marker-free transgenic hexaploid wheat via an Agrobacterium-mediated co-transformation strategy in commercial Chinese wheat varieties. Plant Biotechnol. J. 2017, 15, 614–623. [Google Scholar] [CrossRef] [PubMed]
- Ji, S.D.; Xia, M.; Wang, Y.S.; Li, J.X.; Xu, C.S.; Li, G.W. Observation on the flag leaves of wheat varieties with different yield in their late grain filling period by SEM on paraffin section. J. Triticeae Crops 2000, 20, 92–94. [Google Scholar]
- Yi, Y. Detection, Preparation and Utilization for the Plant Growth Regulator from Sargassum; Fujian Agriculture and Forestry University: Fuzhou, China, 2016; Available online: https://kns.cnki.net/KCMS/detail/detail.aspx?dbname=CMFD201602&filename=1016129114.nh (accessed on 5 June 2016).




Publisher’s Note: MDPI stays neutral with regard to jurisdictional claims in published maps and institutional affiliations. |
© 2021 by the authors. Licensee MDPI, Basel, Switzerland. This article is an open access article distributed under the terms and conditions of the Creative Commons Attribution (CC BY) license (https://creativecommons.org/licenses/by/4.0/).
Share and Cite
Si, X.; Wang, W.; Wang, K.; Liu, Y.; Bai, J.; Meng, Y.; Zhang, X.; Liu, H. A Sheathed Spike Gene, TaWUS-like Inhibits Stem Elongation in Common Wheat by Regulating Hormone Levels. Int. J. Mol. Sci. 2021, 22, 11210. https://doi.org/10.3390/ijms222011210
Si X, Wang W, Wang K, Liu Y, Bai J, Meng Y, Zhang X, Liu H. A Sheathed Spike Gene, TaWUS-like Inhibits Stem Elongation in Common Wheat by Regulating Hormone Levels. International Journal of Molecular Sciences. 2021; 22(20):11210. https://doi.org/10.3390/ijms222011210
Chicago/Turabian StyleSi, Xuemei, Wanxin Wang, Ke Wang, Yunchuan Liu, Jiangping Bai, Yaxiong Meng, Xueyong Zhang, and Hongxia Liu. 2021. "A Sheathed Spike Gene, TaWUS-like Inhibits Stem Elongation in Common Wheat by Regulating Hormone Levels" International Journal of Molecular Sciences 22, no. 20: 11210. https://doi.org/10.3390/ijms222011210
APA StyleSi, X., Wang, W., Wang, K., Liu, Y., Bai, J., Meng, Y., Zhang, X., & Liu, H. (2021). A Sheathed Spike Gene, TaWUS-like Inhibits Stem Elongation in Common Wheat by Regulating Hormone Levels. International Journal of Molecular Sciences, 22(20), 11210. https://doi.org/10.3390/ijms222011210
