An Inducible and Vascular Smooth Muscle Cell-Specific Pink1 Knockout Induces Mitochondrial Energetic Dysfunction during Atherogenesis
Abstract
:1. Introduction
2. Results
2.1. Pink1 Mice Generation
2.2. Pink1 Mice Characterisation during High-Fat Feeding
2.3. Plaque Composition in Pink1-KO Mice
2.4. Quantification of Plaque Phenotypes in Pink1 Knockdown Model
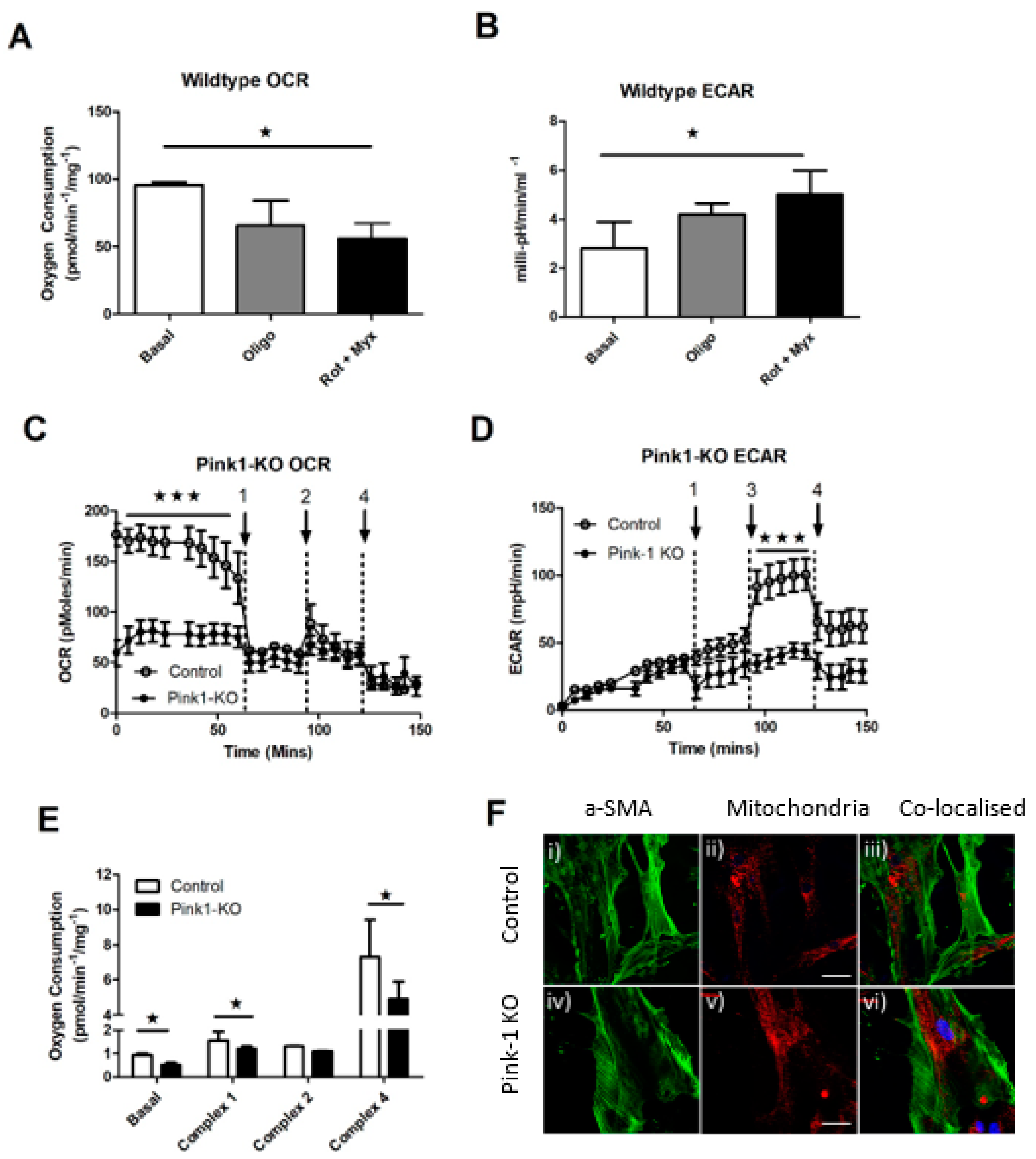
2.5. In Vitro Studies
3. Discussion
4. Materials and Methods
4.1. Generation of Pink1 Mice
4.2. Breeding and Feeding Regime
4.3. Mice Characterisation
4.4. Tissue Microdissection and Cell Sample Preparation
4.5. Generation of Pink1 Cell Lines
4.6. Seahorse XF24 and Oxygraph Whole Tissue Oxygen Respirometry
4.7. Histology and Scoring Analysis
Supplementary Materials
Author Contributions
Funding
Institutional Review Board Statement
Data Availability Statement
Acknowledgments
Conflicts of Interest
References
- Gray, K.; Kumar, S.; Figg, N.; Harrison, J.; Baker, L.; Mercer, J.; Littlewood, T.; Bennett, M. Effects of DNA damage in smooth muscle cells in atherosclerosis. Circ. Res. 2015, 116, 816–826. [Google Scholar] [CrossRef] [PubMed]
- Mercer, J.R.; Cheng, K.K.; Figg, N.; Gorenne, I.; Mahmoudi, M.; Griffin, J.; Vidal-Puig, A.; Logan, A.; Murphy, M.P.; Bennett, M. DNA damage links mitochondrial dysfunction to atherosclerosis and the metabolic syndrome. Circ. Res. 2010, 107, 1021–1031. [Google Scholar] [CrossRef] [PubMed]
- Nahapetyan, H.M.M.; Grousset, E.; Faccini, J.; Grazide, M.H.; Mucher, E.; Elbaz, M.; Martinet, W.; Vindis, C. Altered mitochondrial quality control in Atg7-deficient VSMCs promotes enhanced apoptosis and is linked to unstable atherosclerotic plaque phenotype. Cell Death Dis. 2019, 10, 119. [Google Scholar] [CrossRef] [PubMed] [Green Version]
- Bennett, M.R.S.; Owens, G.K. Vascular Smooth Muscle Cells in Atherosclerosis. Circ. Res. 2016, 118, 692–702. [Google Scholar] [CrossRef] [PubMed]
- Bennett, M.R.; Littlewood, T.D.; Schwartz, S.M.; Weissberg, P.L. Increased sensitivity of human vascular smooth muscle cells from atherosclerotic plaques to p53-mediated apoptosis. Circ. Res. 1997, 81, 591–599. [Google Scholar] [CrossRef] [PubMed]
- Mercer, J.R.; Yu, E.; Figg, N.; Cheng, K.K.; Prime, T.A.; Griffin, J.L.; Masoodi, M.; Vidal-Puig, A.; Murphy, M.P.; Bennett, M.R. The mitochondria-targeted antioxidant MitoQ decreases features of the metabolic syndrome in ATM+/-/ApoE-/-mice. Free Radic. Biol. Med. 2012, 52, 841–849. [Google Scholar] [CrossRef] [PubMed]
- Mercer, J.; Figg, N.; Stoneman, V.; Braganza, D.; Bennett, M.R. Endogenous p53 protects vascular smooth muscle cells from apoptosis and reduces atherosclerosis in ApoE knockout mice. Circ. Res. 2005, 96, 667–674. [Google Scholar] [CrossRef] [PubMed] [Green Version]
- Docherty, C.K.; Carswell, A.; Friel, E.; Mercer, J.R. Impaired mitochondrial respiration in human carotid plaque atherosclerosis: A potential role for Pink1 in vascular smooth muscle cell energetics. Atherosclerosis 2018, 268, 1–11. [Google Scholar] [CrossRef] [PubMed] [Green Version]
- Salabei, J.K.; Hill, B.G. Mitochondrial fission induced by platelet-derived growth factor regulates vascular smooth muscle cell bioenergetics and cell proliferation. Redox Biol. 2013, 1, 542–551. [Google Scholar] [CrossRef] [PubMed] [Green Version]
- Matthews, C.; Gorenne, I.; Scott, S.; Figg, N.; Kirkpatrick, P.; Ritchie, A.; Goddard, M.; Bennett, M. Vascular smooth muscle cells undergo telomere-based senescence in human atherosclerosis: Effects of telomerase and oxidative stress. Circ. Res. 2006, 99, 156–164. [Google Scholar] [CrossRef] [PubMed] [Green Version]
- He, L.; Zhou, Q.; Huang, Z.; Xu, J.; Zhou, H.; Lv, D.; Lu, L.; Huang, S.; Tang, M.; Zhong, J.; et al. PINK1/Parkin-mediated mitophagy promotes apelin-13-induced vascular smooth muscle cell proliferation by AMPKalpha and exacerbates atherosclerotic lesions. J. Cell. Physiol. 2019, 234, 8668–8682. [Google Scholar] [CrossRef] [PubMed]
- Pan, M.; Han, Y.; Basu, A.; Dai, A.; Si, R.; Willson, C.; Balistrieri, A.; Scott, B.T.; Makino, A. Overexpression of hexokinase 2 reduces mitochondrial calcium overload in coronary endothelial cells of type 2 diabetic mice. Am. J. Physiol. Cell Physiol. 2018, 6, 1522–1563. [Google Scholar] [CrossRef] [PubMed]
- Tan, V.P.; Smith, J.M.; Tu, M.; Yu, J.D.; Ding, E.Y.; Miyamoto, S. Dissociation of mitochondrial HK-II elicits mitophagy and confers cardioprotection against ischemia. Cell Death Dis. 2019, 10, 730. [Google Scholar] [CrossRef] [PubMed]
- Grootaert, M.O.J.; Roth, L.; Schrijvers, D.M.; De Meyer, G.R.Y.; Martinet, W. Defective Autophagy in Atherosclerosis: To Die or to Senesce? Oxid. Med. Cell. Longev. 2018, 2018, 7687083. [Google Scholar] [CrossRef] [PubMed]
- Glasl, L.; Kloos, K.; Giesert, F.; Roethig, A.; Di Benedetto, B.; Kuhn, R.; Zhang, J.; Hafen, U.; Zerle, J.; Hofmann, A.; et al. Pink1-deficiency in mice impairs gait, olfaction and serotonergic innervation of the olfactory bulb. Exp. Neurol. 2012, 235, 214–227. [Google Scholar] [CrossRef] [PubMed]
- Roberts, D.; Miyamoto, S. Hexokinase II integrates energy metabolism and cellular protection: Akting on mitochondria and TORCing to autophagy. Cell Death Differ. 2015, 22, 248–257. [Google Scholar] [CrossRef] [PubMed] [Green Version]
- Requejo-Aguilar, R.; Lopez-Fabuel, I.; Fernandez, E.; Martins, L.M.; Almeida, A.; Bolanos, J.P. PINK1 deficiency sustains cell proliferation by reprogramming glucose metabolism through HIF1. Nat. Commun. 2014, 5, 4514. [Google Scholar] [CrossRef] [PubMed] [Green Version]
- Docherty, C.K.; Salt, I.P.; Mercer, J.R. Lin28A induces energetic switching to glycolytic metabolism in human embryonic kidney cells. Stem Cell Res. Ther. 2016, 7, 78. [Google Scholar] [CrossRef] [PubMed] [Green Version]
- Takahashi, M.; Hakamata, Y.; Takeuchi, K.; Kobayashi, E. Effects of different fixatives on beta-galactosidase activity. J. Histochem. Cytochem. 2003, 51, 553–554. [Google Scholar] [CrossRef] [PubMed] [Green Version]
- Li, B.; Zhao, Y.; Liu, H.; Meng, B.; Wang, J.; Qi, T.; Zhang, H.; Li, T.; Zhao, P.; Sun, H.; et al. Visfatin Destabilizes Atherosclerotic Plaques in Apolipoprotein E–Deficient Mice. PLoS ONE 2016, 11, e0148273. [Google Scholar] [CrossRef] [PubMed] [Green Version]






| Control (n = 6) Pink1+/+ApoE−/− | Experimental (n = 5) Pink1-KO ApoE−/− | |
|---|---|---|
| Aortic plaque area (%) | 12.59 +/−0.19 | 16.69 +/−0.99 |
| Control (n = 15) Pink1+/+ApoE−/− | Experimental (n = 11) Pink1-KO ApoE−/− | |
| Aortic root per plaque area (µm2) +/−SEM | 155,109 +/−81,716 | 124,191 +/−15,684 |
| SMA-positive area (µm2) +/−SEM | 35,168.48 +/−3333.19 | 8562.45 +/−1014.09 *** |
| Cap thickness (µm) +/−SEM | 9.06 +/−1.04 | 5.29 +/−0.68 |
| Collagen positive (µm2) +/−SEM | 20,024.56 +/−2519.33 | 6646.79 +/−1744.31 *** |
| Elastin-positive area (µm2) +/−SEM | 98,687.32 +/−23,026.61 | 49,638.60 +/−17,719.22 * |
| MAC-positive area (µm2) +/−SEM | 5377.96 +/−1108.07 | 6326.55 +/−1436.95 |
| Lipid area (µm2) +/−SEM | 15,567.87 +/−1558.28 | 12,989.68 +/−2256.87 |
| Necrotic area (µm2) +/−SEM | 19,150.21 +/−1449.72 | 21,470.12 +/−2669.77 ** |
| Hexokinase 2 area (µm2) +/−SEM | 5500.82 +/−379.00 | 7953.43 +/−1005.76 * |
Publisher’s Note: MDPI stays neutral with regard to jurisdictional claims in published maps and institutional affiliations. |
© 2021 by the authors. Licensee MDPI, Basel, Switzerland. This article is an open access article distributed under the terms and conditions of the Creative Commons Attribution (CC BY) license (https://creativecommons.org/licenses/by/4.0/).
Share and Cite
Docherty, C.K.; Bresciani, J.; Carswell, A.; Chanderseka, A.; Friel, E.; Stasi, M.; Mercer, J.R. An Inducible and Vascular Smooth Muscle Cell-Specific Pink1 Knockout Induces Mitochondrial Energetic Dysfunction during Atherogenesis. Int. J. Mol. Sci. 2021, 22, 9993. https://doi.org/10.3390/ijms22189993
Docherty CK, Bresciani J, Carswell A, Chanderseka A, Friel E, Stasi M, Mercer JR. An Inducible and Vascular Smooth Muscle Cell-Specific Pink1 Knockout Induces Mitochondrial Energetic Dysfunction during Atherogenesis. International Journal of Molecular Sciences. 2021; 22(18):9993. https://doi.org/10.3390/ijms22189993
Chicago/Turabian StyleDocherty, Craig K., Jordan Bresciani, Andy Carswell, Amrita Chanderseka, Elaine Friel, Marianna Stasi, and John R. Mercer. 2021. "An Inducible and Vascular Smooth Muscle Cell-Specific Pink1 Knockout Induces Mitochondrial Energetic Dysfunction during Atherogenesis" International Journal of Molecular Sciences 22, no. 18: 9993. https://doi.org/10.3390/ijms22189993
APA StyleDocherty, C. K., Bresciani, J., Carswell, A., Chanderseka, A., Friel, E., Stasi, M., & Mercer, J. R. (2021). An Inducible and Vascular Smooth Muscle Cell-Specific Pink1 Knockout Induces Mitochondrial Energetic Dysfunction during Atherogenesis. International Journal of Molecular Sciences, 22(18), 9993. https://doi.org/10.3390/ijms22189993

