Deep Sequencing Discovery and Profiling of Known and Novel miRNAs Produced in Response to DNA Damage in Rice
Abstract
1. Introduction
2. Results
2.1. DNA Damage Induction by Bleomycin
2.2. The Effects of Bleomycin on Rice Growth
2.3. Small RNAs Identified by High-Throughput Sequencing
2.4. Identification of Known and Novel miRNAs Relating to DDR for Rice
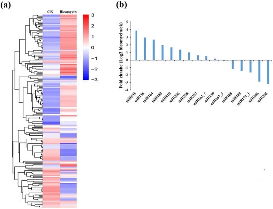
2.5. Differentially Expressed miRNAs
2.6. Identification of Potential Gene Targets of Differentially Expressed miRNAs
2.7. Validation of the miRNAs and Their Target Genes Involved in DNA Damage Repair in Rice
3. Discussion
4. Materials and Methods
4.1. Plant Materials and Sample Collection
4.2. Measurement of Effects of Bleomycin on Rice Growth
4.3. Immunization
4.4. RNA Extraction and Deep Sequencing
4.5. Bioinformatics Analysis of Sequencing Data
4.6. Identifying Differentially Expressed miRNAs
4.7. Prediction of Target Genes of miRNAs
4.8. RT-qPCR Confirmation of Differentially Expressed miRNAs and Their Possible Targets
5. Conclusions
Supplementary Materials
Author Contributions
Funding
Institutional Review Board Statement
Informed Consent Statement
Data Availability Statement
Conflicts of Interest
References
- Ziqiang, M. Radiation-induced DNA single strand breaks and their rejoining in mammalian cells by droxylapatite chromatography. J. Radiat. Res. Radiat. Process. 1987, 5, 14–18. [Google Scholar]
- Li, W.; He, Z.; Yang, S.; Ye, Y.; Jiang, H.; Wang, L. Construction and analysis of a library of miRNA in gold-coloured mutant leaves of Ginkgo biloba L. Folia Hortic. 2019, 31, 81–92. [Google Scholar] [CrossRef]
- Zhu, C.; Gu, J.; Shao, Q.; Wang, J.; Liu, L. Advances in Repair Mechanism of DNA Double-strand Break Damage in Plant. J. Agric. Sci. Technol. 2010, 12, 17–23. [Google Scholar]
- Jowsey, P.A.; Williams, F.M.; Blain, P.G. DNA damage responses in cells exposed to sulphur mustard. Toxicol. Lett. 2012, 209, 1–10. [Google Scholar] [CrossRef] [PubMed]
- Chapman, J.R.; Taylor, M.R.; Boulton, S.J. Playing the End Game: DNA Double-Strand Break Repair Pathway Choice. Mol. Cell 2012, 47, 497–510. [Google Scholar] [CrossRef] [PubMed]
- Filippo, J.; Sung, P.; Klein, H. Mechanism of Eukaryotic Homologous Recombination. Annu. Rev. Biochem. 2008, 77, 229–257. [Google Scholar] [CrossRef]
- Lieber, M.R. The mechanism of double-strand DNA break repair by the nonhomologous DNA end-joining pathway. Annu. Rev. Biochem. 2010, 79, 181–211. [Google Scholar] [CrossRef]
- Carthew, R.W.; Sontheimer, E.J. Origins and Mechanisms of miRNAs and siRNAs. Cell 2009, 136, 642–655. [Google Scholar] [CrossRef]
- Zhang, X.; Lu, X. Posttranscriptional regulation of miRNAs in the DNA damage response. RNA Biol. 2011, 8, 960–963. [Google Scholar] [CrossRef][Green Version]
- Bi, F.; Meng, X.; Ma, C.; Yi, G. Identification of miRNAs involved in fruit ripening in Cavendish bananas by deep sequencing. BMC Genom. 2015, 16, 776. [Google Scholar] [CrossRef]
- Wang, L.; Zhao, J.; Zhang, M.; Li, W.; Luo, K.; Lu, Z.; Zhang, C.; Jin, B. Identification and characterization of microRNA expression in Ginkgo biloba L. leaves. Tree Genet. Genomes 2015, 11, 1–13. [Google Scholar] [CrossRef]
- Cui, J.; Lu, W.; Lu, Z.; Ren, S.; Zhao, B.; Wang, L.; Teng, N.; Jin, B. Identification and Analysis of microRNAs in the SAM and Leaves of Populus tomentosa. Forests 2019, 10, 130. [Google Scholar] [CrossRef]
- Llave, C. Cleavage of Scarecrow-like mRNA Targets Directed by a Class of Arabidopsis miRNA. Science 2002, 297, 2053. [Google Scholar] [CrossRef]
- Zhang, B.; Pan, X.; Cobb, G.P.; Anderson, T.A. Plant microRNA: A small regulatory molecule with big impact. Dev. Biol. 2006, 289, 3–16. [Google Scholar] [CrossRef] [PubMed]
- Jones-Rhoades, M.W.; Bartel, D.P.; Bartel, B. MicroRNAS and their regulatory roles in plants. Annu. Rev. Plant Biol. 2006, 57, 19–53. [Google Scholar] [CrossRef]
- Rubio-Somoza, I.; Weigel, D. MicroRNA networks and developmental plasticity in plants. Trends Plant Sci. 2011, 16, 258–264. [Google Scholar] [CrossRef] [PubMed]
- Huo, H.; Wei, S.; Bradford, K.J. DELAY OF GERMINATION1 (DOG1) regulates both seed dormancy and flowering time through microRNA pathways. Proc. Natl. Acad. Sci. USA 2016, 113, E2199–E2206. [Google Scholar] [CrossRef]
- Huang, F.; Wu, X.; Hou, X.; Shao, S.; Liu, T. Vernalization can regulate flowering time through microRNA mechanism in Brassica rapa. Physiol. Plant 2018, 164, 204–215. [Google Scholar] [CrossRef]
- Liu, S.; Yang, C.; Wu, L.; Cai, H.; Li, H.; Xu, M. The peu-miR160a−PeARF17.1/PeARF17.2 module participates in the adventitious root development of poplar. Plant Biotechnol. J. 2019, 18, 457–469. [Google Scholar] [CrossRef]
- Fan, W.; Zhang, S.; Du, H.; Sun, X.; Shi, Y.; Wang, C. Genome-wide identification of different dormant Medicago sativa L. MicroRNAs in response to fall dormancy. PLoS ONE 2014, 9, e114612. [Google Scholar] [CrossRef]
- Zhao, B.; Ge, L.; Liang, R.; Li, W.; Ruan, K.; Lin, H.; Jin, Y. Members of miR-169 family are induced by high salinity and transiently inhibit the NF-YA transcription factor. BMC Mol. Biol. 2009, 10, 29. [Google Scholar] [CrossRef]
- Zhou, L.; Liu, Y.; Liu, Z.; Kong, D.; Duan, M. Genome-wide identification and analysis of drought-responsive microRNAs in Oryza sativa. J. Exp. Bot. 2010, 61, 4157–4168. [Google Scholar] [CrossRef]
- Zhou, L.; Chen, J.; Li, Z.; Li, X.; Hu, X.; Huang, Y.; Zhao, X.; Liang, C.; Wang, Y.; Sun, L.; et al. Integrated Profiling of MicroRNAs and mRNAs: MicroRNAs Located on Xq27.3 Associate with Clear Cell Renal Cell Carcinoma. PLoS ONE 2012, 5, e15224. [Google Scholar] [CrossRef]
- Tsang, E.W.T. Differential Regulation of Superoxide Dismutases in Plants Exposed to Environmental Stress. Plant Cell 1991, 3, 783–792. [Google Scholar]
- Gueta-Dahan, Y.; Yaniv, Z.; Zilinskas, B.A.; Ben-Hayyim, G. Salt and oxidative stress: Similar and specific responses and their relation to salt tolerance in Citrus. Planta 1997, 203, 460–469. [Google Scholar] [CrossRef] [PubMed]
- Apel, K.H.; Hirt, H. Reactive oxygen species: Metabolism, oxidative stress, and signal transduction. Annu. Rev. Plant Biol. 2004, 55, 373–399. [Google Scholar] [CrossRef]
- Moons, A. Regulatory and functional interactions of plant growth regulators and plant glutathione S-transferases (GSTs). Vitam. Horm. 2005, 72, 155–202. [Google Scholar]
- Laloi, C.; Stachowiak, M.; Pers-Kamczyc, E.; Warzych, E.; Murgia, I.; Apel, K. Cross-talk between singlet oxygen- and hydrogen peroxide-dependent signaling of stress responses in Arabidopsis thaliana. Proc. Natl. Acad. Sci. USA 2007, 104, 672–677. [Google Scholar] [CrossRef] [PubMed]
- Santosa, I.E.; Ram, P.C.; Boamfa, E.I.; Laarhoven, L.J.J.; Reuss, J.; Jackson, M.B.; Harren, F.J.M. Patterns of peroxidative ethane emission from submerged rice seedlings indicate that damage from reactive oxygen species takes place during submergence and is not necessarily a post-anoxic phenomenon. Planta 2007, 226, 193–202. [Google Scholar] [CrossRef] [PubMed]
- Ray, S.D.; Lam, T.S.; Rotollo, J.A.; Phadke, S.; Patel, C.; Dontabhaktuni, A.; Mohammad, S.; Lee, H.; Strika, S.; Dobrogowska, A.; et al. Oxidative stress is the master operator of drug and chemically-induced programmed and unprogrammed cell death: Implications of natural antioxidants in vivo. Biofactors 2010, 21, 223–232. [Google Scholar] [CrossRef]
- Liang, C.; Hao, J.; Li, J.; Baker, B.; Luo, L. Artificial microRNA-mediated resistance to cucumber green mottle mosaic virus in Nicotiana benthamiana. Planta 2019, 250, 1591–1601. [Google Scholar] [CrossRef]
- Manova, V.; Gruszka, D. DNA damage and repair in plants—From models to crops. Front. Plant Sci. 2015, 6, 885. [Google Scholar] [CrossRef]
- Wang, J.; Chen, S.; Jiang, N.; Li, N.; Wang, X.; Li, Z.; Li, X.; Liu, H.; Li, L.; Yang, Y.; et al. Spliceosome disassembly factors ILP1 and NTR1 promote miRNA biogenesis in Arabidopsis thaliana. Nucleic Acids Res. 2019, 47, 7886–7900. [Google Scholar] [CrossRef] [PubMed]
- Toyooka, T.; Ibuki, Y. Cigarette sidestream smoke induces phosphorylated histone H2AX. Mutat. Res. 2009, 676, 34–40. [Google Scholar] [CrossRef]
- Podhorecka, M.; Skladanowski, A.; Bozko, P. H2AX Phosphorylation: Its Role in DNA Damage Response and Cancer Therapy. J. Nucleic Acids 2010, 2010, 944–945. [Google Scholar] [CrossRef] [PubMed]
- Xu, Z.; Zhang, J.; Xu, M.; Ji, W.; Yu, M.; Tao, Y.; Gong, Z.; Gu, M.; Yu, H. Rice RAD51 Paralogs Play Essential Roles in Somatic Homologous Recombination in DNA repair. Plant J. 2018, 95, 282–295. [Google Scholar] [CrossRef]
- Meyers, B.C.; Axtell, M.J.; Bartel, B.; Bartel, D.P.; Zhu, J.-K. Criteria for Annotation of Plant MicroRNAs. Plant Cell 2008, 20, 3186–3190. [Google Scholar] [CrossRef]
- Bartel, D.P. MicroRNAs: Target recognition and regulatory functions. Cell 2009, 136, 215–233. [Google Scholar] [CrossRef] [PubMed]
- Hu, H.; Gatti, R.A. MicroRNAs: New players in the DNA damage response. Mol. Cell Biol. 2011, 3, 151–158. [Google Scholar] [CrossRef] [PubMed]
- Zheng, W.; He, R.; Boada, R.; Subirana, M.A.; Ginman, T.; Ottosson, H.; Valiente, M.; Zhao, Y.; Hassan, M. A general covalent binding model between cytotoxic selenocompounds and albumin revealed by mass spectrometry and X-ray absorption spectroscopy. Sci. Rep. 2020, 10, 1274. [Google Scholar] [CrossRef]
- Wei, W.; Ba, Z.; Gao, M.; Wu, Y.; Ma, Y.; Amiard, S.; White, C.I.; Rendtlew Danielsen, J.M.; Yang, Y.G.; Qi, Y. A role for small RNAs in DNA double-strand break repair. Cell 2012, 149, 101–112. [Google Scholar] [CrossRef]
- Kong, X.; Zhang, M.; Xu, X.; Li, X.; Li, C.; Ding, Z. System analysis of microRNAs in the development and aluminium stress responses of the maize root system. Plant Biotechnol. J. 2014, 12, 1108–1121. [Google Scholar] [CrossRef] [PubMed]
- Lakhotia, N.; Joshi, G.; Bhardwaj, A.R.; Katiyar-Agarwal, S.; Agarwal, M.; Jagannath, A.; Goel, S.; Kumar, A. Identification and characterization of miRNAome in root, stem, leaf and tuber developmental stages of potato (Solanum tuberosum L.) by high-throughput sequencing. BMC Plant Biol. 2014, 14, 6. [Google Scholar] [CrossRef] [PubMed]
- Moxon, S.; Jing, R.; Szittya, G.; Schwach, F.; Pilcher, R.R.; Moulton, V. Deep sequencing of tomato short RNAs identifies microRNAs targeting genes involved in fruit ripening. Genome Res. 2008, 18, 1602–1609. [Google Scholar] [CrossRef] [PubMed]
- Rajagopalan, R.; Vaucheret, H.; Trejo, J.; Bartel, D.P. A diverse and evolutionarily fluid set of microRNAs in Arabidopsis thaliana. Genes Dev. 2006, 20, 3407–3425. [Google Scholar] [CrossRef] [PubMed]
- Dolgosheina, E.V.; Morin, R.D.; Aksay, G.; Sahinalp, S.C.; Magrini, V.; Mardis, E.R.; Mattsson, J.; Unrau, P.J. Conifers have a unique small RNA silencing signature. RNA 2008, 14, 1508–1515. [Google Scholar] [CrossRef]
- Wei, L.Q.; Yan, L.F.; Wang, T. Deep sequencing on genome-wide scale reveals the unique composition and expression patterns of microRNAs in developing pollen of Oryza sativa. Genome Biol. 2011, 12, R53. [Google Scholar] [CrossRef] [PubMed]
- Ding, Q.; Zeng, J.; He, X.-Q. Deep sequencing on a genome-wide scale reveals diverse stage-specific microRNAs in cambium during dormancy-release induced by chilling in poplar. BMC Plant Biol. 2014, 14, 267. [Google Scholar] [CrossRef]
- Gao, Z.; Shi, T.; Luo, X.; Zhang, Z.; Zhuang, W.; Wang, L. High-throughput sequencing of small RNAs and analysis of differentially expressed microRNAs associated with pistil development in Japanese apricot. BMC Genom. 2012, 13, 371. [Google Scholar] [CrossRef]
- Xie, F.; Frazier, T.P.; Zhang, B. Identification and characterization of microRNAs and their targets in the bioenergy plant switchgrass (Panicum virgatum). Planta 2010, 232, 417–434. [Google Scholar] [CrossRef]
- Yan, D.; Ng, W.L.; Zhang, X.; Wang, P.; Zhang, Z.; Mo, Y.Y.; Mao, H.; Hao, C.; Olson, J.J.; Curran, W.J.; et al. Targeting DNA-PKcs and ATM with miR-101 sensitizes tumors to radiation. PLoS ONE 2010, 5, e11397. [Google Scholar] [CrossRef] [PubMed]
- Kumar, M.; Lu, Z.; Takwi, A.A.; Chen, W.; Callander, N.S.; Ramos, K.S.; Young, K.H.; Li, Y. Negative regulation of the tumor suppressor p53 gene by microRNAs. Oncogene 2011, 30, 843–853. [Google Scholar] [CrossRef]
- Song, L.; Lin, C.; Wu, Z.; Gong, H.; Zeng, Y.; Wu, J.; Li, M.; Li, J. miR-18a impairs DNA damage response through downregulation of ataxia telangiectasia mutated (ATM) kinase. PLoS ONE 2011, 6, e25454. [Google Scholar] [CrossRef] [PubMed]
- Huang, J.W.; Wang, Y.; Dhillon, K.K.; Calses, P.; Villegas, E.; Mitchell, P.S.; Tewari, M.; Kemp, C.J.; Taniguchi, T. Systematic screen identifies miRNAs that target RAD51 and RAD51D to enhance chemosensitivity. Mol. Cancer Res. MCR 2013, 11, 1564–1573. [Google Scholar] [CrossRef] [PubMed]
- Mansour, W.Y.; Bogdanova, N.V.; Kasten-Pisula, U.; Rieckmann, T.; Köcher, S.; Borgmann, K.; Baumann, M.; Krause, M.; Petersen, C.; Hu, H.; et al. Aberrant overexpression of miR-421 downregulates ATM and leads to a pronounced DSB repair defect and clinical hypersensitivity in SKX squamous cell carcinoma. Radiother. Oncol. J. Eur. Soc. Ther. Radiol. Oncol. 2013, 106, 147–154. [Google Scholar] [CrossRef] [PubMed]
- Neijenhuis, S.; Bajrami, I.; Miller, R.; Lord, C.J.; Ashworth, A. Identification of miRNA modulators to PARP inhibitor response. DNA Repair 2013, 12, 394–402. [Google Scholar] [CrossRef]
- Liang, W.-W.; Huang, J.-H.; Li, C.-P.; Yang, L.-T.; Ye, X.; Lin, D.; Chen, L.-S. MicroRNA-mediated responses to long-term magnesium-deficiency in Citrus sinensis roots revealed by Illumina sequencing. BMC Genom. 2017, 18, 657. [Google Scholar] [CrossRef] [PubMed]
- Sun, L.; Sun, G.; Shi, C.; Sun, D. Transcriptome analysis reveals new microRNAs-mediated pathway involved in anther development in male sterile wheat. BMC Genom. 2018, 19, 333. [Google Scholar] [CrossRef]
- Wang, Q.-E.; Zhu, Q.; Wani, G.; El-Mahdy, M.A.; Li, J.; Wani, A.A. DNA repair factor XPC is modified by SUMO-1 and ubiquitin following UV irradiation. Nucleic Acids Res. 2005, 33, 4023–4034. [Google Scholar] [CrossRef]
- Sugawara, N. Role of Saccharomyces cerevisiae Msh2 and Msh3 repair proteins in double-strand break-induced recomb. Proc. Natl. Acad. Sci. USA 1997, 94, 9214–9219. [Google Scholar] [CrossRef]
- Osakabe, K.; Abe, K.; Yamanouchi, H.; Takyuu, T.; Yoshioka, T.; Ito, Y.; Kato, T.; Tabata, S.; Kurei, S.; Yoshioka, Y.; et al. Arabidopsis Rad51B is important for double-strand DNA breaks repair in somatic cells. Plant Mol. Biol. 2005, 57, 819–833. [Google Scholar] [CrossRef] [PubMed]
- Allen, R.L.; Wyllie, A. Defying death after DNA damage. Nature 2000, 407, 777–783. [Google Scholar]
- Bhinge, A.; Namboori, S.C.; Bithell, A.; Soldati, C.; Buckley, N.J.; Stanton, L.W. MiR-375 is Essential for Human Spinal Motor Neuron Development and May Be Involved in Motor Neuron Degeneration. Stem Cells 2016, 34, 124–134. [Google Scholar] [CrossRef] [PubMed]
- Chen, W.; Yang, Y.; Zhang, Z.; An, Q.; Li, N.; Liu, W.; Yang, B. MiR-1307 promotes ovarian cancer cell chemoresistance by targeting the ING5 expression. J. Ovarian Res. 2017, 10, 1–12. [Google Scholar] [CrossRef]
- Desaintes, C.; Goyat, S.; Garbay, S.; Yaniv, M.; Thierry, F. Papillomavirus E2 induces p53-independent apoptosis in HeLa cells. Oncogene 1999, 18, 4538–4545. [Google Scholar] [CrossRef][Green Version]
- Wang, S.; Gilbreath, C.; Kollipara, R.K.; Sonavane, R.; Huo, X.; Yenerall, P.; Das, A.; Ma, S.; Raj, G.V.; Kittler, R. Mithramycin suppresses DNA damage repair via targeting androgen receptor in prostate cancer. Cancer Lett. 2020, 488, 40–49. [Google Scholar] [CrossRef] [PubMed]
- Wang, H.; Hu, Q.; Tang, D.; Liu, X.; Du, G.; Shen, Y.; Li, Y.; Cheng, Z. OsDMC1 Is Not Required for Homologous Pairing in Rice Meiosis. Plant Physiol. 2016, 171, 230–241. [Google Scholar] [CrossRef]
- Smyczyńska, U.; Bartlomiejczyk, M.; Stanczak, M.; Sztromwasser, P.; Wesolowska, A.; Barbarska, O.; Pawlikowska, E.; Fendler, W. Impact of processing method on donated human breast milk microRNA content. PLoS ONE 2020, 15, e0236126. [Google Scholar] [CrossRef]
- Hardwick, S.A.; Chen, W.Y.; Wong, T.; Deveson, I.W.; Blackburn, J.; Andersen, S.B.; Nielsen, L.K.; Mattick, J.S.; Mercer, T.R. Spliced synthetic genes as internal controls in RNA sequencing experiments. Nat. Methods 2016, 13, 792–798. [Google Scholar] [CrossRef]
- Wang, L.; Liu, H.; Li, D.; Chen, H. Identification and characterization of maize microRNAs involved in the very early stage of seed germination. BMC Genom. 2011, 12, 154. [Google Scholar] [CrossRef]
- Allen, E.; Xie, Z.; Gustafson, A.M.; Carrington, J.C. microRNA-directed phasing during trans-acting siRNA biogenesis in plants. Cell 2005, 121, 207–221. [Google Scholar] [CrossRef] [PubMed]
- Schwab, R.; Palatnik, J.F.; Riester, M.; Schommer, C.; Schmid, M.; Weigel, D. Specific effects of microRNAs on the plant transcriptome. Dev. Cell 2005, 8, 517–527. [Google Scholar] [CrossRef] [PubMed]









| Read Types | Small RNA Libraries | Average | |
|---|---|---|---|
| Control Group | Bleomycin Treatment Group | ||
| Raw reads | 17,369,981 (100%) | 14,716,232 (100%) | 16,043,106 |
| N% > 10% reads | 1287 (0.01%) | 220 (0.00%) | 753.5 |
| Low quality reads | 0 (0.00%) | 0 (0.00%) | 0 |
| Adaptor reads | 256,677 (1.48%) | 456,550 (3.1%) | 356,613.5 |
| with ployA/T/G/C reads | 20,295 (0.12%) | 11,446 (0.08%) | 15,870.5 |
| Clean reads | 17,091,722 (98.39%) | 14,248,017 (96.82%) | 15,669,869 |
| Read Types | Small RNA Libraries | Average | |
|---|---|---|---|
| Control Group | Bleomycin Treatment Group | ||
| Total | 12,819,497.67 (100.00%) | 4,736,578.33 (100.00%) | 8,778,038 |
| Known_miRNA | 246,484 (1.93%) | 28,315.33 (0.57%) | 137,399.67 |
| rRNA | 4,822,711 (37.63%) | 865,373.67 (19.69%) | 2,844,042.33 |
| tRNA | 59 (0.00%) | 14 (0.00%) | 36.5 |
| snRNA | 11,310.33 (0.09%) | 4470 (0.10%) | 7890.17 |
| snoRNA | 79,324 (0.61%) | 23,826.33 (0.54%) | 51,575.17 |
| Repeat | 942,610.33 (7.33%) | 191,491 (3.78%) | 567,050.67 |
| NAT | 135,339.33 (1.06%) | 307,870 (5.87%) | 221,604.67 |
| Novel_miRNA | 1629 (0.01%) | 284.33 (0.01%) | 956.67 |
| Exon:+ | 3,407,711.67 (26.61%) | 1,194,342 (25.35%) | 2,301,026.83 |
| Exon:- | 45,844 (0.36%) | 17,892.33 (0.36%) | 31,868.17 |
| Intron:+ | 101,195.67 (0.79%) | 376,482.67 (7.70%) | 238,839.17 |
| Intron:- | 102,132.33 (0.80%) | 91,365.33 (1.83%) | 96,748.83 |
| other | 2,923,147 (22.77%) | 1,634,851.33 (34.21%) | 2,278,999.17 |
| Family | No. of Members | miRNA Reads | Normalized Reads | Fold Change | ||
|---|---|---|---|---|---|---|
| CK | Bleomycin | CK | Bleomycin | Log2(Bleomycin/CK) | ||
| miR171 | 29 | 343 | 44 | 26.76 | 9.22 | −1.54 |
| miR156 | 27 | 1355 | 1598 | 105.67 | 337.44 | 1.68 |
| miR166 | 24 | 159,766 | 7058 | 12,462.71 | 1490.18 | −3.06 |
| miR159 | 21 | 113,946 | 3148 | 8888.52 | 664.54 | −3.74 |
| miR169 | 20 | 324 | 74 | 25.27 | 15.62 | −0.69 |
| miR167 | 19 | 6488 | 653 | 506.08 | 137.93 | −1.88 |
| miR396 | 19 | 12,312 | 1553 | 960.41 | 327.80 | −1.55 |
| miR812 | 13 | 126 | 36 | 9.83 | 7.60 | −0.37 |
| miR397 | 12 | 62,874 | 1547 | 4904.56 | 326.54 | −3.91 |
| miR172 | 10 | 6 | 15 | 0.47 | 3.17 | 2.76 |
| miR164 | 10 | 71 | 61 | 5.56 | 12.81 | 1.20 |
| miR398 | 10 | 3104 | 1433 | 242.11 | 302.61 | 0.32 |
| miR395 | 10 | 89 | 1 | 6.97 | 0.14 | −5.64 |
| miR160 | 9 | 312 | 366 | 24.31 | 77.20 | 1.67 |
| miR319 | 9 | 1018 | 80 | 79.41 | 16.96 | −2.23 |
| miR408 | 8 | 36,263 | 3877 | 2828.76 | 818.59 | −1.79 |
| miR444 | 7 | 463 | 155 | 36.12 | 32.79 | −0.14 |
| miR1861 | 7 | 106 | 38 | 8.24 | 8.09 | −0.03 |
| miR162 | 6 | 5316 | 859 | 414.65 | 181.28 | −1.19 |
| miR393 | 6 | 7 | 1 | 0.57 | 0.14 | −2.02 |
| miR390 | 5 | 76 | 7 | 5.95 | 1.41 | −2.08 |
| miR1846 | 5 | 12 | 6 | 0.91 | 1.34 | 0.56 |
| miR1863 | 5 | 23 | 12 | 1.77 | 2.53 | 0.52 |
| miR535 | 4 | 46 | 12 | 3.56 | 2.53 | −0.49 |
| miR1432 | 4 | 364 | 202 | 28.37 | 42.65 | 0.59 |
| miR2118 | 3 | 1 | 2 | 0.08 | 0.35 | ND |
| miR810 | 3 | 33 | 28 | 2.60 | 5.98 | 1.20 |
| miR482 | 3 | 39 | 0 | 3.04 | 0.01 | −8.25 |
| miR168 | 3 | 358 | 138 | 27.93 | 29.21 | 0.06 |
| miR399 | 3 | 3 | 0 | 0.23 | 0.01 | ND |
| miR2863 | 3 | 31 | 31 | 2.42 | 6.54 | 1.44 |
| miR1862 | 3 | 4565 | 469 | 356.12 | 99.09 | −1.85 |
| miR1120 | 3 | 4 | 2 | 0.31 | 0.42 | ND |
| miR529 | 3 | 4 | 0 | 0.31 | 0.01 | ND |
| miR1882 | 2 | 3831 | 9339 | 298.84 | 1971.68 | 2.72 |
| miR3522 | 2 | 2 | 0 | 0.16 | 0.01 | ND |
| miR1878 | 2 | 8 | 7 | 0.62 | 1.48 | 1.24 |
| miR1428 | 2 | 3 | 0 | 0.23 | 0.01 | ND |
| miR2871 | 2 | 17 | 8 | 1.33 | 1.69 | 0.35 |
| miR1437 | 2 | 6 | 1 | 0.47 | 0.14 | −1.73 |
| miR528 | 2 | 2047 | 699 | 159.68 | 147.57 | −0.11 |
| miR3630 | 2 | 101 | 98 | 7.88 | 20.69 | 1.39 |
| miR1440 | 2 | 2 | 0 | 0.16 | 0.01 | ND |
| miR2873 | 2 | 5 | 2 | 0.39 | 0.42 | 0.11 |
| miR5143 | 1 | 14 | 3 | 1.09 | 0.56 | −0.96 |
| miR5160 | 1 | 0 | 1 | 0.03 | 0.21 | ND |
| miR1122 | 1 | 1 | 1 | 0.05 | 0.14 | ND |
| miR439 | 1 | 2 | 2 | 0.13 | 0.35 | ND |
| miR2275 | 1 | 0 | 1 | 0.01 | 0.21 | ND |
| miR2121 | 1 | 2 | 1 | 0.16 | 0.14 | ND |
| miR814 | 1 | 4 | 7 | 0.29 | 1.55 | 2.44 |
| miR5539 | 1 | 1 | 0 | 0.08 | 0.01 | ND |
| miR820 | 1 | 1066 | 197 | 83.15 | 41.59 | −1.00 |
| miR827 | 1 | 2 | 0 | 0.18 | 0.07 | ND |
| miR1511 | 1 | 10 | 0 | 0.78 | 0.01 | −6.29 |
| miR5157 | 1 | 1 | 0 | 0.08 | 0.01 | ND |
| miR1883 | 1 | 185 | 2 | 14.46 | 0.49 | −4.88 |
| miR1319 | 1 | 6 | 1 | 0.44 | 0.21 | −1.07 |
| miR5534 | 1 | 1 | 0 | 0.08 | 0.01 | ND |
| miR8155 | 1 | 10 | 0 | 0.78 | 0.01 | −6.29 |
| miR5148 | 1 | 4 | 1 | 0.31 | 0.21 | ND |
| miR5079 | 1 | 30 | 71 | 2.34 | 15.06 | 2.69 |
| miR394 | 1 | 35 | 3 | 2.73 | 0.56 | −2.28 |
| miR9863 | 1 | 1 | 0 | 0.08 | 0.01 | ND |
| miR530 | 1 | 1 | 1 | 0.08 | 0.14 | ND |
| miRNA | Differently Expressed | Target Gene | Protein Feature |
|---|---|---|---|
| osa-miR319a-3p.2-3p | Down | LOC_Os04g54500 | POLGAMMA2, putative, expressed |
| osa-miR5513 | Down | LOC_Os12g07720 | RFC4-Putative clamp loader of PCNA, replication factor C subunit 4, expressed |
| osa-miR166m | Up | LOC_Os01g49680 | DNA repair helicase XPB2, putative, expressed2 |
| ath-miR166a-3p | Down | ||
| cpa-miR166e | Down | ||
| gma-miR166m | Down | ||
| ptc-miR166n | Down | ||
| zma-miR166h-3p | Down | ||
| osa-miR5149 | Down | LOC_Os03g03650 | POLD2-Putative DNA polymerase delta complex subunit, expressed |
| ptc-miR6478 | Up | LOC_Os11g08330 | POLD1-Putative DNA polymerase delta catalytic subunit, expressed |
| ppt-miR166j | Down | LOC_Os06g15360 | RAD23 DNA repair protein, putative, expressed |
| osa-miR1872 | Down | LOC_Os01g01700 | Ring- finger domain protein; RING-box protein 1 |
| novel_11 | Down | LOC_Os08g07840 | PolI-like DNA polymerase, putative, expressed |
| osa-miR5807 | Down | LOC_Os02g53500 | RFC5-Putative clamp loader of PCNA, replication factor C subunit 5, expressed |
| gma-miR167i | Up | LOC_Os08g33082 | DNA-repair protein complementing XP-C cells, putative, expressed |
| zma-miR171b-3p | Down | LOC_Os11g36390 | RFC1-Putative clamp loader of PCNA, replication factor C subunit 1, expressed |
| aau-miR160 | Down | LOC_Os02g53680 | Replication Protein A |
| zma-miR164h-5p | Up | LOC_Os02g30800 | POLE1-Putative DNA polymerase epsilon catalytic subunit, expressed |
| osa-miR396f-5p | Down | LOC_Os05g10980 | REX1 DNA Repair family protein, expressed |
| osa-miR2106 | Up | ||
| osa-miR398b | Up | LOC_Os03g11540 | RPA1B-Putative single-stranded DNA binding complex subunit 1, expressed |
| zma-miR398a-3p | Up | ||
| lus-miR398f | Down | ||
| ppe-miR398b | Down | ||
| zma-miR164h-5p | Up | LOC_Os03g01100 | endonuclease, putative, expressed |
| osa-miR3979-5p | Up | LOC_Os01g49180 | ATP dependent DNA ligase family protein, putative, expressed |
| osa-miR5523 | Up | LOC_Os03g57870 | clamp loader of PCNA; replication factor C subunit 3 |
| mtr-miR171c | Up | LOC_Os02g47605 | expressed protein |
| han-miR3630-3p | Up | LOC_Os03g63870 | expressed protein |
| ath-miR167d | Down | LOC_Os04g42990 | suppressor of stem-loop protein 1, putative, expressed |
| bna-miR167d | Down | ||
| osa-miR167d-5p | Down | ||
| ath-miR167a-5p | Up | ||
| osa-miR5523 | Up | ||
| ptc-miR167f-5p | Up | ||
| vvi-miR167c | Up | ||
| aqc-miR171f | Down | LOC_Os08g07850 | PolI-like DNA polymerase, putative, expressed |
| osa-miR166a-5p | Down | LOC_Os03g52750 | rice cyclin gene |
| osa-miR166d-5p | Down | ||
| osa-miR3979-5p | Up | LOC_Os10g42400 | expressed protein |
| osa-miR3979-5p | Up | LOC_Os03g10780 | flap endonuclease, putative, expressed |
| hvu-miR397a | Down | LOC_Os08g21330 | formamidopyrimidine-DNA glycosylase, putative, expressed |
| ath-miR156a-5p | Up | ||
| cca-miR156b | Up | ||
| nta-miR156f | Up | ||
| novel_199 | Up | ||
| osa-miR1872 | Down | LOC_Os11g16580 | endonuclease III-like protein 1, putative, expressed |
| osa-miR5523 | Up | LOC_Os12g10850 | hhH-GPD superfamily base excision DNA repair protein, putative, expressed |
| mtr-miR395g | Down | LOC_Os02g53430 | DNA-3-methyladenine glycosylase, putative, expressed |
| ptc-miR6478 | Up | LOC_Os09g36530 | endonuclease/exonuclease/phosphatase family protein, putative, expressed |
| ath-miR171b-3p | Down | LOC_Os05g49250 | hhH-GPD superfamily base excision DNA repair protein, putative, expressed |
| gma-miR171a | Down | ||
| sbi-miR171f | Down | ||
| osa-miR171i-3p | Down | LOC_Os04g58630 | DNA mismatch repair protein MSH3, putative, expressed |
| vvi-miR156e | Up | ||
| osa-miR167h-3p | Down | LOC_Os05g19270 | MSH-like DNA mismatch repair protein, putative, expressed |
| zma-miR167g-3p | Down | ||
| nta-miR156f | Up | LOC_Os09g37930 | expressed protein |
| pab-miR1863 | Up | LOC_Os09g32450 | DNA topoisomerase 3 protein, putative, expressed |
| atr-miR396a | Up | LOC_Os04g54340 | double-strand break repair protein MRE11, putative, expressed |
| osa-miR2880 | Down | LOC_Os01g21440 | expressed protein |
| osa-miR5484 | Up | ||
| osa-miR5079a | Up | LOC_Os08g08030 | double-strand break repair protein MRE11, putative, expressed |
| ppe-miR396a | Up | LOC_Os03g43850 | recA protein, putative, expressed |
| mtr-miR395a | Down | LOC_Os05g03050 | DNA repair protein Rad51, putative, expressed |
| osa-miR396g | Up | LOC_Os01g71960 | endonuclease, putative, expressed |
Publisher’s Note: MDPI stays neutral with regard to jurisdictional claims in published maps and institutional affiliations. |
© 2021 by the authors. Licensee MDPI, Basel, Switzerland. This article is an open access article distributed under the terms and conditions of the Creative Commons Attribution (CC BY) license (https://creativecommons.org/licenses/by/4.0/).
Share and Cite
Zhang, J.; Xu, C.; Liu, K.; Li, Y.; Wang, M.; Tao, L.; Yu, H.; Zhang, C. Deep Sequencing Discovery and Profiling of Known and Novel miRNAs Produced in Response to DNA Damage in Rice. Int. J. Mol. Sci. 2021, 22, 9958. https://doi.org/10.3390/ijms22189958
Zhang J, Xu C, Liu K, Li Y, Wang M, Tao L, Yu H, Zhang C. Deep Sequencing Discovery and Profiling of Known and Novel miRNAs Produced in Response to DNA Damage in Rice. International Journal of Molecular Sciences. 2021; 22(18):9958. https://doi.org/10.3390/ijms22189958
Chicago/Turabian StyleZhang, Jianxiang, Cheng Xu, Kangwei Liu, Yaoqinq Li, Mengna Wang, Lian Tao, Hengxiu Yu, and Chao Zhang. 2021. "Deep Sequencing Discovery and Profiling of Known and Novel miRNAs Produced in Response to DNA Damage in Rice" International Journal of Molecular Sciences 22, no. 18: 9958. https://doi.org/10.3390/ijms22189958
APA StyleZhang, J., Xu, C., Liu, K., Li, Y., Wang, M., Tao, L., Yu, H., & Zhang, C. (2021). Deep Sequencing Discovery and Profiling of Known and Novel miRNAs Produced in Response to DNA Damage in Rice. International Journal of Molecular Sciences, 22(18), 9958. https://doi.org/10.3390/ijms22189958

