Myeloid Lineage Ablation of Phlpp1 Regulates M-CSF Signaling and Tempers Bone Resorption in Female Mice
Abstract
1. Introduction
2. Results
2.1. Deletion of Phlpp1 in LysM-Expressing Cells Enhances Bone Mass in Females
2.2. Conditional Deletion of Phlpp1 Enhances Osteoclastogenesis
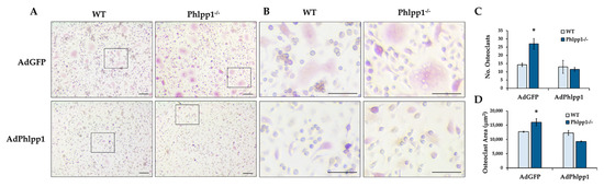
2.3. Phlpp1 Represses Ex Vivo Osteoclastogenesis
2.4. Reconstitution of Phlpp1 Restores M-CSF Responsiveness
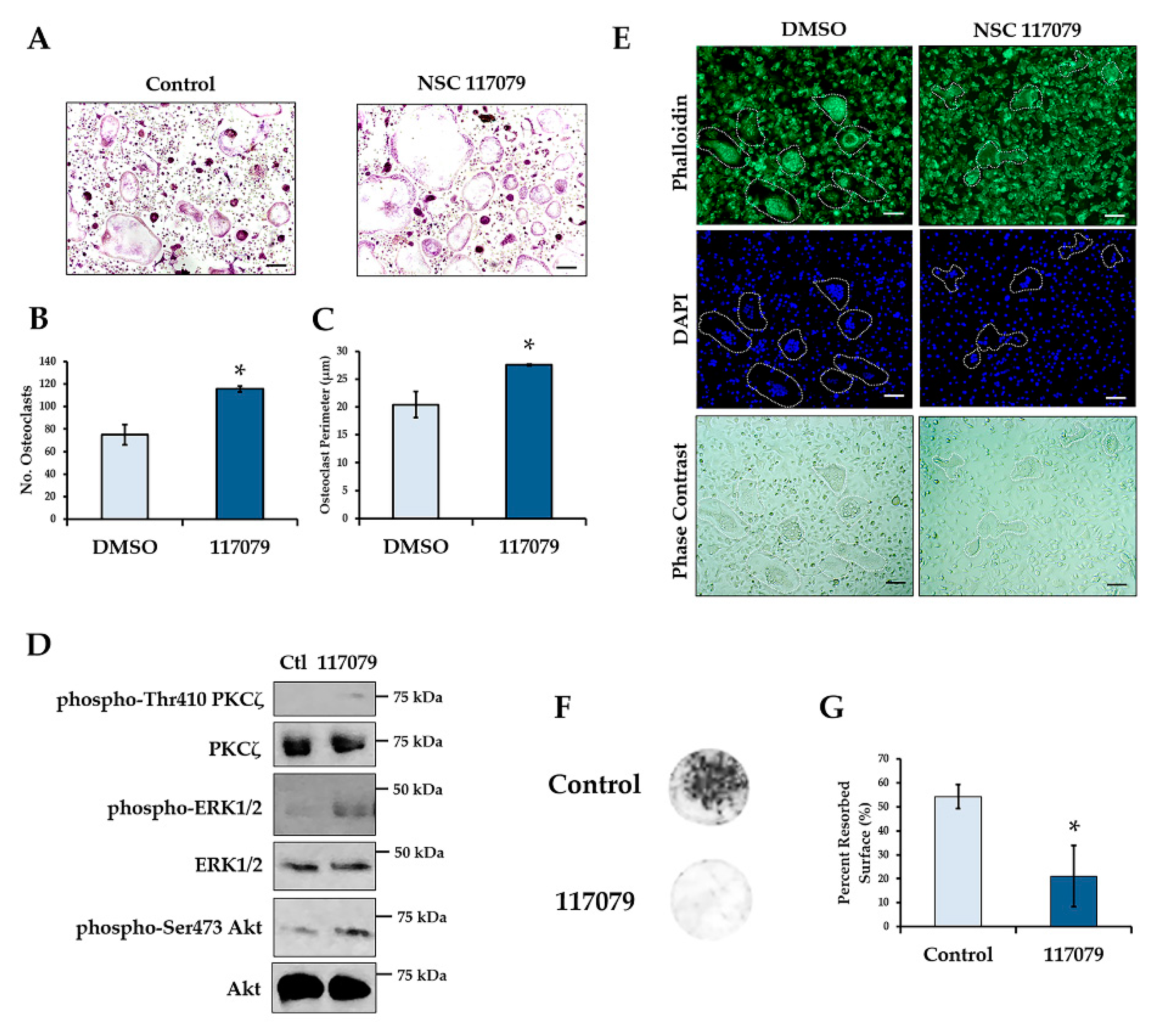
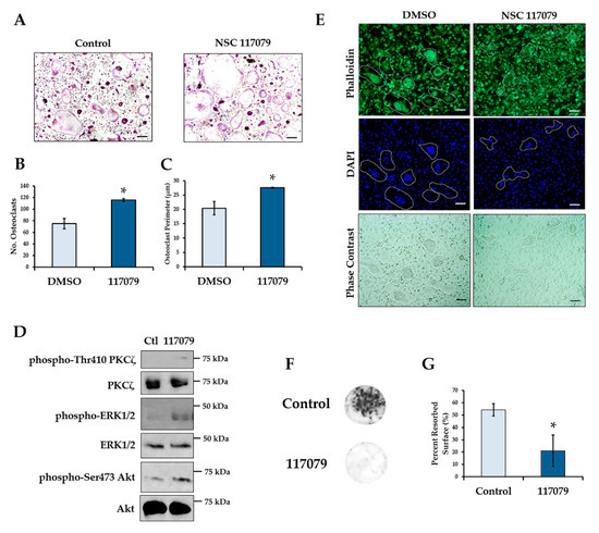
2.5. Phlpp Inhibition Reduces Bone Resorption In Vitro
3. Discussion
4. Materials and Methods
4.1. Generation of Phlpp1 Germline and Conditional Knockout Mice
4.2. Micro-Computed Tomography
4.3. Histology and Histomorphometry
4.4. Serum Markers of Bone Resorption and Formation
4.5. Osteoclastogenesis and Bone Resorption Assays
4.6. Western Blotting
4.7. Statistics
Supplementary Materials
Author Contributions
Funding
Institutional Review Board Statement
Data Availability Statement
Acknowledgments
Conflicts of Interest
References
- Grzechnik, A.T.; Newton, A.C. PHLPPing through history: A decade in the life of PHLPP phosphatases. Biochem. Soc. Trans. 2016, 44, 1675–1682. [Google Scholar] [CrossRef]
- Karkache, I.Y.; Damodaran, J.R.; Molstad, D.H.; Bradley, E.W. Serine/threonine phosphatases in osteoclastogenesis and bone resorption. Gene 2021, 771, 145362. [Google Scholar] [CrossRef]
- Farr, J.N.; Roforth, M.M.; Fujita, K.; Nicks, K.M.; Cunningham, J.M.; Atkinson, E.J.; Therneau, T.M.; McCready, L.K.; Peterson, J.M.; Drake, M.T.; et al. Effects of Age and Estrogen on Skeletal Gene Expression in Humans as Assessed by RNA Sequencing. PLoS ONE 2015, 10, e0138347. [Google Scholar] [CrossRef]
- Hanson, M.K.; Karkache, I.Y.; Molstad, D.H.H.; Norton, A.; Mansky, K.C.; Bradley, E.W. Phlpp1 is induced by Estrogen in osteoclasts and its loss in Ctsk-Expressing Cells Does Not Protect Against Ovx-Induced Bone Loss. PLoS ONE 2021, 16, e0251732. [Google Scholar] [CrossRef]
- Marie, P.J. Signaling Pathways Affecting Skeletal Health. Curr. Osteoporos. Rep. 2012, 10, 190–198. [Google Scholar] [CrossRef]
- Gao, T.; Furnari, F.; Newton, A.C. PHLPP: A Phosphatase that Directly Dephosphorylates Akt, Promotes Apoptosis, and Suppresses Tumor Growth. Mol. Cell 2005, 18, 13–24. [Google Scholar] [CrossRef]
- Brognard, J.; Sierecki, E.; Gao, T.; Newton, A.C. PHLPP and a Second Isoform, PHLPP2, Differentially Attenuate the Amplitude of Akt Signaling by Regulating Distinct Akt Isoforms. Mol. Cell 2007, 25, 917–931. [Google Scholar] [CrossRef]
- Gao, T.; Brognard, J.; Newton, A.C. The Phosphatase PHLPP Controls the Cellular Levels of Protein Kinase C. J. Biol. Chem. 2008, 283, 6300–6311. [Google Scholar] [CrossRef] [PubMed]
- Liu, J.; Stevens, P.D.; Li, X.; Schmidt, M.D.; Gao, T. PHLPP-Mediated Dephosphorylation of S6K1 Inhibits Protein Translation and Cell Growth. Mol. Cell. Biol. 2011, 31, 4917–4927. [Google Scholar] [CrossRef]
- O’Neill, A.K.; Niederst, M.J.; Newton, A.C. Suppression of survival signalling pathways by the phosphatase PHLPP. FEBS J. 2012, 280, 572–583. [Google Scholar] [CrossRef]
- Qiao, M.; Wang, Y.; Xu, X.; Lu, J.; Dong, Y.; Tao, W.; Stein, J.; Stein, G.S.; Iglehart, J.D.; Shi, Q.; et al. Mst1 Is an Interacting Protein that Mediates PHLPPs’ Induced Apoptosis. Mol. Cell 2010, 38, 512–523. [Google Scholar] [CrossRef] [PubMed]
- Bradley, E.; Carpio, L.R.; Newton, A.C.; Westendorf, J.J. Deletion of the PH-domain and Leucine-rich Repeat Protein Phosphatase 1 (Phlpp1) Increases Fibroblast Growth Factor (Fgf) 18 Expression and Promotes Chondrocyte Proliferation. J. Biol. Chem. 2015, 290, 16272–16280. [Google Scholar] [CrossRef]
- Mattson, A.M.; Begun, D.L.; Molstad, D.H.H.; Meyer, M.A.; Oursler, M.J.; Westendorf, J.J.; Bradley, E.W. Deficiency in the phosphatase PHLPP1 suppresses osteoclast-mediated bone resorption and enhances bone formation in mice. J. Biol. Chem. 2019, 294, 11772–11784. [Google Scholar] [CrossRef]
- Chiu, W.; McManus, J.; Notini, A.; Cassady, A.; Zajac, J.; Davey, R. Transgenic mice that express Cre recombinase in osteoclasts. Genes 2004, 39, 178–185. [Google Scholar] [CrossRef] [PubMed]
- Debnath, S.; Yallowitz, A.R.; McCormick, J.; Lalani, S.; Zhang, T.; Xu, R.; Li, N.; Liu, Y.; Yang, Y.S.; Eiseman, M.; et al. Discovery of a periosteal stem cell mediating intramembranous bone formation. Nat. Cell Biol. 2018, 562, 133–139. [Google Scholar] [CrossRef]
- Nakamura, T.; Imai, Y.; Matsumoto, T.; Sato, S.; Takeuchi, K.; Igarashi, K.; Harada, Y.; Azuma, Y.; Krust, A.; Yamamoto, Y.; et al. Estrogen Prevents Bone Loss via Estrogen Receptor α and Induction of Fas Ligand in Osteoclasts. Cell 2007, 130, 811–823. [Google Scholar] [CrossRef]
- Ruiz, P.; Martin-Millan, M.; Gonzalez-Martin, M.C.; Almeida, M.; González-Macias, J.; Ros, M.A. CathepsinKCre mediated deletion of betacatenin results in dramatic loss of bone mass by targeting both osteoclasts and osteoblastic cells. Sci. Rep. 2016, 6, 36201. [Google Scholar] [CrossRef] [PubMed]
- Molstad, D.H.H.; Mattson, A.M.; Begun, D.L.; Westendorf, J.J.; Bradley, E.W. Hdac3 regulates bone modeling by suppressing osteoclast responsiveness to RANKL. J. Biol. Chem. 2020, 295, 17713–17723. [Google Scholar] [CrossRef]
- Molstad, D.H.H.; Zars, E.; Norton, A.; Mansky, K.C.; Westendorf, J.J.; Bradley, E.W. Hdac3 deletion in myeloid progenitor cells enhances bone healing in females and limits osteoclast fusion via Pmepa1. Sci. Rep. 2020, 10, 21804. [Google Scholar] [CrossRef] [PubMed]
- Couasnay, G.; Madel, M.; Lim, J.; Lee, B.; Elefteriou, F. Sites of Cre-recombinase activity in mouse lines targeting skeletal cells. J. Bone Miner. Res. 2021. [Google Scholar] [CrossRef] [PubMed]
- Clausen, B.; Burkhardt, C.; Reith, W.; Renkawitz, R.; Förster, I. Conditional gene targeting in macrophages and granulocytes using LysMcre mice. Transgenic Res. 1999, 8, 265–277. [Google Scholar] [CrossRef]
- Chang, M.K.; Raggatt, L.-J.; Alexander, K.; Kuliwaba, J.; Fazzalari, N.L.; Schroder, K.; Maylin, E.R.; Ripoll, V.M.; Hume, D.; Pettit, A. Osteal Tissue Macrophages Are Intercalated throughout Human and Mouse Bone Lining Tissues and Regulate Osteoblast Function In Vitro and In Vivo. J. Immunol. 2008, 181, 1232–1244. [Google Scholar] [CrossRef]
- Stackowicz, J.; Jönsson, F.; Reber, L.L. Mouse Models and Tools for the in vivo Study of Neutrophils. Front. Immunol. 2020, 10, 3130. [Google Scholar] [CrossRef] [PubMed]
- Glatt, V.; Canalis, E.; Stadmeyer, L.; Bouxsein, M.L. Age-Related Changes in Trabecular Architecture Differ in Female and Male C57BL/6J Mice. J. Bone Miner. Res. 2007, 22, 1197–1207. [Google Scholar] [CrossRef]
- Katsenelson, K.C.; Stender, J.D.; Kawashima, A.T.; Lordén, G.; Uchiyama, S.; Nizet, V.; Glass, C.K.; Newton, A.C. PHLPP1 counter-regulates STAT1-mediated inflammatory signaling. eLife 2019, 8, 8. [Google Scholar] [CrossRef]
- Ryu, D.B.; Lim, J.-Y.; Kim, T.-W.; Shin, S.; Lee, S.-E.; Park, G.; Min, C.K. Preclinical evaluation of JAK1/2 inhibition by ruxolitinib in a murine model of chronic graft-versus-host disease. Exp. Hematol. 2021, 98, 36–46. [Google Scholar] [CrossRef]
- Reyes, G.; Niederst, M.; Cohen-Katsenelson, K.; Stender, J.D.; Kunkel, M.T.; Chen, M.; Brognard, J.; Sierecki, E.; Gao, T.; Nowak, D.G.; et al. Pleckstrin homology domain leucine-rich repeat protein phosphatases set the amplitude of receptor tyrosine kinase output. Proc. Natl. Acad. Sci. USA 2014, 111, E3957–E3965. [Google Scholar] [CrossRef] [PubMed]
- Sierecki, E.; Sinko, W.; McCammon, J.A.; Newton, A.C. Discovery of Small Molecule Inhibitors of the PH Domain Leucine-Rich Repeat Protein Phosphatase (PHLPP) by Chemical and Virtual Screening. J. Med. Chem. 2010, 53, 6899–6911. [Google Scholar] [CrossRef] [PubMed]
- Black, D.M.; Greenspan, S.L.; Ensrud, K.; Palermo, L.; McGowan, J.A.; Lang, T.; Garnero, P.; Bouxsein, M.L.; Bilezikian, J.P.; Rosen, C.J. The Effects of Parathyroid Hormone and Alendronate Alone or in Combination in Postmenopausal Osteoporosis. N. Engl. J. Med. 2003, 349, 1207–1215. [Google Scholar] [CrossRef]
- Finkelstein, J.S.; Hayes, A.; Hunzelman, J.L.; Wyland, J.J.; Lee, H.; Neer, R.M. The Effects of Parathyroid Hormone, Alendronate, or Both in Men with Osteoporosis. N. Engl. J. Med. 2003, 349, 1216–1226. [Google Scholar] [CrossRef] [PubMed]
- Khosla, S.; Westendorf, J.J.; Oursler, M.J. Building bone to reverse osteoporosis and repair fractures. J. Clin. Investig. 2008, 118, 421–428. [Google Scholar] [CrossRef]
- Koh, A.J.; Demiralp, B.; Neiva, K.G.; Hooten, J.; Nohutcu, R.M.; Shim, H.; Datta, N.S.; Taichman, R.S.; McCauley, L.K. Cells of the Osteoclast Lineage as Mediators of the Anabolic Actions of Parathyroid Hormone in Bone. Endocrinology 2005, 146, 4584–4596. [Google Scholar] [CrossRef]
- Duong, L.T.; Crawford, R.; Scott, K.; Winkelmann, C.T.; Wu, G.; Szczerba, P.; Gentile, M.A. Odanacatib, effects of 16-month treatment and discontinuation of therapy on bone mass, turnover and strength in the ovariectomized rabbit model of osteopenia. Bone 2016, 93, 86–96. [Google Scholar] [CrossRef]
- Duong, L.; Pickarski, M.; Cusick, T.; Chen, C.; Zhuo, Y.; Scott, K.; Samadfam, R.; Smith, S.; Pennypacker, B. Effects of long term treatment with high doses of odanacatib on bone mass, bone strength, and remodeling/modeling in newly ovariectomized monkeys. Bone 2016, 88, 113–124. [Google Scholar] [CrossRef]
- Muise, E.S.; Podtelezhnikov, A.A.; Pickarski, M.; Loboda, A.; Tan, Y.; Hu, G.; Thomspon, J.R.; Duong, L.T. Effects of Long-Term Odanacatib Treatment on Bone Gene Expression in Ovariectomized Adult Rhesus Monkeys: Differentiation From Alendronate. J. Bone Miner. Res. 2016, 31, 839–851. [Google Scholar] [CrossRef] [PubMed]
- Rizzoli, R.; Benhamou, C.-L.; Halse, J.; Miller, P.D.; Reid, I.; Portales, J.A.R.; DaSilva, C.; Kroon, R.; Verbruggen, N.; Leung, A.T.; et al. Continuous treatment with odanacatib for up to 8 years in postmenopausal women with low bone mineral density: A phase 2 study. Osteoporos. Int. 2016, 27, 2099–2107. [Google Scholar] [CrossRef] [PubMed]
- Masubuchi, S.; Gao, T.; O’Neill, A.; Eckel-Mahan, K.; Newton, A.C.; Sassone-Corsi, P. Protein phosphatase PHLPP1 controls the light-induced resetting of the circadian clock. Proc. Natl. Acad. Sci. USA 2010, 107, 1642–1647. [Google Scholar] [CrossRef]
- Dempster, D.W.; Compston, J.E.; Drezner, M.K.; Glorieux, F.H.; Kanis, J.A.; Malluche, H.; Meunier, P.J.; Ott, S.M.; Recker, R.R.; Parfitt, A.M. Standardized nomenclature, symbols, and units for bone histomorphometry: A 2012 update of the report of the ASBMR Histomorphometry Nomenclature Committee. J. Bone Miner. Res. 2012, 28, 2–17. [Google Scholar] [CrossRef]
- Bradley, E.W.; Oursler, M.J. Osteoclast Culture and Resorption Assays. Adv. Struct. Saf. Stud. 2008, 455, 19–35. [Google Scholar] [CrossRef]
- Bradley, E.; Ruan, M.M.; Oursler, M.J. PAK1 is a novel MEK-independent raf target controlling expression of the IAP survivin in M-CSF-mediated osteoclast survival. J. Cell. Physiol. 2008, 217, 752–758. [Google Scholar] [CrossRef] [PubMed]
- Bradley, E.; Ruan, M.M.; Oursler, M.J. Novel Pro-survival Functions of the Kruppel-like Transcription Factor Egr2 in Promotion of Macrophage Colony-stimulating Factor-mediated Osteoclast Survival Downstream of the MEK/ERK Pathway. J. Biol. Chem. 2008, 283, 8055–8064. [Google Scholar] [CrossRef] [PubMed]
- Bradley, E.W.; Ruan, M.M.; Vrable, A.; Oursler, M.J. Pathway crosstalk between Ras/Raf and PI3K in promotion of M-CSF-induced MEK/ERK-mediated osteoclast survival. J. Cell. Biochem. 2008, 104, 1439–1451. [Google Scholar] [CrossRef] [PubMed][Green Version]







Publisher’s Note: MDPI stays neutral with regard to jurisdictional claims in published maps and institutional affiliations. |
© 2021 by the authors. Licensee MDPI, Basel, Switzerland. This article is an open access article distributed under the terms and conditions of the Creative Commons Attribution (CC BY) license (https://creativecommons.org/licenses/by/4.0/).
Share and Cite
Karkache, I.Y.; Damodaran, J.R.; Molstad, D.H.H.; Mansky, K.C.; Bradley, E.W. Myeloid Lineage Ablation of Phlpp1 Regulates M-CSF Signaling and Tempers Bone Resorption in Female Mice. Int. J. Mol. Sci. 2021, 22, 9702. https://doi.org/10.3390/ijms22189702
Karkache IY, Damodaran JR, Molstad DHH, Mansky KC, Bradley EW. Myeloid Lineage Ablation of Phlpp1 Regulates M-CSF Signaling and Tempers Bone Resorption in Female Mice. International Journal of Molecular Sciences. 2021; 22(18):9702. https://doi.org/10.3390/ijms22189702
Chicago/Turabian StyleKarkache, Ismael Y., Jeyaram R. Damodaran, David H. H. Molstad, Kim C. Mansky, and Elizabeth W. Bradley. 2021. "Myeloid Lineage Ablation of Phlpp1 Regulates M-CSF Signaling and Tempers Bone Resorption in Female Mice" International Journal of Molecular Sciences 22, no. 18: 9702. https://doi.org/10.3390/ijms22189702
APA StyleKarkache, I. Y., Damodaran, J. R., Molstad, D. H. H., Mansky, K. C., & Bradley, E. W. (2021). Myeloid Lineage Ablation of Phlpp1 Regulates M-CSF Signaling and Tempers Bone Resorption in Female Mice. International Journal of Molecular Sciences, 22(18), 9702. https://doi.org/10.3390/ijms22189702

