RGS5 Determines Neutrophil Migration in the Acute Inflammatory Phase of Bleomycin-Induced Lung Injury
Abstract
:1. Introduction
2. Results
2.1. Fibrosing Interstitial Lung Diseases Are Associated with Changes in R4 Expression
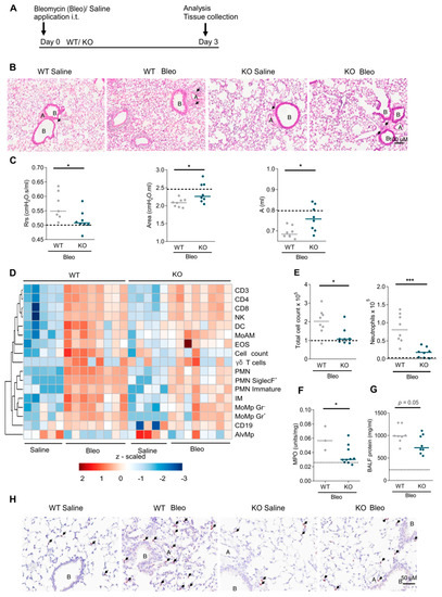
2.2. RGS5 Deficiency Protects Mice from Bleomycin-Induced Acute Inflammatory Response in the Lung
2.3. RGS5 Is Essential for Neutrophil Recruitment in the Lung upon LPS Injury
2.4. Neutrophils Obtained from RGS5 Deficient Mice Show Markedly Impaired Chemotactic Motility
2.5. Absence of RGS5 Does Not Protect from Chronic Lung Fibrosis
3. Discussion
ERK
4. Materials and Methods
4.1. Human Lung Samples
4.2. Animal Models and Treatments
4.3. Lung Function Testing
4.4. Sample Collection and Preparations
4.5. Flow Cytometry
4.6. Myeloperoxidase (MPO) Assay
4.7. BCA Assay
4.8. Haemodynamic Measurements
4.9. Isolation of Neutrophils
4.10. Neutrophil Migration Assay
4.11. Calcium (Ca2+) Flux Measurement
4.12. Neutrophil Count and Receptor Analysis
4.13. Immunohistochemical Stainings
4.14. RNA Isolation and RT-qPCR
4.15. Protein Isolation and Western Blotting
4.16. Statistical Analysis
Supplementary Materials
Author Contributions
Funding
Institutional Review Board Statement
Informed Consent Statement
Data Availability Statement
Acknowledgments
Conflicts of Interest
References
- Kimple, A.J.; Bosch, D.E.; Giguère, P.M.; Siderovski, D.P. Regulators of G-Protein Signaling and Their Gα Substrates: Promises and Challenges in Their Use as Drug Discovery Targets. Pharmacol. Rev. 2011, 63, 728–749. [Google Scholar] [CrossRef] [Green Version]
- Sjgren, B.; Blazer, L.L.; Neubig, R.R. Regulators of G protein signaling proteins as targets for drug discovery. Prog. Mol. Biol. Transl. Sci. 2010, 91, 81–119. [Google Scholar]
- Xie, Z.; Chan, E.C.; Druey, K.M. R4 Regulator of G Protein Signaling (RGS) Proteins in Inflammation and Immunity. AAPS J. 2016, 18, 294–304. [Google Scholar] [CrossRef] [PubMed] [Green Version]
- George, T.; Chakraborty, M.; Giembycz, M.A.; Newton, R. A bronchoprotective role for Rgs2 in a murine model of lipopolysaccharide-induced airways inflammation. Allergy Asthma Clin. Immunol. 2018, 14, 40. [Google Scholar] [CrossRef] [PubMed]
- Madigan, L.A.; Wong, G.S.; Gordon, E.M.; Chen, W.-S.; Balenga, N.; Koziol-White, C.J.; Panettieri, R.A.; Levine, S.J.; Druey, K.M. RGS4 Overexpression in Lung Attenuates Airway Hyperresponsiveness in Mice. Am. J. Respir. Cell Mol. Biol. 2018, 58, 89–98. [Google Scholar] [CrossRef] [PubMed]
- Yang, Z.; Balenga, N.; Cooper, P.R.; Damera, G.; Edwards, R.; Brightling, C.E.; Panettieri, R.A.; Druey, K.M. Regulator of G-Protein Signaling–5 Inhibits Bronchial Smooth Muscle Contraction in Severe Asthma. Am. J. Respir. Cell Mol. Biol. 2012, 46, 823–832. [Google Scholar] [CrossRef]
- Xie, Y.; Jiang, H.; Zhang, Q.; Mehrotra, S.; Abel, P.W.; Toews, M.L.; Wolff, D.W.; Rennard, S.; Panettieri, R.A.; Casale, T.B.; et al. Upregulation of RGS2: A new mechanism for pirfenidone amelioration of pulmonary fibrosis. Respir. Res. 2016, 17, 103. [Google Scholar] [CrossRef] [PubMed] [Green Version]
- Bansal, G.; Druey, K.M.; Xie, Z. R4 RGS proteins: Regulation of G-protein signaling and beyond. Pharmacol. Ther. 2007, 116, 473–495. [Google Scholar] [CrossRef] [Green Version]
- Matthay, M.A.; Zemans, R.L.; Zimmerman, G.A.; Arabi, Y.M.; Beitler, J.R.; Mercat, A.; Herridge, M.; Randolph, A.G.; Calfee, C.S. Acute respiratory distress syndrome. Nat. Rev. Dis. Prim. 2019, 5, 18. [Google Scholar] [CrossRef]
- Abubakar, II; Tillmann, T.; Banerjee, A. GBD 2013 Mortality and Causes of Death Collaborators Global, regional, and national age-sex specific all-cause and cause-specific mortality for 240 causes of death, 1990–2013: A systematic analysis for the Global Burden of Disease Study 2013. Lancet 2013, 385, 117–171. [Google Scholar]
- Balestro, E.; Calabrese, F.; Turato, G.; Lunardi, F.; Bazzan, E.; Marulli, G.; Biondini, D.; Rossi, E.; Sanduzzi, A.; Rea, F.; et al. Immune Inflammation and Disease Progression in Idiopathic Pulmonary Fibrosis. PLoS ONE 2016, 11, e0154516. [Google Scholar] [CrossRef]
- Heukels, P.; Moor, C.C.; von der Thüsen, J.H.; Wijsenbeek, M.S.; Kool, M. Inflammation and immunity in IPF pathogenesis and treatment. Respir. Med. 2019, 147, 79–91. [Google Scholar] [CrossRef] [PubMed]
- Potey, P.M.D.; Rossi, A.G.; Lucas, C.D.; Dorward, D.A. Neutrophils in the initiation and resolution of acute pulmonary inflammation: Understanding biological function and therapeutic potential. J. Pathol. 2019, 247, 672–685. [Google Scholar] [CrossRef] [PubMed]
- Guiot, J.; Henket, M.; Corhay, J.L.; Moermans, C.; Louis, R. Sputum biomarkers in IPF: Evidence for raised gene expression and protein level of IGFBP-2, IL-8 and MMP-7. PLoS ONE 2017, 12, e0171344. [Google Scholar] [CrossRef] [Green Version]
- Car, B.D.; Meloni, F.; Luisetti, M.; Semenzato, G.; Gialdroni-Grassi, G.; Walz, A. Elevated IL-8 and MCP-1 in the bronchoalveolar lavage fluid of patients with idiopathic pulmonary fibrosis and pulmonary sarcoidosis. Am. J. Respir. Crit. Care Med. 1994, 149, 655–659. [Google Scholar] [CrossRef] [PubMed]
- Xaubet, A.; Agustí, C.; Luburich, P.; Barberá, J.A.; Carrión, M.; Ayuso, M.C.; Roca, J.; Rodriguez-Roisin, R. Interleukin-8 expression in bronchoalveolar lavage cells in the evaluation of alveolitis in idiopathic pulmonary fibrosis. Respir. Med. 1998, 92, 338–344. [Google Scholar] [CrossRef] [Green Version]
- Grommes, J.; Soehnlein, O. Contribution of Neutrophils to Acute Lung Injury. Mol. Med. 2011, 17, 293–307. [Google Scholar] [CrossRef] [PubMed]
- Williams, A.E.; Chambers, R.C. The mercurial nature of neutrophils: Still an enigma in ARDS? Am. J. Physiol. Lung Cell. Mol. Physiol. 2014, 306, L217–L230. [Google Scholar] [CrossRef] [Green Version]
- Idiopathic Pulmonary Fibrosis Clinical Research Network; Raghu, G.; Anstrom, K.J.; King, T.E., Jr.; Lasky, J.A.; Martinez, F.J. Prednisone, Azathioprine, and N-Acetylcysteine for Pulmonary Fibrosis. N. Engl. J. Med. 2012, 366, 1968–1977. [Google Scholar]
- Ziesche, R.; Hofbauer, E.; Wittmann, K.; Petkov, V.; Block, L.-H. A Preliminary Study of Long-Term Treatment with Interferon Gamma-1b and Low-Dose Prednisolone in Patients with Idiopathic Pulmonary Fibrosis. N. Engl. J. Med. 1999, 341, 1264–1269. [Google Scholar] [CrossRef]
- Matthay, M.A.; McAuley, D.F.; Ware, L.B. Clinical trials in acute respiratory distress syndrome: Challenges and opportunities. Lancet Respir. Med. 2017, 5, 524–534. [Google Scholar] [CrossRef]
- Balenga, N.A.; Jester, W.; Jiang, M.; Panettieri, R.A.; Druey, K.M. Loss of regulator of G protein signaling 5 promotes airway hyperresponsiveness in the absence of allergic inflammation. J. Allergy Clin. Immunol. 2014, 134, 451–459.e11. [Google Scholar] [CrossRef] [Green Version]
- Chan, E.C.; Ren, C.; Xie, Z.; Jude, J.; Barker, T.; Koziol-White, C.A.; Ma, M.; Panettieri, R.A.; Wu, D.; Rosenberg, H.F.; et al. Regulator of G protein signaling 5 restricts neutrophil chemotaxis and trafficking. J. Biol. Chem. 2018, 293, 12690–12702. [Google Scholar] [CrossRef] [Green Version]
- George, T.; Bell, M.; Chakraborty, M.; Siderovski, D.P.; Giembycz, M.A.; Newton, R. Protective Roles for RGS2 in a Mouse Model of House Dust Mite-Induced Airway Inflammation. PLoS ONE 2017, 12, e0170269. [Google Scholar] [CrossRef] [PubMed] [Green Version]
- Damera, G.; Druey, K.M.; Cooper, P.R.; Krymskaya, V.P.; Soberman, R.J.; Amrani, Y.; Hoshi, T.; Brightling, C.E.; Panettieri, R.A. An RGS4-Mediated Phenotypic Switch of Bronchial Smooth Muscle Cells Promotes Fixed Airway Obstruction in Asthma. PLoS ONE 2012, 7, e28504. [Google Scholar] [CrossRef] [Green Version]
- Wong, G.S.; Redes, J.L.; Balenga, N.; McCullough, M.; Fuentes, N.; Gokhale, A.; Koziol-White, C.; Jude, J.A.; Madigan, L.A.; Chan, E.C.; et al. RGS4 promotes allergen- and aspirin-associated airway hyperresponsiveness by inhibiting PGE2 biosynthesis. J. Allergy Clin. Immunol. 2020, 146, 1152–1164.e13. [Google Scholar] [CrossRef]
- Kinder, B.W.; Brown, K.K.; Schwarz, M.I.; Ix, J.H.; Kervitsky, A.; King, T.E. Baseline BAL Neutrophilia Predicts Early Mortality in Idiopathic Pulmonary Fibrosis. Chest 2008, 133, 226–232. [Google Scholar] [CrossRef]
- Chua, F.; Dunsmore, S.E.; Clingen, P.H.; Mutsaers, S.E.; Shapiro, S.D.; Segal, A.W.; Roes, J.; Laurent, G.J. Mice Lacking Neutrophil Elastase Are Resistant to Bleomycin-Induced Pulmonary Fibrosis. Am. J. Pathol. 2007, 170, 65–74. [Google Scholar] [CrossRef] [PubMed] [Green Version]
- Gregory, A.D.; Kliment, C.R.; Metz, H.E.; Kim, K.-H.; Kargl, J.; Agostini, B.A.; Crum, L.T.; Oczypok, E.A.; Oury, T.A.; Houghton, A.M. Neutrophil elastase promotes myofibroblast differentiation in lung fibrosis. J. Leukoc. Biol. 2015, 98, 143–152. [Google Scholar] [CrossRef] [PubMed] [Green Version]
- Takemasa, A.; Ishii, Y.; Fukuda, T. A neutrophil elastase inhibitor prevents bleomycin-induced pulmonary fibrosis in mice. Eur. Respir. J. 2012, 40, 1475–1482. [Google Scholar] [CrossRef] [Green Version]
- Cho, H.; Park, C.; Hwang, I.-Y.; Han, S.-B.; Schimel, D.; Despres, D.; Kehrl, J.H. Rgs5 Targeting Leads to Chronic Low Blood Pressure and a Lean Body Habitus. Mol. Cell. Biol. 2008, 28, 2590–2597. [Google Scholar] [CrossRef] [Green Version]
- Nisancioglu, M.H.; Mahoney, W.M.; Kimmel, D.D.; Schwartz, S.M.; Betsholtz, C.; Genoveé, G. Generation and Characterization of rgs5 Mutant Mice. Mol. Cell. Biol. 2008, 28, 2324–2331. [Google Scholar] [CrossRef] [Green Version]
- Liu, X.; Ma, B.; Malik, A.B.; Tang, H.; Yang, T.; Sun, B.; Wang, G.; Minshall, R.D.; Li, Y.; Zhao, Y.; et al. Bidirectional regulation of neutrophil migration by mitogen-activated protein kinases. Nat. Immunol. 2012, 13, 457–464. [Google Scholar] [CrossRef] [PubMed] [Green Version]
- Biasin, V.; Crnkovic, S.; Sahu-Osen, A.; Birnhuber, A.; El Agha, E.; Sinn, K.; Klepetko, W.; Olschewski, A.; Bellusci, S.; Marsh, L.M.; et al. PDGFRα and αSMA mark two distinct mesenchymal cell populations involved in parenchymal and vascular remodeling in pulmonary fibrosis. Am. J. Physiol. Cell. Mol. Physiol. 2020, 318, L684–L697. [Google Scholar] [CrossRef]
- Biasin, V.; Wygrecka, M.; Marsh, L.M.; Becker-Pauly, C.; Brcic, L.; Ghanim, B.; Klepetko, W.; Olschewski, A.; Kwapiszewska, G. Meprin β contributes to collagen deposition in lung fibrosis. Sci. Rep. 2017, 7, 39969. [Google Scholar] [CrossRef] [PubMed] [Green Version]
- Nagaraj, C.; Haitchi, H.M.; Heinemann, A.; Howarth, P.H.; Olschewski, A.; Marsh, L.M. Increased Expression of p22phox Mediates Airway Hyperresponsiveness in an Experimental Model of Asthma. Antioxid. Redox Signal. 2017, 27, 1460–1472. [Google Scholar] [CrossRef]
- Gungl, A.; Biasin, V.; Wilhelm, J.; Olschewski, A.; Kwapiszewska, G.; Marsh, L.M. Fra2 Overexpression in Mice Leads to Non-allergic Asthma Development in an IL-13 Dependent Manner. Front. Immunol. 2018, 9, 2018. [Google Scholar] [CrossRef] [PubMed] [Green Version]
- Bordag, N.; Biasin, V.; Schnoegl, D.; Valzano, F.; Jandl, K.; Nagy, B.M.; Sharma, N.; Wygrecka, M.; Kwapiszewska, G.; Marsh, L.M. Machine Learning Analysis of the Bleomycin Mouse Model Reveals the Compartmental and Temporal Inflammatory Pulmonary Fingerprint. iScience 2020, 23, 101819. [Google Scholar] [CrossRef] [PubMed]
- Jandl, K.; Stacher, E.; Bálint, Z.; Sturm, E.M.; Maric, J.; Peinhaupt, M.; Luschnig, P.; Aringer, I.; Fauland, A.; Konya, V.; et al. Activated prostaglandin D2 receptors on macrophages enhance neutrophil recruitment into the lung. J. Allergy Clin. Immunol. 2016, 137, 833–843. [Google Scholar] [CrossRef] [PubMed] [Green Version]
- Nagy, B.M.; Nagaraj, C.; Egemnazarov, B.; Kwapiszewska, G.; Stauber, R.E.; Avian, A.; Olschewski, H.; Olschewski, A. Lack of ABCG2 Leads to Biventricular Dysfunction and Remodeling in Response to Hypoxia. Front. Physiol. 2017, 8, 98. [Google Scholar] [CrossRef] [Green Version]
- Morales-Alamo, D.; Guerra, B.; Santana, A.; Martin-Rincon, M.; Gelabert-Rebato, M.; Dorado, C.; Calbet, J.A.L. Skeletal muscle pyruvate dehydrogenase phosphorylation and lactate accumulation during sprint exercise in normoxia and severe acute hypoxia: Effects of antioxidants. Front. Physiol. 2018, 9, 188. [Google Scholar] [CrossRef] [PubMed]
- Hahn, C.K.; Lowrey, C.H. Eukaryotic initiation factor 2α phosphorylation mediates fetal hemoglobin induction through a post-transcriptional mechanism. Blood 2013, 122, 477–485. [Google Scholar] [CrossRef] [PubMed] [Green Version]
- R Core Development Team. R: A Language and Environment for Statistical Computing. Available online: http://www.R-project.org/ (accessed on 23 August 2021).









Publisher’s Note: MDPI stays neutral with regard to jurisdictional claims in published maps and institutional affiliations. |
© 2021 by the authors. Licensee MDPI, Basel, Switzerland. This article is an open access article distributed under the terms and conditions of the Creative Commons Attribution (CC BY) license (https://creativecommons.org/licenses/by/4.0/).
Share and Cite
Sharma, N.; Nagaraj, C.; Nagy, B.M.; Marsh, L.M.; Bordag, N.; Zabini, D.; Wygrecka, M.; Klepetko, W.; Gschwandtner, E.; Genové, G.; et al. RGS5 Determines Neutrophil Migration in the Acute Inflammatory Phase of Bleomycin-Induced Lung Injury. Int. J. Mol. Sci. 2021, 22, 9342. https://doi.org/10.3390/ijms22179342
Sharma N, Nagaraj C, Nagy BM, Marsh LM, Bordag N, Zabini D, Wygrecka M, Klepetko W, Gschwandtner E, Genové G, et al. RGS5 Determines Neutrophil Migration in the Acute Inflammatory Phase of Bleomycin-Induced Lung Injury. International Journal of Molecular Sciences. 2021; 22(17):9342. https://doi.org/10.3390/ijms22179342
Chicago/Turabian StyleSharma, Neha, Chandran Nagaraj, Bence M. Nagy, Leigh M. Marsh, Natalie Bordag, Diana Zabini, Malgorzata Wygrecka, Walter Klepetko, Elisabeth Gschwandtner, Guillem Genové, and et al. 2021. "RGS5 Determines Neutrophil Migration in the Acute Inflammatory Phase of Bleomycin-Induced Lung Injury" International Journal of Molecular Sciences 22, no. 17: 9342. https://doi.org/10.3390/ijms22179342
APA StyleSharma, N., Nagaraj, C., Nagy, B. M., Marsh, L. M., Bordag, N., Zabini, D., Wygrecka, M., Klepetko, W., Gschwandtner, E., Genové, G., Heinemann, A., Weir, E. K., Kwapiszewska, G., Olschewski, H., & Olschewski, A. (2021). RGS5 Determines Neutrophil Migration in the Acute Inflammatory Phase of Bleomycin-Induced Lung Injury. International Journal of Molecular Sciences, 22(17), 9342. https://doi.org/10.3390/ijms22179342

