Phosphorylation of SARS-CoV-2 Orf9b Regulates Its Targeting to Two Binding Sites in TOM70 and Recruitment of Hsp90
Abstract
:1. Introduction
2. Results
2.1. A Phosphomimetic Amino Acid Exchange in Orf9b Prevents Its Interaction with TOM70
2.2. Binding of Orf9b Inhibits the Interaction of TOM70 with Cytosolic Hsp90
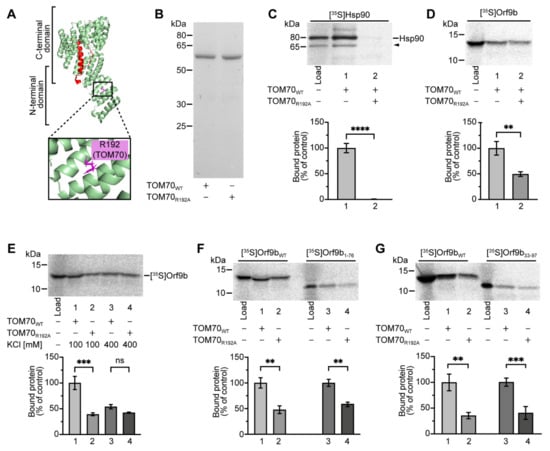
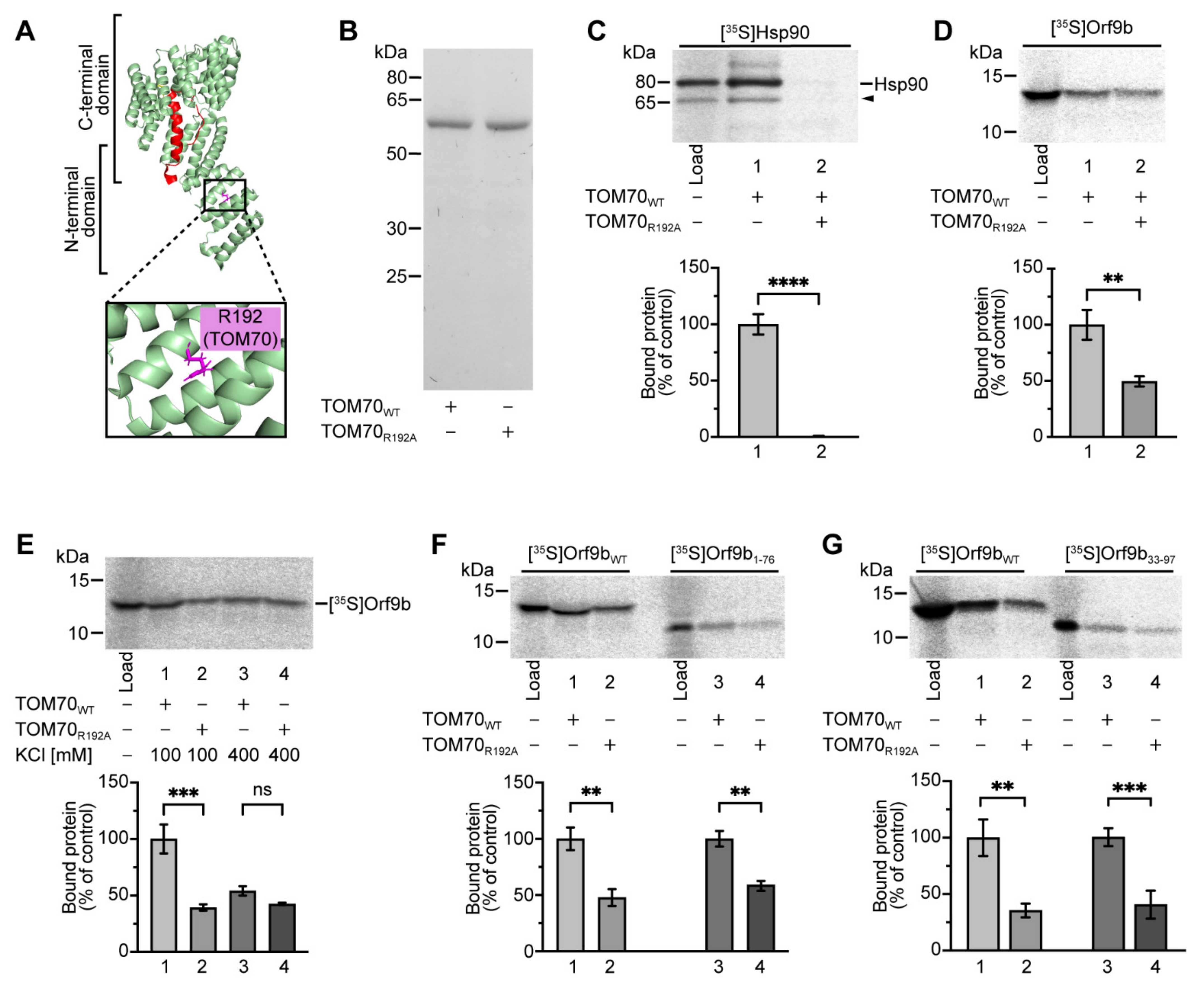
2.3. The Chaperone Binding Site of TOM70 Promotes Association with Orf9b
3. Discussion
3.1. The Mechanisms of Orf9b–TOM70 Interaction
3.2. Implications of Orf9b Binding to TOM70 for Health and Disease
4. Materials and Methods
4.1. Plasmids
4.2. Protein Purification
4.3. In Vitro Translation of Radiolabeled Proteins
4.4. In Vitro Binding Assay
4.5. Trypsin Digestion
4.6. Gel Electrophoresis
4.7. Western Blot
4.8. Cell Culture
4.9. Transfection and Immunofluorescence Microscopy
4.10. Image Analysis
4.11. Statistical Analysis
Supplementary Materials
Author Contributions
Funding
Institutional Review Board Statement
Informed Consent Statement
Data Availability Statement
Acknowledgments
Conflicts of Interest
Abbreviations
| [35S] | Radiolabeling by 35S-methionine residues |
| AAC3 | Human ADP/ATP carrier 3 |
| BN-PAGE | Blue native polyacrylamide gel electrophoresis |
| Co-IP | Co-immunoprecipitation |
| COVID19 | Coronavirus disease 2019 |
| COXIV | Subunit of the cytochrome c oxidase |
| Cryo-EM | Cryogenic electron microscopy |
| DAPI | 4′,6-diamidino-2-phenylindole |
| DHFR | Mouse dihydrofolate reductase |
| EGFP | Enhanced green fluorescent protein |
| Hsp90 | Human heat shock protein of 90 kDa |
| IEX | Ion exchange chromatography |
| IFN-I | Interferon type I |
| IMAC | Immobilized metal affinity chromatography |
| IRF3 | Interferon regulatory factor 3 |
| ITC | Isothermal titration calorimetry |
| kDa | Kilo Dalton |
| MAVS | Mitochondrial antiviral-signaling protein |
| Ni-NTA | Nickel-nitrilotriacetic acid |
| Orf9b | Protein encoded by the open reading frame 9b of SARS-CoV-2 |
| PBMC | Peripheral blood mononuclear cells |
| RIG-I | Retinoic acid-inducible gene I |
| RL | Rabbit reticulocyte lysate |
| SARS-CoV-2 | Severe acute respiratory syndrome coronavirus 2 |
| SDS-PAGE | Sodium dodecyl sulfate-polyacrylamide gel electrophoresis |
| SEC | Size exclusion chromatography |
| SEM | Standard error of the means |
| TBK1 | TANK-binding kinase 1 |
| TEV | Tobacco etch virus nuclear-inclusion-a endopeptidase |
| TOM | Translocase of the outer mitochondrial membrane |
| TOM70 | Human TOM protein of 70 kDa |
| Tom70 | Yeast TOM Protein of 70 kDa |
| Tom71 | Yeast paralogue of Tom70 |
| TPR | Tetratricopeptide repeat |
References
- Toole, Á.O.; Hill, V.; Pybus, O.G.; Watts, A.; Bogoch, I.I.; Khan, K.; Messina, J.P.; The COVID-19 Genomics UK (COG-UK) Consortium; Network for Genomic Surveillance in South Africa (NGS-SA); Brazil-UK CADDE Genomic Network; et al. Tracking the international spread of SARS-CoV-2 lineages B.1.1.7 and B.1.351/501Y-V2 [version 1; peer review: 3 approved]. Wellcome Open Res. 2021, 6, 1–14. [Google Scholar] [CrossRef] [PubMed]
- Davies, N.G.; Abbott, S.; Barnard, R.C.; Jarvis, C.I.; Kucharski, A.J.; Munday, J.D.; Pearson, C.A.B.; Russell, T.W.; Tully, D.C.; Washburne, A.D.; et al. Estimated transmissibility and impact of SARS-CoV-2 lineage B.1.1.7 in England. Science 2021, 372, 3055. [Google Scholar] [CrossRef]
- Davies, N.G.; Jarvis, C.I.; CMMID COVID-19 Working Group; Edmunds, W.J.; Jewell, N.P.; Diaz-Ordaz, K.; Keogh, R.H. Increased mortality in community-tested cases of SARS-CoV-2 lineage B.1.1.7. Nature 2021, 593, 270–274. [Google Scholar] [CrossRef]
- Volz, E.; Mishra, S.; Chand, M.; Barrett, J.C.; Johnson, R.; Geidelberg, L.; Hinsley, W.R.; Laydon, D.J.; Dabrera, G.; Toole, Á.O.; et al. Assessing transmissibility of SARS-CoV-2 lineage B.1.1.7 in England. Nature 2021, 593, 266–269. [Google Scholar] [CrossRef]
- Funk, T.; Pharris, A.; Spiteri, G.; Bundle, N.; Melidou, A.; Carr, M.; Gonzalez, G.; Garcia-Leon, A.; Crispie, F.; Connor, L.O.; et al. Characteristics of SARS-CoV-2 variants of concern B.1.1.7, B.1.351 or P.1: Data from seven EU/EEA countries, weeks 38/2020 to 10/2021. Eurosurveillance 2021, 26, 1–10. [Google Scholar] [CrossRef]
- Horby, A.P.; Bell, I.; Breuer, J.; Cevik, M.; Challen, R.; Davies, N.; Dabrera, G.; Edmunds, J.; Ferguson, N.; Funk, S.; et al. Update Note on B.1.1.7 Severity. 2021. Available online: https://www.gov.uk/government/publications/nervtag-update-note-on-b117-severity-11-february-2021 (accessed on 1 July 2021).
- Yang, J.; Zhang, G.; Yu, D.; Cao, R.; Wu, X.; Ling, Y.; Pan, Y.-H.; Yi, C.; Sun, X.; Sun, B.; et al. Evolutionary insights into a non-coding deletion of SARS-CoV-2 B.1.1.7. bioRxiv 2021. [Google Scholar] [CrossRef]
- Rambaut, A.; Loman, N.; Pybus, O.; Barclay, W.; Barrett, J.; Carabelli, A.; Connor, T.; Peacock, T.; Robertson, D.L.; Volz, E.; et al. Preliminary Genomic Characterisation of an Emergent SARS-CoV-2 Lineage in the UK Defined by a Novel Set of Spike Mutations. 2020. Available online: https://virological.org/t/preliminary-genomic-characterisation-of-an-emergent-sars-cov-2-lineage-in-the-uk-defined-by-a-novel-set-of-spike-mutations/563 (accessed on 1 July 2021).
- Parker, M.D.; Lindsey, B.B.; Shah, D.R.; Hsu, S.; Keeley, A.J.; Partridge, D.G.; Leary, S.; Cope, A.; State, A.; Johnson, K.; et al. Altered Subgenomic RNA Expression in SARS-CoV-2 B.1.1.7 Infections. bioRxiv 2021. [Google Scholar] [CrossRef]
- Gordon, D.E.; Jang, G.M.; Bouhaddou, M.; Xu, J.; Obernier, K.; White, K.M.; O’Meara, M.J.; Rezelj, V.V.; Guo, J.Z.; Swaney, D.L.; et al. A SARS-CoV-2 protein interaction map reveals targets for drug repurposing. Nature 2020, 583, 459–468. [Google Scholar] [CrossRef]
- Kreimendahl, S.; Rassow, J. The mitochondrial outer membrane protein Tom70—Mediator in protein traffic, membrane contact sites and innate immunity. Int. J. Mol. Sci. 2020, 21, 7262. [Google Scholar] [CrossRef]
- Liu, X.Y.; Wei, B.; Shi, H.X.; Shan, Y.F.; Wang, C. Tom70 mediates activation of interferon regulatory factor 3 on mitochondria. Cell Res. 2010, 20, 994–1011. [Google Scholar] [CrossRef] [Green Version]
- Jiang, H.; Zhang, H.; Meng, Q.; Xie, J.; Li, Y.; Chen, H.; Zheng, Y.; Wang, X.; Qi, H.; Zhang, J.; et al. SARS-CoV-2 Orf9b suppresses type I interferon responses by targeting TOM70. Cell. Mol. Immunol. 2020, 17, 998–1000. [Google Scholar] [CrossRef] [PubMed]
- Han, L.; Wei, M.; Jian, Z.; Yi, D.; Jing, Z.; Ling, M.; Xue, N.; Zhang, J.; Gao, C.; Wang, P.H. SARS-CoV-2 ORF9b antagonizes type I and III interferons by targeting multiple components of the RIG-I/MDA-5–MAVS, TLR3–TRIF, and cGAS–STING signaling pathways. J. Med. Virol. 2021, 93, 1–14. [Google Scholar] [CrossRef] [PubMed]
- Gao, X.; Zhu, K.; Qin, B.; Olieric, V.; Wang, M.; Cui, S. Crystal structure of SARS-CoV-2 Orf9b in complex with human TOM70 suggests unusual virus-host interactions. Nat. Commun. 2021, 12, 1–9. [Google Scholar] [CrossRef]
- Gordon, D.E.; Gordon, D.E.; Hiatt, J.; Bouhaddou, M.; Rezelj, V.V.; Ulferts, S. Comparative host-coronavirus protein interaction networks reveal pan-viral disease mechanisms. Science 2020, 9403, 1–38. [Google Scholar] [CrossRef]
- Bouhaddou, M.; Memon, D.; Meyer, B.; White, K.M.; Rezelj, V.V.; Correa Marrero, M.; Polacco, B.J.; Melnyk, J.E.; Ulferts, S.; Kaake, R.M.; et al. The Global Phosphorylation Landscape of SARS-CoV-2 Infection. Cell 2020, 182, 685–712. [Google Scholar] [CrossRef] [PubMed]
- Bykov, Y.S.; Rapaport, D.; Herrmann, J.M.; Schuldiner, M. Cytosolic Events in the Biogenesis of Mitochondrial Proteins. Trends Biochem. Sci. 2020, 45, 650–667. [Google Scholar] [CrossRef]
- Becker, T.; Song, J.; Pfanner, N. Versatility of Preprotein Transfer from the Cytosol to Mitochondria. Trends Cell Biol. 2019, 29, 534–548. [Google Scholar] [CrossRef]
- Kim, Y.E.; Hipp, M.S.; Bracher, A.; Hayer-Hartl, M.; Hartl, U.F. Molecular chaperone functions in protein folding and proteostasis. Annu. Rev. Biochem. 2013, 82, 323–355. [Google Scholar] [CrossRef] [PubMed]
- Sheffield, W.P. Mitochondrial precursor protein. Effects of 70-kilodalton heat shock protein on polypeptide folding, aggregation, and import competence. J. Biol. Chem. 1990, 265, 11069–11076. [Google Scholar] [CrossRef]
- Dekker, P.J.T.; Müller, H.; Rassow, J.; Pfanner, N. Characterization of the preprotein translocase of the outer mitochondrial membrane by blue native electrophoresis. Biol. Chem. 1996, 377, 535–538. [Google Scholar] [CrossRef]
- Brix, J.; Dietmeier, K.; Pfanner, N. Differential Recognition of Preproteins by the Purified Cytosolic Domains of the Mitochondrial Import Receptors Tom20, Tom22, and Tom70. J. Biol. Chem. 1997, 272, 20730–20735. [Google Scholar] [CrossRef] [Green Version]
- Kreimendahl, S.; Schwichtenberg, J.; Günnewig, K.; Brandherm, L.; Rassow, J. The selectivity filter of the mitochondrial protein import machinery. BMC Biol. 2020, 18, 1–23. [Google Scholar] [CrossRef]
- Wiedemann, N.; Pfanner, N.; Ryan, M.T. The three modules of ADP/ATP carrier cooperate in receptor recruitment and translocation into mitochondria. EMBO J. 2001, 20, 951–960. [Google Scholar] [CrossRef] [PubMed] [Green Version]
- Eilers, M.; Schatz, G. Binding of a specific ligand inhibits import of a purified precursor protein into mitochondria. Nature 1986, 322, 1–5. [Google Scholar] [CrossRef] [PubMed]
- Weeks, S.D.; De Graef, S.; Munawar, A. X-ray Crystallographic Structure of Orf9b from SARS-CoV-2. RCSB PDB 2020, 12, 1–9. [Google Scholar] [CrossRef]
- Schopf, F.H.; Biebl, M.M.; Buchner, J. The HSP90 chaperone machinery. Nat. Rev. Mol. Cell Biol. 2017, 18, 345–360. [Google Scholar] [CrossRef] [PubMed]
- Dasso, M.C.; Jackson, R.J. On the fidelity of mRNA translation in the nuclease-treated rabbit reticulocyte lysate system. Nucleic Acids Res. 1989, 17, 3129–3144. [Google Scholar] [CrossRef] [Green Version]
- Perez-Riba, A.; Itzhaki, L.S. The tetratricopeptide-repeat motif is a versatile platform that enables diverse modes of molecular recognition. Curr. Opin. Struct. Biol. 2019, 54, 43–49. [Google Scholar] [CrossRef]
- Young, J.C.; Hoogenraad, N.J.; Hartl, F.U. Molecular chaperones Hsp90 and Hsp70 deliver preproteins to the mitochondrial import receptor Tom70. Cell 2003, 112, 41–50. [Google Scholar] [CrossRef] [Green Version]
- Fan, A.C.Y.; Young, J.C. Function of Cytosolic Chaperones in Tom70-Mediated Mitochondrial Import. Protein Pept. Lett. 2011, 18, 122–131. [Google Scholar] [CrossRef]
- Hines, V.; Brandt, A.; Griffiths, G.; Horstmann, H.; Brütsch, H.; Schatz, G. Protein import into yeast mitochondria is accelerated by the outer membrane protein MAS70. EMBO J. 1990, 9, 3191–3200. [Google Scholar] [CrossRef]
- Yamamoto, H.; Fukui, K.; Takahashi, H.; Kitamura, S.; Shiota, T.; Terao, K.; Uchida, M.; Esaki, M.; Nishikawa, S.I.; Yoshihisa, T.; et al. Roles of Tom70 in import of presequence-containing mitochondrial proteins. J. Biol. Chem. 2009, 284, 31635–31646. [Google Scholar] [CrossRef] [Green Version]
- Drwesh, L.; Rapaport, D. Biogenesis pathways of α-helical mitochondrial outer membrane proteins. Biol. Chem. 2020, 401, 677–686. [Google Scholar] [CrossRef]
- Wiedemann, N.; Pfanner, N. Mitochondrial Machineries for Protein Import and Assembly. Annu. Rev. Biochem. 2017, 86, 685–714. [Google Scholar] [CrossRef] [Green Version]
- Rampelt, H.; Sucec, I.; Bersch, B.; Horten, P.; Perschil, I.; Martinou, J.C.; Van Der Laan, M.; Wiedemann, N.; Schanda, P.; Pfanner, N. The mitochondrial carrier pathway transports non-canonical substrates with an odd number of transmembrane segments. BMC Biol. 2020, 18, 1–14. [Google Scholar] [CrossRef] [PubMed]
- Wu, Y.; Sha, B. Crystal structure of yeast mitochondrial outer membrane translocon member Tom70p. Nat. Struct. Mol. Biol. 2006, 13, 589–593. [Google Scholar] [CrossRef] [PubMed]
- Li, J.; Qian, X.; Hu, J.; Sha, B. Molecular Chaperone Hsp70/Hsp90 Prepares the Mitochondrial Outer Membrane Translocon Receptor Tom71 for Preprotein Loading. J. Biol. Chem. 2009, 284, 23852–23859. [Google Scholar] [CrossRef] [Green Version]
- Li, J.; Cui, W.; Sha, B. The structural plasticity of Tom71 for mitochondrial precursor translocations. Acta Crystallogr. Sect. F Struct. Biol. Cryst. Commun. 2010, 66, 985–989. [Google Scholar] [CrossRef] [PubMed] [Green Version]
- Porter, L.L. Predictable fold switching by the SARS-CoV-2 protein ORF9b. Protein Sci. 2021, 2, 1–7. [Google Scholar] [CrossRef]
- Blanco-Melo, D.; Nilsson-Payant, B.E.; Liu, W.C.; Uhl, S.; Hoagland, D.; Møller, R.; Jordan, T.X.; Oishi, K.; Panis, M.; Sachs, D.; et al. Imbalanced Host Response to SARS-CoV-2 Drives Development of COVID-19. Cell 2020, 181, 1036–1045.e9. [Google Scholar] [CrossRef]
- Thorne, L.G.; Bouhaddou, M.; Reuschl, A.-K.; Zuliani-Alvarez, L.; Polacco, B.; Pelin, A.; Batra, J.; Whelan, M.V.X.; Ummadi, M.; Rojc, A.; et al. Evolution of enhanced innate immune evasion by the SARS-CoV-2 B.1.1.7 UK variant. bioRxiv 2021, 1–36. [Google Scholar] [CrossRef]
- Backes, S.; Bykov, Y.S.; Flohr, T.; Räschle, M.; Zhou, J.; Lenhard, S.; Krämer, L.; Mühlhaus, T.; Bibi, C.; Jann, C.; et al. The chaperone-binding activity of the mitochondrial surface receptor Tom70 protects the cytosol against mitoprotein-induced stress. Cell Rep. 2021, 35, 108936. [Google Scholar] [CrossRef]
- Ajaz, S.; McPhail, M.J.; Singh, K.K.; Mujib, S.; Trovato, F.M.; Napoli, S.; Agarwal, K. Mitochondrial metabolic manipulation by SARS-CoV-2 in peripheral blood mononuclear cells of patients with COVID-19. Am. J. Physiol. Cell Physiol. 2021, 320, C57–C65. [Google Scholar] [CrossRef] [PubMed]
- Li, C.; Wen, A.; Shen, B.; Lu, J.; Huang, Y.; Chang, Y. FastCloning: A highly simplified, purification-free, sequence- and ligation-independent PCR cloning method. BMC Biotechnol. 2011, 11, 1–10. [Google Scholar] [CrossRef] [PubMed] [Green Version]
- García-Cardeña, G.; Fan, R.; Shah, V.; Sorrentino, R.; Cirino, G.; Papapetropoulos, A.; Sessa, W.C. Dynamic activation of endothelial nitric oxide synthase by Hsp90. Nature 1998, 392, 821–824. [Google Scholar] [CrossRef]
- Kim, D.K.; Knapp, J.J.; Kuang, D.; Chawla, A.; Cassonnet, P.; Lee, H.; Sheykhkarimli, D.; Samavarchi-Tehrani, P.; Abdouni, H.; Rayhan, A.; et al. A comprehensive, flexible collection of SARS-CoV-2 coding regions. G3 Genes Genomes Genet. 2020, 10, 3399–3402. [Google Scholar] [CrossRef]
- Bradford, M.M. A rapid and sensitive method for the quantitation of microgram quantities of protein utilizing the principle of protein-dye binding. Anal. Biochem. 1976, 72, 248–254. [Google Scholar] [CrossRef]
- Schägger, H.; von Jagow, G. Blue native electrophoresis for isolation of membrane protein complexes in enzymatically active form. Anal. Biochem. 1991, 199, 223–231. [Google Scholar] [CrossRef]
- Schindelin, J.; Arganda-Carreras, I.; Frise, E.; Kaynig, V.; Longair, M.; Pietzsch, T.; Preibisch, S.; Rueden, C.; Saalfeld, S.; Schmid, B.; et al. Fiji: An open-source platform for biological-image analysis. Nat. Methods 2012, 9, 676–682. [Google Scholar] [CrossRef] [Green Version]




| Plasmid | Source |
|---|---|
| pProEx-HTA-TOM70(111–608) | Young et al., 2003; [31] |
| pProEx-HTA-TOM70(111–608)R192A | This study |
| pProEx-HTA-TOM70(111–608)E477A | This study |
| pCDNA3-Hsp90-HA | García-Cardeña et al., 1998; [47] |
| pYES2-Hsp90 | This study |
| pDONR334-SARS-CoV2 Orf9b | Kim et al., 2020; [48] |
| pProEx-His-DHFR-TEV-Orf9b | This study |
| pProEx-His-DHFR-TEV-Orf9bS53E | This study |
| pYES2-Orf9b | This study |
| pYES2-Orf9bS53E | This study |
| pYES2-Orf9bS53A | This study |
| pYES2-Orf9b1–76 | This study |
| pYES2-Orf9b33–97 | This study |
| pYES2-Orf9b-DHFR | This study |
| pYES2-Orf9bS53E-DHFR | This study |
| pYES2-Orf9bS53A-DHFR | This study |
| pYES2-AAC3 | This study |
| pYES2-DHFR | This study |
| pCAGGS-Orf9b-FLAG-EGFP | This study |
| pCAGGS-Orf9bS53E-FLAG-EGFP | This study |
Publisher’s Note: MDPI stays neutral with regard to jurisdictional claims in published maps and institutional affiliations. |
© 2021 by the authors. Licensee MDPI, Basel, Switzerland. This article is an open access article distributed under the terms and conditions of the Creative Commons Attribution (CC BY) license (https://creativecommons.org/licenses/by/4.0/).
Share and Cite
Brandherm, L.; Kobaš, A.M.; Klöhn, M.; Brüggemann, Y.; Pfaender, S.; Rassow, J.; Kreimendahl, S. Phosphorylation of SARS-CoV-2 Orf9b Regulates Its Targeting to Two Binding Sites in TOM70 and Recruitment of Hsp90. Int. J. Mol. Sci. 2021, 22, 9233. https://doi.org/10.3390/ijms22179233
Brandherm L, Kobaš AM, Klöhn M, Brüggemann Y, Pfaender S, Rassow J, Kreimendahl S. Phosphorylation of SARS-CoV-2 Orf9b Regulates Its Targeting to Two Binding Sites in TOM70 and Recruitment of Hsp90. International Journal of Molecular Sciences. 2021; 22(17):9233. https://doi.org/10.3390/ijms22179233
Chicago/Turabian StyleBrandherm, Lukas, Antonio Mario Kobaš, Mara Klöhn, Yannick Brüggemann, Stephanie Pfaender, Joachim Rassow, and Sebastian Kreimendahl. 2021. "Phosphorylation of SARS-CoV-2 Orf9b Regulates Its Targeting to Two Binding Sites in TOM70 and Recruitment of Hsp90" International Journal of Molecular Sciences 22, no. 17: 9233. https://doi.org/10.3390/ijms22179233
APA StyleBrandherm, L., Kobaš, A. M., Klöhn, M., Brüggemann, Y., Pfaender, S., Rassow, J., & Kreimendahl, S. (2021). Phosphorylation of SARS-CoV-2 Orf9b Regulates Its Targeting to Two Binding Sites in TOM70 and Recruitment of Hsp90. International Journal of Molecular Sciences, 22(17), 9233. https://doi.org/10.3390/ijms22179233

