Immunonano-Lipocarrier-Mediated Liver Sinusoidal Endothelial Cell-Specific RUNX1 Inhibition Impedes Immune Cell Infiltration and Hepatic Inflammation in Murine Model of NASH
Abstract
:1. Introduction
2. Results
2.1. Characterization of Methionine Choline Deficient (MCD) Murine Model of NASH and RUNX1 Expression
2.2. Antibody Anchored RUNX1 siRNA-Engineered Stealth Immunonano-Lipocarriers
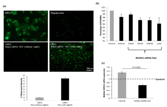
2.3. In Vitro Uptake, Cytotoxicity, and Efficacy of RUNX1 siRNA Immunonano-Lipocarriers in Liver Cells of MCD Mice
2.4. In Vivo Biodistribution of RUNX1 siRNA Immunonano-Lipocarriers
2.5. In Vivo Efficacy of RUNX1 siRNA Immunonano-Lipocarriers
2.6. RUNX1 siRNA Immunonano-Lipocarriers Decrease Expression of VCAM1 and ICAM1 in LSECs
2.7. RUNX1 siRNA Immunonano-Lipocarriers Decrease Percentage of T Cells and Monocytes/Kupffer Cells in Liver
2.8. RUNX1 siRNA Immunonano-Lipocarriers Reduce Liver Inflammation
3. Discussion
4. Materials and Methods
4.1. Materials
4.2. Animals
4.3. Methods
4.3.1. Isolation of Primary Hepatic Cells and Liver-Infiltrating Lymphocytes (LILs)
4.3.2. Characterization of LSECs and HSCs
4.3.3. Development and Characterization of RUNX1 siRNA-Engineered Stealth Immunonano-Lipocarriers
Preparation of RUNX1 siRNA Nano-Lipocarriers
Antibody Anchored RUNX1 siRNA-Engineered Stealth Immunonano-Lipocarriers
Particle Size, Polydispersity Index (PDI), and Zeta Potential
Cell Viability Assays with RUNX1 siRNA-Engineered Stealth Immunonano-Lipocarriers
4.3.4. In Vivo Biodistribution and In Vitro Uptake Studies
4.3.5. Real-Time qRT-PCR
4.3.6. Immunohistochemistry Analysis
4.3.7. Flow Cytometry Analysis
4.3.8. ELISA Assays for TNF-α and CCL2
4.3.9. Statistical Analysis
5. Conclusions
Supplementary Materials
Author Contributions
Funding
Institutional Review Board Statement
Informed Consent Statement
Data Availability Statement
Conflicts of Interest
Abbreviations
| NAFLD | Non-alcoholic fatty liver disease | 
| NASH | Non-alcoholic steatohepatitis | 
| RUNX 1 | Runt-related transcription factor | 
| MCD | Methionine choline deficient | 
| LSECs | Liver sinusoidal endothelial cells | 
| NPCs | Non-parenchymal cells | 
| HSCs | Hepatic stellate cells | 
| LILs | Liver-infiltrating lymphocytes | 
References
- Bellentani, S. The epidemiology of non-alcoholic fatty liver disease. Liver Intern. 2017, 37, 81–84. [Google Scholar] [CrossRef] [PubMed] [Green Version]
- Younossi, Z.M.; Koenig, A.B.; Abdelatif, D.; Fazel, Y.; Henry, L.; Wymer, M. Global epidemiology of nonalcoholic fatty liver disease-Meta-analytic assessment of prevalence, incidence, and outcomes. Hepatology 2016, 64, 73–84. [Google Scholar] [CrossRef] [PubMed] [Green Version]
- Pati, G.K.; Singh, S.P. Nonalcoholic fatty liver disease in south asia. Euroasian J. Hepato Gastroenterol. 2016, 6, 154–162. [Google Scholar] [CrossRef] [PubMed] [Green Version]
- Sarin, S.K.; Kumar, M.; Eslam, M.; George, J.; Al Mahtab, M.; Akbar, S.M.F.; Jia, J.; Tian, Q.; Aggarwal, R.; Muljono, D.; et al. Liver diseases in the Asia-Pacific region: A Lancet Gastroenterology & Hepatology Commission. Lancet Gastroenterol. Hepatol. 2020, 5, 167–228. [Google Scholar] [CrossRef] [PubMed] [Green Version]
- Sumida, Y.; Yoneda, M. Current and future pharmacological therapies for NAFLD/NASH. J. Gastroenterol. 2018, 53, 362–376. [Google Scholar] [CrossRef] [PubMed] [Green Version]
- Cohen, J.C.; Horton, J.D.; Hobbs, H.H. Human fatty liver disease: Old questions and new insights. Science 2011, 332, 1519–1523. [Google Scholar] [CrossRef] [PubMed] [Green Version]
- Coulon, S.; Legry, V.; Heindryckx, F.; Van Steenkiste, C.; Casteleyn, C.; Olievier, K.; Libbrecht, L.; Carmeliet, P.; Jonckx, B.; Stassen, J.-M.; et al. Role of vascular endothelial growth factor in the pathophysiology of nonalcoholic steatohepatitis in two rodent models. Hepatology 2013, 57, 1793–1805. [Google Scholar] [CrossRef]
- Coulon, S.; Heindryckx, F.; Geerts, A.; Van Steenkiste, C.; Colle, I.; Van Vlierberghe, H. Angiogenesis in chronic liver disease and its complications. Liver Int. 2010, 31, 146–162. [Google Scholar] [CrossRef]
- Farrell, G.C.; Van Rooyen, D.; Gan, L.; Chitturi, S. NASH is an inflammatory disorder: Pathogenic, prognostic and therapeutic implications. Gut Liver 2012, 6, 149–171. [Google Scholar] [CrossRef] [Green Version]
- De Bruijn, M.; Dzierzak, E. Runx transcription factors in the development and function of the definitive hematopoietic system. Blood 2017, 129, 2061–2069. [Google Scholar] [CrossRef]
- Tang, X.; Sun, L.; Wang, G.; Chen, B.; Luo, F. RUNX1: A regulator of NF-κB signaling in pulmonary diseases. Curr. Protein Pept. Sci. 2018, 19, 172–178. [Google Scholar] [CrossRef] [Green Version]
- Lam, J.D.; Oh, D.J.; Wong, L.L.; Amarnani, D.; Park-Windhol, C.; Sanchez, A.V.; Cardona-Velez, J.; McGuone, D.; Stemmer-Rachamimov, A.O.; Eliott, D.; et al. Identification of RUNX1 as a mediator of aberrant retinal angiogenesis. Diabetes 2017, 66, 1950–1956. [Google Scholar] [CrossRef] [Green Version]
- Luo, M.-C.; Zhou, S.-Y.; Feng, D.-Y.; Xiao, J.; Li, W.-Y.; Xu, C.-D.; Wang, H.-Y.; Zhou, T. Runt-related transcription factor 1 (RUNX1) binds to p50 in macrophages and enhances TLR4-triggered inflammation and septic shock. J. Biol. Chem. 2016, 291, 22011–22020. [Google Scholar] [CrossRef] [Green Version]
- Cheah, I.K.; Tang, R.; Ye, P.; Yew, T.S.Z.; Lim, K.H.C.; Halliwell, B. Liver ergothioneine accumulation in a guinea pig model of non-alcoholic fatty liver disease. A possible mechanism of defence? Free Radic. Res. 2015, 50, 14–25. [Google Scholar] [CrossRef]
- Wildey, G.M.; Howe, P.H. Runx1 Is a co-activator with FOXO3 to mediate transforming growth factor β (TGFβ)-induced bim transcription in hepatic cells. J. Biol. Chem. 2009, 284, 20227–20239. [Google Scholar] [CrossRef] [Green Version]
- Kaur, S.; Rawal, P.; Siddiqui, H.; Rohilla, S.; Sharma, S.; Tripathi, D.M.; Baweja, S.; Hassan, M.; Vlaic, S.; Guthke, R.; et al. Increased expression of RUNX1 in liver correlates with NASH activity score in patients with non-alcoholic steatohepatitis (NASH). Cells 2019, 8, 1277. [Google Scholar] [CrossRef] [Green Version]
- Ding, B.-S.; Nolan, D.J.; Butler, J.M.; James, D.; Babazadeh, A.O.; Rosenwaks, Z.; Mittal, V.; Kobayashi, H.; Shido, K.; Lyden, D.; et al. Inductive angiocrine signals from sinusoidal endothelium are required for liver regeneration. Nat. Cell Biol. 2010, 468, 310–315. [Google Scholar] [CrossRef] [Green Version]
- Haukeland, J.W.; Damås, J.K.; Konopski, Z.; Løberg, E.M.; Haaland, T.; Goverud, I.; A Torjesen, P.; Birkeland, K.; Bjøro, K.; Aukrust, P. Systemic inflammation in nonalcoholic fatty liver disease is characterized by elevated levels of CCL2. J. Hepatol. 2006, 44, 1167–1174. [Google Scholar] [CrossRef]
- Santhekadur, P.K.; Kumar, D.P.; Sanyal, A.J. Preclinical models of non-alcoholic fatty liver disease. J. Hepatol. 2018, 68, 230–237. [Google Scholar] [CrossRef]
- Hansen, H.H.; Feigh, M.; Veidal, S.S.; Rigbolt, K.T.; Vrang, N.; Fosgerau, K. Mouse models of nonalcoholic steatohepatitis in preclinical drug development. Drug Discov. Today 2017, 22, 1707–1718. [Google Scholar] [CrossRef]
- Ibrahim, S.H.; Hirsova, P.; Malhi, H.; Gores, G.J. Animal models of nonalcoholic steatohepatitis: Eat, delete, and inflame. Dig. Dis. Sci. 2015, 61, 1325–1336. [Google Scholar] [CrossRef] [PubMed] [Green Version]
- Van Herck, M.A.; Vonghia, L.; Francque, S.M. Animal models of nonalcoholic fatty liver disease—A starter’s guide. Nutrients 2017, 9, 1072. [Google Scholar] [CrossRef] [Green Version]
- Matsumoto, M.; Zhang, J.; Zhang, X.; Liu, J.; Jiang, J.X.; Yamaguchi, K.; Taruno, A.; Katsuyama, M.; Iwata, K.; Ibi, M.; et al. The NOX1 isoform of NADPH oxidase is involved in dysfunction of liver sinusoids in nonalcoholic fatty liver disease. Free. Radic. Biol. Med. 2018, 115, 412–420. [Google Scholar] [CrossRef]
- Pasarín, M.; La Mura, V.; Gracia-Sancho, J.; García-Calderó, H.; Rodríguez-Vilarrupla, A.; García-Pagán, J.C.; Bosch, J.; Abraldes, J.G. Sinusoidal endothelial dysfunction precedes inflammation and fibrosis in a model of NAFLD. PLoS ONE 2012, 7, e32785. [Google Scholar] [CrossRef] [PubMed] [Green Version]
- Hammoutene, A.; Rautou, P.-E. Role of liver sinusoidal endothelial cells in non-alcoholic fatty liver disease. J. Hepatol. 2019, 70, 1278–1291. [Google Scholar] [CrossRef] [Green Version]
- Friedman, S.L.; Neuschwander-Tetri, B.A.; Rinella, M.; Sanyal, A.J. Mechanisms of NAFLD development and therapeutic strategies. Nat. Med. 2018, 24, 908–922. [Google Scholar] [CrossRef]
- Marcher, A.-B.; Bendixen, S.M.; Terkelsen, M.K.; Hohmann, S.S.; Hansen, M.H.; Larsen, B.D.; Mandrup, S.; Dimke, H.; Detlefsen, S.; Ravnskjaer, K. Transcriptional regulation of hepatic stellate cell activation in NASH. Sci. Rep. 2019, 9, 1–13. [Google Scholar] [CrossRef] [Green Version]
- Tambe, P.; Kumar, P.; Gajbhiye, V.; Paknikar, K. SiRNA mediated gene silencing: Hurdles, strategies and applications. Pharm. Nanotechnol. 2016, 3, 322–333. [Google Scholar] [CrossRef]
- Banerjee, S.; Roy, S.; Bhaumik, K.N.; Pillai, J. Mechanisms of the effectiveness of lipid nanoparticle formulations loaded with anti-tubercular drugs combinations toward overcoming drug bioavailability in tuberculosis. J. Drug Target. 2020, 28, 55–69. [Google Scholar] [CrossRef]
- Weston, C.J.; Shepherd, E.L.; Claridge, L.C.; Rantakari, P.; Curbishley, S.M.; Tomlinson, J.W.; Hübscher, S.G.; Reynolds, G.M.; Aalto, K.; Anstee, Q.M.; et al. Vascular adhesion protein-1 promotes liver inflammation and drives hepatic fibrosis. J. Clin. Investig. 2014, 125, 501–520. [Google Scholar] [CrossRef] [Green Version]
- Wu, J.; Meng, Z.; Jiang, M.; Zhang, E.; Trippler, M.; Broering, R.; Bucchi, A.; Krux, F.; Dittmer, U.; Yang, D.; et al. Toll-like receptor-induced innate immune responses in non-parenchymal liver cells are cell type-specific. Immunology 2010, 129, 363–374. [Google Scholar] [CrossRef] [PubMed]
- Miyachi, Y.; Tsuchiya, K.; Komiya, C.; Shiba, K.; Shimazu, N.; Yamaguchi, S.; Deushi, M.; Osaka, M.; Inoue, K.; Sato, Y.; et al. Roles for cell-cell adhesion and contact in obesity-induced hepatic myeloid cell accumulation and glucose intolerance. Cell Rep. 2017, 18, 2766–2779. [Google Scholar] [CrossRef] [PubMed] [Green Version]
- Peters, K.M.; Wilson, R.B.; Borradaile, N.M. Non-parenchymal hepatic cell lipotoxicity and the coordinated progression of non-alcoholic fatty liver disease and atherosclerosis. Curr. Opin. Lipidol. 2018, 29, 417. [Google Scholar] [CrossRef] [PubMed]
- Duwaerts, C.C.; Maher, J.J. Mechanisms of liver injury in non-alcoholic steatohepatitis. Curr. Hepatol. Rep. 2014, 13, 119–129. [Google Scholar] [CrossRef] [Green Version]
- Halevy, T.; Biancotti, J.-C.; Yanuka, O.; Golan-Lev, T.; Benvenisty, N. Molecular characterization of down syndrome embryonic stem cells reveals a role for RUNX1 in neural differentiation. Stem Cell Rep. 2016, 7, 777–786. [Google Scholar] [CrossRef] [Green Version]
- Cun, D.; Jensen, D.K.; Maltesen, M.J.; Bunker, M.; Whiteside, P.; Scurr, D.; Foged, C.; Nielsen, H.M. High loading efficiency and sustained release of siRNA encapsulated in PLGA nanoparticles: Quality by design optimization and characterization. Eur. J. Pharm. Biopharm. 2011, 77, 26–35. [Google Scholar] [CrossRef]
- Raval, N.; Jogi, H.; Gondaliya, P.; Kalia, K.; Tekade, R.K. Method and its composition for encapsulation, stabilization, and delivery of siRNA in anionic polymeric nanoplex: An in vitro- in vivo assessment. Sci. Rep. 2019, 9, 1–18. [Google Scholar] [CrossRef] [Green Version]
- Kleiner, D.E.; Brunt, E.M.; Van Natta, M.; Behling, C.; Contos, M.J.; Cummings, O.W.; Ferrell, L.D.; Liu, Y.-C.; Torbenson, M.S.; Unalp-Arida, A.; et al. Design and validation of a histological scoring system for nonalcoholic fatty liver disease. Hepatology 2005, 41, 1313–1321. [Google Scholar] [CrossRef]
- Kaur, S.; Tripathi, D.; Dongre, K.; Garg, V.; Rooge, S.; Mukopadhyay, A.; Sakhuja, P.; Sarin, S.K. Increased number and function of endothelial progenitor cells stimulate angiogenesis by resident liver sinusoidal endothelial cells (SECs) in cirrhosis through paracrine factors. J. Hepatol. 2012, 57, 1193–1198. [Google Scholar] [CrossRef]
- Banerjee, S.; Roy, S.; Nath Bhaumik, K.; Kshetrapal, P.; Pillai, J. Comparative study of oral lipid nanoparticle formulations (LNFs) for chemical stabilization of antitubercular drugs: Physicochemical and cellular evaluation. Artif. Cells Nanomed. Biotechnol. 2018, 46, 540–558. [Google Scholar] [CrossRef] [Green Version]







| Characteristics | Control | MCD | 
|---|---|---|
| ALT (IU/L) | 56.7 ± 9.7 | 89.4 ± 8.9 | 
| Albumin (g/dL) | 3.6 ± 1.29 | 1.6 ± 0.12 | 
| Triglyceride (mmol/L) | 100 ± 4.9 | 102 ± 3.6 | 
| Cholesterol (mg/dL) | 67 ± 1.8 | 62 ± 2.3 | 
| Inflammatory grade | 0.2 ± 0.4 | 2.25 ± 0.5 | 
| Engineering Parameters | Desired Optimum Values/Features | Achievable Benefits | 
|---|---|---|
| Size | <300 nm | Less size with a high surface area | 
| Shape | Spherical | Improved cellular delivery | 
| Matrix | Lipids (SC-shell) and phospholipids (SPC core) | Sustained RUNX1 siRNA release for improved biodistribution profile of engineered matrix deliverables | 
| Surface charge | Positive (after vegfr3 anchoring) | Improved physical and biological stability, avoid agglomeration | 
| Recognition by macrophages | Hydrated stealth (PEGylated) | Avoid recognition by other organ macrophages | 
| Surface ligand | Primary vegfr3 antibody | To trigger surface antigen–antibody interactions | 
| SC-shell | Solid and hydrophobic | To easily cross-cellular membrane | 
| SPC-core | Amphiphilic, vesicular, and soft matrix | Promote sustain delivery of RUNX1 siRNA | 
| Publisher’s Note: MDPI stays neutral with regard to jurisdictional claims in published maps and institutional affiliations. | 
© 2021 by the authors. Licensee MDPI, Basel, Switzerland. This article is an open access article distributed under the terms and conditions of the Creative Commons Attribution (CC BY) license (https://creativecommons.org/licenses/by/4.0/).
Share and Cite
Tripathi, D.M.; Rohilla, S.; Kaur, I.; Siddiqui, H.; Rawal, P.; Juneja, P.; Kumar, V.; Kumari, A.; Naidu, V.G.M.; Ramakrishna, S.; et al. Immunonano-Lipocarrier-Mediated Liver Sinusoidal Endothelial Cell-Specific RUNX1 Inhibition Impedes Immune Cell Infiltration and Hepatic Inflammation in Murine Model of NASH. Int. J. Mol. Sci. 2021, 22, 8489. https://doi.org/10.3390/ijms22168489
Tripathi DM, Rohilla S, Kaur I, Siddiqui H, Rawal P, Juneja P, Kumar V, Kumari A, Naidu VGM, Ramakrishna S, et al. Immunonano-Lipocarrier-Mediated Liver Sinusoidal Endothelial Cell-Specific RUNX1 Inhibition Impedes Immune Cell Infiltration and Hepatic Inflammation in Murine Model of NASH. International Journal of Molecular Sciences. 2021; 22(16):8489. https://doi.org/10.3390/ijms22168489
Chicago/Turabian StyleTripathi, Dinesh Mani, Sumati Rohilla, Impreet Kaur, Hamda Siddiqui, Preety Rawal, Pinky Juneja, Vikash Kumar, Anupama Kumari, Vegi Ganga Modi Naidu, Seeram Ramakrishna, and et al. 2021. "Immunonano-Lipocarrier-Mediated Liver Sinusoidal Endothelial Cell-Specific RUNX1 Inhibition Impedes Immune Cell Infiltration and Hepatic Inflammation in Murine Model of NASH" International Journal of Molecular Sciences 22, no. 16: 8489. https://doi.org/10.3390/ijms22168489
APA StyleTripathi, D. M., Rohilla, S., Kaur, I., Siddiqui, H., Rawal, P., Juneja, P., Kumar, V., Kumari, A., Naidu, V. G. M., Ramakrishna, S., Banerjee, S., Puria, R., Sarin, S. K., & Kaur, S. (2021). Immunonano-Lipocarrier-Mediated Liver Sinusoidal Endothelial Cell-Specific RUNX1 Inhibition Impedes Immune Cell Infiltration and Hepatic Inflammation in Murine Model of NASH. International Journal of Molecular Sciences, 22(16), 8489. https://doi.org/10.3390/ijms22168489
 
         
                                                

 
                         
       