Synergistic Antitumor Activity of SH003 and Docetaxel via EGFR Signaling Inhibition in Non-Small Cell Lung Cancer
Abstract
1. Introduction
2. Results
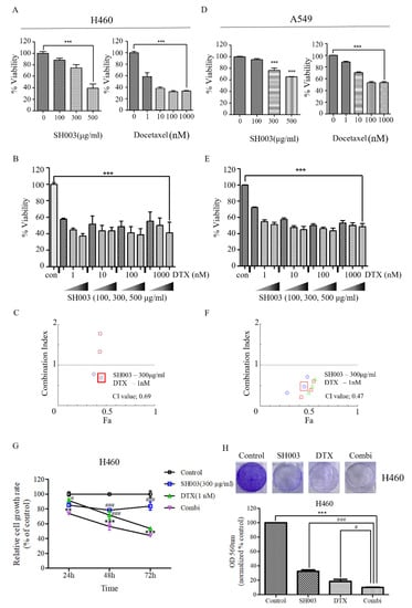
2.1. Co-Treatment with SH003 and DTX Synergistically Inhibits the Growth of NSCLC Cells
2.2. Co-Treatment with SH003 and DTX Induces Apoptosis of NSCLC Cells
2.3. Combination Treatment with SH003 and DTX Induces Apoptosis and Suppresses Cell Proliferation by Inhibiting the EGFR/STAT3 Signaling Pathway
2.4. Combination Treatment with SH003 and DTX Inhibited Tumor Growth in Xenograft Mouse Model
3. Discussion
4. Materials and Methods
4.1. SH003 and Chemicals
4.2. Cell Lines and Culture
4.3. Cell Viability Assay
4.4. Colonogenic Assay
4.5. Synergism Analysis
- (Dx)1: SH003 dose alone that inhibits x%
- (Dx)2: DTX dose alone that inhibits x%
- (D)1: The portion of SH003 in combination with SH003 and DTX also inhibits x%
- (D)2: The portion of DTX in combination with SH003 and DTX also inhibits x%
- “CI < 1”, “CI = 1” and “CI > 1”: mean synergistic, additive, and antagonistic effect, respectively.
4.6. Apoptosis Analysis
4.7. Western Blot Analysis
4.8. Immunofluorescence (IF)
4.9. In Vivo Experiments
4.10. Histological Analyses
4.11. Statistical Analysis
5. Conclusions
Author Contributions
Funding
Institutional Review Board Statement
Informed Consent Statement
Data Availability Statement
Conflicts of Interest
References
- Siegel, R.L.; Miller, K.D.; Jemal, A. Cancer statistics, 2020. CA Cancer J. Clin. 2020, 70, 7–30. [Google Scholar] [CrossRef]
- Hirsch, F.R.; Scagliotti, G.V.; Mulshine, J.L.; Kwon, R.; Curran, W.J., Jr.; Wu, Y.L.; Paz-Ares, L. Lung cancer: Current therapies and new targeted treatments. Lancet 2017, 389, 299–311. [Google Scholar] [CrossRef]
- Oser, M.G.; Niederst, M.J.; Sequist, L.V.; Engelman, J.A. Transformation from non-small-cell lung cancer to small-cell lung cancer: Molecular drivers and cells of origin. Lancet Oncol. 2015, 16, e165–e172. [Google Scholar] [CrossRef]
- Chu, Q.; Vincent, M.; Logan, D.; Mackay, J.A.; Evans, W.K.; Lung Cancer Disease Site Group of Cancer Care Ontario’s Program in Evidence-Based Care. Taxanes as first-line therapy for advanced non-small cell lung cancer: A systematic review and practice guideline. Lung Cancer 2005, 50, 355–374. [Google Scholar] [CrossRef]
- Hildebrandt, M.A.; Gu, J.; Wu, X. Pharmacogenomics of platinum-based chemotherapy in NSCLC. Expert Opin. Drug Metab. Toxicol. 2009, 5, 745–755. [Google Scholar] [CrossRef] [PubMed]
- Herbst, R.S.; Khuri, F.R. Mode of action of docetaxel–a basis for combination with novel anticancer agents. Cancer Treat. Rev. 2003, 29, 407–415. [Google Scholar] [CrossRef]
- Xiao, H.; Verdier-Pinard, P.; Fernandez-Fuentes, N.; Burd, B.; Angeletti, R.; Fiser, A.; Horwitz, S.B.; Orr, G.A. Insights into the mechanism of microtubule stabilization by Taxol. Proc. Natl. Acad. Sci. USA 2006, 103, 10166–10173. [Google Scholar] [CrossRef]
- He, X.; Wang, J.; Li, Y. Efficacy and safety of docetaxel for advanced non-small-cell lung cancer: A meta-analysis of Phase III randomized controlled trials. OncoTargets Ther. 2015, 8, 2023–2031. [Google Scholar] [CrossRef]
- Chang, A. Chemotherapy, chemoresistance and the changing treatment landscape for NSCLC. Lung Cancer 2011, 71, 3–10. [Google Scholar] [CrossRef]
- D’Amato, T.A.; Landreneau, R.J.; McKenna, R.J.; Santos, R.S.; Parker, R.J. Prevalence of in vitro extreme chemotherapy resistance in resected nonsmall-cell lung cancer. Ann. Thorac. Surg. 2006, 81, 440–446. [Google Scholar] [CrossRef] [PubMed]
- Baker, J.; Ajani, J.; Scotte, F.; Winther, D.; Martin, M.; Aapro, M.S.; von Minckwitz, G. Docetaxel-related side effects and their management. Eur. J. Oncol. Nurs. 2009, 13, 49–59. [Google Scholar] [CrossRef] [PubMed]
- Ho, M.Y.; Mackey, J.R. Presentation and management of docetaxel-related adverse effects in patients with breast cancer. Cancer Manag. Res. 2014, 6, 253–259. [Google Scholar] [CrossRef] [PubMed]
- Lee, H.Y.; Lee, Y.H.; Kim, M.J.; Kim, H.K. Secondary prophylaxis of docetaxel induced diarrhea with loperamide: Case report. J. Korean Med. Sci. 2013, 28, 1549–1551. [Google Scholar] [CrossRef] [PubMed]
- Galsky, M.D.; Vogelzang, N.J. Docetaxel-based combination therapy for castration-resistant prostate cancer. Ann. Oncol. 2010, 21, 2135–2144. [Google Scholar] [CrossRef] [PubMed]
- Hwang, C. Overcoming docetaxel resistance in prostate cancer: A perspective review. Ther. Adv. Med. Oncol. 2012, 4, 329–340. [Google Scholar] [CrossRef] [PubMed]
- Cassileth, B.R.; Rizvi, N.; Deng, G.; Yeung, K.S.; Vickers, A.; Guillen, S.; Woo, D.; Coleton, M.; Kris, M.G. Safety and pharmacokinetic trial of docetaxel plus an Astragalus-based herbal formula for non-small cell lung cancer patients. Cancer Chemother. Pharmacol. 2009, 65, 67–71. [Google Scholar] [CrossRef]
- Liu, C.T.; Chen, Y.H.; Huang, Y.C.; Chen, S.Y.; Tsai, M.Y. Chemotherapy in conjunction with traditional Chinese medicine for survival of patients with early female breast cancer: Protocol for a non-randomized, single center prospective cohort study. Trials 2019, 20, 741. [Google Scholar] [CrossRef] [PubMed]
- Qu, S.; Ci, X.; Xue, H.; Dong, X.; Hao, J.; Lin, D.; Clermont, P.L.; Wu, R.; Collins, C.C.; Gout, P.W.; et al. Treatment with docetaxel in combination with Aneustat leads to potent inhibition of metastasis in a patient-derived xenograft model of advanced prostate cancer. Br. J. Cancer 2018, 118, 802–812. [Google Scholar] [CrossRef] [PubMed]
- Tsai, C.H.; Tzeng, S.F.; Hsieh, S.C.; Yang, Y.C.; Hsiao, Y.W.; Tsai, M.H.; Hsiao, P.W. A standardized herbal extract mitigates tumor inflammation and augments chemotherapy effect of docetaxel in prostate cancer. Sci. Rep. 2017, 7, 15624. [Google Scholar] [CrossRef]
- Lee, Y.C.; Chen, Y.H.; Huang, Y.C.; Lee, Y.F.; Tsai, M.Y. Effectiveness of Combined Treatment with Traditional Chinese Medicine and Western Medicine on the Prognosis of Patients with Breast Cancer. J. Altern. Complementary Med. 2020, 26, 833–840. [Google Scholar] [CrossRef]
- Zhao, L.; Zhao, A.G.; Zhao, G.; Xu, Y.; Zhu, X.H.; Cao, N.D.; Zheng, J.; Yang, J.K.; Xu, J.H. Survival benefit of traditional chinese herbal medicine (a herbal formula for invigorating spleen) in gastric cancer patients with peritoneal metastasis. Evid. Based Complementary Altern. Med. 2014, 2014, 625493. [Google Scholar] [CrossRef]
- Bethune, G.; Bethune, D.; Ridgway, N.; Xu, Z. Epidermal growth factor receptor (EGFR) in lung cancer: An overview and update. J. Thorac. Dis. 2010, 2, 48–51. [Google Scholar]
- Ohsaki, Y.; Tanno, S.; Fujita, Y.; Toyoshima, E.; Fujiuchi, S.; Nishigaki, Y.; Ishida, S.; Nagase, A.; Miyokawa, N.; Hirata, S.; et al. Epidermal growth factor receptor expression correlates with poor prognosis in non-small cell lung cancer patients with p53 overexpression. Oncol. Rep. 2000, 7, 603–607. [Google Scholar] [CrossRef]
- Sharma, S.V.; Bell, D.W.; Settleman, J.; Haber, D.A. Epidermal growth factor receptor mutations in lung cancer. Nat. Rev. Cancer 2007, 7, 169–181. [Google Scholar] [CrossRef]
- Shao, H.; Cheng, H.Y.; Cook, R.G.; Tweardy, D.J. Identification and characterization of signal transducer and activator of transcription 3 recruitment sites within the epidermal growth factor receptor. Cancer Res. 2003, 63, 3923–3930. [Google Scholar] [PubMed]
- Yu, H.; Pardoll, D.; Jove, R. STATs in cancer inflammation and immunity: A leading role for STAT3. Nat. Rev. Cancer 2009, 9, 798–809. [Google Scholar] [CrossRef]
- Selvaggi, G.; Novello, S.; Torri, V.; Leonardo, E.; De Giuli, P.; Borasio, P.; Mossetti, C.; Ardissone, F.; Lausi, P.; Scagliotti, G.V. Epidermal growth factor receptor overexpression correlates with a poor prognosis in completely resected non-small-cell lung cancer. Ann. Oncol. 2004, 15, 28–32. [Google Scholar] [CrossRef] [PubMed]
- Masters, G.A.; Temin, S.; Azzoli, C.G.; Giaccone, G.; Baker, S., Jr.; Brahmer, J.R.; Ellis, P.M.; Gajra, A.; Rackear, N.; Schiller, J.H.; et al. Systemic Therapy for Stage IV Non-Small-Cell Lung Cancer: American Society of Clinical Oncology Clinical Practice Guideline Update. J. Clin. Oncol. 2015, 33, 3488–3515. [Google Scholar] [CrossRef] [PubMed]
- Wu, J.Y.; Shih, J.Y.; Chen, K.Y.; Yang, C.H.; Yu, C.J.; Yang, P.C. Gefitinib therapy in patients with advanced non-small cell lung cancer with or without testing for epidermal growth factor receptor (EGFR) mutations. Medicine 2011, 90, 159–167. [Google Scholar] [CrossRef]
- Hirai, F.; Edagawa, M.; Shimamatsu, S.; Toyozawa, R.; Toyokawa, G.; Nosaki, K.; Yamaguchi, M.; Seto, T.; Takenoyama, M.; Ichinose, Y. Evaluation of erlotinib for the treatment of patients with non-small cell lung cancer with epidermal growth factor receptor wild type. Oncol. Lett. 2017, 14, 306–312. [Google Scholar] [CrossRef] [PubMed][Green Version]
- Milano, G.; Spano, J.P.; Leyland-Jones, B. EGFR-targeting drugs in combination with cytotoxic agents: From bench to bedside, a contrasted reality. Br. J. Cancer 2008, 99, 1–5. [Google Scholar] [CrossRef]
- Wen, M.; Xia, J.; Sun, Y.; Wang, X.; Fu, X.; Zhang, Y.; Zhang, Z.; Zhou, Y.; Li, X. Combination of EGFR-TKIs with chemotherapy versus chemotherapy or EGFR-TKIs alone in advanced NSCLC patients with EGFR mutation. Biologics 2018, 12, 183–190. [Google Scholar] [CrossRef]
- Wu, M.; Yuan, Y.; Pan, Y.Y.; Zhang, Y. Antitumor activity of combination treatment with gefitinib and docetaxel in EGFR-TKI-sensitive, primary resistant and acquired resistant human non-small cell lung cancer cells. Mol. Med. Rep. 2014, 9, 2417–2422. [Google Scholar] [CrossRef]
- Feng, S.Q.; Wang, G.J.; Zhang, J.W.; Xie, Y.; Sun, R.B.; Fei, F.; Huang, J.Q.; Wang, Y.; Aa, J.Y.; Zhou, F. Combined treatment with apatinib and docetaxel in A549 xenograft mice and its cellular pharmacokinetic basis. Acta Pharmacol. Sin. 2018, 39, 1670–1680. [Google Scholar] [CrossRef]
- Choi, E.K.; Kim, S.M.; Hong, S.W.; Moon, J.H.; Shin, J.S.; Kim, J.H.; Hwang, I.Y.; Jung, S.A.; Lee, D.H.; Lee, E.Y.; et al. SH003 selectively induces p73dependent apoptosis in triplenegative breast cancer cells. Mol. Med. Rep. 2016, 14, 3955–3960. [Google Scholar] [CrossRef][Green Version]
- Lee, K.M.; Lee, K.; Choi, Y.K.; Choi, Y.J.; Seo, H.S.; Ko, S.G. SH003induced G1 phase cell cycle arrest induces apoptosis in HeLa cervical cancer cells. Mol. Med. Rep. 2017, 16, 8237–8244. [Google Scholar] [CrossRef] [PubMed]
- Choi, Y.J.; Choi, Y.K.; Lee, K.M.; Cho, S.G.; Kang, S.Y.; Ko, S.G. SH003 induces apoptosis of DU145 prostate cancer cells by inhibiting ERK-involved pathway. BMC Complementary Altern. Med. 2016, 16, 507. [Google Scholar] [CrossRef] [PubMed]
- Choi, H.S.; Cho, S.G.; Kim, M.K.; Lee, H.J.; Moon, S.H.; Jang, H.J.; Ko, S.G. SH003 enhances paclitaxel chemosensitivity in MCF-7/PAX breast cancer cells through inhibition of MDR1 activity. Mol. Cell. Biochem. 2017, 426, 1–8. [Google Scholar] [CrossRef] [PubMed]
- Ricci, M.S.; Zong, W.X. Chemotherapeutic approaches for targeting cell death pathways. Oncologist 2006, 11, 342–357. [Google Scholar] [CrossRef] [PubMed]
- Morse, D.L.; Gray, H.; Payne, C.M.; Gillies, R.J. Docetaxel induces cell death through mitotic catastrophe in human breast cancer cells. Mol. Cancer Ther. 2005, 4, 1495–1504. [Google Scholar] [CrossRef] [PubMed]
- Schutz, F.A.; Buzaid, A.C.; Sartor, O. Taxanes in the management of metastatic castration-resistant prostate cancer: Efficacy and management of toxicity. Crit. Rev. Oncol. Hematol. 2014, 91, 248–256. [Google Scholar] [CrossRef] [PubMed]
- Hedigan, K. Cancer: Herbal medicine reduces chemotherapy toxicity. Nat. Rev. Drug Discov. 2010, 9, 765. [Google Scholar] [CrossRef] [PubMed]
- Choi, Y.K.; Cho, S.G.; Choi, Y.J.; Yun, Y.J.; Lee, K.M.; Lee, K.; Yoo, H.H.; Shin, Y.C.; Ko, S.G. SH003 suppresses breast cancer growth by accumulating p62 in autolysosomes. Oncotarget 2017, 8, 88386–88400. [Google Scholar] [CrossRef] [PubMed]
- Pfeffer, C.M.; Singh, A.T.K. Apoptosis: A Target for Anticancer Therapy. Int. J. Mol. Sci. 2018, 19, 448. [Google Scholar] [CrossRef]
- Hernandez-Vargas, H.; Palacios, J.; Moreno-Bueno, G. Molecular profiling of docetaxel cytotoxicity in breast cancer cells: Uncoupling of aberrant mitosis and apoptosis. Oncogene 2007, 26, 2902–2913. [Google Scholar] [CrossRef] [PubMed]
- Aldonza, M.B.D.; Hong, J.Y.; Lee, S.K. Paclitaxel-resistant cancer cell-derived secretomes elicit ABCB1-associated docetaxel cross-resistance and escape from apoptosis through FOXO3a-driven glycolytic regulation. Exp. Mol. Med. 2017, 49, e286. [Google Scholar] [CrossRef]
- Choi, H.S.; Kim, M.K.; Lee, K.; Lee, K.M.; Choi, Y.K.; Shin, Y.C.; Cho, S.G.; Ko, S.G. SH003 represses tumor angiogenesis by blocking VEGF binding to VEGFR2. Oncotarget 2016, 7, 32969–32979. [Google Scholar] [CrossRef]
- Shen, W.; Pang, H.; Liu, J.; Zhou, J.; Zhang, F.; Liu, L.; Ma, N.; Zhang, N.; Zhang, H.; Liu, L. Epithelial-mesenchymal transition contributes to docetaxel resistance in human non-small cell lung cancer. Oncol. Res. 2014, 22, 47–55. [Google Scholar] [CrossRef]
- Ren, J.; Chen, Y.; Song, H.; Chen, L.; Wang, R. Inhibition of ZEB1 reverses EMT and chemoresistance in docetaxel-resistant human lung adenocarcinoma cell line. J. Cell. Biochem. 2013, 114, 1395–1403. [Google Scholar] [CrossRef]
- Wieduwilt, M.J.; Moasser, M.M. The epidermal growth factor receptor family: Biology driving targeted therapeutics. Cell. Mol. Life Sci. 2008, 65, 1566–1584. [Google Scholar] [CrossRef]
- Meert, A.P.; Martin, B.; Delmotte, P.; Berghmans, T.; Lafitte, J.J.; Mascaux, C.; Paesmans, M.; Steels, E.; Verdebout, J.M.; Sculier, J.P. The role of EGF-R expression on patient survival in lung cancer: A systematic review with meta-analysis. Eur. Respir. J. 2002, 20, 975–981. [Google Scholar] [CrossRef] [PubMed]
- Lo, H.W.; Hsu, S.C.; Ali-Seyed, M.; Gunduz, M.; Xia, W.; Wei, Y.; Bartholomeusz, G.; Shih, J.Y.; Hung, M.C. Nuclear interaction of EGFR and STAT3 in the activation of the iNOS/NO pathway. Cancer Cell 2005, 7, 575–589. [Google Scholar] [CrossRef] [PubMed]
- Hedvat, M.; Huszar, D.; Herrmann, A.; Gozgit, J.M.; Schroeder, A.; Sheehy, A.; Buettner, R.; Proia, D.; Kowolik, C.M.; Xin, H.; et al. The JAK2 inhibitor AZD1480 potently blocks Stat3 signaling and oncogenesis in solid tumors. Cancer Cell 2009, 16, 487–497. [Google Scholar] [CrossRef]
- Nan, X.; Xie, C.; Yu, X.; Liu, J. EGFR TKI as first-line treatment for patients with advanced EGFR mutation-positive non-small-cell lung cancer. Oncotarget 2017, 8, 75712–75726. [Google Scholar] [CrossRef]
- Lee, J.K.; Hahn, S.; Kim, D.W.; Suh, K.J.; Keam, B.; Kim, T.M.; Lee, S.H.; Heo, D.S. Epidermal growth factor receptor tyrosine kinase inhibitors vs conventional chemotherapy in non-small cell lung cancer harboring wild-type epidermal growth factor receptor: A meta-analysis. JAMA 2014, 311, 1430–1437. [Google Scholar] [CrossRef] [PubMed]
- Xu, J.; Ding, G.; Zhang, X.; Jin, B.; Lou, Y.; Zhang, Y.; Wang, H.; Wu, D.; Han, B. The EGFR tyrosine kinase inhibitors as second-line therapy for EGFR wild-type non-small-cell lung cancer: A real-world study in People’s Republic of China. OncoTargets Ther. 2016, 9, 6479–6484. [Google Scholar] [CrossRef] [PubMed]
- Tomasini, P.; Brosseau, S.; Mazieres, J.; Merlio, J.P.; Beau-Faller, M.; Mosser, J.; Wislez, M.; Ouafik, L.; Besse, B.; Rouquette, I.; et al. EGFR tyrosine kinase inhibitors versus chemotherapy in EGFR wild-type pre-treated advanced nonsmall cell lung cancer in daily practice. Eur. Respir. J. 2017, 50. [Google Scholar] [CrossRef]
- Choi, Y.K.; Cho, S.G.; Woo, S.M.; Yun, Y.J.; Park, S.; Shin, Y.C.; Ko, S.G. Herbal extract SH003 suppresses tumor growth and metastasis of MDA-MB-231 breast cancer cells by inhibiting STAT3-IL-6 signaling. Mediat. Inflamm. 2014, 2014, 492173. [Google Scholar] [CrossRef]
- Tay, K.C.; Tan, L.T.; Chan, C.K.; Hong, S.L.; Chan, K.G.; Yap, W.H.; Pusparajah, P.; Lee, L.H.; Goh, B.H. Formononetin: A Review of Its Anticancer Potentials and Mechanisms. Front. Pharmacol. 2019, 10, 820. [Google Scholar] [CrossRef] [PubMed]
- Yim, D.; Singh, R.P.; Agarwal, C.; Lee, S.; Chi, H.; Agarwal, R. A novel anticancer agent, decursin, induces G1 arrest and apoptosis in human prostate carcinoma cells. Cancer Res. 2005, 65, 1035–1044. [Google Scholar]
- Clemente, N.; Ferrara, B.; Gigliotti, C.L.; Boggio, E.; Capucchio, M.T.; Biasibetti, E.; Schiffer, D.; Mellai, M.; Annovazzi, L.; Cangemi, L.; et al. Solid Lipid Nanoparticles Carrying Temozolomide for Melanoma Treatment. Preliminary In Vitro and In Vivo Studies. Int. J. Mol. Sci. 2018, 19, 255. [Google Scholar] [CrossRef] [PubMed]
- Wang, F.; Dai, W.; Wang, Y.; Shen, M.; Chen, K.; Cheng, P.; Zhang, Y.; Wang, C.; Li, J.; Zheng, Y.; et al. The synergistic in vitro and in vivo antitumor effect of combination therapy with salinomycin and 5-fluorouracil against hepatocellular carcinoma. PLoS ONE 2014, 9, e97414. [Google Scholar] [CrossRef]
- Nair, A.B.; Jacob, S. A simple practice guide for dose conversion between animals and human. J. Basic Clin. Pharm. 2016, 7, 27–31. [Google Scholar] [CrossRef] [PubMed]
- Mahmood, I. Theoretical versus empirical allometry: Facts behind theories and application to pharmacokinetics. J. Pharm. Sci. 2010, 99, 2927–2933. [Google Scholar] [CrossRef] [PubMed]






| SH003 (μg/mL) | Docetaxel (nM) | Effect | CI Value |
|---|---|---|---|
| 100 | 1 | 0.577 | 4.54621 |
| 300 | 1 | 0.44 | 0.69068 |
| 500 | 1 | 0.372 | 0.77952 |
| 100 | 10 | 0.516 | 7.92777 |
| 300 | 10 | 0.434 | 1.3307 |
| 500 | 10 | 0.437 | 1.77591 |
| 100 | 100 | 0.485 | 32.6988 |
| 300 | 100 | 0.413 | 4.79899 |
| 500 | 100 | 0.388 | 2.87891 |
| 100 | 1000 | 0.553 | 2165.1 |
| 300 | 1000 | 0.5 | 493.736 |
| 500 | 1000 | 0.413 | 43.6589 |
| Docetaxel | Weight | Drug | Dosage | etc. |
|---|---|---|---|---|
| Human | 65 kg | 2.023 mg/kg | 131.52 mg (75 mg/m2) | Exp: 0.75 |
| Mouse | 20 g | 15.277 mg/kg | 0.306 mg | |
| SH(N7) | Weight | Drug | Dosage | etc. |
| Human | 65 kg | 73.946 mg/kg | 4800 mg | Exp: 0.75 |
| Mouse | 20 g | 557.569 mg/kg | 11.151 mg |
Publisher’s Note: MDPI stays neutral with regard to jurisdictional claims in published maps and institutional affiliations. |
© 2021 by the authors. Licensee MDPI, Basel, Switzerland. This article is an open access article distributed under the terms and conditions of the Creative Commons Attribution (CC BY) license (https://creativecommons.org/licenses/by/4.0/).
Share and Cite
Jeong, M.-S.; Lee, K.-W.; Choi, Y.-J.; Kim, Y.-G.; Hwang, H.-H.; Lee, S.-Y.; Jung, S.-E.; Park, S.-A.; Lee, J.-H.; Joo, Y.-J.; et al. Synergistic Antitumor Activity of SH003 and Docetaxel via EGFR Signaling Inhibition in Non-Small Cell Lung Cancer. Int. J. Mol. Sci. 2021, 22, 8405. https://doi.org/10.3390/ijms22168405
Jeong M-S, Lee K-W, Choi Y-J, Kim Y-G, Hwang H-H, Lee S-Y, Jung S-E, Park S-A, Lee J-H, Joo Y-J, et al. Synergistic Antitumor Activity of SH003 and Docetaxel via EGFR Signaling Inhibition in Non-Small Cell Lung Cancer. International Journal of Molecular Sciences. 2021; 22(16):8405. https://doi.org/10.3390/ijms22168405
Chicago/Turabian StyleJeong, Mi-So, Kang-Wook Lee, Yu-Jeong Choi, Yun-Gyeong Kim, Hyun-Ha Hwang, Seo-Yeon Lee, Se-Eun Jung, Sun-Ah Park, Jin-Hee Lee, Yong-Joon Joo, and et al. 2021. "Synergistic Antitumor Activity of SH003 and Docetaxel via EGFR Signaling Inhibition in Non-Small Cell Lung Cancer" International Journal of Molecular Sciences 22, no. 16: 8405. https://doi.org/10.3390/ijms22168405
APA StyleJeong, M.-S., Lee, K.-W., Choi, Y.-J., Kim, Y.-G., Hwang, H.-H., Lee, S.-Y., Jung, S.-E., Park, S.-A., Lee, J.-H., Joo, Y.-J., Cho, S.-G., & Ko, S.-G. (2021). Synergistic Antitumor Activity of SH003 and Docetaxel via EGFR Signaling Inhibition in Non-Small Cell Lung Cancer. International Journal of Molecular Sciences, 22(16), 8405. https://doi.org/10.3390/ijms22168405

