Overexpression of Flii during Murine Embryonic Development Increases Symmetrical Division of Epidermal Progenitor Cells
Abstract
1. Introduction
2. Results
2.1. In Vitro Assessment of Cell Division and Associated Protein Expression in Adult Murine Primary Keratinocytes
2.2. Altering Flii Gene Expression Does Not Impact the Numbers of ΔNp63+K15+EpSCs
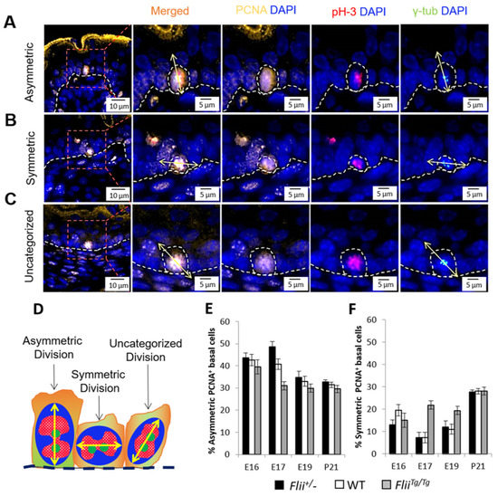
2.3. Overexpression of Flii Results in Proliferating Cells Preferably Undergoing Symmetrical Division While Reduced Flii Promotes Asymmetrical Division
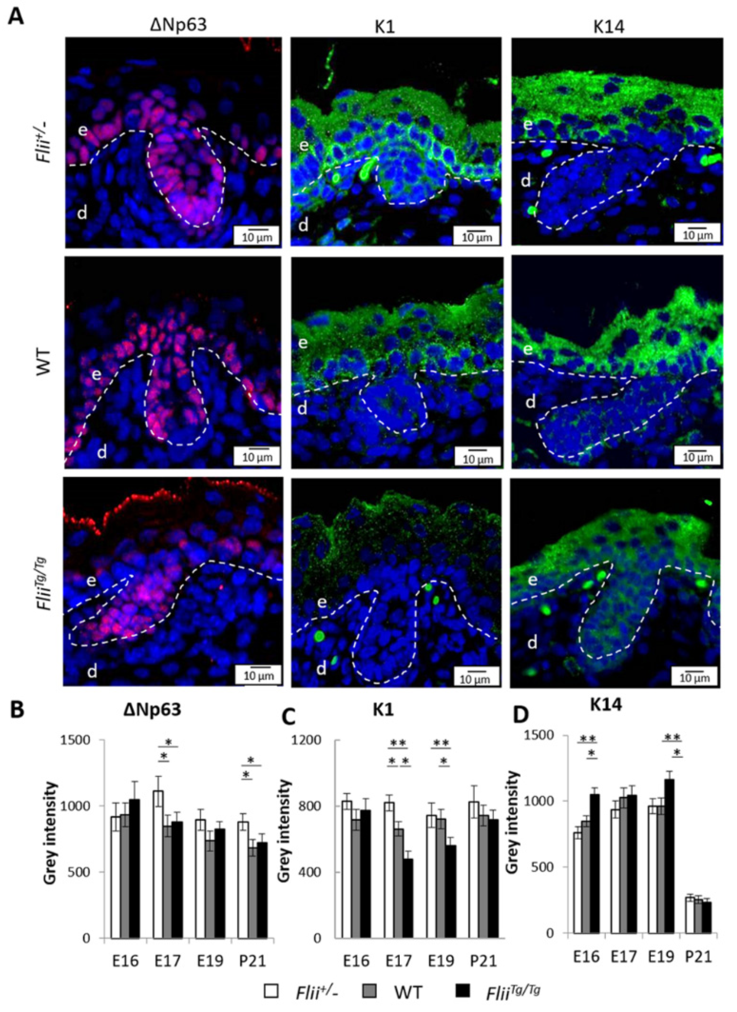
2.4. Differential Flii Expression Directs Morphogenesis between Stratified Epidermis and Hair Follicles during Late Embryonic Progression
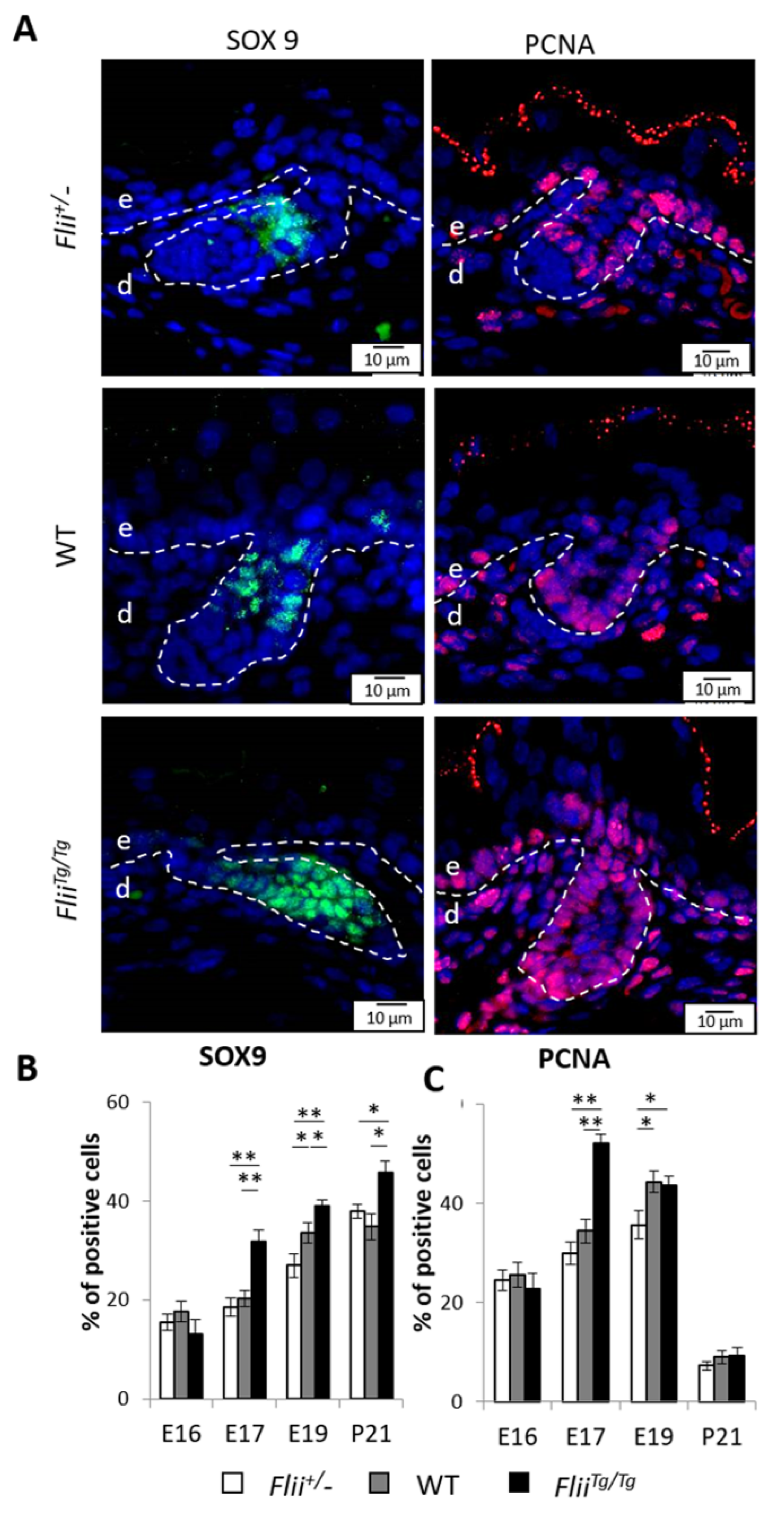
2.5. Overexpression of Flii Results in Increased SOX9 Expression and Elevated Epidermal Cell Proliferation
2.6. Overexpression of Flii Results in Increased Epidermal Flap1 and β-Cat Expression during Late Embryonic Development
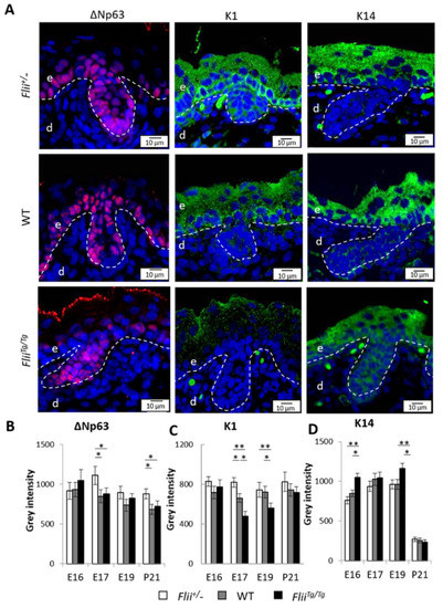
2.7. Reduced Flii Levels Lead to Increased Epidermal Cell Differentiation during Late Embryonic Development
2.8. Reduced Flii Results in Increased Talin, Activated-Itgb1 and Par3 Expression in the Epidermis during Late Embryonic Development
3. Discussion
4. Conclusions
5. Materials and Methods
5.1. Animal Studies
5.2. Primary Murine Keratinocyte Isolation and Culturing
5.3. BrdU-Cytochalasin D Pulse-Chase Labelling of Murine Primary Keratinocytes
5.4. Immunohistochemistry
5.5. Protein Isolation and Western Blot
5.6. Data Collection and Statistical Analysis
Supplementary Materials
Author Contributions
Funding
Institutional Review Board Statement
Informed Consent Statement
Data Availability Statement
Acknowledgments
Conflicts of Interest
References
- Ray, S.; Lechler, T. Regulation of asymmetric cell division in the epidermis. Cell Div. 2011, 6, 12. [Google Scholar] [CrossRef] [PubMed]
- Fuchs, E.; Nowak, J.A. Building epithelial tissues from skin stem cells. Cold Spring Harb. Symp. Quant. Biol. 2008, 73, 333–350. [Google Scholar] [CrossRef] [PubMed]
- Luxenburg, C.; Pasolli, H.A.; Williams, S.E.; Fuchs, E. Developmental roles for Srf, cortical cytoskeleton and cell shape in epidermal spindle orientation. Nat. Cell Biol. 2011, 13, 203–214. [Google Scholar] [CrossRef] [PubMed]
- Ma, Y.; Zhang, P.; Wang, F.; Yang, J.; Yang, Z.; Qin, H. The relationship between early embryo development and tumourigenesis. J. Cell. Mol. Med. 2010, 14, 2697–2701. [Google Scholar] [CrossRef]
- Rognoni, E.; Watt, F.M. Skin cell heterogeneity in development, wound healing, and cancer. Trends Cell Biol. 2018, 28, 709–722. [Google Scholar] [CrossRef] [PubMed]
- Lechler, T.; Fuchs, E. Asymmetric cell divisions promote stratification and differentiation of mammalian skin. Nature 2005, 437, 275–280. [Google Scholar] [CrossRef]
- Ouspenskaia, T.; Matos, I.; Mertz, A.F.; Fiore, V.F.; Fuchs, E. WNT-SHH antagonism specifies and expands stem cells prior to niche formation. Cell 2016, 164, 156–169. [Google Scholar] [CrossRef]
- Kopecki, Z.; Yang, G.N.; Arkell, R.M.; Jackson, J.E.; Melville, E.; Iwata, H.; Ludwig, R.J.; Zillikens, D.; Murrell, D.F.; Cowin, A.J. Flightless I over-expression impairs skin barrier development, function and recovery following skin blistering. J. Pathol. 2014, 232, 541–552. [Google Scholar] [CrossRef]
- Fuchs, E. Skin stem cells: Rising to the surface. J. Cell Biol. 2008, 180, 273–284. [Google Scholar] [CrossRef]
- Yamate, J. Chapter 19—The Skin and Subcutis. In Boorman’s Pathology of the Rat, 2nd ed.; Suttie, A.W., Ed.; Academic Press: Boston, MA, USA, 2018; pp. 323–345. [Google Scholar]
- Sennett, R.; Wang, Z.; Rezza, A.; Grisanti, L.; Roitershtein, N.; Sicchio, C.; Mok, K.W.; Heitman, N.; Clavel, C.; Ma’Ayan, A.; et al. An Integrated transcriptome atlas of embryonic hair follicle progenitors, their niche, and the developing skin. Dev. Cell 2015, 34, 577–591. [Google Scholar] [CrossRef]
- Beck, B.; Blanpain, C. Mechanisms regulating epidermal stem cells. EMBO J. 2012, 31, 2067–2075. [Google Scholar] [CrossRef] [PubMed]
- Yang, R.-H.; Xie, J.-L.; Shu, B.; Liu, X.-S.; Chen, X.-D.; Ruan, S.-B.; Qi, S. An improved method for the isolation and culture of rat epidermal stem cells. Int. J. Clin. Exp. Pathol. 2013, 6, 2529–2534. [Google Scholar] [PubMed]
- Zhuang, L.; Lawlor, K.T.; Schlueter, H.; Pieterse, Z.; Yu, Y.; Kaur, P. Pericytes promote skin regeneration by inducing epidermal cell polarity and planar cell divisions. Life Sci. Alliance 2018, 1, e201700009. [Google Scholar] [CrossRef] [PubMed]
- Larsimont, J.-C.; Youssef, K.K.; Sanchez-Danes, A.; Sukumaran, V.; Defrance, M.; Delatte, B.; Liagre, M.; Baatsen, P.; Marine, J.-C.; Lippens, S.; et al. Sox9 controls self-renewal of oncogene targeted cells and links tumor initiation and invasion. Cell Stem Cell 2015, 17, 60–73. [Google Scholar] [CrossRef]
- Shi, G.; Sohn, K.-C.; Li, Z.; Choi, D.-K.; Park, Y.M.; Kim, J.-H.; Fan, Y.-M.; Nam, Y.H.; Kim, S.; Im, M.; et al. Expression and functional role of Sox9 in human epidermal keratinocytes. PLoS ONE 2013, 8, e54355. [Google Scholar] [CrossRef]
- Li, X.M.; Piao, Y.J.; Sohn, K.C.; Ha, J.M.; Im, M.; Seo, Y.J.; Whang, K.U.; Lee, J.; Lee, Y.; Kim, C.D. Sox9 is a beta-catenin-regulated transcription factor that enhances the colony-forming activity of squamous cell carcinoma cells. Mol. Med. Rep. 2016, 14, 337–342. [Google Scholar] [CrossRef]
- Petridou, N.I.; Skourides, P.A. A ligand-independent integrin β1 mechanosensory complex guides spindle orientation. Nat. Commun. 2016, 7, 10899. [Google Scholar] [CrossRef]
- Parsons, J.T.; Horwitz, A.R.; Schwartz, M.A. Cell adhesion: Integrating cytoskeletal dynamics and cellular tension. Nat. Rev. Mol. Cell Biol. 2010, 11, 633–643. [Google Scholar] [CrossRef]
- Goulas, S.; Conder, R.; Knoblich, J.A. The par complex and integrins direct asymmetric cell division in adult intestinal stem cells. Cell Stem Cell 2012, 11, 529–540. [Google Scholar] [CrossRef]
- Liu, Y.S.; Lee, O.K. In search of the pivot point of mechanotransduction: Mechanosensing of stem cells. Cell Transplant. 2014, 23, 1–11. [Google Scholar] [CrossRef] [PubMed]
- Das, M.; Ithychanda, S.S.; Qin, J.; Plow, E.F. Mechanisms of talin-dependent integrin signaling and crosstalk. Biochim. Biophys. Acta (BBA) Biomembr. 2014, 1838, 579–588. [Google Scholar] [CrossRef] [PubMed]
- Davy, D.A.; Ball, E.; Matthaei, K.I.; Campbell, H.D.; Crouch, M.F. The flightless I protein localizes to actin-based structures during embryonic development. Immunol. Cell Biol. 2000, 78, 423–429. [Google Scholar] [CrossRef]
- Deng, H.; Xia, D.; Fang, B.; Zhang, H. The Flightless I homolog, fli-1, regulates anterior/posterior polarity, asymmetric cell division and ovulation during caenorhabditis elegans development. Genetics 2007, 177, 847–860. [Google Scholar] [CrossRef]
- Campbell, H.D.; Fountain, S.; McLennan, I.S.; Berven, L.A.; Crouch, M.F.; Davy, D.A.; Hooper, J.A.; Waterford, K.; Chen, K.-S.; Lupski, J.R.; et al. Fliih, a gelsolin-related cytoskeletal regulator essential for early mammalian embryonic development. Mol. Cell. Biol. 2002, 22, 3518–3526. [Google Scholar] [CrossRef] [PubMed]
- Kopecki, Z.; Arkell, R.; Powell, B.C.; Cowin, A.J. Flightless I regulates hemidesmosome formation and integrin-mediated cellular adhesion and migration during wound repair. J. Investig. Dermatol. 2009, 129, 2031–2045. [Google Scholar] [CrossRef] [PubMed]
- Lin, C.H.; Waters, J.M.; Powell, B.C.; Arkell, R.M.; Cowin, A.J. Decreased expression of Flightless I, a gelsolin family member and de-velopmental regulator, in early-gestation fetal wounds improves healing. Mamm. Genome Off. J. Int. Mamm. Genome Soc. 2011, 22, 341–352. [Google Scholar] [CrossRef]
- Lee, Y.-H.; Stallcup, M.R. Interplay of Fli-I and FLAP1 for regulation of β-catenin dependent transcription. Nucleic Acids Res. 2006, 34, 5052–5059. [Google Scholar] [CrossRef]
- Liu, J.; Bang, A.G.; Kintner, C.; Orth, A.P.; Chanda, S.K.; Ding, S.; Schultz, P.G. Identification of the Wnt signaling activator leucine-rich repeat in Flightless interaction protein 2 by a genome-wide functional analysis. Proc. Natl. Acad. Sci. USA 2005, 102, 1927–1932. [Google Scholar] [CrossRef] [PubMed]
- Takimoto, M. Multidisciplinary Roles of LRRFIP1/GCF2 in Human Biological Systems and Diseases. Cells 2019, 8, 108. [Google Scholar] [CrossRef]
- Cowin, A.J.; Adams, D.H.; Strudwick, X.L.; Chan, H.; Hooper, J.A.; Sander, G.R.; Rayner, T.E.; Matthaei, K.I.; Powell, B.C.; Campbell, H.D. Flightless I deficiency enhances wound repair by increasing cell migration and proliferation. J. Pathol. 2007, 211, 572–581. [Google Scholar] [CrossRef]
- Waters, J.M.; Lindo, J.E.; Arkell, R.M.; Cowin, A. Regeneration of Hair Follicles Is Modulated by Flightless I (Flii) in a Rodent Vibrissa Model. J. Investig. Dermatol. 2011, 131, 838–847. [Google Scholar] [CrossRef]
- Strudwick, X.L.; Waters, J.M.; Cowin, A.J. Flightless I Expression Enhances Murine Claw Regeneration Following Digit Amputation. J. Investig. Dermatol. 2017, 137, 228–236. [Google Scholar] [CrossRef][Green Version]
- Thomsen, N.; Chappell, A.; Ali, R.G.; Jones, T.; Adams, D.H.; Matthaei, K.I.; Campbell, H.D.; Cowin, A.J.; Arkell, R.M. Mouse strains for the ubiquitous or conditional overexpression of the Flii gene. Genesis 2011, 49, 681–688. [Google Scholar] [CrossRef]
- Kopecki, Z.; Stevens, N.E.; Yang, G.N.; Melville, E.; Cowin, A.J. Recombinant leucine-rich repeat flightless-interacting protein-1 improves healing of acute wounds through its effects on proliferation inflammation and collagen deposition. Int. J. Mol. Sci. 2018, 19, 2014. [Google Scholar] [CrossRef] [PubMed]
- Powell, A.E.; Shung, C.-Y.; Saylor, K.W.; Müllendorf, K.A.; Weiss, J.B.; Wong, M.H. Lessons from development: A role for asymmetric stem cell division in cancer. Stem Cell Res. 2010, 4, 3–9. [Google Scholar] [CrossRef]
- Romano, R.A.; Ortt, K.; Birkaya, B.; Smalley, K.; Sinha, S. An active role of the DeltaN isoform of p63 in regulating basal keratin genes K5 and K14 and directing epidermal cell fate. PLoS ONE 2009, 4, e5623. [Google Scholar] [CrossRef]
- Yang, G.N.; Strudwick, X.L.; Bonder, C.; Kopecki, Z.; Cowin, A.J. Effect of flightless I expression on epidermal stem cell niche during wound repair. Adv. Wound Care 2020, 9, 161–173. [Google Scholar] [CrossRef]
- Yang, S.; Ma, K.; Geng, Z.; Sun, X.; Fu, X. Oriented cell division: New roles in guiding skin wound repair and regeneration. Biosci. Rep. 2015, 35, e00280. [Google Scholar] [CrossRef] [PubMed]
- Veltri, A.; Lang, C.; Lien, W.-H. Concise review: Wnt signaling pathways in skin development and epidermal stem cells. Stem Cells 2017, 36, 22–35. [Google Scholar] [CrossRef] [PubMed]
- Lee, Y.-H.; Campbell, H.D.; Stallcup, M.R. Developmentally essential protein flightless I is a nuclear receptor coactivator with actin binding activity. Mol. Cell. Biol. 2004, 24, 2103–2117. [Google Scholar] [CrossRef] [PubMed]
- Jeselsohn, R.; Cornwell, M.; Pun, M.; Buchwalter, G.; Nguyen, M.; Bango, C.; Huang, Y.; Kuang, Y.; Paweletz, C.; Fu, X.; et al. Embryonic transcription factor SOX9 drives breast cancer endocrine resistance. Proc. Natl. Acad. Sci. USA 2017, 114, E4482–E4491. [Google Scholar] [CrossRef] [PubMed]
- Kopecki, Z.; Yang, G.; Treloar, S.; Mashtoub, S.; Howarth, G.S.; Cummins, A.G. Flightless I exacerbation of inflammatory responses contributes to increased colonic damage in a mouse model of dextran sulphate sodium-induced ulcerative colitis. Sci. Rep. 2019, 9, 12792. [Google Scholar] [CrossRef] [PubMed]
- Yamashita, Y.M.; Yuan, H.; Cheng, J.; Hunt, A.J. Polarity in stem cell division: Asymmetric stem cell division in tissue homeostasis. Cold Spring Harb. Perspect. Biol. 2010, 2, a001313. [Google Scholar] [CrossRef]
- He, J.-P.; Hou, P.-P.; Chen, Q.-T.; Wang, W.-J.; Sun, X.-Y.; Yang, P.-B.; Li, Y.-P.; Yao, L.-M.; Li, X.; Jiang, X.-D.; et al. Flightless-I blocks p62-mediated recognition of LC3 to impede selective autophagy and promote breast cancer progression. Cancer Res. 2018, 78, 4853–4864. [Google Scholar] [CrossRef]
- Kopecki, Z.; Yang, G.N.; Jackson, J.E.; Melville, E.L.; Caley, M.P.; Murrell, D.F.; Darby, I.; O’Toole, E.; Samuel, M.; Cowin, A. Cytoskeletal protein flightless I inhibits apoptosis, enhances tumor cell invasion and promotes cutaneous squamous cell carcinoma progression. Oncotarget 2015, 6, 36426–36440. [Google Scholar] [CrossRef]
- Choi, S.S.; Lee, S.K.; Kim, J.K.; Park, H.-K.; Lee, E.; Jang, J.; Lee, Y.H.; Khim, K.W.; Hyun, J.-M.; Eom, H.-J.; et al. Flightless-1 inhibits ER stress-induced apoptosis in colorectal cancer cells by regulating Ca(2+) homeostasis. Exp. Mol. Med. 2020, 52, 940–950. [Google Scholar] [CrossRef]
- Jia, H.Y.; Shi, Y.; Luo, L.F.; Jiang, G.; Zhou, Q.; Xu, S.Z.; Lei, T.C. Asymmetric stem-cell division ensures sustained keratinocyte hyperproliferation in psoriatic skin lesions. Int. J. Mol. Med. 2016, 37, 359–368. [Google Scholar] [CrossRef] [PubMed]









Publisher’s Note: MDPI stays neutral with regard to jurisdictional claims in published maps and institutional affiliations. |
© 2021 by the authors. Licensee MDPI, Basel, Switzerland. This article is an open access article distributed under the terms and conditions of the Creative Commons Attribution (CC BY) license (https://creativecommons.org/licenses/by/4.0/).
Share and Cite
Yang, G.N.; Ahangar, P.; Strudwick, X.L.; Kopecki, Z.; Cowin, A.J. Overexpression of Flii during Murine Embryonic Development Increases Symmetrical Division of Epidermal Progenitor Cells. Int. J. Mol. Sci. 2021, 22, 8235. https://doi.org/10.3390/ijms22158235
Yang GN, Ahangar P, Strudwick XL, Kopecki Z, Cowin AJ. Overexpression of Flii during Murine Embryonic Development Increases Symmetrical Division of Epidermal Progenitor Cells. International Journal of Molecular Sciences. 2021; 22(15):8235. https://doi.org/10.3390/ijms22158235
Chicago/Turabian StyleYang, Gink N., Parinaz Ahangar, Xanthe L. Strudwick, Zlatko Kopecki, and Allison J. Cowin. 2021. "Overexpression of Flii during Murine Embryonic Development Increases Symmetrical Division of Epidermal Progenitor Cells" International Journal of Molecular Sciences 22, no. 15: 8235. https://doi.org/10.3390/ijms22158235
APA StyleYang, G. N., Ahangar, P., Strudwick, X. L., Kopecki, Z., & Cowin, A. J. (2021). Overexpression of Flii during Murine Embryonic Development Increases Symmetrical Division of Epidermal Progenitor Cells. International Journal of Molecular Sciences, 22(15), 8235. https://doi.org/10.3390/ijms22158235

