Microelectromechanical System Measurement of Platelet Contraction: Direct Interrogation of Myosin Light Chain Phosphorylation
Abstract
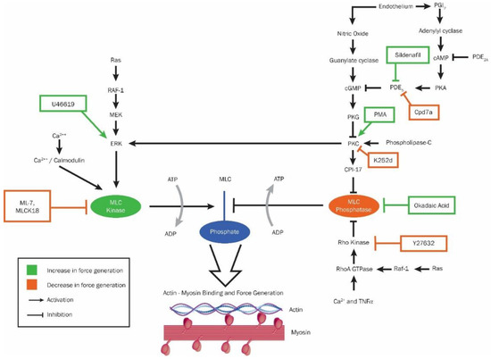
1. Introduction
2. Results
2.1. Linearity of MEMS Clot Contraction Sensor
2.2. Force of Platelet Contraction Measurements
2.3. ELISA on MLC Phosphorylation
2.4. Correlation of Platelet Contraction Force to MLC Phosphorylation
2.5. Western Blotting
3. Discussion
4. Materials and Methods
5. Conclusions
Author Contributions
Funding
Institutional Review Board Statement
Informed Consent Statement
Data Availability Statement
Acknowledgments
Conflicts of Interest
References
- Tutwiler, V.; Litvinov, R.I.; Lozhkin, A.P.; Peshkova, A.D.; Lebedeva, T.; Ataullakhanov, F.I.; Spiller, K.L.; Cines, D.; Weisel, J.W. Kinetics and mechanics of clot contraction are governed by the molecular and cellular composition of the blood. Blood 2016, 127, 149–159. [Google Scholar] [CrossRef]
- Lam, W.A.; Chaudhuri, O.; Crow, A.; Webster, K.D.; Li, T.-D.; Kita, A.; Huang, J.; Fletcher, D.A. Mechanics and contraction dynamics of single platelets and implications for clot stiffening. Nat. Mater. 2011, 10, 61–66. [Google Scholar] [CrossRef]
- Chu, J.; Pham, N.T.; Olate, N.; Kislitsyna, K.; Day, M.-C.; LeTourneau, P.A.; Kots, A.; Stewart, R.H.; Laine, G.A.; Cox, C.S., Jr.; et al. Biphasic Regulation of Myosin Light Chain Phosphorylation by p21-activated Kinase Modulates Intestinal Smooth Muscle Contractility. J. Biol. Chem. 2013, 288, 1200–1213. [Google Scholar] [CrossRef] [PubMed]
- Feghhi, S.; Tooley, W.W.; Sniadecki, N.J. Nonmuscle Myosin IIA Regulates Platelet Contractile Forces through Rho Kinase and Myosin Light-Chain Kinase. J. Biomech. Eng. 2016, 138, 104506–1045064. [Google Scholar] [CrossRef]
- Getz, T.M.; Dangelmaier, C.A.; Jin, J.; Daniel, J.L.; Kunapuli, S.P. Differential phosphorylation of myosin light chain (Thr)18 and (Ser)19 and functional implications in platelets. J. Thromb. Haemost. 2010, 8, 2283–2293. [Google Scholar] [CrossRef]
- Adelstein, R.; Conti, M.A.; Anderson, W. Phosphorylation of Human Platelet Myosin. Proc. Natl. Acad. Sci. USA 1973, 70, 3115–3119. [Google Scholar] [CrossRef] [PubMed]
- Chao, F.C.; Shepro, D.; Tullis, J.L.; Belamarich, F.A.; Curby, W.A. Similarities between platelet contraction and cellular motility during mitosis: Role of platelet microtubules in clot retraction. J. Cell Sci. 1976, 20, 569–588. [Google Scholar] [CrossRef]
- Hewson, W.; Monro, A. An Experimental Inquiry into the Properties of the Blood, with Remarks on Some of Its Morbid Appearances: And an Appendix, Relating to the Discovery of the Lymphatic System in Birds, Fish, and the Animals Called Amphibious; Printed for T. Cadell: London, UK, 1771; 204p. [Google Scholar]
- Mac, F.R.; Biggs, R. Observations on fibrinolysis; spontaneous activity associated with surgical operations, trauma, & c. Lancet 1946, 2, 862–864. [Google Scholar]
- Carr, M.E., Jr. Development of Platelet Contractile Force as a Research and Clinical Measure of Platelet Function. Cell Biochem. Biophys. 2003, 38, 55–78. [Google Scholar] [CrossRef]
- Du Plooy, J.N.; Buys, A.; Duim, W.; Pretorius, E. Comparison of Platelet Ultrastructure and Elastic Properties in Thrombo-Embolic Ischemic Stroke and Smoking Using Atomic Force and Scanning Electron Microscopy. PLoS ONE 2013, 8, e69774. [Google Scholar] [CrossRef]
- Cohen, I. The contractile system of blood platelets and its function. Methods Achiev. Exp. Pathol. 1979, 9, 40–86. [Google Scholar] [PubMed]
- Li, J.L.; Zarbock, A.; Hidalgo, A. Platelets as autonomous drones for hemostatic and immune surveillance. J. Exp. Med. 2017, 214, 2193–2204. [Google Scholar] [CrossRef]
- Tutwiler, V.; Peshkova, A.D.; Andrianova, I.A.; Khasanova, D.R.; Weisel, J.W.; Litvinov, R.I. Contraction of Blood Clots Is Impaired in Acute Ischemic Stroke. Arterioscler. Thromb. Vasc. Biol. 2017, 37, 271–279. [Google Scholar] [CrossRef] [PubMed]
- Williams, E.K.; Oshinowo, O.; Ravindran, A.; Lam, W.A.; Myers, D. Feeling the Force: Measurements of Platelet Contraction and Their Diagnostic Implications. Semin. Thromb. Hemost. 2019, 45, 285–296. [Google Scholar] [CrossRef]
- Myers, D.; Qiu, Y.; Fay, M.E.; Tennenbaum, M.; Chester, D.; Cuadrado, J.; Sakurai, Y.; Baek, J.; Tran, R.; Ciciliano, J.C.; et al. Single-platelet nanomechanics measured by high-throughput cytometry. Nat. Mater. 2017, 16, 230–235. [Google Scholar] [CrossRef] [PubMed]
- Kawakami, H.; Higashihara, M.; Song, X.-H.; Kurokawa, K.; Ikebe, M.; Hirano, H. Okadaic Acid Induces Marked Shape Change of Human Platelets. J. Smooth Muscle Res. 1994, 30, 57–64. [Google Scholar] [CrossRef][Green Version]
- Grabarek, J.; Ware, J.A. Protein kinase C activation without membrane contact in platelets stimulated by bryostatin. J. Biol. Chem. 1993, 268, 5543–5549. [Google Scholar] [CrossRef]
- Kattelman, E.; Venton, D.; Le Breton, G. Characterization of U46619 binding in unactivated, intact human platelets and determination of binding site affinities of four TXA2/PGH2 receptor antagonists (13-APA, BM 13.177, ONO 3708 and SQ 29,548). Thromb. Res. 1986, 41, 471–481. [Google Scholar] [CrossRef]
- Tzoumas, N.; Farrah, T.E.; Dhaun, N.; Webb, D.J. Established and emerging therapeutic uses of PDE type 5 inhibitors in cardiovascular disease. Br. J. Pharmacol. 2020, 177, 5467–5488. [Google Scholar] [CrossRef]
- El-Sayed, M.-I.K.; Amin, H.A.-K.A. Mechanism of endothelial cyto-protective and thrombo-resistance effects of sildenafil, vardenafil and tadalafil in male rabbit. Arch. Med. Sci. 2015, 11, 190–198. [Google Scholar] [CrossRef] [PubMed]
- Chuang, A.T.; Strauss, J.D.; Murphy, R.A.; Steers, W.D. Sildenafil, a type-5 CGMP phosphodiesterase inhibitor, specifically amplifies endogenous cGMP-dependent relaxation in rabbit corpus cavernosum smooth muscle in vitro. J. Urol. 1998, 160, 257–261. [Google Scholar] [CrossRef]
- Bajraktari, G.; Burhenne, J.; Bugert, P.; Haefeli, W.E.; Weiss, J. Cyclic guanosine monophosphate modulates accumulation of phosphodiesterase 5 inhibitors in human platelets. Biochem. Pharmacol. 2017, 145, 54–63. [Google Scholar] [CrossRef] [PubMed]
- Li, Z.; Xi, X.; Gu, M.; Feil, R.; Richard, D.Y.; Eigenthaler, M.; Hofmann, F.; Du, X. A stimulatory role for cGMP-dependent protein kinase in platelet activation. Cell 2003, 112, 77–86. [Google Scholar] [CrossRef]
- Cheng, X.; Wang, X.; Wan, Y.; Zhou, Q.; Zhu, H.; Wang, Y. Myosin light chain kinase inhibitor ML7 improves vascular endothelial dysfunction via tight junction regulation in a rabbit model of atherosclerosis. Mol. Med. Rep. 2015, 12, 4109–4116. [Google Scholar] [CrossRef]
- Uehata, M.; Ishizaki, T.; Satoh, H.; Ono, T.; Kawahara, T.; Morishita, T.; Tamakawa, H.; Yamagami, K.; Inui, J.; Maekawa, M.; et al. Calcium sensitization of smooth muscle mediated by a Rho-associated protein kinase in hypertension. Nature 1997, 389, 990–994. [Google Scholar] [CrossRef]
- Bain, J.; Plater, L.; Elliott, M.; Shpiro, N.; Hastie, J.; Mclauchlan, H.; Klevernic, I.; Arthur, J.S.C.; Alessi, D.; Cohen, P. The selectivity of protein kinase inhibitors: A further update. Biochem. J. 2007, 408, 297–315. [Google Scholar] [CrossRef]
- Ishizaki, T.; Uehata, M.; Tamechika, I.; Keel, J.; Nonomura, K.; Maekawa, M.; Narumiya, S. Pharmacological properties of Y-27632, a specific inhibitor of rho-associated kinases. Mol. Pharmacol. 2000, 57, 976–983. [Google Scholar] [PubMed]
- Antonipillai, J.; Mittelstaedt, K.; Rigby, S.; Bassler, N.; Bernard, O. LIM kinase 2 (LIMK2) may play an essential role in platelet function. Exp. Cell Res. 2020, 388, 111822. [Google Scholar] [CrossRef]
- Paul, B.Z.S.; Daniel, J.L.; Kunapuli, S.P. Platelet shape change is mediated by both calcium-dependent and -independent signaling pathways. Role of p160 Rho-associated coiled-coil-containing protein kinase in platelet shape change. J. Biol. Chem. 1999, 274, 28293–28300. [Google Scholar] [CrossRef] [PubMed]
- Sánchez, C.; Mendez-Fernandez, M.D.C.; Salas, J.A. Indolocarbazole natural products: Occurrence, biosynthesis, and biological activity. Nat. Prod. Rep. 2006, 23, 1007–1045. [Google Scholar] [CrossRef]
- George, M.J.; Aroom, K.R.; Wade, C.E.; Cox, C.S.; Gill, B.S. A Novel Platelet Function Assay for Trauma. J. Surg. Res. 2020, 246, 605–613. [Google Scholar] [CrossRef] [PubMed]
- George, M.J.; Aroom, K.R.; Skibber, M.A.; Sharma, T.; Wade, C.E.; Cox, C.S.; Gill, B.S. A Useful Device to Measure Kinetics of Platelet Contraction. ASAIO J. 2018, 64, 529–535. [Google Scholar] [CrossRef] [PubMed]
- Roark, R.J.; Young, W.C. Roark’s Formulas for Stress and Strain, 6th ed.; McGraw-Hill: New York, NY, USA, 1989; 763p. [Google Scholar]
- Andersson, K.-E. PDE5 inhibitors—Pharmacology and clinical applications 20 years after sildenafil discovery. Br. J. Pharmacol. 2018, 175, 2554–2565. [Google Scholar] [CrossRef]
- Fiorito, J.; Saeed, F.; Zhang, H.; Staniszewski, A.; Feng, Y.; Francis, Y.I.; Rao, S.; Thakkar, D.M.; Deng, S.-X.; Landry, D.W.; et al. Synthesis of quinoline derivatives: Discovery of a potent and selective phosphodiesterase 5 inhibitor for the treatment of Alzheimer’s disease. Eur. J. Med. Chem. 2013, 60, 285–294. [Google Scholar] [CrossRef]
- Yun, D.H.; Song, H.Y.; Lee, M.J.; Kim, M.R.; Kim, M.Y.; Lee, J.S.; Kim, J.H. Thromboxane A2 modulates migration, proliferation, and differentiation of adipose tissue-derived mesenchymal stem cells. Exp. Mol. Med. 2009, 41, 17–24. [Google Scholar] [CrossRef] [PubMed][Green Version]
- Polanowska-Grabowska, R.; Gear, A.R.L. Activation of Protein Kinase C Is Required for the Stable Attachment of Adherent Platelets to Collagen but Is Not Needed for the Initial Rapid Adhesion under Flow Conditions. Arterioscler. Thromb. Vasc. Biol. 1999, 19, 3044–3054. [Google Scholar] [CrossRef] [PubMed][Green Version]
- Takai, A.; Eto, M.; Hirano, K.; Takeya, K.; Wakimoto, T.; Watanabe, M. Protein phosphatases 1 and 2A and their naturally occurring inhibitors: Current topics in smooth muscle physiology and chemical biology. J. Physiol. Sci. 2017, 68, 1–17. [Google Scholar] [CrossRef] [PubMed]







Publisher’s Note: MDPI stays neutral with regard to jurisdictional claims in published maps and institutional affiliations. |
© 2021 by the authors. Licensee MDPI, Basel, Switzerland. This article is an open access article distributed under the terms and conditions of the Creative Commons Attribution (CC BY) license (https://creativecommons.org/licenses/by/4.0/).
Share and Cite
George, M.J.; Litvinov, J.; Aroom, K.; Spangler, L.J.; Caplan, H.; Wade, C.E.; Cox, C.S., Jr.; Gill, B.S. Microelectromechanical System Measurement of Platelet Contraction: Direct Interrogation of Myosin Light Chain Phosphorylation. Int. J. Mol. Sci. 2021, 22, 6448. https://doi.org/10.3390/ijms22126448
George MJ, Litvinov J, Aroom K, Spangler LJ, Caplan H, Wade CE, Cox CS Jr., Gill BS. Microelectromechanical System Measurement of Platelet Contraction: Direct Interrogation of Myosin Light Chain Phosphorylation. International Journal of Molecular Sciences. 2021; 22(12):6448. https://doi.org/10.3390/ijms22126448
Chicago/Turabian StyleGeorge, Mitchell J., Julia Litvinov, Kevin Aroom, Leland J. Spangler, Henry Caplan, Charles E. Wade, Charles S. Cox, Jr., and Brijesh S. Gill. 2021. "Microelectromechanical System Measurement of Platelet Contraction: Direct Interrogation of Myosin Light Chain Phosphorylation" International Journal of Molecular Sciences 22, no. 12: 6448. https://doi.org/10.3390/ijms22126448
APA StyleGeorge, M. J., Litvinov, J., Aroom, K., Spangler, L. J., Caplan, H., Wade, C. E., Cox, C. S., Jr., & Gill, B. S. (2021). Microelectromechanical System Measurement of Platelet Contraction: Direct Interrogation of Myosin Light Chain Phosphorylation. International Journal of Molecular Sciences, 22(12), 6448. https://doi.org/10.3390/ijms22126448
