Exploring the Physiological Role of Transthyretin in Glucose Metabolism in the Liver
Abstract
1. Introduction
2. Results
2.1. TTR Haploinsufficiency Increases Glucose Levels in Plasma and in Extracellular Culture Media of Hepatocytes
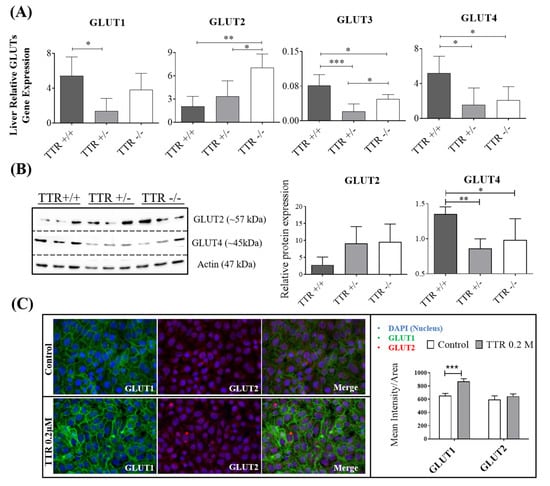
2.2. TTR Haploinsufficiency Alters the Expression of Glucose Transporters
2.3. TTR Haploinsufficiency Leads to a Reduction in Expression of Glycolytic Enzyme, PKM, but Not in Production of Acetate, Lactate, or Alanine
2.4. TTR Affects Hepatic Mitochondrial Density and Expression of Total OXPHOS
3. Discussion
4. Materials and Methods
4.1. TTR Production
4.2. Animals
4.3. Plasma and Organ Collection
4.4. Primary Hepatocytes and HepG2 Cells Culture
4.5. Protein Extraction
4.6. Glucose Measurement in Mouse Plasma and Extracellular Culture Media of Primary Hepatocytes
4.7. Mouse TTR ELISA
4.8. Real-Time PCR
4.9. Immunofluorescence for GLUTs
4.10. Proton Nuclear Magnetic Resonance (1H NMR) Spectroscopy
4.11. Western Blot Analysis
4.12. MitoTracker® Analysis
4.13. Statistical Analysis
Author Contributions
Funding
Institutional Review Board Statement
Informed Consent Statement
Data Availability Statement
Acknowledgments
Conflicts of Interest
Abbreviations
| AD | Alzheimer’s Disease |
| BSA | Bovine serum albumin |
| FAP | Familial amyloidotic polyneuropathy |
| GAPDH | Glyceraldehyde 3-phosphate dehydrogenase |
| GLUT | Glucose transporter |
| h rTTR | Human recombinant TTR |
| IQR | Interquartile range |
| KO | Knock-out |
| MCs | Mitochondrial complexes |
| Min | Minutes |
| OXPHOS | Oxidative phosphorylation |
| PKM | Pyruvate Kinase M |
| RBP | Retinol binding protein |
| RT | Room temperature |
| ROS | Reactive oxygen species |
| TCA | Tricarboxylic acid |
| TTR | Transthyretin |
| TTR+/+ | TTR wild type mice |
| TTR+/− | TTR heterozygous mice |
| TTR−/− | TTR KO mice |
| WB | Western blot |
References
- Taub, R. Liver Regeneration: From Myth to Mechanism. Nat. Rev. Mol. Cell Biol. 2004, 5, 836–847. [Google Scholar] [CrossRef] [PubMed]
- Rui, L. Energy Metabolism in the Liver. Compr. Physiol. 2014, 4, 177–197. [Google Scholar] [CrossRef] [PubMed]
- Grimm, A.; Friedland, K.; Eckert, A. Mitochondrial Dysfunction: The Missing Link between Aging and Sporadic Alzheimer’s Disease. Biogerontology 2015. [Google Scholar] [CrossRef] [PubMed]
- Saxena, A.K.; Srivastava, P.; Kale, R.K.; Baquer, N.Z. Impaired Antioxidant Status in Diabetic Rat Liver. Effect of Vanadate. Biochem. Pharmacol. 1993, 45, 539–542. [Google Scholar] [CrossRef]
- Guo, C.; Sun, L.; Chen, X.; Zhang, D. Oxidative Stress, Mitochondrial Damage and Neurodegenerative Diseases. Neural Regen. Res. 2013, 8, 2003–2014. [Google Scholar] [CrossRef] [PubMed]
- Lucchesi, A.N.; de Freitas, N.T.; Cassettari, L.L.; Marques, S.F.G.; Spadella, C.T. Diabetes Mellitus Triggers Oxidative Stress in the Liver of Alloxan-Treated Rats: A Mechanism for Diabetic Chronic Liver Disease. Acta Cir. Bras. 2013, 28, 502–508. [Google Scholar] [CrossRef]
- Li, S.; Tan, H.-Y.; Wang, N.; Zhang, Z.-J.; Lao, L.; Wong, C.-W.; Feng, Y. The Role of Oxidative Stress and Antioxidants in Liver Diseases. Int. J. Mol. Sci. 2015, 16, 26087–26124. [Google Scholar] [CrossRef]
- Mohamed, J.; Nazratun Nafizah, A.H.; Zariyantey, A.H.; Budin, S.B. Mechanisms of Diabetes-Induced Liver Damage: The Role of Oxidative Stress and Inflammation. Sultan Qaboos Univ. Med. J. 2016, 16, e132–e141. [Google Scholar] [CrossRef]
- Muriel, P. Role of Free Radicals in Liver Diseases. Hepatol. Int. 2009, 3, 526–536. [Google Scholar] [CrossRef]
- Karim, S.; Adams, D.H.; Lalor, P.F. Hepatic Expression and Cellular Distribution of the Glucose Transporter Family. World J. Gastroenterol. 2012, 18, 6771–6781. [Google Scholar] [CrossRef]
- Thorens, B. GLUT2, Glucose Sensing and Glucose Homeostasis. Diabetologia 2015, 58, 221–232. [Google Scholar] [CrossRef]
- Oka, Y.; Asano, T.; Shibasaki, Y.; Lin, J.L.; Tsukuda, K.; Akanuma, Y.; Takaku, F. Increased Liver Glucose-Transporter Protein and mRNA in Streptozocin-Induced Diabetic Rats. Diabetes 1990, 39, 441–446. [Google Scholar] [CrossRef]
- Gonzalez-Periz, A.; Horrillo, R.; Ferre, N.; Gronert, K.; Dong, B.; Moran-Salvador, E.; Titos, E.; Martinez-Clemente, M.; Lopez-Parra, M.; Arroyo, V.; et al. Obesity-Induced Insulin Resistance and Hepatic Steatosis are Alleviated by -3 Fatty Acids: A Role for Resolvins and Protectins. FASEB J. 2009, 23, 1946–1957. [Google Scholar] [CrossRef] [PubMed]
- Shinoda, Y.; Suzuki, T.; Sugawara-Yokoo, M.; Nagamatsu, S.; Kuwano, H.; Takata, K. Expression of Sugar Transporters by In Vivo Electroporation and Particle Gun Methods in the Rat Liver: Localization to Specific Membrane Domains. ACTA Histochem. Cytochem. 2001, 34, 15–24. [Google Scholar] [CrossRef]
- Sokolovska, J.; Isajevs, S.; Sugoka, O.; Sharipova, J.; Lauberte, L.; Svirina, D.; Rostoka, E.; Sjakste, T.; Kalvinsh, I.; Sjakste, N. Influence of Metformin on GLUT1 Gene and Protein Expression in Rat Streptozotocin Diabetes Mellitus Model. Arch. Physiol. Biochem. 2010, 116, 137–145. [Google Scholar] [CrossRef] [PubMed]
- Hou, W.; Xian, Y.; Zhang, L.; Lai, H.; Hou, X.; Xu, Y.; Yu, T.; Xu, F.; Song, J.; Fu, C.; et al. Influence of Blood Glucose on the Expression of Glucose Trans-Porter Proteins 1 and 3 in the Brain of Diabetic Rats. Chin. Med. J. 2007, 120, 1704–1709. [Google Scholar] [CrossRef] [PubMed]
- Hoffler, U.; Hobbie, K.; Wilson, R.; Bai, R.; Rahman, A.; Malarkey, D.; Travlos, G.; Ghanayem, B.I. Diet-Induced Obesity is Associated with Hyperleptinemia, Hyperinsulinemia, Hepatic Steatosis, and Glomerulopathy in C57Bl/6J mice. Endocrine 2009, 36, 311–325. [Google Scholar] [CrossRef] [PubMed]
- Defries, D.M.; Taylor, C.G.; Zahradka, P. GLUT3 Is Present in Clone 9 Liver Cells and Translocates to the Plasma Membrane in Response to Insulin. Biochem. Biophys. Res. Commun. 2016, 477, 433–439. [Google Scholar] [CrossRef]
- Buxbaum, J.N.; Reixach, N. Transthyretin: The Servant of Many Masters. Cell. Mol. Life Sci. 2009, 66, 3095–3101. [Google Scholar] [CrossRef]
- Ingenbleek, Y.; Bernstein, L.H. Plasma Transthyretin as a Biomarker of Lean Body Mass and Catabolic States. Adv. Nutr. 2015, 6, 572–580. [Google Scholar] [CrossRef]
- Ahmed, M.S.; Jadhav, A.B.; Hassan, A.; Meng, Q.H. Acute Phase Reactants as Novel Predictors of Cardiovascular Disease. ISRN Inflamm. 2012, 2012, 1–18. [Google Scholar] [CrossRef]
- Mody, N.; Graham, T.E.; Tsuji, Y.; Yang, Q.; Kahn, B.B. Decreased Clearance of Serum Retinol-Binding Protein and Elevated Levels of Transthyretin in Insulin-Resistant Ob/Ob Mice. Am. J. Physiol. Endocrinol. Metab. 2008, 294, E785–E793. [Google Scholar] [CrossRef][Green Version]
- Itoh, N.; Hanafusa, T.; Miyagawa, J.; Tamura, S.; Inada, M.; Kawata, S.; Kono, N.; Tarui, S. Transthyretin (Prealbumin) in the Pancreas and Sera of Newly Diagnosed Type I (Insulin-Dependent) Diabetic Patients. J. Clin. Endocrinol. Metab. 1992, 74, 1372–1377. [Google Scholar] [CrossRef] [PubMed]
- Marques, F.; Sousa, J.; Oliveira, P.; Oliveira, H.; Palha, J. The Absence of Transthyretin Does not Impair Regulation of Lipid and Glucose Metabolism. Horm. Metab. Res. 2007, 39, 529–533. [Google Scholar] [CrossRef] [PubMed]
- Su, Y.; Jono, H.; Misumi, Y.; Senokuchi, T.; Guo, J.; Ueda, M.; Shinriki, S.; Tasaki, M.; Shono, M.; Obayashi, K.; et al. Novel Function of Transthyretin in Pancreatic Alpha Cells. FEBS Lett. 2012, 586, 4215–4222. [Google Scholar] [CrossRef] [PubMed]
- Refai, E.; Dekki, N.; Yang, S.-N.; Imreh, G.; Cabrera, O.; Yu, L.; Yang, G.; Norgren, S.; Rossner, S.M.; Inverardi, L.; et al. Transthyretin Constitutes a Functional Component in Pancreatic Cell Stimulus-Secretion Coupling. Proc. Natl. Acad. Sci. USA 2005, 102, 17020–17025. [Google Scholar] [CrossRef]
- Dekki, N.; Refai, E.; Holmberg, R.; Köhler, M.; Jörnvall, H.; Berggren, P.O.; Juntti-Berggren, L. Transthyretin Binds to Glucose-Regulated Proteins and is Subjected to Endocytosis by the Pancreatic β-cell. Cell. Mol. Life Sci. 2012, 69, 1733–1743. [Google Scholar] [CrossRef] [PubMed]
- Zawiślak, A.; Jakimowicz, P.; McCubrey, J.A.; Rakus, D. Neuron-Derived Transthyretin Modulates Astrocytic Glycolysis in Hormone-Independent Manner. Oncotarget 2017, 8, 106625–106638. [Google Scholar] [CrossRef]
- Sousa, M.M.; Saraiva, M.J. Internalization of Transthyretin. Evidence of a Novel Yet Unidentified Receptor-Associated Protein (Rap)-Sensitive Receptor. J. Biol. Chem. 2001, 276, 14420–14425. [Google Scholar] [CrossRef] [PubMed]
- Westermark, G.T.; Westermark, P. Transthyretin and Amyloid in the Islets of Langerhans in Type-2 Diabetes. Exp. Diabetes Res. 2008, 2008, 1–7. [Google Scholar] [CrossRef]
- Klöting, N.; Graham, T.E.; Berndt, J.; Kralisch, S.; Kovacs, P.; Wason, C.J.; Fasshauer, M.; Schön, M.R.; Stumvoll, M.; Blüher, M.; et al. Serum Retinol-Binding Protein Is More Highly Expressed in Visceral than in Subcutaneous Adipose Tissue and Is a Marker of Intra-Abdominal Fat Mass. Cell Metab. 2007, 6, 79–87. [Google Scholar] [CrossRef] [PubMed]
- van Bennekum, A.M.; Wei, S.; Gamble, M.V.; Vogel, S.; Piantedosi, R.; Gottesman, M.; Episkopou, V.; Blaner, W.S. Biochemical Basis for Depressed Serum Retinol Levels in Transthyretin-deficient Mice. J. Biol. Chem. 2001, 276, 1107–1113. [Google Scholar] [CrossRef] [PubMed]
- Zemany, L.; Bhanot, S.; Peroni, O.D.; Murray, S.F.; Moraes-Vieira, P.M.; Castoldi, A.; Manchem, P.; Guo, S.; Monia, B.P.; Kahn, B.B. Transthyretin Antisense Oligonucleotides Lower Circulating rbp4 Levels and Improve Insulin Sensitivity in Obese Mice. Diabetes 2015, 64, 1603–1614. [Google Scholar] [CrossRef] [PubMed]
- Asano, T.; Katagiri, H.; Tsukuda, K.; Lin, J.L.; Ishihara, H.; Yazaki, Y.; Oka, Y. Upregulation of GLUT2 mRNA by Glucose, Mannose, and Fructose in Isolated Rat Hepatocytes. Diabetes 1992, 41, 22–25. [Google Scholar] [CrossRef]
- Yamada, K.; Noguchi, T. Nutrient and Hormonal Regulation of Pyruvate Kinase Gene Expression. Biochem. J. 1999, 337 Pt 1, 1–11. [Google Scholar] [CrossRef]
- Qi, W.; Keenan, H.A.; Li, Q.; Ishikado, A.; Kannt, A.; Sadowski, T.; Yorek, M.A.; Wu, I.-H.; Lockhart, S.; Coppey, L.J.; et al. Pyruvate Kinase M2 Activation May Protect Against the Progression of Diabetic Glomerular Pathology and Mitochondrial Dysfunction. Nat. Med. 2017, 23, 753–762. [Google Scholar] [CrossRef]
- Woeber, K.A.; Ingbar, S.H. The Contribution of Thyroxine-Binding Prealbumin to the Binding of Thyroxine in Human Serum, as Assessed by Immunoadsorption. J. Clin. Invest. 1968, 47, 1710–1721. [Google Scholar] [CrossRef]
- Steinhoff, J.S.; Lass, A.; Schupp, M. Biological Functions of RBP4 and Its Relevance for Human Diseases. Front Physiol. 2021, 12, 659977. [Google Scholar] [CrossRef]
- Costa, P.P.; Figueira, A.S.; Bravo, F.R. Amyloid Fibril Protein Related to Prealbumin in Familial Amyloidotic Polyneuropathy. Proc. Natl. Acad. Sci. USA 1978, 75, 4499–4503. [Google Scholar] [CrossRef]
- Zhang, Z.; Bast, R.C.; Yu, Y.; Li, J.; Sokoll, L.J.; Rai, A.J.; Rosenzweig, J.M.; Cameron, B.; Wang, Y.Y.; Meng, X.-Y.; et al. Three Biomarkers Identified from Serum Proteomic Analysis for the Detection of Early Stage Ovarian Cancer. Cancer Res. 2004, 64, 5882–5890. [Google Scholar] [CrossRef]
- Forga, L.; Bolado, F.; Goñi, M.J.; Tamayo, I.; Ibáñez, B.; Prieto, C.; Ibáñez, B.; Prieto, C. Low Serum Levels of Prealbumin, Retinol Binding Protein, and Retinol Are Frequent in Adult Type 1 Diabetic Patients. J. Diabetes Res. 2016, 2016, 1–6. [Google Scholar] [CrossRef] [PubMed]
- Alemi, M.; Silva, S.C.; Santana, I.; Cardoso, I. Transthyretin Stability is Critical in Assisting Beta Amyloid Clearance- Relevance of Transthyretin Stabilization in Alzheimer’s Disease. CNS Neurosci. Ther. 2017. [Google Scholar] [CrossRef] [PubMed]
- Han, S.-H.; Jung, E.S.; Sohn, J.-H.; Hong, H.J.; Hong, H.S.; Kim, J.W.; Na, D.L.; Kim, M.; Kim, H.; Ha, H.J.; et al. Human Serum Transthyretin Levels Correlate Inversely with Alzheimer’s Disease. J. Alzheimer’s Dis. 2011, 25, 77–84. [Google Scholar] [CrossRef] [PubMed]
- Ribeiro, C.A.; Santana, I.; Oliveira, C.; Baldeiras, I.; Moreira, J.; Saraiva, M.J.; Cardoso, I. Transthyretin Decrease in Plasma of MCI and AD Patients: Investigation of Mechanisms for Disease Modulation. Curr. Alzheimer Res. 2012, 9, 881–889. [Google Scholar] [CrossRef]
- Cano, N.J.M. Metabolism and Clinical Interest of Serum Transthyretin (Prealbumin) in Dialysis Patients. Clin. Chem. Lab. Med. 2002, 40, 1313–1319. [Google Scholar] [CrossRef]
- Ambrosius, W.; Michalak, S.; Kazmierski, R.; Andrzejewska, N.; Kozubski, W. Predictive Value of Serum Transthyretin for Outcome in Acute Ischemic Stroke. PLoS ONE 2017, 12, e0179806. [Google Scholar] [CrossRef]
- He, Y.; Wang, Z.; Zheng, F. 63-LB: Transthyretin Contributes to Insulin Resistance and Its Role in Exercise-Induced Improvement of Insulin Sensitivity in Obese Mice. Diabetes 2019, 68, 63-LB. [Google Scholar] [CrossRef]
- Xiong, T.; Zhong, C.; Zhou, X.; Chen, R.; Xiao, M.; Wu, Y.; Hu, X.; Wang, W.; Li, X.; Liu, C.; et al. Maternal Circulating Transthyretin Level Is Longitudinally Associated with Increased Risk of Gestational Diabetes Mellitus: It Is Not Just an Indicator of Nutritional Status. Diabetes Care 2017, 40, e53–e54. [Google Scholar] [CrossRef] [PubMed]
- Liu, M.; Chen, Y.; Chen, D. Association between Transthyretin Concentrations and Gestational Diabetes Mellitus in Chinese Women. Arch. Gynecol. Obstet. 2020, 302, 329–335. [Google Scholar] [CrossRef] [PubMed]
- Oliveira, S.M.; Ribeiro, C.A.; Cardoso, I.; Saraiva, M.J. Gender-Dependent Transthyretin Modulation of Brain Amyloid-β Levels: Evidence from a Mouse Model of Alzheimer’s Disease. J. Alzheimer’s Dis. 2011, 27, 429–439. [Google Scholar] [CrossRef]
- Choi, S.H.; Leight, S.N.; Lee, V.M.-Y.; Li, T.; Wong, P.C.; Johnson, J.A.; Saraiva, M.J.; Sisodia, S.S. Accelerated Abeta deposition in APPswe/PS1deltaE9 Mice with Hemizygous Deletions of TTR (transthyretin). J. Neurosci. 2007, 27, 7006–7010. [Google Scholar] [CrossRef]
- Leturque, A.; Brot-Laroche, E.; Le Gall, M. GLUT2 Mutations, Translocation, and Receptor Function in Diet Sugar Managing. Am. J. Physiol. Metab. 2009, 296, E985–E992. [Google Scholar] [CrossRef]
- Rencurel, F.; Waeber, G.; Antoine, B.; Rocchiccioli, F.; Maulard, P.; Girard, J.; Leturque, A. Requirement of Glucose Metabolism for Regulation of Glucose Transporter Type 2 (GLUT2) Gene Expression in Liver. Biochem. J. 1996, 314 Pt 3, 903–909. [Google Scholar] [CrossRef]
- Chaudhry, R.; Varacallo, M. Biochemistry, Glycolysis; StatPearls Publishing: Treasure Island, FL, USA, 2021. [Google Scholar]
- Andrisse, S.; Koehler, R.M.; Chen, J.E.; Patel, G.D.; Vallurupalli, V.R.; Ratliff, B.A.; Warren, D.E.; Fisher, J.S. Role of GLUT1 in Regulation of Reactive Oxygen Species. Redox Biol. 2014, 2, 764–771. [Google Scholar] [CrossRef] [PubMed]
- Jastroch, M.; Divakaruni, A.S.; Mookerjee, S.; Treberg, J.R.; Brand, M.D. Mitochondrial Proton and Electron Leaks. Essays Biochem. 2010, 47, 53–67. [Google Scholar] [CrossRef] [PubMed]
- Dey, A. Role of Liver in Glucose Metabolism. Emerg. Med. Open Access 2013, 03, 1–4. [Google Scholar] [CrossRef]
- Palmeira, C.M.; Rolo, A.P.; Berthiaume, J.; Bjork, J.A.; Wallace, K.B. Hyperglycemia Decreases Mitochondrial Function: The Regulatory Role of Mitochondrial Biogenesis. Toxicol. Appl. Pharmacol. 2007, 225, 214–220. [Google Scholar] [CrossRef]
- Oka, S.; Leon, J.; Sakumi, K.; Ide, T.; Kang, D.; LaFerla, F.M.; Nakabeppu, Y. Human Mitochondrial Transcriptional Factor A Breaks the Mitochondria-Mediated Vicious Cycle in Alzheimer’s Disease. Sci. Rep. 2016, 6, 37889. [Google Scholar] [CrossRef]
- Longo Alves, I.; Hays, M.T.; Saraiva, M.J. Comparative Stability and Clearance of [Met30]Transthyretin and [Met119]Transthyretin. Eur. J. Biochem. 1997, 249, 662–668. [Google Scholar] [CrossRef]
- Almeida, M.R.; Damas, A.M.; Lans, M.C.; Brouwer, A.; Saraiva, M.J. Thyroxine Binding to Transthyretin Met 119. Comparative Studies of Different Heterozygotic Carriers and Structural Analysis. Endocrine 1997, 6, 309–315. [Google Scholar] [CrossRef]
- Episkopou, V.; Maeda, S.; Nishiguchi, S.; Shimada, K.; Gaitanaris, G.A.; Gottesman, M.E.; Robertson, E.J. Disruption of the Transthyretin Gene Results in Mice with Depressed Levels of Plasma Retinol and Thyroid Hormone. Proc. Natl. Acad. Sci. USA 1993, 90, 2375–2379. [Google Scholar] [CrossRef] [PubMed]
- Li, W.-C.; Ralphs, K.L.; Tosh, D. Isolation and Culture of Adult Mouse Hepatocytes. Methods Mol. Biol. 2010, 633, 185–196. [Google Scholar] [CrossRef] [PubMed]
- Alemi, M.; Gaiteiro, C.; Ribeiro, C.A.; Santos, L.M.; Gomes, J.R.; Oliveira, S.M.; Couraud, P.-O.; Weksler, B.; Romero, I.; Saraiva, M.J.; et al. Transthyretin Participates in Beta-Amyloid Transport from the Brain to the Liver- Involvement of the Low-Density Lipoprotein Receptor-Related Protein 1? Sci. Rep. 2016, 6, 20164. [Google Scholar] [CrossRef] [PubMed]
- Schindelin, J.; Arganda-Carreras, I.; Frise, E.; Kaynig, V.; Longair, M.; Pietzsch, T.; Preibisch, S.; Rueden, C.; Saalfeld, S.; Schmid, B.; et al. Fiji: An Open-Source Platform for Biological-Image Analysis. Nat. Methods 2012, 9, 676–682. [Google Scholar] [CrossRef]
- Alves, M.G.; Oliveira, P.J.; Carvalho, R.A. Substrate Selection in Hearts Subjected to Ischemia/Reperfusion: Role of Cardioplegic Solutions and Gender. NMR Biomed. 2011, 24, 1029–1037. [Google Scholar] [CrossRef]





| Gene Name | NCBI Reference mRNA Sequence | Sense Primer | Anti-Sense Primer |
|---|---|---|---|
| Glut1 | NM_011400.3 | 5′-GCTGCTCAGTGTCATCTTCATC-3′ | 5′-ATCTGCCGACCCTCTTCTTTC-3′ |
| Glut2 | NM_031197.2 | 5′-CAGTCACACCAGCATACACAACAC-3′ | 5′-CCCGAGCCACCCACCAAAG-3′ |
| Glut3 | NM_011401.4 | 5′-CGTCCAGCCGCTTCTCATCTCC-3′ | 5′-TGACCACGCCTGCTCCAATCG-3′ |
| Glut4 | NM_009204.2 | 5′-CCAGCCTACGCCACCATAG-3′ | 5′-TTCCAGCAGCAGCAGAGC-3′ |
| PKM | NM_001253883.1 | 5′-TGAAGGAGATGATTAAGTC-3′ | 5′-TAGAGAATGGGATCAGAT-3′ |
| GAPDH | NM_001289726.1 | 5′-GCCTTCCGTGTTCCTACC-3′ | 5′-AGAGTGGGAGTTGCTGTTG-3′ |
| β-Actin | NM_007393 | 5′-TGTCCACCTTCCAGCAGATGT-3′ | 5′-AGCTCAGTAACAGTCCGCCTAG-3′ |
Publisher’s Note: MDPI stays neutral with regard to jurisdictional claims in published maps and institutional affiliations. |
© 2021 by the authors. Licensee MDPI, Basel, Switzerland. This article is an open access article distributed under the terms and conditions of the Creative Commons Attribution (CC BY) license (https://creativecommons.org/licenses/by/4.0/).
Share and Cite
Alemi, M.; Oliveira, Â.; Tavares, S.C.; Vieira, J.R.; Alves, M.G.; Oliveira, P.F.; Cardoso, I. Exploring the Physiological Role of Transthyretin in Glucose Metabolism in the Liver. Int. J. Mol. Sci. 2021, 22, 6073. https://doi.org/10.3390/ijms22116073
Alemi M, Oliveira Â, Tavares SC, Vieira JR, Alves MG, Oliveira PF, Cardoso I. Exploring the Physiological Role of Transthyretin in Glucose Metabolism in the Liver. International Journal of Molecular Sciences. 2021; 22(11):6073. https://doi.org/10.3390/ijms22116073
Chicago/Turabian StyleAlemi, Mobina, Ângela Oliveira, Sofia C. Tavares, José Ricardo Vieira, Marco G. Alves, Pedro F. Oliveira, and Isabel Cardoso. 2021. "Exploring the Physiological Role of Transthyretin in Glucose Metabolism in the Liver" International Journal of Molecular Sciences 22, no. 11: 6073. https://doi.org/10.3390/ijms22116073
APA StyleAlemi, M., Oliveira, Â., Tavares, S. C., Vieira, J. R., Alves, M. G., Oliveira, P. F., & Cardoso, I. (2021). Exploring the Physiological Role of Transthyretin in Glucose Metabolism in the Liver. International Journal of Molecular Sciences, 22(11), 6073. https://doi.org/10.3390/ijms22116073

