Prediction of Anticancer Peptides with High Efficacy and Low Toxicity by Hybrid Model Based on 3D Structure of Peptides
Abstract
1. Introduction
2. Results
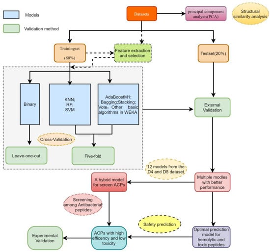
2.1. The Composition of Multiple Datasets
2.2. Structural Similarity Analysis
2.3. Development of Models on ACPs Dataset
2.3.1. D1 Dataset
2.3.2. D2 Dataset
2.3.3. D3 Dataset
2.3.4. D4 Dataset
2.3.5. D5 Dataset
2.4. Models Developed on Hemolytic Peptide Dataset
2.5. Models Developed on Toxic Peptide Dataset
2.6. Screening of Candidate ACPs
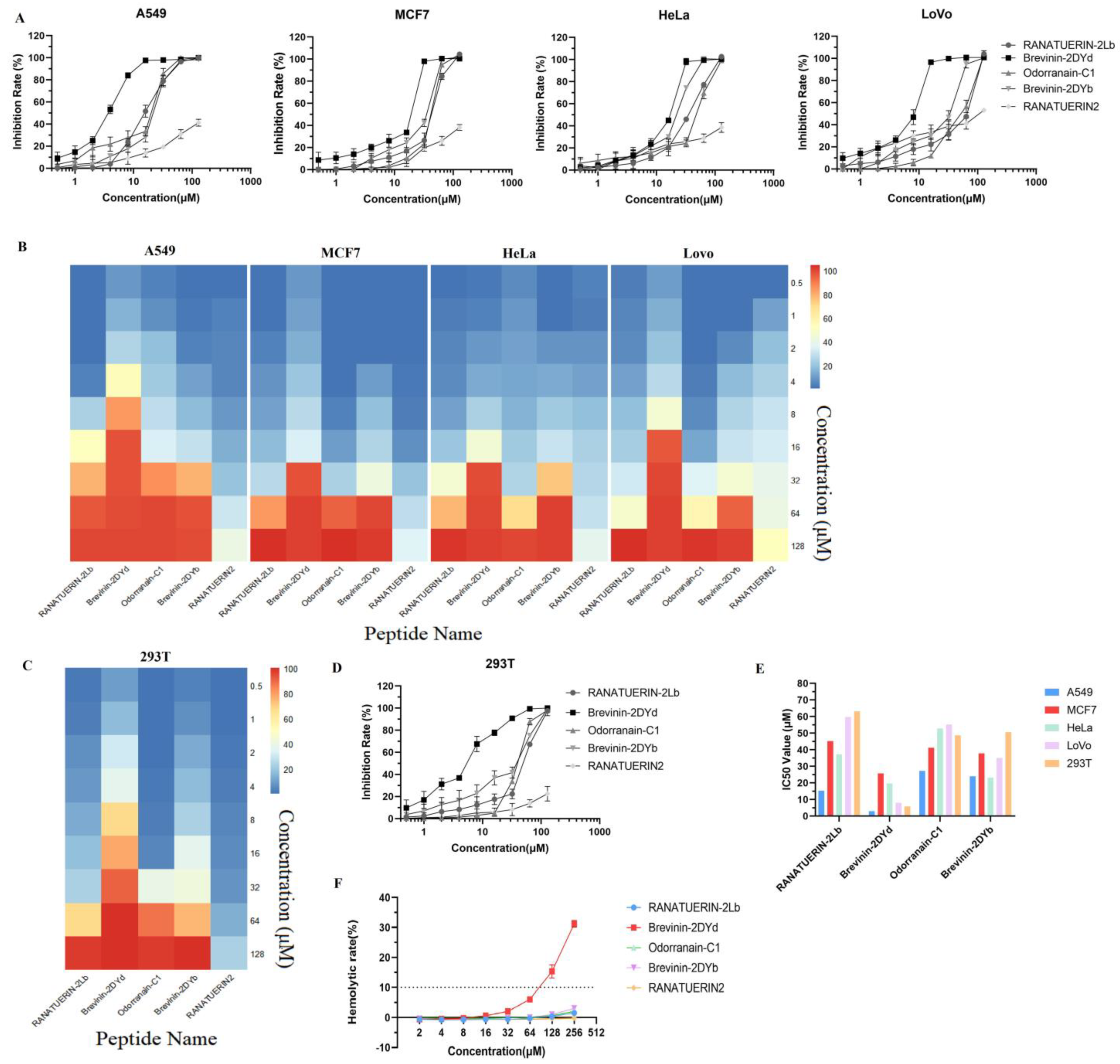
2.7. Experimental Verification
3. Discussion
4. Materials and Methods
4.1. Datasets
4.1.1. ACPs Datasets
4.1.2. Hemolytic Peptides Datasets
4.1.3. Toxic Peptides Datasets
4.1.4. Candidate Datasets
4.2. Internal and External Validations
4.3. Feature Extraction and Selection
4.4. Structural Similarity Analysis
4.5. Machine Learning Techniques
4.6. Performance Evaluation
4.7. Materials
4.8. Cell Killing Ability Assay In Vitro
4.9. Hemolysis Assay
Supplementary Materials
Author Contributions
Funding
Institutional Review Board Statement
Informed Consent Statement
Data Availability Statement
Conflicts of Interest
References
- Sung, H.; Ferlay, J.; Siegel, R.L.; Laversanne, M.; Soerjomataram, I.; Jemal, A.; Bray, F. Global cancer statistics 2020: GLOBOCAN estimates of incidence and mortality worldwide for 36 cancers in 185 countries. CA Cancer J. Clin. 2021, 70, 1–41. [Google Scholar] [CrossRef]
- Siegel, R.L.; Miller, K.D.; Goding Sauer, A.; Fedewa, S.A.; Butterly, L.F.; Anderson, J.C.; Cercek, A.; Smith, R.A.; Jemal, A. Colorectal cancer statistics, 2020. CA Cancer J. Clin. 2020, 70, 145–164. [Google Scholar] [CrossRef]
- Liscano, Y.; Oñate-Garzón, J.; Delgado, J.P. Peptides with dual antimicrobial–anticancer activity: Strategies to overcome peptide limitations and rational design of anticancer peptides. Molecules 2020, 25, 4245. [Google Scholar] [CrossRef]
- Craik, D.J.; Fairlie, D.P.; Liras, S.; Price, D. The future of peptide-based drugs. Chem. Biol. Drug Des. 2013, 81, 136–147. [Google Scholar] [CrossRef] [PubMed]
- Felício, M.R.; Silva, O.N.; Gonçalves, S.; Santos, N.C.; Franco, O.L. Peptides with dual antimicrobial and anticancer activities. Front. Chem. 2017, 5, 1–9. [Google Scholar] [CrossRef]
- Chen, F.; Ma, B.; Yang, Z.C.; Lin, G.; Yang, D. Extraordinary metabolic stability of peptides containing α-aminoxy acids. Amino Acids 2012, 43, 499–503. [Google Scholar] [CrossRef]
- Shoombuatong, W.; Schaduangrat, N.; Nantasenamat, C. Unraveling the bioactivity of anticancer peptides as deduced from machine learning. EXCLI J. 2018, 17, 734–752. [Google Scholar] [CrossRef]
- Tyagi, A.; Kapoor, P.; Kumar, R.; Chaudhary, K.; Gautam, A.; Raghava, G.P.S. In silico models for designing and discovering novel anticancer peptides. Sci. Rep. 2013, 3, 1–8. [Google Scholar] [CrossRef]
- Hajisharifi, Z.; Piryaiee, M.; Mohammad Beigi, M.; Behbahani, M.; Mohabatkar, H. Predicting anticancer peptides with Chou’s pseudo amino acid composition and investigating their mutagenicity via Ames test. J. Theor. Biol. 2014, 341, 34–40. [Google Scholar] [CrossRef]
- Saravanan, V.; Lakshmi, P.T.V. ACPP: A web server for prediction and design of anti-cancer peptides. Int. J. Pept. Res. Ther. 2015, 21, 99–106. [Google Scholar] [CrossRef]
- Chen, W.; Ding, H.; Feng, P.; Lin, H.; Chou, K.C. iACP: A sequence-based tool for identifying anticancer peptides. Oncotarget 2016, 7, 16895–16909. [Google Scholar] [CrossRef]
- Manavalan, B.; Basith, S.; Shin, T.H.; Choi, S.; Kim, M.O.; Lee, G. MLACP: Machine-learning-based prediction of anticancer peptides. Oncotarget 2017, 8, 77121–77136. [Google Scholar] [CrossRef]
- Akbar, S.; Hayat, M.; Iqbal, M.; Jan, M.A. iACP-GAEnsC: Evolutionary genetic algorithm based ensemble classification of anticancer peptides by utilizing hybrid feature space. Artif. Intell. Med. 2017, 79, 62–70. [Google Scholar] [CrossRef] [PubMed]
- Wei, L.; Zhou, C.; Chen, H.; Song, J.; Su, R. ACPred-FL: A sequence-based predictor using effective feature representation to improve the prediction of anti-cancer peptides. Bioinformatics 2018, 34, 4007–4016. [Google Scholar] [CrossRef]
- Xu, L.; Liang, G.; Wang, L.; Liao, C. A novel hybrid sequence-based model for identifying anticancer peptides. Genes 2018, 9, 158. [Google Scholar] [CrossRef] [PubMed]
- Kabir, M.; Arif, M.; Ahmad, S.; Ali, Z.; Swati, Z.N.K.; Yu, D.J. Intelligent computational method for discrimination of anticancer peptides by incorporating sequential and evolutionary profiles information. Chemom. Intell. Lab. Syst. 2018, 182, 158–165. [Google Scholar] [CrossRef]
- Schaduangrat, N.; Nantasenamat, C.; Prachayasittikul, V.; Shoombuatong, W. ACPred: A computational tool for the prediction and analysis of anticancer peptides. Molecules 2019, 24, 1973. [Google Scholar] [CrossRef]
- Boopathi, V.; Subramaniyam, S.; Malik, A.; Lee, G.; Manavalan, B.; Yang, D.C. MACppred: A support vector machine-based meta-predictor for identification of anticancer peptides. Int. J. Mol. Sci. 2019, 20, 1964. [Google Scholar] [CrossRef]
- Rao, B.; Zhou, C.; Zhang, G.; Su, R.; Wei, L. ACPred-Fuse: Fusing multi-view information improves the prediction of anticancer peptides. Brief. Bioinform. 2019, 21, 1–10. [Google Scholar] [CrossRef]
- Wu, C.; Gao, R.; Zhang, Y.; De Marinis, Y. PTPD: Predicting therapeutic peptides by deep learning and word2vec. BMC Bioinform. 2019, 20, 456. [Google Scholar] [CrossRef]
- Yi, H.C.; You, Z.H.; Zhou, X.; Cheng, L.; Li, X.; Jiang, T.H.; Chen, Z.H. ACP-DL: A deep learning long short-term memory model to predict anticancer peptides using high-efficiency feature representation. Mol. Ther. Nucleic Acids 2019, 17, 1–9. [Google Scholar] [CrossRef]
- Wei, L.; Zhou, C.; Su, R.; Zou, Q. PEPred-Suite: Improved and robust prediction of therapeutic peptides using adaptive feature representation learning. Bioinformatics 2019, 35, 4272–4280. [Google Scholar] [CrossRef]
- Agrawal, P.; Bhagat, D.; Mahalwal, M.; Sharma, N.; Raghava, G.P.S. AntiCP 2.0: An updated model for predicting anticancer peptides. Brief. Bioinform. 2020, 22, bbaa153. [Google Scholar] [CrossRef]
- Burdukiewicz, M.; Sidorczuk, K.; Rafacz, D.; Pietluch, F.; Bąkała, M.; Słowik, J.; Gagat, P. Cancergram: An effective classifier for differentiating anticancer from antimicrobial peptides. Pharmaceutics 2020, 12, 1045. [Google Scholar] [CrossRef]
- Yu, L.; Jing, R.; Liu, F.; Luo, J.; Li, Y. DeepACP: A Novel Computational Approach for Accurate Identification of Anticancer Peptides by Deep Learning Algorithm. Mol. Ther. Nucleic Acids 2020, 22, 862–870. [Google Scholar] [CrossRef]
- Timmons, P.B.; Hewage, C.M. ENNAACT is a novel tool which employs neural networks for anticancer activity classification for therapeutic peptides. Biomed. Pharmacother. 2021, 133, 111051. [Google Scholar] [CrossRef] [PubMed]
- Gupta, S.; Kapoor, P.; Chaudhary, K.; Gautam, A.; Kumar, R.; Raghava, G.P.S. In silico approach for predicting toxicity of peptides and proteins. PLoS ONE 2013, 8, e73957. [Google Scholar] [CrossRef]
- Chaudhary, K.; Kumar, R.; Singh, S.; Tuknait, A.; Gautam, A.; Mathur, D.; Anand, P.; Varshney, G.C.; Raghava, G.P.S. A web server and mobile app for computing hemolytic potency of peptides. Sci. Rep. 2016, 6, 22843. [Google Scholar] [CrossRef]
- Win, T.S.; Malik, A.A.; Prachayasittiku, V.; Wikberg, J.E.S.; Nantasenamat, C.; Shoombuatong, W. HemoPred: A web server for predicting the hemolytic activity of peptides. Future Med. Chem. 2017, 9, 275–291. [Google Scholar] [CrossRef] [PubMed]
- Timmons, P.B.; Hewage, C.M. HAPPENN is a novel tool for hemolytic activity prediction for therapeutic peptides which employs neural networks. Sci. Rep. 2020, 10, 10869. [Google Scholar] [CrossRef]
- Plisson, F.; Ramírez-Sánchez, O.; Martínez-Hernández, C. Machine learning-guided discovery and design of non-hemolytic peptides. Sci. Rep. 2020, 10, 16581. [Google Scholar] [CrossRef]
- Kumar, V.; Kumar, R.; Agrawal, P.; Patiyal, S.; Raghava, G.P.S. A method for predicting hemolytic potency of chemically modified peptides from its structure. Front. Pharmacol. 2020, 11, 54. [Google Scholar] [CrossRef] [PubMed]
- Mehedi, H.; Nalini, S.; Shaherin, B.; Gwang, L.; Watshara, S.; Balachandran, M. HLPpred-Fuse: Improved and robust prediction of hemolytic peptide and its activity by fusing multiple feature representation. Bioinformatics 2020, 36, 3350–3356. [Google Scholar] [CrossRef]
- Singh, S.; Chaudhary, K.; Dhanda, S.K.; Bhalla, S.; Usmani, S.; Gautam, A.; Tuknait, A.; Agrawal, P.; Mathur, D.; Raghava, G.P.S. SATPdb: A database of structurally annotated therapeutic peptides. Nucleic Acids Res. 2016, 44, 1119–1126. [Google Scholar] [CrossRef]
- Singh, S.; Singh, H.; Tuknait, A.; Chaudhary, K.; Singh, B.; Kumaran, S.; Raghava, G.P.S. PEPstrMOD: Structure prediction of peptides containing natural, non-natural and modified residues. Biol. Direct 2015, 1, 73. [Google Scholar] [CrossRef] [PubMed]
- Rodriguez, R.; Chinea, G.; Lopez, N.; Pons, T.; Vriend, G. Homology modeling, model and software evaluation: Three related resources. Bioinformatics 1998, 14, 523–528. [Google Scholar] [CrossRef]
- Yang, J.; Yan, R.; Roy, A.; Xu, D.; Poisson, J.; Zhang, Y. The I-TASSER suite: Protein structure and function prediction. Nat. Methods 2014, 12, 7–8. [Google Scholar] [CrossRef]
- Grisoni, F.; Neuhaus, C.S.; Hishinuma, M.; Gabernet, G.; Hiss, J.A.; Kotera, M.; Schneider, G. De novo design of anticancer peptides by ensemble artificial neural networks. J. Mol. Model. 2019, 25, 112. [Google Scholar] [CrossRef]
- Laengsri, V.; Nantasenamat, C.; Schaduangrat, N.; Nuchnoi, P.; Prachayasittikul, V.; Shoombuatong, W. Targetantiangio: A sequence-based tool for the prediction and analysis of anti-angiogenic peptides. Int. J. Mol. Sci. 2019, 20, 2950. [Google Scholar] [CrossRef] [PubMed]
- Wang, G.; Li, X.; Wang, Z. APD3: The antimicrobial peptide database as a tool for research and education. Nucleic Acids Res. 2016, 44, 1087–1093. [Google Scholar] [CrossRef]
- Waghu, F.H.; Barai, R.S.; Gurung, P.; Idicula-Thomas, S. CAMPR3: A database on sequences, structures and signatures of antimicrobial peptides. Nucleic Acids Res. 2016, 44, 1094–1097. [Google Scholar] [CrossRef]
- Kang, X.; Dong, F.; Shi, C.; Liu, S.; Sun, J.; Chen, J.; Li, H.; Xu, H.; Lao, X.; Zheng, H. DRAMP 2.0, an updated data repository of antimicrobial peptides. Sci. Data 2019, 6, 180258. [Google Scholar] [CrossRef]
- Gaspar, D.; Freire, J.M.; Pacheco, T.R.; Barata, J.T.; Castanho, M.A.R.B. Apoptotic human neutrophil peptide-1 anti-tumor activity revealed by cellular biomechanics. Biochim. Biophys. Acta Mol. Cell Res. 2015, 1853, 308–316. [Google Scholar] [CrossRef]
- Gurrola, G.B.; Guijarro, J.I.; Delepierre, M.; Mendoza, R.L.L.; Cid-Uribe, J.I.; Coronas, F.V.; Possani, L.D. Cn29, a novel orphan peptide found in the venom of the scorpion Centruroides noxius: Structure and function. Toxicon 2019, 167, 184–191. [Google Scholar] [CrossRef]
- Tyagi, A.; Tuknait, A.; Anand, P.; Gupta, S.; Sharma, M.; Mathur, D.; Joshi, A.; Singh, S.; Gautam, A.; Raghava, G.P.S. CancerPPD: A database of anticancer peptides and proteins. Nucleic Acids Res. 2015, 43, 837–843. [Google Scholar] [CrossRef]
- Agrawal, P.; Raghava, G.P.S. Prediction of antimicrobial potential of a chemically modified peptide from its tertiary structure. Front. Microbiol. 2018, 9, 2551. [Google Scholar] [CrossRef] [PubMed]
- Li, W.; Godzik, A. Cd-hit: A fast program for clustering and comparing large sets of protein or nucleotide sequences. Bioinformatics 2006, 22, 1658–1659. [Google Scholar] [CrossRef]
- Bateman, A.; Martin, M.J.; O’Donovan, C.; Magrane, M.; Apweiler, R.; Alpi, E.; Antunes, R.; Arganiska, J.; Bely, B.; Bingley, M.; et al. UniProt: A hub for protein information. Nucleic Acids Res. 2015, 43, 204–212. [Google Scholar] [CrossRef]
- Gautam, A.; Chaudhary, K.; Singh, S.; Joshi, A.; Anand, P.; Tuknait, A.; Mathur, D.; Varshney, G.C.; Raghava, G.P.S. Hemolytik: A database of experimentally determined hemolytic and non-hemolytic peptides. Nucleic Acids Res. 2014, 42, 444–449. [Google Scholar] [CrossRef]
- He, Q.Y.; He, Q.Z.; Deng, X.C.; Yao, L.; Meng, E.; Liu, Z.H.; Liang, S.P. ATDB: A uni-database platform for animal toxins. Nucleic Acids Res. 2008, 36, 293–297. [Google Scholar] [CrossRef]
- Jungo, F.; Bairoch, A. Tox-Prot, the toxin protein annotation program of the Swiss-Prot protein knowledgebase. Toxicon 2005, 45, 293–301. [Google Scholar] [CrossRef]
- Kaas, Q.; Westermann, J.C.; Halai, R.; Wang, C.K.L.; Craik, D.J. ConoServer, a database for conopeptide sequences and structures. Bioinformatics 2008, 24, 445–446. [Google Scholar] [CrossRef]
- Chakraborty, A.; Ghosh, S.; Chowdhary, G.; Maulik, U.; Chakrabarti, S. DBETH: A database of bacterial exotoxins for human. Nucleic Acids Res. 2012, 40, 615–620. [Google Scholar] [CrossRef]
- Molecular Operating Environment (MOE). Chemical Computing Group: Montreal, QC, Canada, 2018. Available online: https://www.chemcomp.com (accessed on 10 December 2019).
- Data Mining: Practical Machine Learning Tools and Techniques. 2018. Available online: https://www.cs.waikato.ac.nz/ml/weka/book.html (accessed on 20 April 2020).
- Liu, S.; Bao, J.; Lao, X.; Zheng, H. Novel 3d structure based model for activity prediction and design of antimicrobial peptides. Sci. Rep. 2018, 8, 11189. [Google Scholar] [CrossRef]
- Schapire, R.E.; Singer, Y. Improved boosting algorithms using confidence-rated predictions. Mach. Learn. 1999, 37, 297–336. [Google Scholar] [CrossRef]
- Breiman, L. Bagging predictors. Mach. Learn. 1996, 24, 123–140. [Google Scholar] [CrossRef]
- Wolpert, D.H. Stacked generalization. Neural Netw. 1992, 5, 241–259. [Google Scholar] [CrossRef]
- Kittler, J.; Hatef, M.; Duin, R.; Matas, J. On combining classifiers. IEEE Trans. Pattern Anal. Mach. Intell. 1998, 20, 226–239. [Google Scholar] [CrossRef]
- Gholibeikian, M.; Bamoniri, A.; HoushdarTehrani, M.H.; Fatemeh Mirjalili, B.B.; Bijanzadeh, H.R. Structure-activity relationship studies of Longicalcynin A analogues, as anticancer cyclopeptides. Chem. Biol. Interact. 2020, 315, 108902. [Google Scholar] [CrossRef]
- Wang, S.; Zhou, R.; Sun, F.; Li, R.; Wang, M.; Wu, M. The two novel DLL4-targeting antibody-drug conjugates MvM03 and MGD03 show potent anti-tumour activity in breast cancer xenograft models. Cancer Lett. 2017, 409, 125–136. [Google Scholar] [CrossRef]
- Zhao, J.; Zhao, C.; Liang, G.; Zhang, M.; Zheng, J. Engineering antimicrobial peptides with improved antimicrobial and hemolytic activities. J. Chem. Inf. Model. 2013, 53, 3280–3296. [Google Scholar] [CrossRef] [PubMed]






| Dataset | Method | Number of Features | Training Dataset | Test Dataset | ||||||
|---|---|---|---|---|---|---|---|---|---|---|
| Sen (%) | Spc (%) | Acc (%) | MCC | Sen (%) | Spc (%) | Acc (%) | MCC | |||
| D1 | Vote | 306 | 90.87 | 97.38 | 94.20 | 0.89 | 96.72 | 96.08 | 96.43 | 0.93 |
| D1 | KNN (k = 9) | 24 | 81.55 | 91.69 | 86.59 | 0.74 | 72.13 | 92.16 | 81.25 | 0.65 |
| D1 | Bagging (J48) | 24 | 83.56 | 87.77 | 85.71 | 0.71 | 95.08 | 94.12 | 94.64 | 0.89 |
| D2 | RF | 318 | 78.10 | 97.33 | 89.48 | 0.79 | 96.43 | 98.21 | 97.32 | 0.95 |
| D2 | AdaBoostM1 (J48) | 318 | 92.41 | 93.27 | 92.84 | 0.86 | 96.43 | 98.21 | 97.32 | 0.95 |
| D2 | RF | 148 | 83.02 | 94.22 | 88.80 | 0.77 | 96.43 | 94.64 | 95.54 | 0.91 |
| D2 | Bagging (SMO) | 148 | 91.52 | 90.13 | 90.83 | 0.82 | 96.43 | 96.43 | 96.43 | 0.93 |
| D2 | KNN | 20 | 92.37 | 90.58 | 91.50 | 0.83 | 96.43 | 96.43 | 96.43 | 0.93 |
| D2 | AdaBoostM1 (J48) | 20 | 92.41 | 93.27 | 92.84 | 0.86 | 96.43 | 98.21 | 97.32 | 0.95 |
| D3 | Bagging (IBK) | 332 | 97.50 | 97.92 | 97.71 | 0.95 | 100.00 | 98.33 | 99.17 | 0.98 |
| D3 | KNN (k = 9) | 37 | 98.38 | 97.95 | 98.13 | 0.96 | 100.00 | 100.00 | 100.00 | 1 |
| D3 | Bagging (SMO) | 37 | 96.25 | 98.75 | 97.50 | 0.95 | 100.00 | 98.33 | 99.17 | 0.98 |
| D3 | KNN (k = 9) | 13 | 96.04 | 98.79 | 97.50 | 0.95 | 100.00 | 100.00 | 100.00 | 1 |
| D3 | AdaBoostM1 (SMO) | 13 | 96.69 | 98.31 | 97.49 | 0.95 | 100.00 | 98.33 | 99.17 | 0.98 |
| Dataset | Method | Number of Features | Training Dataset | Test Dataset | ||||||
|---|---|---|---|---|---|---|---|---|---|---|
| Sen (%) | Spc (%) | Acc (%) | MCC | Sen (%) | Spc (%) | Acc (%) | MCC | |||
| D4 | KNN | 333 | 86.36 | 94.10 | 90.30 | 0.81 | 96.55 | 92.24 | 94.40 | 0.89 |
| D4 | Bagging (J48) | 333 | 87.72 | 95.26 | 91.49 | 0.83 | 96.55 | 97.41 | 96.98 | 0.94 |
| D4 | Binary | 9 | 70.26 | 92.67 | 81.47 | 0.65 | 96.55 | 93.10 | 94.83 | 0.90 |
| D4 | Stacking (J48) | 9 | 85.13 | 94.18 | 89.66 | 0.80 | 98.28 | 95.69 | 96.98 | 0.94 |
| D4 | KNN (k = 9) | 14 | 87.26 | 94.77 | 91.05 | 0.82 | 96.55 | 88.79 | 92.67 | 0.86 |
| D4 | Bagging (J48) | 14 | 87.50 | 93.97 | 90.73 | 0.82 | 97.41 | 96.55 | 96.98 | 0.94 |
| D5 | KNN | 334 | 92.00 | 93.98 | 93.00 | 0.86 | 98.28 | 96.55 | 97.41 | 0.95 |
| D5 | Stacking (J48) | 334 | 91.59 | 95.47 | 93.53 | 0.87 | 98.28 | 97.41 | 97.84 | 0.96 |
| D5 | KNN (k = 9) | 19 | 89.60 | 93.03 | 91.28 | 0.83 | 99.14 | 94.83 | 96.98 | 0.94 |
| D5 | Bagging (REPtree) | 19 | 87.50 | 92.46 | 89.98 | 0.80 | 98.28 | 98.28 | 98.28 | 0.97 |
| D5 | KNN (k = 9) | 17 | 88.40 | 95.08 | 91.70 | 0.84 | 97.41 | 92.24 | 94.83 | 0.90 |
| D5 | Vote | 17 | 87.50 | 95.47 | 91.49 | 0.83 | 97.41 | 96.55 | 96.98 | 0.94 |
| Dataset | Method | Number of Features | Training Dataset | Test Dataset | ||||||
|---|---|---|---|---|---|---|---|---|---|---|
| Sen (%) | Spc (%) | Acc (%) | MCC | Sen (%) | Spc (%) | Acc (%) | MCC | |||
| HD1 | KNN (k = 9) | 308 | 67.12 | 61.52 | 64.00 | 0.29 | 73.68 | 57.89 | 65.79 | 0.32 |
| HD1 | Vote | 308 | 81.33 | 80.00 | 80.67 | 0.61 | 73.68 | 57.89 | 65.79 | 0.32 |
| HD1 | Binary | 7 | 78.67 | 76.00 | 77.33 | 0.55 | 63.16 | 57.89 | 60.53 | 0.21 |
| HD1 | RF (WEKA) | 7 | 62.67 | 70.67 | 66.67 | 0.33 | 73.68 | 73.68 | 73.68 | 0.47 |
| HD2 | KNN | 330 | 72.97 | 79.60 | 76.38 | 0.53 | 96.29 | 66.67 | 81.48 | 0.66 |
| HD2 | Vote | 330 | 95.37 | 93.52 | 94.44 | 0.89 | 77.78 | 81.48 | 79.63 | 0.59 |
| HD2 | RF | 18 | 76.11 | 65.85 | 70.35 | 0.42 | 88.89 | 62.96 | 75.93 | 0.54 |
| HD2 | Vote | 18 | 78.70 | 60.19 | 69.44 | 0.40 | 77.78 | 81.48 | 79.63 | 0.59 |
| HD3 | Bagging (J48) | 330 | 73.77 | 68.31 | 71.04 | 0.42 | 89.13 | 78.26 | 83.70 | 0.68 |
| HD3 | Binary | 23 | 73.22 | 79.23 | 76.23 | 0.53 | 58.70 | 73.91 | 66.30 | 0.33 |
| HD3 | Bagging (RF) | 23 | 72.68 | 72.13 | 72.40 | 0.45 | 89.13 | 71.74 | 80.43 | 0.62 |
| Dataset | Method | Number of Features | Training Dataset | Test Dataset | ||||||
|---|---|---|---|---|---|---|---|---|---|---|
| Sen (%) | Spc (%) | Acc (%) | MCC | Sen (%) | Spc (%) | Acc (%) | MCC | |||
| TD1 | KNN | 336 | 81.89 | 80.50 | 81.19 | 0.62 | 80.00 | 77.50 | 78.75 | 0.58 |
| TD1 | RF (WEKA) | 336 | 82.88 | 81.00 | 81.94 | 0.64 | 79.50 | 91.50 | 85.50 | 0.72 |
| TD1 | KNN (k = 9) | 22 | 84.18 | 77.57 | 80.88 | 0.62 | 75.00 | 85.00 | 80.00 | 0.60 |
| TD1 | Bagging (J48) | 22 | 82.38 | 82.75 | 82.56 | 0.65 | 79.00 | 89.50 | 84.25 | 0.69 |
| TD2 | KNN (k = 9) | 310 | 74.02 | 59.30 | 66.63 | 0.34 | 45.83 | 83.33 | 64.58 | 0.31 |
| TD2 | RF (WEKA) | 310 | 66.67 | 62.50 | 64.58 | 0.29 | 83.33 | 58.33 | 70.83 | 0.43 |
| TD2 | KNN (k = 9) | 15 | 71.13 | 60.13 | 65.11 | 0.32 | 45.83 | 75.00 | 60.42 | 0.22 |
| TD3 | KNN (k = 9) | 336 | 80.00 | 79.51 | 79.74 | 0.60 | 71.30 | 75.11 | 73.21 | 0.46 |
| TD3 | Bagging (J48) | 336 | 80.04 | 82.57 | 81.31 | 0.63 | 76.68 | 87.11 | 81.92 | 0.64 |
| TD3 | Stacking (J48) | 27 | 76.37 | 82.23 | 79.30 | 0.59 | 74.89 | 87.56 | 81.25 | 0.63 |
| SATPdb ID | Name | Sequence |
|---|---|---|
| 16563 | RANATUERIN-2Lb | GILSSIKGVAKGVAKNVAAQLLDTLKCKITGC |
| 19566 | Brevinin-2DYd | GIFDVVKGVLKGVGKNVAGSLLEQLKCKLSGGC |
| 22121 | Odorranain-C1 | GVLGAVKDLLIGAGKSAAQSVLKTLSCKLSNDC |
| 22355 | RANATUERIN2 | GLFLDTLKGAAKDVAGKLEGLKCKITGCKLP |
| 27843 | Brevinin-2DYb | GLFDVVKGVLKGAGKNVAGSLLEQLKCKLSGGC |
| IC50 (μM) | RANATUERIN-2Lb (16563) | Brevinin-2DYd (19566) | Odorranain-C1 (22121) | Brevinin-2DYb (27843) | RANATUERIN2 (22355) |
|---|---|---|---|---|---|
| A549 | 15.32 | 2.975 | 27.31 | 24.01 | >128 |
| MCF7 | 45.25 | 25.74 | 41.21 | 37.84 | >128 |
| HeLa | 37.23 | 19.69 | 52.83 | 23.26 | >128 |
| LoVo | 59.78 | 8.05 | 55.22 | 35.05 | 128 |
| 293T | 63.16 | 5.832 | 48.7 | 50.66 | >128 |
| Peptides | Peptide Concentration (μM) | |||||||||
|---|---|---|---|---|---|---|---|---|---|---|
| 2 | 4 | 8 | 16 | 32 | 64 | 128 | 256 | Negative Control (PBS) | Positive Control (Triton X-100 (0.1%)) | |
| RANATUERIN-2Lb (16563) | − | − | − | − | − | − | − | − | − | + |
| Brevinin-2DYd (19566) | − | − | − | − | − | − | + | + | − | + |
| Odorranain-C1 (22121) | − | − | − | − | − | − | − | − | − | + |
| Brevinin-2DYb (27843) | − | − | − | − | − | − | − | − | − | + |
| RANATUERIN2 (22355) | − | − | − | − | − | − | − | − | − | + |
Publisher’s Note: MDPI stays neutral with regard to jurisdictional claims in published maps and institutional affiliations. |
© 2021 by the authors. Licensee MDPI, Basel, Switzerland. This article is an open access article distributed under the terms and conditions of the Creative Commons Attribution (CC BY) license (https://creativecommons.org/licenses/by/4.0/).
Share and Cite
Zhao, Y.; Wang, S.; Fei, W.; Feng, Y.; Shen, L.; Yang, X.; Wang, M.; Wu, M. Prediction of Anticancer Peptides with High Efficacy and Low Toxicity by Hybrid Model Based on 3D Structure of Peptides. Int. J. Mol. Sci. 2021, 22, 5630. https://doi.org/10.3390/ijms22115630
Zhao Y, Wang S, Fei W, Feng Y, Shen L, Yang X, Wang M, Wu M. Prediction of Anticancer Peptides with High Efficacy and Low Toxicity by Hybrid Model Based on 3D Structure of Peptides. International Journal of Molecular Sciences. 2021; 22(11):5630. https://doi.org/10.3390/ijms22115630
Chicago/Turabian StyleZhao, Yuhong, Shijing Wang, Wenyi Fei, Yuqi Feng, Le Shen, Xinyu Yang, Min Wang, and Min Wu. 2021. "Prediction of Anticancer Peptides with High Efficacy and Low Toxicity by Hybrid Model Based on 3D Structure of Peptides" International Journal of Molecular Sciences 22, no. 11: 5630. https://doi.org/10.3390/ijms22115630
APA StyleZhao, Y., Wang, S., Fei, W., Feng, Y., Shen, L., Yang, X., Wang, M., & Wu, M. (2021). Prediction of Anticancer Peptides with High Efficacy and Low Toxicity by Hybrid Model Based on 3D Structure of Peptides. International Journal of Molecular Sciences, 22(11), 5630. https://doi.org/10.3390/ijms22115630

