Comparative Transcriptome Analysis Combining SMRT- and Illumina-Based RNA-Seq Identifies Potential Candidate Genes Involved in Betalain Biosynthesis in Pitaya Fruit
Abstract
1. Introduction
2. Result
2.1. The Variation of Pulp Color Parameters and Betalain Content
2.2. Transcriptome Analysis Using PacBio Sequel
2.3. Comparison of SMRT Sequencing and Next-Generation Sequencing
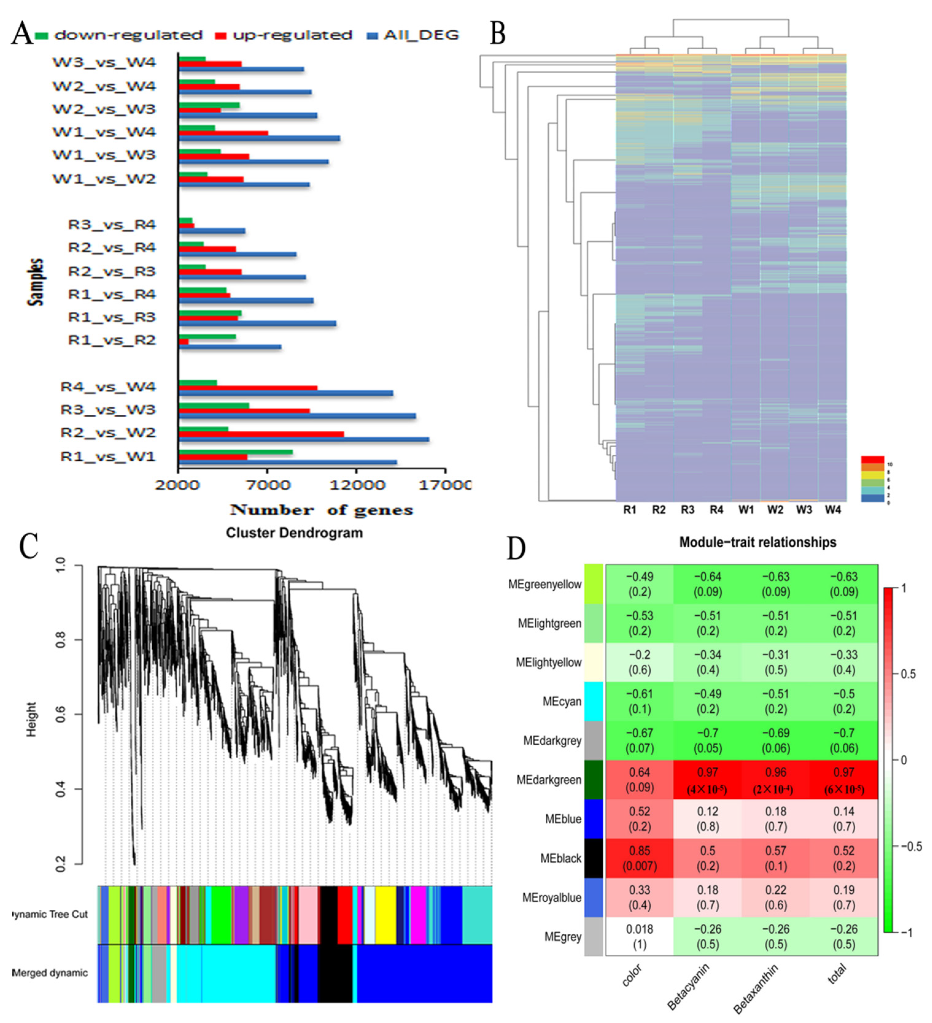
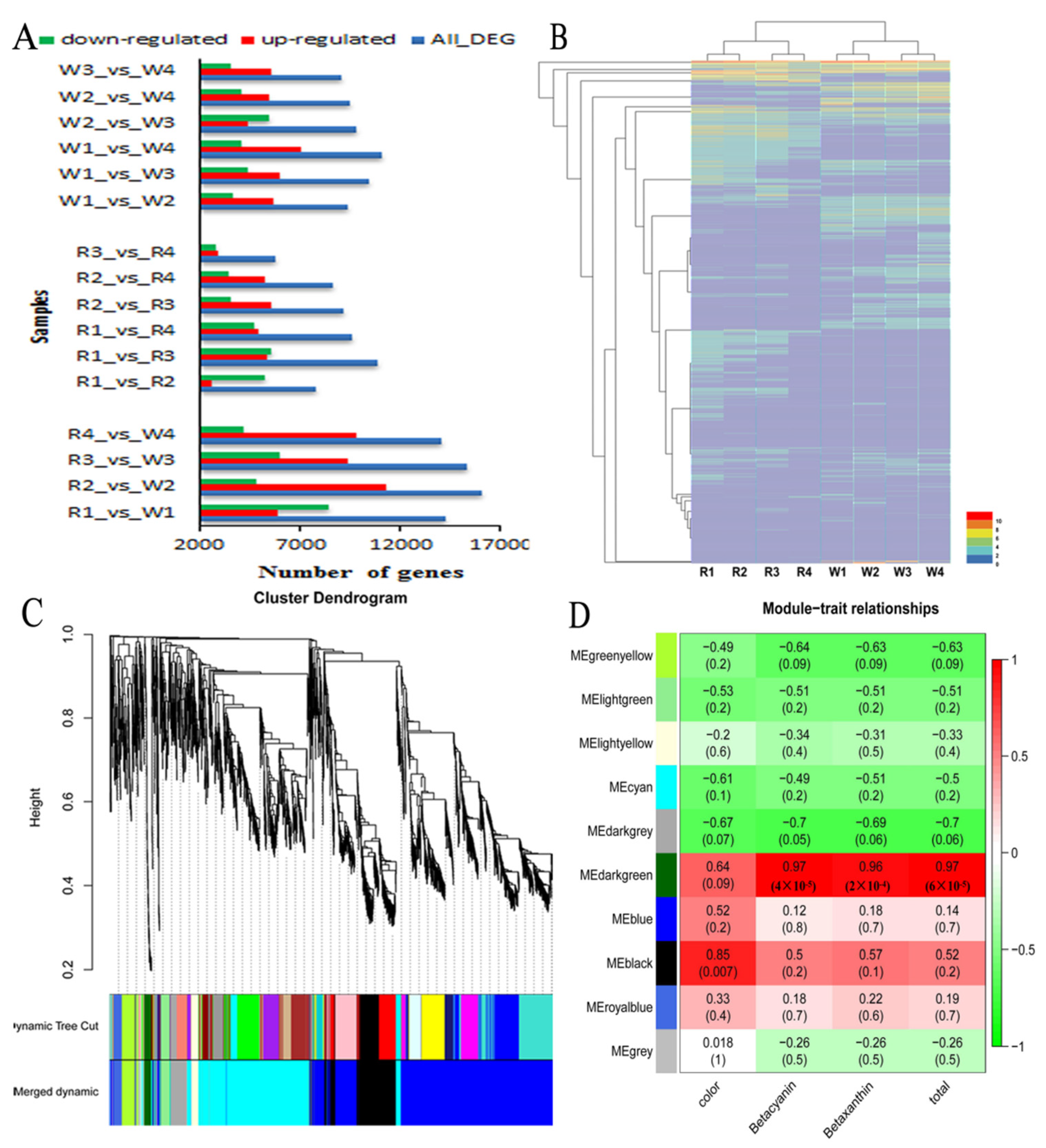
2.4. Clustering Analysis
2.5. Function Annotation
2.6. SSR and lncRNA Prediction
2.7. Genes Involved in Betalain Biosynthesis
3. Discussion
4. Material and Methods
4.1. Plant Materials
4.2. Measurements of Color and Betalain
4.3. RNA Sample Preparation
4.4. Library Preparation and SMRT Sequencing
4.5. Preprocessing of SMRT Reads
4.6. Functional Annotation of Genes
4.7. SSR Detection
4.8. lncRNAs Prediction
4.9. Next Generation Sequencing
4.10. Identification of DEGs Involved in Betalain Biosysthensis
4.11. Data Processing and Analysis
Supplementary Materials
Author Contributions
Funding
Acknowledgments
Conflicts of Interest
References
- Suh, D.H.; Lee, S.; Heo, D.Y.; Kim, Y.S.; Cho, S.M.; Lee, S.; Lee, C.H. Metabolite profiling of red and white pitayas (Hylocereus polyrhizus and Hylocereus undatus) for comparing betalain biosynthesis and antioxidant activity. J. Agric. Food Chem. 2014, 62, 8764–8771. [Google Scholar] [CrossRef]
- Bellec, F.L.; Vaillant, F.; Imbert, E. Pitahaya (Hylocereus spp.): A new fruit crop, a market with a future. Fruits 2006, 61, 237–250. [Google Scholar] [CrossRef]
- Stintzing, F.C.; Schieber, A.; Carle, R. Betacyanins in fruits from red-purple pitaya, Hylocereus polyrhizus (Weber) Britton & Rose. Food Chem. 2002, 77, 101–106. [Google Scholar]
- Polturak, G.; Heining, U.; Grossman, N.; Battat, M.; Leshkowitz, D.; Malisky, S.; Rogachev, I.; Aharoni, A. Transcriptome and Metabolic Profiling Provides Insights into Betalain Biosynthesis and Evolution in Mirabilis jalapa. Mol. Plant. 2018, 11, 189–204. [Google Scholar] [CrossRef] [PubMed]
- Gandiaherrero, F.; Cabanes, J.; Escribano, J.; Garciacarmona, F.; Jimenezatienzar, M. Encapsulation of the Most Potent Antioxidant Betalain in Edible Matrixes as Powders of Different Colors. J. Agric. Food Chem. 2013, 61, 4294–4302. [Google Scholar] [CrossRef]
- Hua, Q.Z.; Chen, C.J.; Chen, Z.; Chen, P.K.; Ma, Y.W.; Wu, J.Y.; Zheng, J.; Hu, G.B.; Qin, Y.H. Transcriptomic Analysis Reveals Key Genes Related to Betalain Biosynthesis in Pulp Coloration of Hylocereus polyrhizus. Front. Plant Sci. 2016, 6, 1179. [Google Scholar]
- Polturak, G.; Aharoni, A. ‘‘La Vie en Rose’’: Biosynthesis, sources and applications of betalain pigments. Mol. Plant. 2018, 11, 7–22. [Google Scholar] [CrossRef]
- Gandiaherrero, F.; Garciacarmona, F. Biosynthesis of betalains: Yellow and violet plant pigments. Trends Plant Sci. 2013, 18, 334–343. [Google Scholar] [CrossRef]
- Sunnadeniya, R.; Bean, A.; Brown, M.; Akhavan, N.; Hatlestad, G.; Gonzalez, A.; Symonds, V.V.; Lloyd, A.M. Tyrosine Hydroxylation in Betalain Pigment Biosynthesis Is Performed by Cytochrome P450 Enzymes in Beets (Beta vulgaris). PLoS ONE 2016, 11, e0149417. [Google Scholar]
- Hatlestad, G.J.; Sunnadeniya, R.; Akhavan, N.; Gonzalez, A.; Goldman, I.L.; Mcgrath, J.M.; Lloyd, A.M. The beet R locus encodes a new cytochrome P450 required for red betalain production. Nat. Genet. 2012, 44, 816–820. [Google Scholar] [CrossRef]
- Girod, P.A.; Zryd, J.P. Biogenesis of betalains-purification and partial characterization of dopa 4,5-dioxygenase from Amanita muscaria. Phytochemistry 1991, 30, 169–174. [Google Scholar] [CrossRef]
- Christinet, L.; Burdet, F.R.X.; Zaiko, M.; Hinz, U.; Zryd, J.P. Characterization and functional identification of a novel plant 4,5-extradiol dioxygenase involved in betalain pigment biosynthesis in Portulaca grandiflora. Plant Physiol. 2004, 134, 265–274. [Google Scholar] [CrossRef] [PubMed]
- Chung, H.H.; Schwinn, K.E.; Ngo, H.M.; Lewis, D.H.; Massey, B.; Calcott, K.E.; Crowhurst, R.; Joyce, D.C.; Gould, K.S.; Davies, K.M.; et al. Characterisation of betalain biosynthesis in Parakeelya flowers identifies the key biosynthetic gene DOD as belonging to an expanded LigB gene family that is conserved in betalain-producing species. Front. Plant Sci. 2015, 6, 499. [Google Scholar] [CrossRef] [PubMed]
- Sasaki, N.; Adachi, T.; Koda, T.; Ozeki, Y. Detection of UDP-glucose: Cyclo-DOPA 5-O-glucosyltransferase activity in four o’clocks (Mirabilis jalapa L.). FEBS Lett. 2004, 568, 159–162. [Google Scholar] [CrossRef] [PubMed]
- Hatlestad, G.J.; Akhavan, N.A.; Sunnadeniya, R.M.; Elam, L.; Cargile, S.; Hembd, A.; Gonzalez, A.; McGrath, J.M.; Lloyd, A.M. The beet Y locus encodes an anthocyanin MYB-like protein that activates the betalain red pigment pathway. Nat. Genet. 2015, 47, 92–96. [Google Scholar] [CrossRef]
- Polturak, G.; Breitel, D.; Grossman, N.; Sarrionperdigones, A.; Weithorn, E.; Pliner, M.; Orzaez, D.; Granell, A.; Rogachev, I.; Aharoni, A. Elucidation of the first committed step in betalain biosynthesis enables the heterologous engineering of betalain pigments in plants. New Phytologist. 2016, 210, 269–283. [Google Scholar] [CrossRef]
- Ning, G.G.; Chen, X.; Luo, P.; Liang, F.; Wang, Z.; Yu, G.L.; Li, X.; Wang, D.P.; Bao, M.Z. Hybrid sequencing and map finding (HySeMaFi): Optional strategies for extensively deciphering gene splicing and expression in organisms without reference genome. Sci. Rep. 2017, 7, 43793. [Google Scholar] [CrossRef]
- Chen, S.Y.; Deng, F.L.; Jia, X.B.; Li, C.; Lai, S.J. A transcriptome atlas of rabbit revealed by PacBio single-molecule long-read sequencing. Sci. Rep. 2017, 7, 7648. [Google Scholar] [CrossRef]
- Rhoads, A.; Au, K.F. PacBio sequencing and its applications. Genom. Proteom. Bioinf. 2015, 213, 278–289. [Google Scholar] [CrossRef]
- Steijger, T.; Abril, J.F.; Engström, P.G.; Kokocinski, F.; Consortium, T.R.; Hubbard, T.J.; Guigó, R.; Harrow, J.; Bertone, P. Assessment of transcript reconstruction methods for RNA-seq. Nat. Methods 2013, 10, 1177–1184. [Google Scholar] [CrossRef]
- Xu, Z.C.; Peters, R.J.; Weirather, J.L.; Luo, H.M.; Liao, B.S.; Zhang, X.; Zhu, Y.J.; Ji, A.J.; Zhang, B.; Hu, S.N.; et al. Full-length transcriptome sequences and splice variants obtained by a combination of sequencing platforms applied to different root tissues of Salvia miltiorrhiza and tanshinone biosynthesis. Plant J. 2015, 82, 951–961. [Google Scholar] [CrossRef] [PubMed]
- Wang, B.; Tseng, E.; Regulski, M.; Clark, T.A.; Hon, T.; Jiao, Y.P.; Lu, Z.Y.; Olson, A.; Stein, J.C.; Ware, D. Unveiling the complexity of the maize transcriptome by single-molecule long-read sequencing. Nat. Commun. 2016, 7, 11708. [Google Scholar] [CrossRef] [PubMed]
- Abdelghany, S.E.; Hamilton, M.; Jacobi, J.L.; Ngam, P.; Devitt, N.P.; Schilkey, F.D.; Benhur, A.; Reddy, A.S. A survey of the sorghum transcriptome using single-molecule long reads. Nat. Commun. 2016, 7, 11706. [Google Scholar] [CrossRef] [PubMed]
- Wang, T.T.; Wang, H.Y.; Cai, D.W.; Gao, Y.B.; Zhang, H.X.; Wang, Y.S.; Lin, C.T.; Ma, L.Y.; Gu, L.F. Comprehensive profiling of rhizome-associated alternative splicing and alternative polyadenylation in moso bamboo (Phyllostachys edulis). Plant J. 2017, 91, 684–699. [Google Scholar] [CrossRef]
- Hoang, N.V.; Furtado, A.; Mason, P.J.; Marquardt, A.; Kasirajan, L.; Thirugnanasambandam, P.P.; Botha, F.C.; Henry, R.J. A survey of the complex transcriptome from the highly polyploid sugarcane genome using full-length isoform sequencing and de novo assembly from short read sequencing. BMC Genom. 2017, 18, 395. [Google Scholar] [CrossRef]
- Li, Y.P.; Wei, W.; Feng, J.; Luo, H.F.; Pi, M.Y.; Liu, Z.C.; Kang, C.Y. Global identification of alternative splicing via comparative analysis of SMRT- and Illumina based RNA-seq in strawberry. Plant J. 2017, 90, 164–176. [Google Scholar] [CrossRef]
- Li, Y.P.; Dai, C.; Hu, C.G.; Liu, Z.C.; Kang, C.Y. Genome re-annotation of the wild strawberry Fragaria vesca using extensive Illumina- and SMRT-based RNA-seq datasets. DNA Res. 2018, 25, 61–70. [Google Scholar] [CrossRef]
- Ma, J.E.; Jiang, H.Y.; Li, L.M.; Zhang, X.J.; Li, H.M.; Li, G.Y.; Mo, D.Y.; Chen, J.P. SMRT sequencing of the full-length transcriptome of the Sunda pangolin (Manis javanica). Gene 2019, 692, 208–216. [Google Scholar] [CrossRef]
- Liu, Y.L.; Che, F.; Wang, L.X.; Meng, R.; Zhang, X.J.; Zhang, Z.Y. Fruit Coloration and Anthocyanin Biosynthesis after Bag Removal in Non-Red and Red Apples (Malus×domestica Borkh). Molecules 2013, 18, 1549–1563. [Google Scholar] [CrossRef]
- Li, J.; Harata-Lee, Y.; Denton, M.D.; Feng, Q.J.; Rathjen, J.R.; Qu, Z.P.; Adelson, D.L. Long read reference genome-free reconstruction of a full length transcriptome from Astragalus membranaceus reveals transcript variants involved in bioactive compound biosynthesis. Cell Discov. 2017, 3, 17031. [Google Scholar] [CrossRef]
- An, D.; Cao, H.X.; Li, C.S.; Humbeck, K.; Wang, W.Q. Isoform Sequencing and State-of-Art Applications for Unravelling Complexity of Plant Transcriptomes. Genes 2018, 9, 43. [Google Scholar] [CrossRef] [PubMed]
- Pan, L.M.; Fu, J.X.; Zhang, R.; Qin, Y.H.; Lu, F.; Jia, L.L.; Hu, Q.L.; Liu, C.M.; Haung, L.F.; Liang, G.D. Genetic diversity among germplasms of Pitaya based on SSR markers. Sci. Hortic. 2017, 225, 171–176. [Google Scholar] [CrossRef]
- Luo, Y.H.; Ding, N.; Shi, X.; Wu, Y.X.; Wang, R.Y.; Pei, L.Q.; Xu, R.Y.; Cheng, S.; Lian, Y.Y.; Gao, J.Y.; et al. Generation and comparative analysis of full-length transcriptomes in sweet potato and its putative wild ancestor I. trifida. BioRxiv 2017, 30, 112425. [Google Scholar]
- Jia, D.; Wang, Y.X.; Liu, Y.H.; Hu, J.; Guo, Y.Q.; Gao, L.L.; Ma, R.Y. SMRT sequencing of full-length transcriptome of flea beetle Agasicles hygrophila (Selman and Vogt). Sci. Rep. 2018, 8, 2197. [Google Scholar] [CrossRef]
- Langfelder, P.; Horvath, S. Wgcna: An R package for weighted correlation network analysis. BMC Bioinform. 2008, 9, 559. [Google Scholar] [CrossRef]
- Yuan, Y.D.; Zhang, B.; Tang, X.G.; Zhang, J.C.; Jie Lin, J. Comparative Transcriptome Analysis of Different Dendrobium Species Reveals Active Ingredients-Related Genes and Pathways. Int. J. Mol. Sci. 2020, 21, 861. [Google Scholar] [CrossRef]
- Wybraniec, S.; Michalowski, T. New Pathways of Betanidin and Betanin Enzymatic Oxidation. J. Agric. Food Chem. 2011, 59, 9612–9622. [Google Scholar] [CrossRef]
- Esatbeyoglu, T.; Wagner, A.E.; Schinikerth, V.B.; Rimbach, G. Betanin-A food colorant with biological activity. Mol. Nutr. Food Res. 2015, 59, 36–47. [Google Scholar] [CrossRef]
- Steiner, U.; Schliemann, W.; BoÈhm, H.; Strack, D. Tyrosinase involved in betalain biosynthesis of higher plants. Planta 1999, 208, 114–124. [Google Scholar] [CrossRef]
- Lopeznieves, S.; Yang, Y.; Timoneda, A.; Wang, M.M.; Feng, T.; Smith, S.A.; Brockington, S.F.; Maeda, H. Relaxation of tyrosine pathway regulation underlies the evolution of betalain pigmentation in Caryophyllales. New Phytol. 2018, 217, 896–908. [Google Scholar] [CrossRef]
- Tanaka, Y.; Sasaki, N.; Ohmiya, A. Biosynthesis of plant pigments: Anthocyanins, betalain and carotenoids. Plant J. 2008, 54, 733–749. [Google Scholar] [CrossRef] [PubMed]
- An, J.P.; Song, L.Q.; Zhao, L.L.; You, C.X.; Wang, X.F.; Hao, Y.J. Overexpression of MdNAC029 Promotes Anthocyanin Accumulation in Apple Calli. Acta Hortic. Sinica 2019, 45, 845–854. [Google Scholar]
- Sun, Q.G.; Jiang, S.H.; Zhang, T.L.; Xu, H.F.; Fang, H.C.; Zhang, J.; Su, M.Y.; Wang, Y.C.; Zhang, Z.Y.; Wang, N.; et al. Apple NAC transcription factor MdNAC52 regulates biosynthesis of anthocyanin and proanthocyanidin through MdMYB9 and MdMYB11. Plant Sci. 2019, 289, 110286. [Google Scholar] [CrossRef] [PubMed]
- Jiang, H.S.; Chen, M.; He, N.B.; Chen, X.L.; Wang, N.; Sun, Q.G.; Zhang, T.L.; Xu, H.F.; Fang, H.C.; Wang, Y.C.; et al. MdGSTF6, activated by MdMYB1, plays an essential role in anthocyanin accumulation in apple. Hortic. Res. 2019, 6. [Google Scholar] [CrossRef]
- McGuire, R.G. Reporting of objective color measurements. HortScience 1992, 27, 1254–1255. [Google Scholar] [CrossRef]
- Wu, Y.W.; Xu, J.; He, Y.Z.; Shi, M.Y.; Han, X.M.; Li, W.Y.; Zhang, X.W.; Wen, X.P. Metabolic Profiling of Pitaya (Hylocereus polyrhizus) during Fruit Development and Maturation. Molecules 2019, 24, 1114. [Google Scholar] [CrossRef]
- Salmela, L.; Rivals, E. LoRDEC: Accurate and efficient long read error correction. Bioinformatics 2014, 30, 3506–3514. [Google Scholar] [CrossRef]
- Fu, L.M.; Niu, B.F.; Zhu, Z.W.; Wu, S.T.; Li, W.Z. CD-HIT: Accelerated for clustering the next-generation sequencing data. Bioinformatics 2012, 28, 3150. [Google Scholar] [CrossRef]
- Amos, B.; Rolf, A. The SWISS-PROT protein sequence database and its supplement TrEMBL in 2000. Nucleic Acids Res. 2000, 28, 45–48. [Google Scholar]
- Ashburner, M.; Ball, C.A.; Blake, J.A.; Botstein, D.; Butler, H.; Cherry, J.M.; Davis, A.D.; Dolinski, K.; Dwight, S.S.; Eppig, J.T.; et al. Gene Ontology: Tool for the unification of biology. Nat. Genet. 2000, 25, 25–29. [Google Scholar] [CrossRef]
- Tatusov, R.L.; Fedorova, N.D.; Jackson, J.D.; Jacobs, A.R.; Kiryutin, B.; Koonin, E.V.; Krylov, D.M.; Mazumder, R.; Mekhedov, S.L.; Nikolskaya, A.N.; et al. The COG database: An updated version includes eukaryotes. BMC Bioinform. 2003, 4, 41. [Google Scholar] [CrossRef] [PubMed]
- Finn, R.D.; Coggill, P.; Eberhardt, R.Y.; Eddy, S.R.; Mistry, J.; Mitchell, A.L.; Potter, S.C.; Punta, M.; Qureshi, M.; Sangrador-Vegas, A.; et al. The Pfam protein families database: Towards a more sustainable future. Nucleic Acids Res. 2016, 44, 279–285. [Google Scholar] [CrossRef] [PubMed]
- Kanehisa, M.; Goto, S.; Kawashima, S.; Okuno, Y.; Hattori, M. The KEGG resource for deciphering the genome. Nucleic Acids Res. 2004, 32. [Google Scholar] [CrossRef] [PubMed]
- Li, A.M.; Zhang, J.Y.; Zhou, Z.Y. PLEK: A tool for predicting long non-coding RNAs and messenger RNAs based on an improved k-mer scheme. BMC Bioinform. 2014, 15, 311. [Google Scholar] [CrossRef]
- Sun, L.; Luo, H.T.; Bu, D.; Zhao, G.G.; Yu, K.T.; Zhang, C.H.; Liu, Y.N.; Chen, R.S.; Zhao, Y. Utilizing sequence intrinsic composition to classify protein-coding and long non-coding transcripts. Nucleic Acids Res. 2013, 41, e166. [Google Scholar] [CrossRef] [PubMed]
- Kong, L.; Zhang, Y.; Ye, Z.Q.; Liu, X.Q.; Zhao, S.Q.; Wei, L.P.; Gao, G. CPC: Assess the protein-coding potential of transcripts using sequence features and support vector machine. Nucleic Acids Res. 2007, 36, 345–349. [Google Scholar] [CrossRef]
- Leng, N.; Dawson, J.A.; Thomson, J.A.; Ruotti, V.; Rissman, A.I.; Smits, B.M.G.; Haag, J.D.; Gould, M.N.; Stewart, R.M.; Kendziorski, C. EBSeq: An empirical Bayes hierarchical model for inference in RNA-seq experiments. Bioinformatics 2013, 29, 1035–1043. [Google Scholar] [CrossRef]
- Nie, Q.; Gao, G.L.; Fan, Q.J.; Qiao, G.; Wen, X.P.; Liu, T.; Peng, Z.J.; Cai, Y.Q. Isolation and characterization of a catalase gene “HuCAT3” from pitaya (Hylocereus undatus) and its expression under abiotic stress. Gene 2015, 563, 63–71. [Google Scholar] [CrossRef]






| Annotated-Database | Annotated-Number | Percentage (%) |
|---|---|---|
| COG-Annotation | 34,601 | 28.69 |
| GO-Annotation | 54,706 | 45.36 |
| KEGG-Annotation | 28,796 | 23.88 |
| KOG-Annotation | 56,010 | 46.44 |
| Pfam-Annotation | 88,549 | 73.42 |
| Swissprot-Annotation | 72,130 | 59.81 |
| TrEMBL-Annotation | 95,458 | 79.15 |
| nr-Annotation | 105,413 | 87.40 |
| nt-Annotation | 63,052 | 52.28 |
| All-Annotation | 120,604 | 100.00 |
| Gene | Gene ID | Gene | Gene ID |
|---|---|---|---|
| HpDODA1 | i1_LQ_R_c96099/f1p0/1004 | HpNAC | i1_HQ_R_c77544/f11p0/1295 |
| HpDODA2 | i1_HQ_R_c9184/f4p0/1375 | HpCYP704C1 | i1_LQ_R_c24611/f1p0/1636 |
| HpCYP76AD4 | i1_HQ_R_c13003/f5p0/1979 | HpFAR | i1_HQ_R_c76874/f3p0/1664 |
| HpGSTs | i1_LQ_R_c13451/f1p0/1160 | HpSTK | i2_HQ_R_c697/f6p0/2233 |
| HpBPE | i1_LQ_R_c9617/f1p0/1492 | HpVPP1 | i2_HQ_R_c679/f4p0/2556 |
© 2020 by the authors. Licensee MDPI, Basel, Switzerland. This article is an open access article distributed under the terms and conditions of the Creative Commons Attribution (CC BY) license (http://creativecommons.org/licenses/by/4.0/).
Share and Cite
Wu, Y.; Xu, J.; Han, X.; Qiao, G.; Yang, K.; Wen, Z.; Wen, X. Comparative Transcriptome Analysis Combining SMRT- and Illumina-Based RNA-Seq Identifies Potential Candidate Genes Involved in Betalain Biosynthesis in Pitaya Fruit. Int. J. Mol. Sci. 2020, 21, 3288. https://doi.org/10.3390/ijms21093288
Wu Y, Xu J, Han X, Qiao G, Yang K, Wen Z, Wen X. Comparative Transcriptome Analysis Combining SMRT- and Illumina-Based RNA-Seq Identifies Potential Candidate Genes Involved in Betalain Biosynthesis in Pitaya Fruit. International Journal of Molecular Sciences. 2020; 21(9):3288. https://doi.org/10.3390/ijms21093288
Chicago/Turabian StyleWu, Yawei, Juan Xu, Xiumei Han, Guang Qiao, Kun Yang, Zhuang Wen, and Xiaopeng Wen. 2020. "Comparative Transcriptome Analysis Combining SMRT- and Illumina-Based RNA-Seq Identifies Potential Candidate Genes Involved in Betalain Biosynthesis in Pitaya Fruit" International Journal of Molecular Sciences 21, no. 9: 3288. https://doi.org/10.3390/ijms21093288
APA StyleWu, Y., Xu, J., Han, X., Qiao, G., Yang, K., Wen, Z., & Wen, X. (2020). Comparative Transcriptome Analysis Combining SMRT- and Illumina-Based RNA-Seq Identifies Potential Candidate Genes Involved in Betalain Biosynthesis in Pitaya Fruit. International Journal of Molecular Sciences, 21(9), 3288. https://doi.org/10.3390/ijms21093288

