Genetic Interactions of Histone Modification Machinery Set1 and PAF1C with the Recombination Complex Rec114-Mer2-Mei4 in the Formation of Meiotic DNA Double-Strand Breaks
Abstract
1. Introduction
2. Results
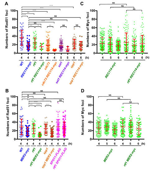
2.1. The rtf1 Shows Synthetic Defects in DSB Formation with REC114-myc
2.2. The rtf1 Shows a Synthetic Interaction with MER2-myc
2.3. The set1 Deletion Also Shows a Synthetic Defect with REC114-myc
2.4. The spp1 Deletion Does Not Show Genetic Interaction with REC114-myc
2.5. The rtf1 Does Not Show Genetic Interaction with SPO11-FLAG
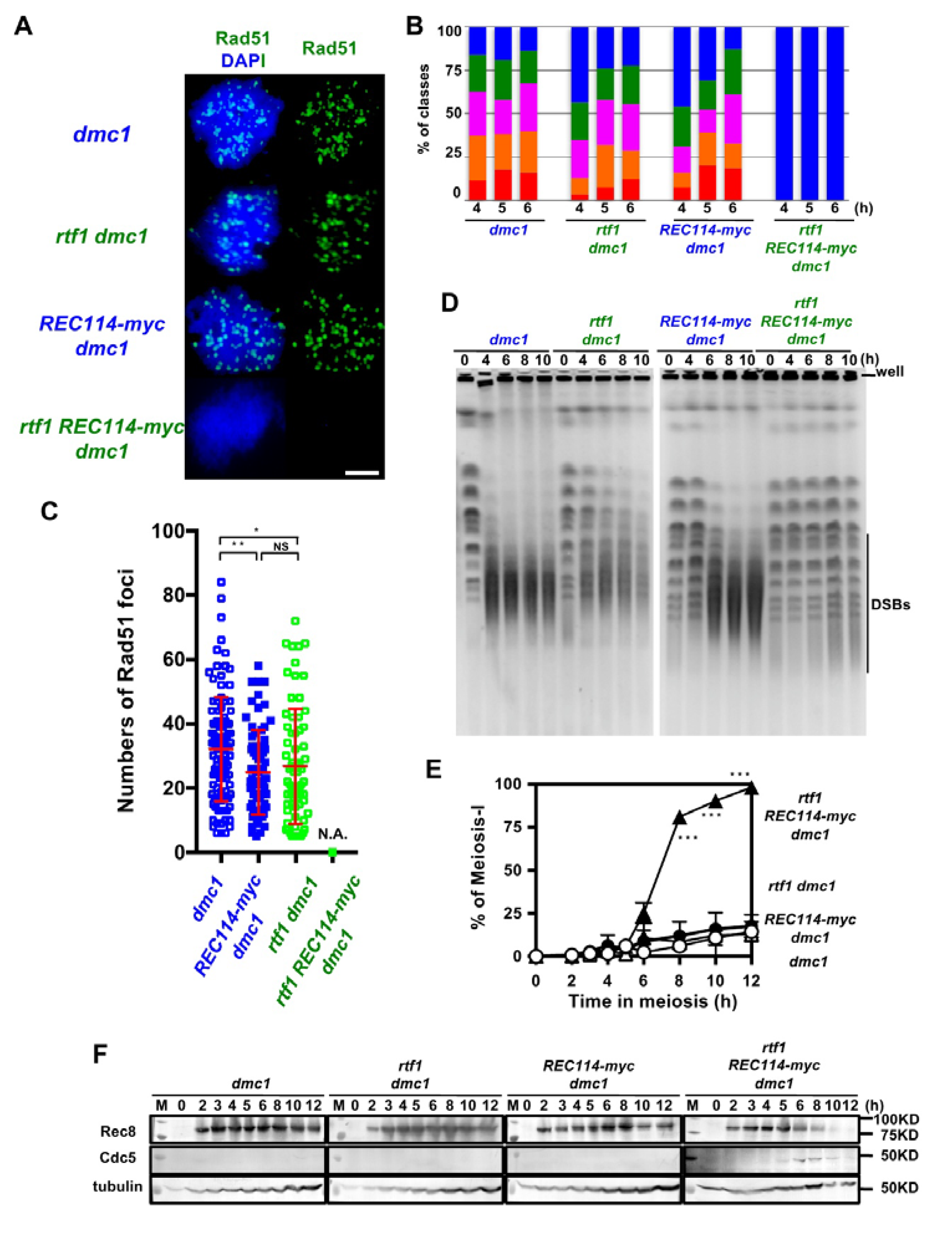
2.6. The rtf1∆ REC114-myc dmc1∆ Forms Little DSBs on the Genome
2.7. The rtf1 and REC114-myc Alleviates dmc1 Arrest
3. Discussion
4. Materials and Methods
4.1. Strains and Strain Construction
4.2. Antisera and Antibodies
4.3. ImmunoStaining
4.4. Southern Blotting
4.5. Western Blotting
4.6. Pulsed Field Gel Electrophoresis
4.7. Statistics
Supplementary Materials
Author Contributions
Funding
Acknowledgments
Conflicts of Interest
References
- Hunter, N. Meiotic Recombination: The Essence of Heredity. Cold Spring Harb. Perspect. Biol. 2015, 7, a016618. [Google Scholar] [CrossRef] [PubMed]
- De Massy, B. Initiation of Meiotic Recombination: How and Where? Conservation and Specificities among Eukaryotes. Annu. Rev. Genet. 2013, 47, 563–599. [Google Scholar] [CrossRef] [PubMed]
- Lam, I.; Keeney, S. Mechanism and Regulation of Meiotic Recombination Initiation. Cold Spring Harb. Perspect. Biol. 2015, 7, a016634. [Google Scholar] [CrossRef]
- Borde, V.; Goldman, A.S.; Lichten, M. Direct Coupling between Meiotic DNA Replication and Recombination Initiation. Science 2000, 290, 806–809. [Google Scholar] [CrossRef] [PubMed]
- Pan, J.; Sasaki, M.; Kniewel, R.; Murakami, H.; Blitzblau, H.G.; Tischfield, S.E.; Zhu, X.; Neale, M.J.; Jasin, M.; Socci, N.D.; et al. A Hierarchical Combination of Factors Shapes the Genome-wide Topography of Yeast Meiotic Recombination Initiation. Cell 2011, 144, 719–731. [Google Scholar] [CrossRef] [PubMed]
- Acquaviva, L.; Székvölgyi, L.; Dichtl, B.; Dichtl, B.S.; Andre, C.D.L.R.S.; Nicolas, A.; Géli, V. The Compass Subunit Spp1 Links Histone Methylation to Initiation of Meiotic Recombination. Science 2013, 339, 215–218. [Google Scholar] [CrossRef] [PubMed]
- Sollier, J.; Lin, W.; Soustelle, C.; Suhre, K.; Nicolas, A.; Géli, V.; Saint-André, C.D.L.R. et1 Is Required for Meiotic S-Phase Onset, Double-Strand Break Formation and Middle Gene Expression. EMBO J. 2004, 23, 1957–1967. [Google Scholar] [CrossRef] [PubMed]
- Sommermeyer, V.; Béneut, C.; Chaplais, E.; Serrentino, M.E.; Borde, V. Spp1, a Member of the Set1 Complex, Promotes Meiotic DSB Formation in Promoters by Tethering Histone H3K4 Methylation Sites to Chromosome Axes. Mol. Cell 2013, 49, 43–54. [Google Scholar] [CrossRef]
- Borde, V.; Robine, N.; Lin, W.; Bonfils, S.; Géli, V.; Nicolas, A. Histone H3 Lysine 4 Trimethylation Marks Meiotic Recombination Initiation Sites. EMBO J. 2009, 28, 99–111. [Google Scholar] [CrossRef]
- Shilatifard, A. The Compass Family of Histone H3K4 Methylases: Mechanisms of Regulation in Development and Disease Pathogenesis. Annu. Rev. Biochem. 2012, 81, 65–95. [Google Scholar] [CrossRef]
- Jaehning, J.A. The Paf1 complex: Platform or player in RNA Polymerase II Transcription? Biochim. Biophys. Acta 2010, 1799, 379–388. [Google Scholar] [CrossRef] [PubMed]
- Ismail, M.B.; Shinohara, M.; Shinohara, A. Dot1-Dependent Histone H3K79 Methylation Promotes the Formation of Meiotic Double-Strand Breaks in the Absence of Histone H3K4 Methylation in Budding Yeast. PLoS ONE 2014, 9, e96648. [Google Scholar]
- Gothwal, S.K.; Patel, N.J.; Colletti, M.M.; Sasanuma, H.; Shinohara, M.; Hochwagen, A.; Shinohara, A. The Double-Strand Break Landscape of Meiotic Chromosomes Is Shaped by the Paf1 Transcription Elongation Complex in Saccharomyces cerevisiae. Genetics 2016, 202, 497–512. [Google Scholar] [CrossRef] [PubMed]
- Yamashita, K.; Shinohara, M.; Shinohara, A. R Rad6-Bre1-Mediated Histone H2B Ubiquitylation Modulates the Formation of Double-Strand Breaks during Meiosis. Proc. Natl. Acad. Sci. USA 2004, 101, 11380–11385. [Google Scholar] [CrossRef] [PubMed]
- Keeney, S.; Giroux, C.N.; Kleckner, N. Meiosis-Specific DNA Double-Strand Breaks Are Catalyzed by Spo11, a Member of a Widely Conserved Protein Family. Cell 1997, 88, 375–384. [Google Scholar] [CrossRef]
- Robert, T.; Nore, A.; Brun, C.; Maffre, C.; Crimi, B.; Bourbon, H.M.; de Massy, B. The TopoVIB-Like Protein Family Is Required for Meiotic DNA Double-Strand Break Formation. Science 2016, 351, 943–949. [Google Scholar] [CrossRef]
- Robert, T.; Vrielynck, N.; Mezard, C.; De Massy, B.; Grelon, M. A New Light on the Meiotic DSB Catalytic Complex. Semin. Cell Dev. Biol. 2016, 54, 165–176. [Google Scholar] [CrossRef]
- Kee, K.; Protacio, R.U.; Arora, C.; Keeney, S. Spatial Organization and Dynamics of the Association of Rec102 and Rec104 with Meiotic Chromosomes. EMBO J. 2004, 23, 1815–1824. [Google Scholar] [CrossRef]
- Li, J.; Hooker, G.W.; Roeder, G.S. Saccharomyces cerevisiae Mer2, Mei4 and Rec114 Form a Complex Required for Meiotic Double-Strand Break Formation. Genetics 2006, 173, 1969–1981. [Google Scholar] [CrossRef]
- Maleki, S.; Neale, M.J.; Arora, C.; Henderson, K.A.; Keeney, S. Interactions between Mei4, Rec114, and Other Proteins Required for Meiotic DNA Double-Strand Break Formation in Saccharomyces cerevisiae. Chromosoma 2007, 116, 471–486. [Google Scholar] [CrossRef]
- Panizza, S.; Mendoza, M.A.; Berlinger, M.; Huang, L.; Nicolas, A.; Shirahige, K.; Klein, F. Spo11-Accessory Proteins Link Double-Strand Break Sites to the Chromosome Axis in Early Meiotic Recombination. Cell 2011, 146, 372–383. [Google Scholar] [CrossRef] [PubMed]
- Blat, Y.; Protacio, R.U.; Hunter, N.; Kleckner, N. Physical and Functional Interactions among Basic Chromosome Organizational Features Govern Early Steps of Meiotic Chiasma Formation. Cell 2002, 111, 791–802. [Google Scholar] [CrossRef]
- Adam, C.; Guerois, R.; Citarella, A.; Verardi, L.; Adolphe, F.; Beneut, C.; Sommermeyer, V.; Ramus, C.; Govin, J.; Coute, Y.; et al. The PHD Finger Protein Spp1 Has Distinct Functions in the Set1 and the Meiotic Dsb Formation Complexes. PLoS Genet. 2018, 14, e1007223. [Google Scholar] [CrossRef] [PubMed]
- Karanyi, Z.; Halasz, L.; Acquaviva, L.; Jonas, D.; Hetey, S.; Boros-Olah, B.; Peng, F.; Chen, D.; Klein, F.; Geli, V.; et al. Nuclear Dynamics of the Set1C Subunit Spp1 Prepares Meiotic Recombination Sites for Break Formation. J. Cell Biol. 2018, 217, 3398–3415. [Google Scholar] [CrossRef] [PubMed]
- Ogawa, T.; Yu, X.; Shinohara, A.; Egelman, E.H. Similarity of the Yeast Rad51 Filament to the Bacterial RecA Filament. Science 1993, 259, 1896–1899. [Google Scholar] [CrossRef] [PubMed]
- Shinohara, A.; Ogawa, H.; Ogawa, T. Rad51 Protein Involved in Repair and Recombination in S. cerevisiae Is a RecA-Like Protein. Cell 1992, 69, 457–470. [Google Scholar] [CrossRef]
- Bishop, D.K. Reca Homologs Dmc1 and Rad51 Interact to Form Multiple Nuclear Complexes Prior to Meiotic Chromosome Synapsis. Cell 1994, 79, 1081–1092. [Google Scholar] [CrossRef]
- Shinohara, M.; Gasior, S.L.; Bishop, D.K.; Shinohara, A. Tid1/Rdh54 Promotes Colocalization of Rad51 and Dmc1 during Meiotic Recombination. Proc. Natl. Acad. Sci. USA 2000, 97, 10814–10819. [Google Scholar] [CrossRef]
- Ng, H.H.; Dole, S.; Struhl, K. The Rtf1 Component of the Paf1 Transcriptional Elongation Complex Is Required for Ubiquitination of Histone H2B. J. Biol. Chem. 2003, 278, 33625–33628. [Google Scholar] [CrossRef]
- Sasanuma, H.; Murakami, H.; Fukuda, T.; Shibata, T.; Nicolas, A.; Ohta, K. Meiotic Association between Spo11 Regulated by Rec102, Rec104 and Rec114. Nucleic Acids Res. 2007, 35, 1119–1133. [Google Scholar] [CrossRef]
- Bishop, D.K.; Park, D.; Xu, L.; Kleckner, N. DMC1: A Meiosis-Specific Yeast Homolog of E. coli recA Required for Recombination, Synaptonemal Complex Formation, and Cell Cycle Progression. Cell 1992, 69, 439–456. [Google Scholar] [CrossRef]
- Borde, V.; de Massy, B. Programmed Induction of DNA Double Strand Breaks during Meiosis: Setting up Communication between DNA and the Chromosome Structure. Curr. Opin. Genet. Dev. 2013, 23, 147–155. [Google Scholar] [CrossRef] [PubMed]
- Latham, J.A.; Chosed, R.J.; Wang, S.; Dent, S.Y. Chromatin Signaling to Kinetochores: Transregulation of Dam1 Methylation by Histone H2B Ubiquitination. Cell 2011, 146, 709–719. [Google Scholar] [CrossRef] [PubMed]
- Zhang, K.; Lin, W.; Latham, J.A.; Riefler, G.M.; Schumacher, J.M.; Chan, C.; Tatchell, K.; Hawke, D.H.; Kobayashi, R.; Dent, S.Y. The Set1 Methyltransferase Opposes Ipl1 Aurora Kinase Functions in Chromosome Segregation. Cell 2005, 122, 723–734. [Google Scholar] [CrossRef] [PubMed]
- Boekhout, M.; Karasu, M.E.; Wang, J.; Acquaviva, L.; Pratto, F.; Brick, K.; Eng, D.Y.; Xu, J.; Camerini-Otero, R.D.; Patel, D.J.; et al. Rec114 Partner Ankrd31 Controls Number, Timing, and Location of Meiotic DNA Breaks. Mol. Cell 2019, 74, 1053–1068. [Google Scholar] [CrossRef] [PubMed]
- Kumar, R.; Oliver, C.; Brun, C.; Juarez-Martinez, A.B.; Tarabay, Y.; Kadlec, J.; de Massy, B. Mouse Rec114 Is Essential for Meiotic DNA Double-Strand Break Formation and Forms a Complex with Mei4. Life Sci. Alliance 2018, 1, e201800259. [Google Scholar] [CrossRef]
- Kumar, R.H.; Bourbon, M.; de Massy, B. Functional Conservation of Mei4 for Meiotic DNA Double-Strand Break Formation from Yeasts to Mice. Genes Dev. 2010, 24, 1266–1280. [Google Scholar] [CrossRef]
- Shinohara, M.; Sakai, K.; Ogawa, T.; Shinohara, A. The Mitotic DNA Damage Checkpoint Proteins Rad17 and Rad24 Are Required for Repair of Double-Strand Breaks during Meiosis in Yeast. Genetics 2003, 164, 855–865. [Google Scholar]
- Cao, L.; Alani, E.; Kleckner, N. A Pathway for Generation and Processing of Double-Strand Breaks during Meiotic Recombination in S. cerevisiae. Cell 1990, 61, 1089–1101. [Google Scholar] [CrossRef]
- Rao, H.B.; Shinohara, M.; Shinohara, A. Mps3 Sun Domain Is Important for Chromosome Motion and Juxtaposition of Homologous Chromosomes during Meiosis. Genes Cells 2011, 16, 1081–1096. [Google Scholar]





| Strain Genotype | Distribution of Viable Spores per a Tetrad (n = 300) | Spore Viability (%) | ||||
|---|---|---|---|---|---|---|
| 4 Viable | 3 Viable | 2 Viable | 1 Viable | 0 Viable | ||
| Wild type | 268 | 28 | 4 | 0 | 0 | 97.0 |
| rtf1 | 108 | 116 | 54 | 16 | 6 | 75.3 |
| REC114-myc | 274 | 13 | 8 | 0 | 5 | 95.9 |
| rtf1 REC114-myc | 12 | 4 | 12 | 10 | 263 | 7.83 |
| MER2-myc | 223 | 12 | 15 | 3 | 47 | 80.1 |
| rtf1 MER2-myc | 0 | 0 | 3 | 0 | 297 | 0.5 |
| cdc73 | 286 | 13 | 1 | 0 | 41 | 98.8 |
| cdc73 REC114-myc | 107 | 62 | 52 | 19 | 58 | 61.4 |
| set1 | 248 | 45 | 5 | 2 | 0 | 94.9 |
| set1 REC114-myc | 194 | 31 | 21 | 2 | 52 | 76.1 |
| spp1 | 255 | 36 | 9 | 0 | 0 | 95.5 |
| spp1 REC114-myc | 184 | 35 | 17 | 9 | 54 | 73.7 |
| spp1 MER2-myc | 40 | 11 | 21 | 1 | 227 | 19.7 |
| SPO11-FLAG | 286 | 13 | 1 | 0 | 0 | 98.8 |
| rtf1 SPO11-FLAG | 142 | 96 | 44 | 14 | 4 | 79.8 |
© 2020 by the authors. Licensee MDPI, Basel, Switzerland. This article is an open access article distributed under the terms and conditions of the Creative Commons Attribution (CC BY) license (http://creativecommons.org/licenses/by/4.0/).
Share and Cite
Zhang, Y.; Suzuki, T.; Li, K.; Gothwal, S.K.; Shinohara, M.; Shinohara, A. Genetic Interactions of Histone Modification Machinery Set1 and PAF1C with the Recombination Complex Rec114-Mer2-Mei4 in the Formation of Meiotic DNA Double-Strand Breaks. Int. J. Mol. Sci. 2020, 21, 2679. https://doi.org/10.3390/ijms21082679
Zhang Y, Suzuki T, Li K, Gothwal SK, Shinohara M, Shinohara A. Genetic Interactions of Histone Modification Machinery Set1 and PAF1C with the Recombination Complex Rec114-Mer2-Mei4 in the Formation of Meiotic DNA Double-Strand Breaks. International Journal of Molecular Sciences. 2020; 21(8):2679. https://doi.org/10.3390/ijms21082679
Chicago/Turabian StyleZhang, Ying, Takuya Suzuki, Ke Li, Santosh K. Gothwal, Miki Shinohara, and Akira Shinohara. 2020. "Genetic Interactions of Histone Modification Machinery Set1 and PAF1C with the Recombination Complex Rec114-Mer2-Mei4 in the Formation of Meiotic DNA Double-Strand Breaks" International Journal of Molecular Sciences 21, no. 8: 2679. https://doi.org/10.3390/ijms21082679
APA StyleZhang, Y., Suzuki, T., Li, K., Gothwal, S. K., Shinohara, M., & Shinohara, A. (2020). Genetic Interactions of Histone Modification Machinery Set1 and PAF1C with the Recombination Complex Rec114-Mer2-Mei4 in the Formation of Meiotic DNA Double-Strand Breaks. International Journal of Molecular Sciences, 21(8), 2679. https://doi.org/10.3390/ijms21082679

