The Oviductal Extracellular Vesicles’ RNA Cargo Regulates the Bovine Embryonic Transcriptome
Abstract
1. Introduction
2. Results
2.1. Oviductal EV Supplementation during In Vitro Embryo Culture Altered the Embryonic Transcriptome
2.2. Functional Annotation Revealed Potential Regulatory Pathways Affected by Oviductal EVs
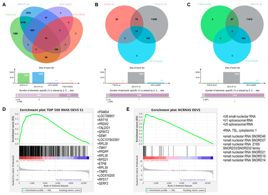
2.3. Comparative and Integrative Analysis of Embryonic mRNAs Altered under oEV Treatment and oEV-Derived mRNAs
2.4. Comparative Analysis of Embryonic mRNAs Altered under oEV Treatment and Potential Genes Targeted by oEV-Derived miRNAs
2.5. Integrative Analysis of mRNAs and miRNAs Contained in oEVs and Embryonic Transcriptome Alterations Induced by oEVs
3. Discussion
3.1. Differential Effect of Fresh and Frozen oEVs on Embryonic Transcriptome
3.2. Oviductal EVs Regulate Early Embryonic Development by Altering the Embryonic Transcriptome
3.3. Regulation of the Embryonic Transcriptome by oEV-Derived mRNAs: mRNAs in oEVs Upregulate mRNAs in oEV-Treated Embryos
3.4. Regulation of the Embryonic Transcriptome by oEV-Derived miRNAs: miRNAs in oEVs Downregulate mRNAs in the Embryo
3.5. Unveiling the Potential of oEV RNA Components to Regulate Embryonic Development
4. Materials and Methods
4.1. Transcriptomic Analysis of Embryos by RNA Sequencing
4.1.1. RNA Isolation, Low-Input Total RNA Library Preparation, and Sequencing
4.1.2. RNA-Sequencing Data Analysis
4.1.3. Data Mining and Bioinformatics Analysis
5. Conclusions
Supplementary Materials
Author Contributions
Funding
Acknowledgments
Conflicts of Interest
Abbreviations
| EVs | Extracellular vesicles |
| oEVs | Oviductal extracellular vesicles |
| FeEVs | Fresh oEVs |
| FoEVs | Frozen oEVs |
| DEGs | Differentially expressed genes |
| IVC | In vitro embryo culture |
References
- Maas, S.L.N.; Breakefield, X.O.; Weaver, A.M. Extracellular Vesicles: Unique Intercellular Delivery Vehicles. Trends Cell Biol. 2017, 27, 172–188. [Google Scholar] [CrossRef] [PubMed]
- Simons, M.; Raposo, G. Exosomes—Vesicular carriers for intercellular communication. Curr. Opin. Cell Biol. 2009, 21, 575–581. [Google Scholar] [CrossRef] [PubMed]
- Raposo, G.; Stoorvogel, W. Extracellular vesicles: Exosomes, microvesicles, and friends. J. Cell Biol. 2013, 200, 373–383. [Google Scholar] [CrossRef] [PubMed]
- Van der Pol, E.; Boing, A.N.; Harrison, P.; Sturk, A.; Nieuwland, R. Classification, functions, and clinical relevance of extracellular vesicles. Pharmacol. Rev. 2012, 64, 676–705. [Google Scholar] [CrossRef]
- Yanez-Mo, M.; Siljander, P.R.; Andreu, Z.; Zavec, A.B.; Borras, F.E.; Buzas, E.I.; Buzas, K.; Casal, E.; Cappello, F.; Carvalho, J.; et al. Biological properties of extracellular vesicles and their physiological functions. J. Extracell. Vesicles 2015, 4, 27066. [Google Scholar] [CrossRef]
- Gyorgy, B.; Szabo, T.G.; Pasztoi, M.; Pal, Z.; Misjak, P.; Aradi, B.; Laszlo, V.; Pallinger, E.; Pap, E.; Kittel, A.; et al. Membrane vesicles, current state-of-the-art: Emerging role of extracellular vesicles. Cell. Mol. Life Sci. 2011, 68, 2667–2688. [Google Scholar] [CrossRef]
- Tannetta, D.; Dragovic, R.; Alyahyaei, Z.; Southcombe, J. Extracellular vesicles and reproduction-promotion of successful pregnancy. Cell. Mol. Immunol. 2014, 11, 548–563. [Google Scholar] [CrossRef]
- Barkalina, N.; Jones, C.; Wood, M.J.; Coward, K. Extracellular vesicle-mediated delivery of molecular compounds into gametes and embryos: Learning from nature. Hum. Reprod. Update 2015, 21, 627–639. [Google Scholar] [CrossRef]
- Saadeldin, I.M.; Oh, H.J.; Lee, B.C. Embryonic-maternal cross-talk via exosomes: Potential implications. Stem Cells Cloning Adv. Appl. 2015, 8, 103–107. [Google Scholar] [CrossRef]
- Ng, Y.H.; Rome, S.; Jalabert, A.; Forterre, A.; Singh, H.; Hincks, C.L.; Salamonsen, L.A. Endometrial exosomes/microvesicles in the uterine microenvironment: A new paradigm for embryo-endometrial cross talk at implantation. PLoS ONE 2013, 8, e58502. [Google Scholar] [CrossRef]
- Al-Dossary, A.A.; Strehler, E.E.; Martin-Deleon, P.A. Expression and secretion of plasma membrane Ca2+-ATPase 4a (PMCA4a) during murine estrus: Association with oviductal exosomes and uptake in sperm. PLoS ONE 2013, 8, e80181. [Google Scholar] [CrossRef] [PubMed]
- Alminana, C.; Bauersachs, S. Extracellular Vesicles in the Oviduct: Progress, Challenges and Implications for the Reproductive Success. Bioengineering 2019, 6, 32. [Google Scholar] [CrossRef] [PubMed]
- Alminana, C.; Corbin, E.; Tsikis, G.; Alcantara-Neto, A.S.; Labas, V.; Reynaud, K.; Galio, L.; Uzbekov, R.; Garanina, A.S.; Druart, X.; et al. Oviduct extracellular vesicles protein content and their role during oviduct-embryo cross-talk. Reproduction 2017, 154, 153–168. [Google Scholar] [CrossRef] [PubMed]
- Lopera-Vasquez, R.; Hamdi, M.; Fernandez-Fuertes, B.; Maillo, V.; Beltran-Brena, P.; Calle, A.; Redruello, A.; Lopez-Martin, S.; Gutierrez-Adan, A.; Yanez-Mo, M.; et al. Extracellular Vesicles from BOEC in In Vitro Embryo Development and Quality. PLoS ONE 2016, 11, e0148083. [Google Scholar] [CrossRef]
- Lange-Consiglio, A.; Perrini, C.; Albini, G.; Modina, S.; Lodde, V.; Orsini, E.; Esposti, P.; Cremonesi, F. Oviductal microvesicles and their effect on in vitro maturation of canine oocytes. Reproduction 2017, 154, 167–180. [Google Scholar] [CrossRef]
- Ferraz, M.; Carothers, A.; Dahal, R.; Noonan, M.J.; Songsasen, N. Oviductal extracellular vesicles interact with the spermatozoon’s head and mid-piece and improves its motility and fertilizing ability in the domestic cat. Sci. Rep. 2019, 9, 9484. [Google Scholar] [CrossRef]
- Alcantara-Neto, A.S.; Fernandez-Rufete, M.; Corbin, E.; Tsikis, G.; Uzbekov, R.; Garanina, A.S.; Coy, P.; Alminana, C.; Mermillod, P. Oviduct fluid extracellular vesicles regulate polyspermy during porcine invitro fertilisation. Reprod. Fertil. Dev. 2019. [Google Scholar] [CrossRef]
- Lopera-Vasquez, R.; Hamdi, M.; Maillo, V.; Gutierrez-Adan, A.; Bermejo-Alvarez, P.; Ramirez, M.A.; Yanez-Mo, M.; Rizos, D. Effect of bovine oviductal extracellular vesicles on embryo development and quality in vitro. Reprod. Fertil. Dev. 2017, 153, 461–470. [Google Scholar] [CrossRef]
- Alminana, C.; Tsikis, G.; Labas, V.; Uzbekov, R.; da Silveira, J.C.; Bauersachs, S.; Mermillod, P. Deciphering the oviductal extracellular vesicles content across the estrous cycle: Implications for the gametes-oviduct interactions and the environment of the potential embryo. BMC Genom. 2018, 19, 622. [Google Scholar] [CrossRef]
- Gatien, J.; Mermillod, P.; Tsikis, G.; Bernardi, O.; Janati Idrissi, S.; Uzbekov, R.; Le Bourhis, D.; Salvetti, P.; Alminana, C.; Saint-Dizier, M. Metabolomic Profile of Oviductal Extracellular Vesicles across the Estrous Cycle in Cattle. Int. J. Mol. Sci. 2019, 20, 6339. [Google Scholar] [CrossRef]
- Subramanian, A.; Kuehn, H.; Gould, J.; Tamayo, P.; Mesirov, J.P. GSEA-P: A desktop application for Gene Set Enrichment Analysis. Bioinformatics 2007, 23, 3251–3253. [Google Scholar] [CrossRef] [PubMed]
- Keenan, A.B.; Torre, D.; Lachmann, A.; Leong, A.K.; Wojciechowicz, M.L.; Utti, V.; Jagodnik, K.M.; Kropiwnicki, E.; Wang, Z.; Ma’ayan, A. ChEA3: Transcription factor enrichment analysis by orthogonal omics integration. Nucleic Acids Res. 2019, 47, 212–224. [Google Scholar] [CrossRef] [PubMed]
- Sokolova, V.; Ludwig, A.K.; Hornung, S.; Rotan, O.; Horn, P.A.; Epple, M.; Giebel, B. Characterisation of exosomes derived from human cells by nanoparticle tracking analysis and scanning electron microscopy. Colloids Surf. B Biointerfaces 2011, 87, 146–150. [Google Scholar] [CrossRef] [PubMed]
- Sarker, S.; Scholz-Romero, K.; Perez, A.; Illanes, S.E.; Mitchell, M.D.; Rice, G.E.; Salomon, C. Placenta-derived exosomes continuously increase in maternal circulation over the first trimester of pregnancy. J. Transl. Med. 2014, 12, 204. [Google Scholar] [CrossRef] [PubMed]
- Bosch, S.; de Beaurepaire, L.; Allard, M.; Mosser, M.; Heichette, C.; Chretien, D.; Jegou, D.; Bach, J.M. Trehalose prevents aggregation of exosomes and cryodamage. Sci. Rep. 2016, 6, 36162. [Google Scholar] [CrossRef] [PubMed]
- Maroto, R.; Zhao, Y.; Jamaluddin, M.; Popov, V.L.; Wang, H.; Kalubowilage, M.; Zhang, Y.; Luisi, J.; Sun, H.; Culbertson, C.T.; et al. Effects of storage temperature on airway exosome integrity for diagnostic and functional analyses. J. Extracell. Vesicles 2017, 6, 1359478. [Google Scholar] [CrossRef]
- Teng, X.; Chen, L.; Chen, W.; Yang, J.; Yang, Z.; Shen, Z. Mesenchymal Stem Cell-Derived Exosomes Improve the Microenvironment of Infarcted Myocardium Contributing to Angiogenesis and Anti-Inflammation. Cell. Physiol. Biochem. 2015, 37, 2415–2424. [Google Scholar] [CrossRef]
- Zhou, H.; Yuen, P.S.; Pisitkun, T.; Gonzales, P.A.; Yasuda, H.; Dear, J.W.; Gross, P.; Knepper, M.A.; Star, R.A. Collection, storage, preservation, and normalization of human urinary exosomes for biomarker discovery. Kidney Int. 2006, 69, 1471–1476. [Google Scholar] [CrossRef]
- Jayachandran, M.; Miller, V.M.; Heit, J.A.; Owen, W.G. Methodology for isolation, identification and characterization of microvesicles in peripheral blood. J. Immunol. Methods 2012, 375, 207–214. [Google Scholar] [CrossRef]
- Holm, P.; Booth, P.J.; Schmidt, M.H.; Greve, T.; Callesen, H. High bovine blastocyst development in a static in vitro production system using SOFaa medium supplemented with sodium citrate and myo-inositol with or without serum-proteins. Theriogenology 1999, 52, 683–700. [Google Scholar] [CrossRef]
- Da Silveira, J.C.; Andrade, G.M.; Del Collado, M.; Sampaio, R.V.; Sangalli, J.R.; Silva, L.A.; Pinaffi, F.V.L.; Jardim, I.B.; Cesar, M.C.; Nogueira, M.F.G.; et al. Supplementation with small-extracellular vesicles from ovarian follicular fluid during in vitro production modulates bovine embryo development. PLoS ONE 2017, 12, e0179451. [Google Scholar] [CrossRef] [PubMed]
- Gross, N.; Kropp, J.; Khatib, H. MicroRNA Signaling in Embryo Development. Biology 2017, 6, 34. [Google Scholar] [CrossRef] [PubMed]
- Liang, J.; Wang, S.; Wang, Z. Role of microRNAs in embryo implantation. Reprod. Biol. Endocrinol. 2017, 15, 90. [Google Scholar] [CrossRef] [PubMed]
- Matera, A.G.; Terns, R.M.; Terns, M.P. Non-coding RNAs: Lessons from the small nuclear and small nucleolar RNAs. Nat. Rev. Mol. Cell Biol. 2007, 8, 209–220. [Google Scholar] [CrossRef]
- Bratkovic, T.; Rogelj, B. Biology and applications of small nucleolar RNAs. Cell. Mol. Life Sci. 2011, 68, 3843–3851. [Google Scholar] [CrossRef]
- Ravo, M.; Cordella, A.; Rinaldi, A.; Bruno, G.; Alexandrova, E.; Saggese, P.; Nassa, G.; Giurato, G.; Tarallo, R.; Marchese, G.; et al. Small non-coding RNA deregulation in endometrial carcinogenesis. Oncotarget 2015, 6, 4677–4691. [Google Scholar] [CrossRef]
- Liao, J.; Yu, L.; Mei, Y.; Guarnera, M.; Shen, J.; Li, R.; Liu, Z.; Jiang, F. Small nucleolar RNA signatures as biomarkers for non-small-cell lung cancer. Mol. Cancer 2010, 9, 198. [Google Scholar] [CrossRef]
- El Hajj, N.; Haertle, L.; Dittrich, M.; Denk, S.; Lehnen, H.; Hahn, T.; Schorsch, M.; Haaf, T. DNA methylation signatures in cord blood of ICSI children. Hum. Reprod. 2017, 32, 1761–1769. [Google Scholar] [CrossRef]
- Mellisho, E.A.; Briones, M.A.; Velasquez, A.E.; Cabezas, J.; Castro, F.O.; Rodriguez-Alvarez, L. Extracellular vesicles secreted during blastulation show viability of bovine embryos. Reproduction 2019, 158, 477–492. [Google Scholar] [CrossRef]
- Lu, W.; Yu, J.; Shi, F.; Zhang, J.; Huang, R.; Yin, S.; Songyang, Z.; Huang, J. The long non-coding RNA Snhg3 is essential for mouse embryonic stem cell self-renewal and pluripotency. Stem Cell Res. Ther. 2019, 10, 157. [Google Scholar] [CrossRef]
- Cuthbert, J.M.; Russell, S.J.; White, K.L.; Benninghoff, A.D. The maternal-to-zygotic transition in bovine in vitro-fertilized embryos is associated with marked changes in small non-coding RNAsdagger. Biol. Reprod. 2019, 100, 331–350. [Google Scholar] [CrossRef] [PubMed]
- Bland, C.L.; Byrne-Hoffman, C.N.; Fernandez, A.; Rellick, S.L.; Deng, W.; Klinke, D.J., II. Exosomes derived from B16F0 melanoma cells alter the transcriptome of cytotoxic T cells that impacts mitochondrial respiration. FEBS J. 2018, 285, 1033–1050. [Google Scholar] [CrossRef] [PubMed]
- Mitchell, K.J.; Pinson, K.I.; Kelly, O.G.; Brennan, J.; Zupicich, J.; Scherz, P.; Leighton, P.A.; Goodrich, L.V.; Lu, X.; Avery, B.J.; et al. Functional analysis of secreted and transmembrane proteins critical to mouse development. Nat. Genet. 2001, 28, 241–249. [Google Scholar] [CrossRef] [PubMed]
- Suresh, P.S.; Tsutsumi, R.; Venkatesh, T. YBX1 at the crossroads of non-coding transcriptome, exosomal, and cytoplasmic granular signaling. Eur. J. Cell Biol. 2018, 97, 163–167. [Google Scholar] [CrossRef]
- Eliseeva, I.A.; Kim, E.R.; Guryanov, S.G.; Ovchinnikov, L.P.; Lyabin, D.N. Y-box-binding protein 1 (YB-1) and its functions. Biochemistry 2011, 76, 1402–1433. [Google Scholar] [CrossRef]
- Shurtleff, M.J.; Yao, J.; Qin, Y.; Nottingham, R.M.; Temoche-Diaz, M.M.; Schekman, R.; Lambowitz, A.M. Broad role for YBX1 in defining the small noncoding RNA composition of exosomes. Proc. Natl. Acad. Sci. USA 2017, 114, 8987–8995. [Google Scholar] [CrossRef]
- Kossinova, O.A.; Gopanenko, A.V.; Tamkovich, S.N.; Krasheninina, O.A.; Tupikin, A.E.; Kiseleva, E.; Yanshina, D.D.; Malygin, A.A.; Ven’yaminova, A.G.; Kabilov, M.R.; et al. Cytosolic YB-1 and NSUN2 are the only proteins recognizing specific motifs present in mRNAs enriched in exosomes. Biochim. Biophys. Acta Proteins Proteom. 2017, 1865, 664–673. [Google Scholar] [CrossRef]
- Yang, Y.; Wang, L.; Han, X.; Yang, W.L.; Zhang, M.; Ma, H.L.; Sun, B.F.; Li, A.; Xia, J.; Chen, J.; et al. RNA 5-Methylcytosine Facilitates the Maternal-to-Zygotic Transition by Preventing Maternal mRNA Decay. Mol. Cell 2019, 75, 1188–1202. [Google Scholar] [CrossRef]
- Leyens, G.; Knoops, B.; Donnay, I. Expression of peroxiredoxins in bovine oocytes and embryos produced in vitro. Mol. Reprod. Dev. 2004, 69, 243–251. [Google Scholar] [CrossRef]
- Lee, M.S.; Liu, C.H.; Lee, T.H.; Wu, H.M.; Huang, C.C.; Huang, L.S.; Chen, C.M.; Cheng, E.H. Association of creatin kinase B and peroxiredoxin 2 expression with age and embryo quality in cumulus cells. J. Assist. Reprod. Genet. 2010, 27, 629–639. [Google Scholar] [CrossRef]
- Wu, F.; Tian, F.; Zeng, W.; Liu, X.; Fan, J.; Lin, Y.; Zhang, Y. Role of peroxiredoxin2 downregulation in recurrent miscarriage through regulation of trophoblast proliferation and apoptosis. Cell Death Dis. 2017, 8, e2908. [Google Scholar] [CrossRef] [PubMed]
- Nakagawa, S.; Shimada, M.; Yanaka, K.; Mito, M.; Arai, T.; Takahashi, E.; Fujita, Y.; Fujimori, T.; Standaert, L.; Marine, J.C.; et al. The lncRNA Neat1 is required for corpus luteum formation and the establishment of pregnancy in a subpopulation of mice. Development 2014, 141, 4618–4627. [Google Scholar] [CrossRef] [PubMed]
- Hamazaki, J.; Sasaki, K.; Kawahara, H.; Hisanaga, S.; Tanaka, K.; Murata, S. Rpn10-mediated degradation of ubiquitinated proteins is essential for mouse development. Mol. Cell. Biol. 2007, 27, 6629–6638. [Google Scholar] [CrossRef] [PubMed]
- Xuan, B.; Li, Z.C.; Wang, Q.Y.; Xu, M.; Chen, X.; Jin, Y. Inhibition of PSMD4 alters ZP1 ubiquitination state and sperm-oocyte-binding ability in pigs. Reprod. Domest. Anim. 2018, 53, 688–694. [Google Scholar] [CrossRef]
- Zhao, C.; Meng, A. Sp1-like transcription factors are regulators of embryonic development in vertebrates. Dev. Growth Differ. 2005, 47, 201–211. [Google Scholar] [CrossRef]
- Bouwman, P.; Gollner, H.; Elsasser, H.P.; Eckhoff, G.; Karis, A.; Grosveld, F.; Philipsen, S.; Suske, G. Transcription factor Sp3 is essential for post-natal survival and late tooth development. EMBO J. 2000, 19, 655–661. [Google Scholar] [CrossRef]
- Akira, S.; Takeda, K.; Kaisho, T. Toll-like receptors: Critical proteins linking innate and acquired immunity. Nat. Immunol. 2001, 2, 675–680. [Google Scholar] [CrossRef]
- Koga, K.; Aldo, P.B.; Mor, G. Toll-like receptors and pregnancy: Trophoblast as modulators of the immune response. J. Obstet. Gynaecol. Res. 2009, 35, 191–202. [Google Scholar] [CrossRef]
- Lehmann, S.M.; Kruger, C.; Park, B.; Derkow, K.; Rosenberger, K.; Baumgart, J.; Trimbuch, T.; Eom, G.; Hinz, M.; Kaul, D.; et al. An unconventional role for miRNA: Let-7 activates Toll-like receptor 7 and causes neurodegeneration. Nat. Neurosci. 2012, 15, 827–835. [Google Scholar] [CrossRef]
- Fabbri, M.; Paone, A.; Calore, F.; Galli, R.; Gaudio, E.; Santhanam, R.; Lovat, F.; Fadda, P.; Mao, C.; Nuovo, G.J.; et al. MicroRNAs bind to Toll-like receptors to induce prometastatic inflammatory response. Proc. Natl. Acad. Sci. USA 2012, 109, 2110–2116. [Google Scholar] [CrossRef]
- Xie, M.Y.; Hou, L.J.; Sun, J.J.; Zeng, B.; Xi, Q.Y.; Luo, J.Y.; Chen, T.; Zhang, Y.L. Porcine Milk Exosome MiRNAs Attenuate LPS-Induced Apoptosis through Inhibiting TLR4/NF-kappaB and p53 Pathways in Intestinal Epithelial Cells. J. Agric. Food Chem. 2019, 67, 9477–9491. [Google Scholar] [CrossRef] [PubMed]
- Biggar, K.K.; Li, S.S. Non-histone protein methylation as a regulator of cellular signalling and function. Nat. Rev. Mol. Cell Biol. 2015, 16, 5–17. [Google Scholar] [CrossRef] [PubMed]
- Chambers, I.; Colby, D.; Robertson, M.; Nichols, J.; Lee, S.; Tweedie, S.; Smith, A. Functional expression cloning of Nanog, a pluripotency sustaining factor in embryonic stem cells. Cell 2003, 113, 643–655. [Google Scholar] [CrossRef]
- Henderson, G.R.; Brahmasani, S.R.; Yelisetti, U.M.; Konijeti, S.; Katari, V.C.; Sisinthy, S. Candidate gene expression patterns in rabbit preimplantation embryos developed in vivo and in vitro. J. Assist. Reprod. Genet. 2014, 31, 899–911. [Google Scholar] [CrossRef][Green Version]
- Kuckenberg, P.; Buhl, S.; Woynecki, T.; van Furden, B.; Tolkunova, E.; Seiffe, F.; Moser, M.; Tomilin, A.; Winterhager, E.; Schorle, H. The transcription factor TCFAP2C/AP-2gamma cooperates with CDX2 to maintain trophectoderm formation. Mol. Cell. Biol. 2010, 30, 3310–3320. [Google Scholar] [CrossRef]
- Han, M.K.; Song, E.K.; Guo, Y.; Ou, X.; Mantel, C.; Broxmeyer, H.E. SIRT1 regulates apoptosis and Nanog expression in mouse embryonic stem cells by controlling p53 subcellular localization. Cell Stem Cell 2008, 2, 241–251. [Google Scholar] [CrossRef]
- Xu, Z.; Zhang, L.; Fei, X.; Yi, X.; Li, W.; Wang, Q. The miR-29b-Sirt1 axis regulates self-renewal of mouse embryonic stem cells in response to reactive oxygen species. Cell Signal. 2014, 26, 1500–1505. [Google Scholar] [CrossRef]
- Ryu, Y.S.; Lee, Y.; Lee, K.W.; Hwang, C.Y.; Maeng, J.S.; Kim, J.H.; Seo, Y.S.; You, K.H.; Song, B.; Kwon, K.S. TRIM32 protein sensitizes cells to tumor necrosis factor (TNFalpha)-induced apoptosis via its RING domain-dependent E3 ligase activity against X-linked inhibitor of apoptosis (XIAP). J. Biol. Chem. 2011, 286, 25729–25738. [Google Scholar] [CrossRef]
- Suddason, T.; Gallagher, E. A RING to rule them all? Insights into the Map3k1 PHD motif provide a new mechanistic understanding into the diverse roles of Map3k1. Cell Death Differ. 2015, 22, 540–548. [Google Scholar] [CrossRef]
- Vlahopoulos, S.A.; Logotheti, S.; Mikas, D.; Giarika, A.; Gorgoulis, V.; Zoumpourlis, V. The role of ATF-2 in oncogenesis. Bioessays 2008, 30, 314–327. [Google Scholar] [CrossRef]
- Kim, J.H.; Sim, S.H.; Ha, H.J.; Ko, J.J.; Lee, K.; Bae, J. MCL-1ES, a novel variant of MCL-1, associates with MCL-1L and induces mitochondrial cell death. FEBS Lett. 2009, 583, 2758–2764. [Google Scholar] [CrossRef] [PubMed]
- Bae, J.; Leo, C.P.; Hsu, S.Y.; Hsueh, A.J. MCL-1S, a splicing variant of the antiapoptotic BCL-2 family member MCL-1, encodes a proapoptotic protein possessing only the BH3 domain. J. Biol. Chem. 2000, 275, 25255–25261. [Google Scholar] [CrossRef]
- Xiao, G.Y.; Cheng, C.C.; Chiang, Y.S.; Cheng, W.T.; Liu, I.H.; Wu, S.C. Exosomal miR-10a derived from amniotic fluid stem cells preserves ovarian follicles after chemotherapy. Sci. Rep. 2016, 6, 23120. [Google Scholar] [CrossRef] [PubMed]
- Chang, H.Y.; Xie, R.X.; Zhang, L.; Fu, L.Z.; Zhang, C.T.; Chen, H.H.; Wang, Z.Q.; Zhang, Y.; Quan, F.S. Overexpression of miR-101-2 in donor cells improves the early development of Holstein cow somatic cell nuclear transfer embryos. J. Dairy Sci. 2019, 102, 4662–4673. [Google Scholar] [CrossRef] [PubMed]
- Kim, J.; Lee, J.; Jun, J.H. Identification of differentially expressed microRNAs in outgrowth embryos compared with blastocysts and non-outgrowth embryos in mice. Reprod. Fertil. Dev. 2019, 31, 645–657. [Google Scholar] [CrossRef] [PubMed]
- Lv, C.; Yu, W.X.; Wang, Y.; Yi, D.J.; Zeng, M.H.; Xiao, H.M. MiR-21 in extracellular vesicles contributes to the growth of fertilized eggs and embryo development in mice. Biosci. Rep. 2018, 38. [Google Scholar] [CrossRef] [PubMed]
- Giardine, B.; Riemer, C.; Hardison, R.C.; Burhans, R.; Elnitski, L.; Shah, P.; Zhang, Y.; Blankenberg, D.; Albert, I.; Taylor, J.; et al. Galaxy: A platform for interactive large-scale genome analysis. Genome Res. 2005, 15, 1451–1455. [Google Scholar] [CrossRef]
- Zeng, S.; Ulbrich, S.E.; Bauersachs, S. Spatial organization of endometrial gene expression at the onset of embryo attachment in pigs. BMC Genom. 2019, 20, 895. [Google Scholar] [CrossRef]
- Chen, Y.; Mccarthy, D.; Robinson, M.; Smyth, G.K. edgeR: Differential Expression Analysis of Digital Gene Expression Data User’s Guide. 2017. Available online: www.bioconductor.org/packages/release/bioc/vignettes/edgeR/inst/doc/edgeRUsersGuide.pdf (accessed on 12 February 2020).
- Robinson, M.D.; McCarthy, D.J.; Smyth, G.K. edgeR: A Bioconductor package for differential expression analysis of digital gene expression data. Bioinformatics 2010, 26, 139–140. [Google Scholar] [CrossRef]
- Robinson, M.D.; Oshlack, A. A scaling normalization method for differential expression analysis of RNA-seq data. Genome Biol. 2010, 11, R25. [Google Scholar] [CrossRef]
- Zhou, X.; Lindsay, H.; Robinson, M.D. Robustly detecting differential expression in RNA sequencing data using observation weights. Nucleic Acids Res. 2014, 42, e91. [Google Scholar] [CrossRef] [PubMed]
- Hackstadt, A.J.; Hess, A.M. Filtering for increased power for microarray data analysis. BMC Bioinform. 2009, 10, 11. [Google Scholar] [CrossRef] [PubMed]
- Bick, J.T.; Zeng, S.; Robinson, M.D.; Ulbrich, S.E.; Bauersachs, S. Mammalian Annotation Database for improved annotation and functional classification of Omics datasets from less well-annotated organisms. Database 2019, 2019. [Google Scholar] [CrossRef] [PubMed]
- Bardou, P.; Mariette, J.; Escudie, F.; Djemiel, C.; Klopp, C. jvenn: An interactive Venn diagram viewer. BMC Bioinform. 2014, 15, 293. [Google Scholar] [CrossRef]
- Subramanian, A.; Tamayo, P.; Mootha, V.K.; Mukherjee, S.; Ebert, B.L.; Gillette, M.A.; Paulovich, A.; Pomeroy, S.L.; Golub, T.R.; Lander, E.S.; et al. Gene set enrichment analysis: A knowledge-based approach for interpreting genome-wide expression profiles. Proc. Natl. Acad. Sci. USA 2005, 102, 15545–15550. [Google Scholar] [CrossRef]
- Merkl, M.; Ulbrich, S.E.; Otzdorff, C.; Herbach, N.; Wanke, R.; Wolf, E.; Handler, J.; Bauersachs, S. Microarray analysis of equine endometrium at days 8 and 12 of pregnancy. Biol. Reprod. 2010, 83, 874–886. [Google Scholar] [CrossRef]
- Zhou, Y.; Zhou, B.; Pache, L.; Chang, M.; Khodabakhshi, A.H.; Tanaseichuk, O.; Benner, C.; Chanda, S.K. Metascape provides a biologist-oriented resource for the analysis of systems-level datasets. Nat. Commun. 2019, 10, 1523. [Google Scholar] [CrossRef]
- Kramer, A.; Green, J.; Pollard, J., Jr.; Tugendreich, S. Causal analysis approaches in Ingenuity Pathway Analysis. Bioinformatics 2014, 30, 523–530. [Google Scholar] [CrossRef]
- Licursi, V.; Conte, F.; Fiscon, G.; Paci, P. MIENTURNET: An interactive web tool for microRNA-target enrichment and network-based analysis. BMC Bioinform. 2019, 20, 545. [Google Scholar] [CrossRef]








| GO Term | Description | LogP | In Term/In List | Genes |
|---|---|---|---|---|
| GO:0034976 | response to endoplasmic reticulum stress | −5.72 | 9/285 | APAF1,CAV1,DNAJB9,HSPA13,THBS1,EIF2AK3,SIRT1,CREBRF,STT3B,TMF1,SOCS6,RNF13,TRIM32,RYBP,NDFIP2,FBXO33 |
| GO:0070848 | response to growth factor | −4.48 | 12/739 | APAF1,CAV1,EPHA2,FLT3,FOS,CCN1,MEIS2,THBS1,SHOC2,FRS2,SIRT1,FLRT3 |
| GO:0010942 | positive regulation of cell death | −4.53 | 12/730 | ADAM10,APAF1,CAV1,ATF2,FOS,CCN1,MCL1,TERF1,THBS1,EIF2AK3,SIRT1,RYBP,EPHA2,TRIM32, DNAJB9,FRS2,STXBP4,TTK,MEF2A,FLT3,CREBRF,ADAMTS1,SEC24A,SGK1,NANOG |
| GO:0043065 | positive regulation of apoptotic process | −4.18 | 11/672 | ADAM10,APAF1,CAV1,ATF2,CCN1,MCL1,TERF1,THBS1,EIF2AK3,SIRT1,RYBP |
| GO:0032570 | response to progesterone | −3.13 | 3/45 | CAV1,FOS,THBS1 |
| GO:0008630 | intrinsic apoptotic signaling pathway in response to DNA damage | −3.12 | 4/104 | EPHA2,MCL1,TRIM32,SIRT1 |
| GO:0050673 | epithelial cell proliferation | −2.72 | 7/446 | CAV1,ATF2,EPHA2,THBS1,FRS2,SIRT1,STXBP4 |
| GO:0048545 | response to steroid hormone | −2.38 | 6/385 | CAV1,FLT3,FOS,THBS1,SIRT1,CREBRF |
| GO:0010035 | response to inorganic substance | −2.17 | 7/562 | CAV1,ATF2,FOS,MEF2A,THBS1,EIF2AK3,SIRT1 |
| GO:2000147 | positive regulation of cell motility | −2.15 | 7/568 | ADAM10,CAV1,CCN1,THBS1,ADAMTS1,TRIM32,SIRT1 |
| GO:0001525 | angiogenesis | −2.07 | 7/588 | CAV1,ATF2,EPHA2,CCN1,THBS1,EIF2AK3,SIRT1 |
| R-HSA-168898 | Toll-like Receptor Cascades | −2.48 | 4/155 | ATF2,FOS,MEF2A,MAP3K1 |
| M164 | PID ERBB1 DOWNSTREAM PATHWAY | −2.08 | 3/105 | ATF2,FOS,MAP3K1 |
| M105 | PID TELOMERASE PATHWAY | −3.82 | 4/68 | FOS,SP3,TERF1,TNKS,SIRT1,MIER1,NEK7,TTK,APAF1,ATF2,THBS1,RYBP,CAB39,WASHC5 |
| GO:0033044 | regulation of chromosome organization | −2.61 | 6/345 | TERF1,TTK,TNKS,SIRT1,MIER1,NEK7 |
| GO:0045786 | negative regulation of cell cycle | −2.42 | 8/642 | APAF1,ATF2,TERF1,THBS1,TTK,TNKS,RYBP,CAB39 |
| GO:0007051 | spindle organization | −2.19 | 4/187 | TTK,TNKS,WASHC5,NEK7 |
| GO:0071897 | DNA biosynthetic process | −2.09 | 4/200 | TERF1,TNKS,SIRT1,NEK7 |
| GO:0030155 | regulation of cell adhesion | −2.79 | 9/693 | ADAM10,CAV1,EPHA2,CCN1,NID1,THBS1,SOCS6,NFAT5,EMILIN2 |
| GO:0009612 | response to mechanical stimulus | −2.84 | 5/210 | FOS,MEIS2,MAP3K1,THBS1,SLC38A2,TNKS,EIF2AK3,SIRT1,HSPA13 |
| GO:0071496 | cellular response to external stimulus | −2.65 | 6/339 | FOS,MAP3K1,TNKS,EIF2AK3,SIRT1,SLC38A2 |
| GO:0009266 | response to temperature stimulus | −2.55 | 5/244 | FOS,HSPA13,THBS1,EIF2AK3,SIRT1 |
| GO:0048608 | reproductive structure development | −2.80 | 7/432 | CCN1,MME,SP3,TMF1,ADAMTS1,FRS2,SIRT1,TTK,WASHC5,APAF1,NID1 |
| GO:0007292 | female gamete generation | −2.69 | 4/136 | TTK,ADAMTS1,WASHC5,SIRT1 |
| GO:0003006 | developmental process involved in reproduction | −2.28 | 8/677 | CCN1,MME,SP3,TMF1,ADAMTS1,WASHC5,FRS2,SIRT1 |
| hsa04210 | Apoptosis | −2.66 | 4/138 | APAF1,FOS,MCL1,EIF2AK3,PFKFB3,NANOG |
| M255 | PID HIF1 TFPATHWAY | −2.65 | 3/66 | FOS,MCL1,PFKFB3 |
| GO:0048598 | embryonic morphogenesis | −2.66 | 8/586 | APAF1,EPHA2,ETS2,CCN1,SP3,FRS2,FLRT3,NANOG |
| GO:0007369 | gastrulation | −2.21 | 4/185 | EPHA2,ETS2,FRS2,NANOG |
| GO:0035601 | protein deacylation | −2.09 | 3/104 | SIRT1,ABHD17B,MIER1 |
| R-HSA-425407 | SLC-mediated transmembrane transport | −2.50 | 5/251 | SLC20A1,SLC38A2,SLC39A8,SLC5A11,SLC30A7 |
| GO:0006970 | response to osmotic stress | −2.35 | 3/84 | ATF2,NFAT5,CAB39 |
| GO:0016050 | vesicle organization | −2.03 | 5/325 | CAV1,EPS15,TMF1,SEC24A,GOLPH3 |
| GO:0007229 | integrin-mediated signaling pathway | −2.08 | 3/105 | ADAM10,CDH17,ADAMTS1 |
| GO Term | Description | LogP | In Term/In list | Genes |
|---|---|---|---|---|
| R-HSA-72766 | Translation | −11.09 | 15/291 | MRPL58,RPL23A,RPL28,RPL39,RPS4X,RPS6,RPS12,RPS17,RPS21,RPL36,MRPS26,MRPL41,MRPS34,MRPL57,MRPL52,RNA5S1,RNA5S6,RNA5S17,AP2M1,AP2S1,PSMD4,SEM1,NUP62,CHMP2A,MVB12A,QDPR,RNH1,YWHAH,POP1,PAM16, FBH1,NUDT16,TSTD1,TSR3,KRT18,VAMP8,NDUFA13,ABHD17A,ARL13A,NDUFA7,TMA7,PDLIM7,TUBA1C |
| hsa03010 | Ribosome | −11.07 | 12/153 | RPL23A,RPL28,RPL39,RPS4X,RPS6,RPS12,RPS17,RPS21,RPL36,RNA5S1,RNA5S6,RNA5S17 |
| R-HSA-71291 | metabolism of amino acids and derivatives | −7.62 | 13/372 | PSMD4,QDPR,RPL23A,RPL28,RPL39,RPS4X,RPS6,RPS12,RPS17,RPS21,SEM1,RPL36,TSTD1 |
| R-HSA-72312 | rRNA processing | −7.31 | 10/205 | RPL23A,RPL28,RPL39,RPS4X,RPS6,RPS12,RPS17,RPS21,RPL36,TSR3 |
| GO:0006401 | RNA catabolic process | −7.26 | 13/400 | PSMD4,RNH1,RPL23A,RPL28,RPL39,RPS4X,RPS6,RPS12,RPS17,RPS21,POP1,RPL36,NUDT16 |
| GO:0043043 | peptide biosynthetic process | −7.15 | 17/740 | MRPL58,NDUFA7,RPL23A,RPL28,RPL39,RPS4X,RPS6,RPS12,RPS17,RPS21,RPL36,TMA7,MRPS26,MRPL41,MRPS34, MRPL57,MRPL52 |
| GO:0072594 | establishment of protein localization to organelle | −5.70 | 13/549 | RPL23A,RPL28,RPL39,RPS4X,RPS6,RPS12,RPS17,RPS21,YWHAH,NUP62,RPL36,PAM16,NDUFA13 |
| GO:0006605 | protein targeting | −5.19 | 11/432 | RPL23A,RPL28,RPL39,RPS4X,RPS6,RPS12,RPS17,RPS21,RPL36,PAM16,NDUFA13 |
| hsa00190 | oxidative phosphorylation | −4.39 | 6/133 | ATP5MC1,NDUFA7,NDUFB7,COX17,NDUFA13,NDUFB11 |
| GO:0007005 | mitochondrion organization | −4.36 | 11/531 | ATP5MC1,NDUFA7,NDUFB7,SPG7,YWHAH,HIP1R,COX17,PAM16,NDUFA13,CYCS,NDUFB11 |
| GO:0046034 | ATP metabolic process | −3.99 | 8/305 | ATP5MC1,NDUFA7,NDUFB7,TMSB4X,NUP62,NDUFA13,CYCS,NDUFB11 |
| GO:0032981 | mitochondrial respiratory chain complex I assembly | −3.62 | 4/64 | NDUFA7,NDUFB7,NDUFA13,NDUFB11 |
| GO:0045333 | cellular respiration | −3.50 | 6/193 | ETFB,NDUFA7,NDUFB7,NDUFA13,CYCS,NDUFB11 |
| R-HSA-5368287 | mitochondrial translation | −5.28 | 6/93 | MRPL58,MRPS26,MRPL41,MRPS34,MRPL57,MRPL52 |
| GO:0140053 | mitochondrial gene expression | −4.92 | 7/162 | MRPL58,NDUFA7,MRPS26,MRPL41,MRPS34,MRPL57,MRPL52 |
| R-HSA-199992 | trans-Golgi network vesicle budding | −4.63 | 5/72 | FTH1,FTL,VAMP8,HIP1R,CHMP2A,AP2M1,AP2S1,YWHAH,TUBA1C,MVB12A,SLC39A4,COX17 |
| R-HSA-199991 | membrane trafficking | −3.07 | 10/634 | AP2M1,AP2S1,FTH1,FTL,YWHAH,VAMP8,HIP1R,CHMP2A,TUBA1C,MVB12A |
| R-HSA-5653656 | vesicle-mediated transport | −2.87 | 10/673 | AP2M1,AP2S1,FTH1,FTL,YWHAH,VAMP8,HIP1R,CHMP2A,TUBA1C,MVB12A |
| R-HSA-8876725 | protein methylation | −4.03 | 3/19 | ETFB,METTL22,EEF2KMT |
| R-HSA-195721 | signaling by WNT | −2.32 | 6/330 | AP2M1,AP2S1,LRP5,PSMD4,SEM1,H2AC19 |
| R-HSA-8856828 | clathrin-mediated endocytosis | −2.29 | 4/146 | AP2M1,AP2S1,VAMP8,HIP1R |
| GO:0002478 | antigen processing and presentation of exogenous peptide antigen | −2.02 | 4/175 | AP2M1,AP2S1,PSMD4,VAMP8 |
| GO:0022613 | ribonucleoprotein complex biogenesis | −3.87 | 10/502 | RMRP,RNU2-1,RPL23A,RPS6,RPS17,RPS21,RNU4-2,RNU1-1,TSR3,NUDT16,POP1,PAM16,FBH1 |
| GO:0042254 | ribosome biogenesis | −3.28 | 7/297 | RMRP,RPL23A,RPS6,RPS17,RPS21,TSR3,NUDT16 |
| GO:0034470 | ncRNA processing | −2.63 | 7/384 | RMRP,RPS6,RPS17,RPS21,POP1,TSR3,NUDT16 |
| GO:1902686 | mitochondrial outer membrane permeabilization involved in programmed cell death | −2.50 | 3/62 | SPG7,YWHAH,HIP1R |
| GO:1905710 | positive regulation of membrane permeability | −2.42 | 3/66 | SPG7,YWHAH,HIP1R |
| GO:0097190 | apoptotic signaling pathway | −2.11 | 8/602 | KRT18,PRDX2,YWHAH,HIP1R,BEX3,PAM16,NDUFA13,FBH1 |
| GO:0042058 | regulation of epidermal growth factor receptor signaling pathway | −3.13 | 4/86 | HIP1R,NUP62,RNF126,MVB12A |
| GO:0038127 | ERBB signaling pathway | −2.32 | 4/143 | HIP1R,NUP62,RNF126,MVB12A |
| GO:0030837 | negative regulation of actin filament polymerization | −2.58 | 3/58 | CAPG,TMSB4X,HIP1R,CHMP2A |
| GO:0051494 | negative regulation of cytoskeleton organization | −2.27 | 4/148 | CAPG,TMSB4X,HIP1R,CHMP2A |
| R-HSA-8953897 | cellular responses to external stimuli | −2.46 | 8/525 | PSMD4,PRDX2,SEM1,NUP62,CHMP2A,CYCS,TUBA1C,H2AC19,VAMP8,YWHAH,SLC39A4 |
| R-HSA-2262752 | cellular responses to stress | −2.37 | 7/429 | PSMD4,PRDX2,SEM1,NUP62,CYCS,TUBA1C,H2AC19 |
| R-HSA-109581 | apoptosis | −2.01 | 4/176 | PSMD4,YWHAH,SEM1,CYCS |
| R-HSA-5619115 | disorders of transmembrane transporters | −2.01 | 4/176 | PSMD4,SEM1,NUP62,SLC39A4 |
| GO Term | Description | LogP | In Term/In List | Genes |
|---|---|---|---|---|
| GO:0051384 | response to glucocorticoid | −4.23 | 3/146 | FLT3,FOS,GPR83,CTSL |
| GO:0048545 | response to steroid hormone | −2.99 | 3/385 | FLT3,FOS,GPR83 |
| GO:0032870 | cellular response to hormone stimulus | −2.25 | 3/703 | CTSL,FLT3,FOS |
| GO:0002521 | leukocyte differentiation | −3.90 | 4/516 | EPHA2,FLT3,FOS,DNAJB9 |
| GO:0070848 | response to growth factor | −3.30 | 4/739 | EPHA2,FLT3,FOS,CCN1,ZNF568 |
| GO:0070372 | regulation of ERK1 and ERK2 cascade | −3.29 | 3/304 | EPHA2,FLT3,CCN1 |
| GO:0048568 | embryonic organ development | −2.86 | 3/429 | EPHA2,CCN1,ZNF568 |
| GO:0048598 | embryonic morphogenesis | −2.47 | 3/586 | EPHA2,CCN1,ZNF568 |
| GO:0043009 | chordate embryonic development | −2.38 | 3/629 | EPHA2,CCN1,ZNF568 |
| GO:0009792 | embryonic development ending in birth or egg hatching | −2.35 | 3/646 | EPHA2,CCN1,ZNF568 |
| GO:0071363 | cellular response to growth factor stimulus | −2.24 | 3/709 | FLT3,FOS,CCN1 |
| GO:0043408 | regulation of MAPK cascade | −2.13 | 3/774 | EPHA2,FLT3,CCN1 |
| GO Term | Description | Genes |
|---|---|---|
| GO:0006357 | regulation of transcription by RNA polymerase II | ZNF532, ZFP1, ZNF709 |
| GO:0006366 | transcription by RNA polymerase II | ZNF532, ZFP1, ZNF709 |
| GO:0006355 | regulation of transcription, DNA-templated | ZNF532, ZFP1, ZNF709 |
| GO:0051573 | negative regulation of histone H3-K9 methylation | DNMT3B |
| GO:0090116 | C-5 methylation of cytosine | DNMT3B |
| GO:0051571 | positive regulation of histone H3-K4 methylation | DNMT3B |
| GO:0006853 | carnitine shuttle | CPT1A |
| GO:0032000 | positive regulation of fatty acid beta-oxidation | CPT1A |
| GO:1902001 | fatty acid transmembrane transport | CPT1A |
| GO:0070981 | L-asparagine biosynthetic process | ASNS |
| GO:0006529 | asparagine biosynthetic process | ASNS |
| GO:0070453 | regulation of heme biosynthetic process | SRRD |
| GO:1901463 | regulation of tetrapyrrole biosynthetic process | SRRD |
| GO:1901401 | regulation of tetrapyrrole metabolic process | SRRD |
| GO:1901647 | positive regulation of synoviocyte proliferation | NEAT1 |
| GO:1901645 | regulation of synoviocyte proliferation | NEAT1 |
| GO:0002941 | synoviocyte proliferation | NEAT1 |
| GO:0051058 | negative regulation of small GTPase mediated signal transduction | CGNL1 |
| GO:0051056 | regulation of small GTPase mediated signal transduction | CGNL1 |
| GO:0007015 | actin filament organization | CGNL1 |
| GO:0006614 | SRP-dependent cotranslational protein targeting to membrane | RPL23A |
| GO:0006613 | cotranslational protein targeting to membrane | RPL23A |
| GO:0000184 | nuclear-transcribed mRNA catabolic process, nonsense-mediated decay | RPL23A |
| GO Term | Description | LogP | In Term/In List | Genes |
|---|---|---|---|---|
| R-HSA-199991 | membrane trafficking | −2.48 | 3/634 | PAFAH1B2,DENND4C,SBF2 |
| R-HSA-5653656 | vesicle-mediated transport | −2.41 | 3/673 | PAFAH1B2,DENND4C,SBF2 |
| GO Term | Description | LogP | In Term/In List | Genes |
|---|---|---|---|---|
| hsa03010 | ribosome | −9.18 | 8/153 | RPL39,RPS4X,RPS6,RPS12,MRPL36,RNA5S1,RNA5S6,RNA5S17,DDX49,TUBA4A,PDLIM7,PDZD11 |
| R-HSA-6791226 | major pathway of rRNA processing in the nucleolus and cytosol | −4.49 | 5/185 | RPL39,RPS4X,RPS6,RPS12,DDX49 |
| R-HSA-72312 | rRNA processing | −4.27 | 5/205 | RPL39,RPS4X,RPS6,RPS12,DDX49 |
| GO:0006614 | SRP-dependent cotranslational protein targeting to membrane | −4.25 | 4/105 | RPL39,RPS4X,RPS6,RPS12 |
| R-HSA-927802 | nonsense-mediated decay (NMD) | −4.09 | 4/115 | RPL39,RPS4X,RPS6,RPS12 |
| GO:0045047 | protein targeting to ER | −4.05 | 4/118 | RPL39,RPS4X,RPS6,RPS12 |
| R-HSA-2408522 | selenoamino acid metabolism | −4.05 | 4/118 | RPL39,RPS4X,RPS6,RPS12 |
| GO:0000184 | nuclear-transcribed mRNA catabolic process, nonsense-mediated decay | −4.02 | 4/120 | RPL39,RPS4X,RPS6,RPS12 |
| GO:0072599 | establishment of protein localization to endoplasmic reticulum | −3.99 | 4/122 | RPL39,RPS4X,RPS6,RPS12 |
| GO:0070972 | protein localization to endoplasmic reticulum | −3.68 | 4/147 | RPL39,RPS4X,RPS6,RPS12 |
| R-HSA-72649 | translation initiation complex formation | −3.68 | 3/58 | RPS4X,RPS6,RPS12 |
| R-HSA-72702 | ribosomal scanning and start codon recognition | −3.68 | 3/58 | RPS4X,RPS6,RPS12 |
| R-HSA-72766 | translation | −3.56 | 5/291 | RPL39,RPS4X,RPS6,RPS12,MRPL36 |
| GO:0006413 | translational initiation | −3.23 | 4/193 | RPL39,RPS4X,RPS6,RPS12 |
| GO:0006612 | protein targeting to membrane | −3.16 | 4/202 | RPL39,RPS4X,RPS6,RPS12 |
| GO:0000956 | nuclear-transcribed mRNA catabolic process | −3.10 | 4/209 | RPL39,RPS4X,RPS6,RPS12 |
| GO:0090150 | establishment of protein localization to membrane | −2.36 | 4/334 | RPL39,RPS4X,RPS6,RPS12 |
| R-HSA-71291 | metabolism of amino acids and derivatives | −2.20 | 4/372 | RPL39,RPS4X,RPS6,RPS12 |
| GO:0006401 | RNA catabolic process | −2.09 | 4/400 | RPL39,RPS4X,RPS6,RPS12 |
| GO:0022613 | ribonucleoprotein complex biogenesis | −4.25 | 7/502 | RMRP,RNU2-1,RPS6,RNU4-2,RNU1-1,DDX49,MRPL36 |
| GO:0042254 | ribosome biogenesis | −2.55 | 4/297 | RMRP,RPS6,DDX49,MRPL36 |
© 2020 by the authors. Licensee MDPI, Basel, Switzerland. This article is an open access article distributed under the terms and conditions of the Creative Commons Attribution (CC BY) license (http://creativecommons.org/licenses/by/4.0/).
Share and Cite
Bauersachs, S.; Mermillod, P.; Almiñana, C. The Oviductal Extracellular Vesicles’ RNA Cargo Regulates the Bovine Embryonic Transcriptome. Int. J. Mol. Sci. 2020, 21, 1303. https://doi.org/10.3390/ijms21041303
Bauersachs S, Mermillod P, Almiñana C. The Oviductal Extracellular Vesicles’ RNA Cargo Regulates the Bovine Embryonic Transcriptome. International Journal of Molecular Sciences. 2020; 21(4):1303. https://doi.org/10.3390/ijms21041303
Chicago/Turabian StyleBauersachs, Stefan, Pascal Mermillod, and Carmen Almiñana. 2020. "The Oviductal Extracellular Vesicles’ RNA Cargo Regulates the Bovine Embryonic Transcriptome" International Journal of Molecular Sciences 21, no. 4: 1303. https://doi.org/10.3390/ijms21041303
APA StyleBauersachs, S., Mermillod, P., & Almiñana, C. (2020). The Oviductal Extracellular Vesicles’ RNA Cargo Regulates the Bovine Embryonic Transcriptome. International Journal of Molecular Sciences, 21(4), 1303. https://doi.org/10.3390/ijms21041303

