Discrete Hedgehog Factor Expression and Action in the Developing Phallus
Abstract
1. Introduction
2. Results
2.1. Enrichment of Bone Differentiation Ontologies between Male and Female Phallus Tissue, or Males Treated with Oestradiol
2.2. Expression of Specific Hedgehog Factors Was Spatially Restricted in the Developing Phallus
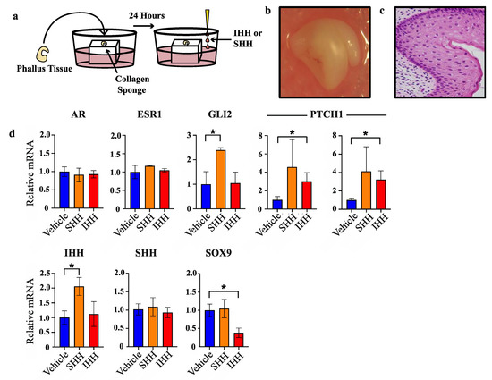
2.3. Specific Hedgehog Proteins Elicited Discrete Gene Expression Changes in Developing Phallus
2.4. Positive Association between SOX9 and SHH Protein Expression, and Negative Association between SOX9 and IHH Expression, in Normal Phallus Tissue
3. Discussion
4. Materials and Methods
4.1. Animal Treatments and Tissue Collection
4.2. Explant Culture and Treatment
4.3. RNA Extraction and Next Generation Sequencing
4.4. RNA Extraction for cDNA Generation and qPCR Analysis
4.5. Immunofluorescence Microscopy
4.6. Haematoxylin and Eosin Staining of Explant-Cultured Phallus Tissue
Supplementary Materials
Author Contributions
Funding
Acknowledgments
Conflicts of Interest
Abbreviations
| ACAN | Aggrecan |
| AR | Androgen Receptor |
| BMP5 | Bone morphogenic protein 5 |
| E2 ESR1 FMOD IHH SHH | Oestradiol Oestrogen Receptor Alpha Fibromodulin Indian Hedgehog Sonic Hedgehog |
References
- Nassar, N.; Bower, C.; Barker, A. Increasing prevalence of hypospadias in Western Australia, 1980–2000. Arch. Dis. Child. 2007, 92, 580–584. [Google Scholar] [CrossRef] [PubMed]
- Springer, A.; Heijkant, M.V.D.; Baumann, S.; Information, P.E.K.F.C. Worldwide prevalence of hypospadias. J. Pediatr. Urol. 2016, 12, 152.e1–152.e7. [Google Scholar] [CrossRef] [PubMed]
- O’Shaughnessy, K.L.; Dahn, R.D.; Cohn, M.J. Molecular development of chondrichthyan claspers and the evolution of copulatory organs. Nat. Commun. 2015, 6, 6698. [Google Scholar] [CrossRef]
- Tschopp, P.; Sherratt, E.; Sanger, T.J.; Groner, A.C.; Aspiras, A.C.; Hu, J.K.; Pourquie, O.; Gros, J.; Tabin, C.J. A relative shift in cloacal location repositions external genitalia in amniote evolution. Nature 2014, 516, 391–394. [Google Scholar] [CrossRef] [PubMed]
- Herrera, A.M.; Cohn, M.J. Embryonic origin and compartmental organization of the external genitalia. Sci. Rep. 2014, 4, 6896. [Google Scholar] [CrossRef] [PubMed]
- Infante, C.R.; Mihala, A.G.; Park, S.; Wang, J.S.; Johnson, K.K.; Lauderdale, J.D.; Menke, D.B. Shared Enhancer Activity in the Limbs and Phallus and Functional Divergence of a Limb-Genital cis-Regulatory Element in Snakes. Dev. Cell 2015, 35, 107–119. [Google Scholar] [CrossRef]
- Perriton, C.L.; Powles, N.; Chiang, C.; Maconochie, M.K.; Cohn, M.J. Sonic hedgehog Signaling from the Urethral Epithelium Controls External Genital Development. Dev. Boil. 2002, 247, 26–46. [Google Scholar] [CrossRef]
- Seifert, A.W.; Bouldin, C.M.; Choi, K.-S.; Harfe, B.D.; Cohn, M.J. Multiphasic and tissue-specific roles of sonic hedgehog in cloacal septation and external genitalia development. Development 2009, 136, 3949–3957. [Google Scholar] [CrossRef]
- Seifert, A.W.; Zheng, Z.; Ormerod, B.K.; Cohn, M.J. Sonic hedgehog controls growth of external genitalia by regulating cell cycle kinetics. Nat. Commun. 2010, 1, 1–9. [Google Scholar] [CrossRef]
- Haraguchi, R.; Suzuki, K.; Murakami, R.; Sakai, M.; Kamikawa, M.; Kengaku, M.; Sekine, K.; Kawano, H.; Kato, S.; Ueno, N.; et al. Molecular analysis of external genitalia formation: The role of fibroblast growth factor (Fgf) genes during genital tubercle formation. Development 2000, 127, 2471–2479. [Google Scholar]
- Miyagawa, S.; Matsumaru, D.; Murashima, A.; Omori, A.; Satoh, Y.; Haraguchi, R.; Motoyama, J.; Iguchi, T.; Nakagata, N.; Hui, C.-C.; et al. The role of sonic hedgehog-Gli2 pathway in the masculinization of external genitalia. Endocrinology 2011, 152, 2894–2903. [Google Scholar] [CrossRef] [PubMed]
- Carmichael, S.L.; Ma, C.; Choudhry, S.; Lammer, E.J.; Witte, J.S.; Shaw, G.M. Hypospadias and genes related to genital tubercle and early urethral development. J. Urol. 2013, 190, 1884–1892. [Google Scholar] [CrossRef] [PubMed]
- Zheng, Z.; Armfield, B.A.; Cohn, M.J. Timing of androgen receptor disruption and estrogen exposure underlies a spectrum of congenital penile anomalies. Proc. Natl. Acad. Sci. USA 2015, 112, E7194–E7203. [Google Scholar] [CrossRef] [PubMed]
- Bouty, A.; Ayers, K.L.; Pask, A.; Héloury, Y.; Sinclair, A.H. The Genetic and Environmental Factors Underlying Hypospadias. Sex. Dev. 2015, 9, 239–259. [Google Scholar] [CrossRef] [PubMed]
- Dean, A.; Smith, L.B.; MacPherson, S.; Sharpe, R.M. The effect of dihydrotestosterone exposure during or prior to the masculinization programming window on reproductive development in male and female rats. Int. J. Androl. 2012, 35, 330–339. [Google Scholar] [CrossRef]
- Ittiwut, C.; Pratuangdejkul, J.; Supornsilchai, V.; Muensri, S.; Hiranras, Y.; Sahakitrungruang, T.; Watcharasindhu, S.; Suphapeetiporn, K.; Shotelersuk, V. Novel mutations of the SRD5A2 and AR genes in Thai patients with 46, XY disorders of sex development. J. Pediatr. Endocrinol. Metab. 2017, 30, 19–26. [Google Scholar] [CrossRef]
- Matsushita, S.; Suzuki, K.; Murashima, A.; Kajioka, D.; Acebedo, A.R.; Miyagawa, S.; Haraguchi, R.; Ogino, Y.; Yamada, G. Regulation of masculinization: Androgen signalling for external genitalia development. Nat. Rev. Urol. 2018, 15, 358–368. [Google Scholar] [CrossRef]
- Murakami, R. A histological study of the development of the penis of wild-type and androgen-insensitive mice. J. Anat. 1987, 153, 223–231. [Google Scholar]
- Welsh, M.; MacLeod, D.J.; Walker, M.; Smith, L.B.; Sharpe, R.M. Critical androgen-sensitive periods of rat penis and clitoris development. Int. J. Androl. 2010, 33, e144–e152. [Google Scholar] [CrossRef]
- MacLeod, D.J.; Sharpe, R.M.; Welsh, M.; Fisken, M.; Scott, H.M.; Hutchison, G.R.; Drake, A.J.; Driesche, S.V.D. Androgen action in the masculinization programming window and development of male reproductive organs. Int. J. Androl. 2010, 33, 279–287. [Google Scholar] [CrossRef]
- Sinclair, A.W.; Cao, M.; Pask, A.; Baskin, L.; Cunha, G.R. Flutamide-induced hypospadias in rats: A critical assessment. Differ. 2017, 94, 37–57. [Google Scholar] [CrossRef] [PubMed]
- Driesche, S.V.D.; Kilcoyne, K.R.; Wagner, I.; Rebourcet, D.; Boyle, A.; Mitchell, R.; McKinnell, C.; MacPherson, S.; Donat, R.; Shukla, C.J.; et al. Experimentally induced testicular dysgenesis syndrome originates in the masculinization programming window. JCI Insight 2017, 2, e91204. [Google Scholar] [PubMed]
- Shao, M.; Ghosh, A.; Cooke, V.G.; Naik, U.P.; Martin-DeLeon, P.A. JAM-A is present in mammalian spermatozoa where it is essential for normal motility. Dev. Biol. 2008, 313, 246–255. [Google Scholar] [CrossRef] [PubMed][Green Version]
- Sinclair, A.W.; Cao, M.; Baskin, L.; Cunha, G.R. Diethylstilbestrol-induced mouse hypospadias: “window of susceptibility”. Differentation 2016, 91, 1–18. [Google Scholar] [CrossRef] [PubMed]
- Eden, E.; Navon, R.; Steinfeld, I.; Lipson, D.; Yakhini, Z. GOrilla: A tool for discovery and visualization of enriched GO terms in ranked gene lists. BMC Bioinform. 2009, 10, 48. [Google Scholar] [CrossRef]
- Brink, G.R.V.D. Hedgehog Signaling in Development and Homeostasis of the Gastrointestinal Tract. Physiol. Rev. 2007, 87, 1343–1375. [Google Scholar] [CrossRef]
- Brink, G.R.V.D.; Bleuming, S.A.; Hardwick, J.C.H.; Schepman, B.L.; Offerhaus, G.J.; Keller, J.J.; Nielsen, C.; Gaffield, W.; Van Deventer, S.J.H.; Roberts, U.J.; et al. Indian Hedgehog is an antagonist of Wnt signaling in colonic epithelial cell differentiation. Nat. Genet. 2004, 36, 277–282. [Google Scholar] [CrossRef]
- Schultz, N.G.; Lough-Stevens, M.; Abreu, E.; Orr, T.; Dean, M.D. The Baculum was Gained and Lost Multiple Times during Mammalian Evolution. Integr. Comp. Boil. 2016, 56, 644–656. [Google Scholar] [CrossRef]
- Sreenivasan, R.; Gordon, C.T.; Benko, S.; De Iongh, R.; Bagheri-Fam, S.; Lyonnet, S.; Harley, V. Altered SOX9 genital tubercle enhancer region in hypospadias. J. Steroid Biochem. Mol. Boil. 2017, 170, 28–38. [Google Scholar] [CrossRef]
- Lenton, K.; James, A.W.; Manu, A.; Brugmann, S.A.; Birker, D.; Nelson, E.R.; Leucht, P.; Helms, J.A.; Longaker, M.T. Indian hedgehog positively regulates calvarial ossification and modulates bone morphogenetic protein signaling. Genesis 2011, 49, 784–796. [Google Scholar] [CrossRef]
- Santagati, F.; Rijli, F.M. Cranial neural crest and the building of the vertebrate head. Nat. Rev. Neurosci. 2003, 4, 806–818. [Google Scholar] [CrossRef] [PubMed]
- Felsenthal, N.; Rubin, S.; Stern, T.; Krief, S.; Pal, D.; Pryce, B.A.; Schweitzer, R.; Zelzer, E. Development of migrating tendon-bone attachments involves replacement of progenitor populations. Development 2018, 145, dev165381. [Google Scholar] [CrossRef] [PubMed]
- Seifert, A.W.; Harfe, B.D.; Cohn, M.J. Cell lineage analysis demonstrates an endodermal origin of the distal urethra and perineum. Dev. Boil. 2008, 318, 143–152. [Google Scholar] [CrossRef] [PubMed]
- Wai-Sum, O.; Short, R.V.; Renfree, M.B.; Shaw, G. Primary genetic control of somatic sexual differentiation in a mammal. Nature 1988, 331, 716–717. [Google Scholar] [CrossRef]
- Poole, W.E.; CSIRO. Division of Wildlife and Ecology, Tables for Age Determination of the Kangaroo Island Wallaby (Tammar), Macropus Eugenii, from Body Measurements; CSIRO Division of Wildlife and Ecology: Canberra, Austrialia, 1991; p. 37.
- Coveney, D.; Shaw, G.; Renfree, M.B. Estrogen-induced gonadal sex reversal in the tammar wallaby. Boil. Reprod. 2001, 65, 613–621. [Google Scholar] [CrossRef]
- Chen, Y.; Yu, H.; Pask, A.J.; Fujiyama, A.; Suzuki, Y.; Sugano, S.; Shaw, G.; Renfree, M.B. Hormone-responsive genes in the SHH and WNT/beta-catenin signaling pathways influence urethral closure and phallus growth. Biol. Reprod. 2018, 99, 806–816. [Google Scholar]
- Dobin, A.; Davis, C.A.; Schlesinger, F.; Drenkow, J.; Zaleski, C.; Jha, S.; Batut, P.; Chaisson, M.; Gingeras, T.R. STAR: Ultrafast universal RNA-seq aligner. Bioinformatics 2013, 29, 15–21. [Google Scholar] [CrossRef]
- Love, M.I.; Huber, W.; Anders, S. Moderated estimation of fold change and dispersion for RNA-seq data with DESeq2. Genome Biol. 2014, 15, 002832. [Google Scholar] [CrossRef]
- Tarulli, G.A.; Stanton, P.G.; Lerchl, A.; Meachem, S.J. Adult Sertoli Cells Are Not Terminally Differentiated in the Djungarian Hamster: Effect of FSH on Proliferation and Junction Protein Organization1. Boil. Reprod. 2006, 74, 798–806. [Google Scholar] [CrossRef]





| Target Gene | Sequences |
|---|---|
| ACTB | F – TTGCTGACAGGATGCAGAAG R – AAAGCCATGCCAATCTCATC |
| AR | F – CACATTGAAGGCTATGCGTG R – CCCATCCAGGAGTACTGAAT |
| ESR1 | F – TGATCAACTGGGCAAAGAGGG R – GATGTAGCCAGCAACATGTCA |
| GAPDH | F – TCCCAATGTATCTGTTGTGGATCTG R – AACCATACTCATTGTCATACCAAGAAAT |
| GLI2 | F – GTTCACAGCTAGTGGCTCC R – ACTGCTGCCTCACTGCTTTG |
| IHH | F – CTTCCTGGCCTTCTTGGACC R – CTTCCTGGCCTTCTTGGACC |
| PTCH1 #1 | F – AATGAAGACAAGGCAGCAG R – TAGCAACTCGGATAACACT |
| PTCH1 #2 | F – AATGACTCCCAAGCAAATGTA R – TAGACAGGCATAGGCGAGCAT |
| SHH | F – CTTCCTGGCCTTCTTGGACC R – CTTCCTGGCCTTCTTGGACC |
| SOX9 | F – TGCGAGTCAATGGCTCTAGCAA R – CTCCTCCGAGGTTGGTATTTGT |
| Target Protein | Supplier and Catalogue Number | Dilution |
|---|---|---|
| IHH | LS Bio, Seattle, WA, USA, # LS-40514 | 1:400 |
| SHH | Abcam, Cambridge, UK, # Ab19897 | 1:200 |
| SOX9 | Merck, Kenilworth, NJ, USA # Ab5535 | 1:800 |
| Vimentin | Abcam, Cambridge, UK, # Ab8069 | 1:400 |
© 2020 by the authors. Licensee MDPI, Basel, Switzerland. This article is an open access article distributed under the terms and conditions of the Creative Commons Attribution (CC BY) license (http://creativecommons.org/licenses/by/4.0/).
Share and Cite
Tarulli, G.A.; Pask, A.J.; Renfree, M.B. Discrete Hedgehog Factor Expression and Action in the Developing Phallus. Int. J. Mol. Sci. 2020, 21, 1237. https://doi.org/10.3390/ijms21041237
Tarulli GA, Pask AJ, Renfree MB. Discrete Hedgehog Factor Expression and Action in the Developing Phallus. International Journal of Molecular Sciences. 2020; 21(4):1237. https://doi.org/10.3390/ijms21041237
Chicago/Turabian StyleTarulli, Gerard A., Andrew J. Pask, and Marilyn B. Renfree. 2020. "Discrete Hedgehog Factor Expression and Action in the Developing Phallus" International Journal of Molecular Sciences 21, no. 4: 1237. https://doi.org/10.3390/ijms21041237
APA StyleTarulli, G. A., Pask, A. J., & Renfree, M. B. (2020). Discrete Hedgehog Factor Expression and Action in the Developing Phallus. International Journal of Molecular Sciences, 21(4), 1237. https://doi.org/10.3390/ijms21041237

