GM-CSF and IL-33 Orchestrate Polynucleation and Polyploidy of Resident Murine Alveolar Macrophages in a Murine Model of Allergic Asthma
Abstract
1. Introduction
2. Results
2.1. Allergic Asthma-Driven Inflammatory Conditions Trigger an M2 Activation of Alveolar Macrophages
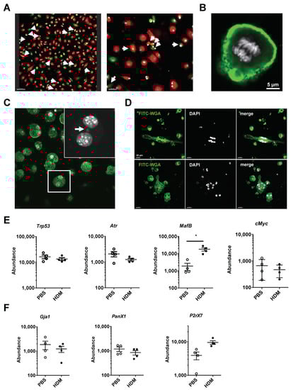
2.2. HDM-Driven MHCII+ Activated tAMs Exhibit Signs of Polynucleation
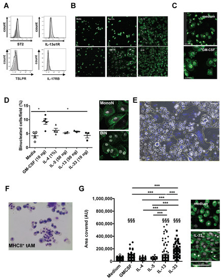
2.3. In Vitro, GM-CSF Drives tAMs Polynucleation While IL-13 and IL-33 Polyploidy
2.4. GM-CSF-Driven Polynucleation of tAMs Resulted from Division Defects Rather Than Cell-Cell Fusion
2.5. HDM-Activated MHCII+ tAMs Express Higher Levels of MafB
3. Discussion
4. Material and Methods
4.1. Animals
4.2. Antibodies and Reagents
4.3. House Dust Mite (HDM)-Driven Allergic Asthma Model
4.4. Assessing the Allergic Asthma Phenotype
4.5. Lung Single Cell Suspension and Alveolar Macrophages Isolation
4.6. RNA Isolation and cDNA Synthesis, Real Time Semi-Quantitative Polymerase Chain Reaction
4.7. Primary Cell Culture for Immunofluorescence Microscopy
4.8. Statistical Analysis
Supplementary Materials
Author Contributions
Funding
Acknowledgments
Conflicts of Interest
Abbreviations
| tAM | tissue-associated alveolar macrophage |
| BAL | bronchoalveolar lavage fluid |
| BiN | binucleated |
| BM | Bone marrow |
| CD | cluster of differentiation |
| GM-CSF | Granulocyte Macrophage-Colony Stimulating Factor |
| HDM | house dust mite |
| IFN | interferon |
| IL | interleukin |
| M-CSF | Macrophage-Colony Stimulating Factor |
| MFI | mean fluorescence intensity |
| MHC | major histocompability complex |
| MNGC | multinuclear giant cell |
| TB | tuberculosis |
| TSLP | Thymic stromal lymphopoietin |
| WGA | wheat germ agglutinin |
| WT | wild type |
References
- Yukselen, A.; Kendirli, S.G. Role of immunotherapy in the treatment of allergic asthma. World J. Clin. Cases 2014, 2, 859–865. [Google Scholar] [CrossRef] [PubMed]
- Quirt, J.; Hildebrand, K.J.; Mazza, J.; Noya, F.; Kim, H. Asthma. Allergy Asthma Clin. Immunol. 2018, 14, 50. [Google Scholar] [CrossRef] [PubMed]
- Lumeng, C.N. Lung Macrophage Diversity and Asthma. Ann. Am. Thorac. Soc. 2016, 13 (Suppl. 1), 31–34. [Google Scholar]
- Byrne, A.J.; Mathie, S.A.; Gregory, L.G.; Lloyd, C.M. Pulmonary macrophages: Key players in the innate defence of the airways. Thorax 2015, 70, 1189–1196. [Google Scholar] [CrossRef] [PubMed]
- Brodbeck, W.G.; Anderson, J.M. Giant cell formation and function. Curr. Opin. Hematol. 2009, 16, 53–57. [Google Scholar] [CrossRef]
- Brooks, P.J.; Glogauer, M.; McCulloch, C.A. An Overview of the Derivation and Function of Multinucleated Giant Cells and Their Role in Pathologic Processes. Am. J. Pathol. 2019, 189, 1145–1158. [Google Scholar] [CrossRef]
- Quinn, M.T.; Schepetkin, I.A. Role of NADPH Oxidase in Formation and Function of Multinucleated Giant Cells. J. Innate Immun. 2009, 1, 509–526. [Google Scholar] [CrossRef]
- Miron, R.J.; Bosshardt, D.D. Multinucleated Giant Cells: Good Guys or Bad Guys? Tissue Eng. Part B Rev. 2018, 24, 53–65. [Google Scholar] [CrossRef]
- Agustí, C.; Xaubet, A.; Arriols, R.; Marín, A.; Montserrat, J.M.; Agustí-Vidal, A. Multinuclear Giant Cells in Bronchoalveolar Lavage in Interstitial Lung Diseases. Respiration 1987, 51, 307–311. [Google Scholar] [CrossRef]
- Takemura, T.; Rom, W.N.; Ferrans, V.J.; Crystal, R.G. Morphologie Characterization of Alveolar Macrophages from Subjects with Occupational Exposure to Inorganic Particles. Am. Rev. Respir. Dis. 1989, 140, 1674–1685. [Google Scholar] [CrossRef]
- Melgert, B.N.; Oriss, T.B.; Qi, Z.; Dixon-McCarthy, B.; Geerlings, M.; Hylkema, M.N.; Ray, A. Macrophages: Regulators of sex differences in asthma? Am. J. Respir. Cell Mol. Biol. 2010, 42, 595–603. [Google Scholar] [CrossRef] [PubMed]
- Aghbali, A.; Rafieyan, S.; Mohamed-Khosroshahi, L.; Baradaran, B.; Shanehbandi, D.; Kouhsoltani, M. IL-4 induces the formation of multinucleated giant cells and expression of beta5 integrin in central giant cell lesion. Med. Oral Patol. Oral Cir. Bucal. 2017, 22, e1–e6. [Google Scholar] [PubMed]
- Moreno, J.L.; Mikhailenko, I.; Tondravi, M.M.; Keegan, A.D. IL-4 promotes the formation of multinucleated giant cells from macrophage precursors by a STAT6-dependent, homotypic mechanism: Contribution of E-cadherin. J. Leukoc. Biol. 2007, 82, 1542–1553. [Google Scholar] [CrossRef] [PubMed]
- Herrtwich, L.; Nanda, I.; Evangelou, K.; Nikolova, T.; Horn, V.; Sagar; Erny, D.; Stefanowski, J.; Rogell, L.; Klein, C.; et al. DNA Damage Signaling Instructs Polyploid Macrophage Fate in Granulomas. Cell 2016, 167, 1264–1280.e18. [Google Scholar] [CrossRef]
- Milde, R.; Ritter, J.; Tennent, G.A.; Loesch, A.; Martinez, F.O.; Gordon, S.; Pepys, M.B.; Verschoor, A.; Helming, L. Multinucleated Giant Cells Are Specialized for Complement-Mediated Phagocytosis and Large Target Destruction. Cell Rep. 2015, 13, 1937–1948. [Google Scholar] [CrossRef]
- Martinez-Moczygemba, M.; Doan, M.L.; Elidemir, O.; Fan, L.L.; Cheung, S.W.; Lei, J.T.; Moore, J.P.; Tavana, G.; Lewis, L.R.; Zhu, Y.; et al. Pulmonary alveolar proteinosis caused by deletion of the GM-CSFRα gene in the X chromosome pseudoautosomal region 1. J. Exp. Med. 2008, 205, 2711–2716. [Google Scholar] [CrossRef]
- Nieuwenhuizen, N.E.; Kirstein, F.; Jayakumar, J.; Emedi, B.; Hurdayal, R.; Horsnell, W.G.; Lopata, A.L.; Brombacher, F. Allergic airway disease is unaffected by the absence of IL-4Rα–dependent alternatively activated macrophages. J. Allergy Clin. Immunol. 2012, 130, 743–750.e8. [Google Scholar] [CrossRef]
- Schneider, C.; Nobs, S.P.; Heer, A.K.; Hirsch, E.; Penninger, J.M.; Siggs, O.M.; Kopf, M. Frontline Science: Coincidental null mutation of Csf2rα in a colony of PI3Kγ-/- mice causes alveolar macrophage deficiency and fatal respiratory viral infection. J. Leukoc. Biol. 2016, 101, 367–376. [Google Scholar] [CrossRef]
- Nishinakamura, R.; Nakayama, N.; Hirabayashi, Y.; Inoue, T.; Aud, D.; McNeil, T.; Azuma, S.; Yoshida, S.; Toyoda, Y.; Aral, K.-I.; et al. Mice deficient for the IL-3/GM-CSF/IL-5 βc receptor exhibit lung pathology and impaired immune response, while βIL3 receptor-deficient mice are normal. Immunity 1995, 2, 211–222. [Google Scholar] [CrossRef]
- Helming, L.; Gordon, S. Molecular mediators of macrophage fusion. Trends Cell Biol. 2009, 19, 514–522. [Google Scholar] [CrossRef]
- Lemaire, I.; Falzoni, S.; Zhang, B.; Pellegatti, P.; Di Virgilio, F. The P2X7 Receptor and Pannexin-1 Are Both Required for the Promotion of Multinucleated Macrophages by the Inflammatory Cytokine GM-CSF. J. Immunol. 2011, 187, 3878–3887. [Google Scholar] [CrossRef] [PubMed]
- Blauenfeldt, T.; Petrone, L.; Del Nonno, F.; Baiocchini, A.; Falasca, L.; Chiacchio, T.; Bondet, V.; Vanini, V.; Palmieri, F.; Galluccio, G.; et al. Interplay of DDP4 and IP-10 as a Potential Mechanism for Cell Recruitment to Tuberculosis Lesions. Front. Immunol. 2018, 9. [Google Scholar] [CrossRef] [PubMed]
- Gailey, M.P.; Keeney, M.E.; Jensen, C.S. A cytomorphometric analysis of pulmonary and mediastinal granulomas: Differentiating histoplasmosis from sarcoidosis by fine-needle aspiration. Cancer Cytopathol. 2014, 123, 51–58. [Google Scholar] [CrossRef] [PubMed]
- Okamoto, H.; Mizuno, K.; Horio, T. Monocyte-derived multinucleated giant cells and sarcoidosis. J. Dermatol. Sci. 2003, 31, 119–128. [Google Scholar] [CrossRef]
- Kermani, T.A. Takayasu arteritis and giant cell arteritis: Are they a spectrum of the same disease? Int. J. Rheum. Dis. 2018, 22 (Suppl. 1), 41–48. [Google Scholar] [CrossRef]
- Berclaz, P.Y.; Shibata, Y.; Whitsett, J.A.; Trapnell, B.C. GM-CSF, via PU.1, regulates alveolar macrophage Fcgamma R-mediated phagocytosis and the IL-18/IFN-gamma -mediated molecular connection between innate and adaptive immunity in the lung. Blood 2002, 100, 4193–4200. [Google Scholar] [CrossRef]
- Trapnell, B.C.; Whitsett, J.A. Gm-CSF regulates pulmonary surfactant homeostasis and alveolar macrophage-mediated innate host defense. Annu. Rev. Physiol. 2002, 64, 775–802. [Google Scholar] [CrossRef]
- Quell, K.M.; Karsten, C.M.; Kordowski, A.; Almeida, L.N.; Briukhovetska, D.; Wiese, A.V.; Sun, J.; Ender, F.; Antoniou, K.; Schröder, T.; et al. Monitoring C3aR Expression Using a Floxed tdTomato-C3aR Reporter Knock-in Mouse. J. Immunol. 2017, 199, 688–706. [Google Scholar] [CrossRef]
- Guilliams, M.; De Kleer, I.; Henri, S.; Post, S.; Vanhoutte, L.; De Prijck, S.; Deswarte, K.; Malissen, B.; Hammad, H.; Lambrecht, B. Alveolar macrophages develop from fetal monocytes that differentiate into long-lived cells in the first week of life via GM-CSF. J. Exp. Med. 2013, 210, 1977–1992. [Google Scholar] [CrossRef]
- Hachim, D.; Lopresti, S.T.; Rege, R.D.; Umeda, Y.; Iftikhar, A.; Nolfi, A.L.; Skillen, C.D.; Brown, B.N. Distinct macrophage populations and phenotypes associated with IL-4 mediated immunomodulation at the host implant interface. Biomater. Sci. 2020. [Google Scholar] [CrossRef]
- Whitsett, J.A.; Wert, S.E.; Weaver, T.E. Alveolar surfactant homeostasis and the pathogenesis of pulmonary disease. Annu Rev. Med. 2010, 61, 105–119. [Google Scholar] [CrossRef] [PubMed]
- Kawasaki, T.; Ito, K.; Miyata, H.; Akira, S.; Kawai, T. Deletion of PIKfyve alters alveolar macrophage populations and exacerbates allergic inflammation in mice. EMBO J. 2017, 36, 1707–1718. [Google Scholar] [CrossRef]
- Lampiasi, N.; Russo, R.; Zito, F. The Alternative Faces of Macrophage Generate Osteoclasts. BioMed Res. Int. 2016, 2016, 1–9. [Google Scholar] [CrossRef] [PubMed]
- Lemaire, I.; Yang, H. Colony Stimulating Factors Induce Alveolar Macrophage Differentiation and Giant Cell Formation. Ann. N. Y. Acad. Sci. 1996, 796, 173–181. [Google Scholar] [CrossRef] [PubMed]
- Iljine, D.A.; Arkhipov, S.A.; Shkurupy, V.A. In Vitro Expression of IL-1α, GM-CSF, and TNF-α by Multinucleated Macrophages from BCG-Infected Mice. Bull. Exp. Biol. Med. 2013, 155, 663–666. [Google Scholar] [CrossRef] [PubMed]
- Suzuki, T.; McCarthy, C.; Carey, B.C.; Borchers, M.; Beck, D.; Wikenheiser-Brokamp, K.A.; Black, D.; Chalk, C.; Trapnell, B.C. Increased Pulmonary GM-CSF Causes Alveolar Macrophage Accumulation. Mechanistic Implications for Desquamative Interstitial Pneumonitis. Am. J. Respir. Cell Mol. Biol. 2020, 62, 87–94. [Google Scholar] [CrossRef]
- Zhang, J.; Chen, J.; Robinson, C. Cellular and Molecular Events in the Airway Epithelium Defining the Interaction between House Dust Mite Group 1 Allergens and Innate Defences. Int. J. Mol. Sci. 2018, 19, 3549. [Google Scholar] [CrossRef]
- Llop-Guevara, A.; Chu, D.K.; Walker, T.D.; Goncharova, S.; Fattouh, R.; Silver, J.S.; Moore, C.L.; Xie, J.L.; O’Byrne, P.M.; Coyle, A.J.; et al. A GM-CSF/IL-33 Pathway Facilitates Allergic Airway Responses to Sub-Threshold House Dust Mite Exposure. PLoS ONE 2014, 9, e88714. [Google Scholar] [CrossRef]
- Locke, L.W.; Crouser, E.D.; White, P.; Julian, M.W.; Caceres, E.G.; Papp, A.C.; Le, V.T.; Sadee, W.; Schlesinger, L.S. IL-13–regulated Macrophage Polarization during Granuloma Formation in an In Vitro Human Sarcoidosis Model. Am. J. Respir. Cell Mol. Biol. 2019, 60, 84–95. [Google Scholar] [CrossRef]
- Chen, W.; Sivaprasad, U.; Gibson, A.M.; Ericksen, M.B.; Cunningham, C.M.; Bass, S.A.; Kinker, K.G.; Finkelman, F.D.; Wills-Karp, M.; Hershey, G.K.K. IL-13 receptor α2 contributes to development of experimental allergic asthma. J. Allergy Clin. Immunol. 2013, 132, 951–958.e1. [Google Scholar] [CrossRef]
- Roy, S.; Liu, H.Y.; Jaeson, M.I.; Deimel, L.P.; Ranasinghe, C. Unique IL-13Ralpha2/STAT3 mediated IL-13 regulation detected in lung conventional dendritic cells, 24 h post viral vector vaccination. Sci. Rep. 2020, 10, 1017. [Google Scholar] [CrossRef] [PubMed]
- Kurowska-Stolarska, M.; Stolarski, B.; Kewin, P.; Murphy, G.; Corrigan, C.J.; Ying, S.; Pitman, N.; Mirchandani, A.; Rana, B.; Van Rooijen, N.; et al. IL-33 Amplifies the Polarization of Alternatively Activated Macrophages That Contribute to Airway Inflammation. J. Immunol. 2009, 183, 6469–6477. [Google Scholar] [CrossRef] [PubMed]
- Desbois, A.-C.; Cacoub, P.; Leroyer, A.S.; Tellier, E.; Garrido, M.; Maciejewski-Duval, A.; Comarmond, C.; Barete, S.; Arock, M.; Bruneval, P.; et al. Immunomodulatory role of Interleukin-33 in large vessel vasculitis. Sci. Rep. 2020, 10, 1–11. [Google Scholar] [CrossRef] [PubMed]
- Kempf, W.; Zollinger, T.; Sachs, M.; Ullmer, E.; Cathomas, G.; Dirnhofer, S.; Mertz, K.D. Granulomas are a source of interleukin-33 expression in pulmonary and extrapulmonary sarcoidosis. Hum. Pathol. 2014, 45, 2202–2210. [Google Scholar] [CrossRef] [PubMed]
- Soto, M.; García-Santisteban, I.; Krenning, L.; Medema, R.H.; Raaijmakers, J.A. Chromosomes trapped in micronuclei are liable to segregation errors. J. Cell Sci. 2018, 131, jcs214742. [Google Scholar] [CrossRef] [PubMed]
- Harding, S.M.; Benci, J.L.; Irianto, J.; Discher, D.E.; Minn, A.J.; Greenberg, R.A. Mitotic progression following DNA damage enables pattern recognition within micronuclei. Nat. Cell Biol. 2017, 548, 466–470. [Google Scholar] [CrossRef] [PubMed]
- Morales, A.J.; Carrero, J.A.; Hung, P.J.; Tubbs, A.T.; Andrews, J.; Edelson, B.T.; Calderon, B.; Innes, C.L.; Paules, R.S.; Payton, J.E.; et al. A type I IFN-dependent DNA damage response regulates the genetic program and inflammasome activation in macrophages. eLife 2017, 6, e24655. [Google Scholar] [CrossRef]
- Divangahi, M.; King, I.L.; Pernet, E. Alveolar macrophages and type I IFN in airway homeostasis and immunity. Trends Immunol. 2015, 36, 307–314. [Google Scholar] [CrossRef]
- Kumagai, Y.; Takeuchi, O.; Kato, H.; Kumar, H.; Matsui, K.; Morii, E.; Aozasa, K.; Kawai, T.; Akira, S. Alveolar macrophages are the primary interferon-alpha producer in pulmonary infection with RNA viruses. Immunity 2007, 27, 240–252. [Google Scholar] [CrossRef]
- Westphalen, K.; Gusarova, G.A.; Islam, M.N.; Subramanian, M.; Cohen, T.S.; Prince, A.S.; Bhattacharya, J. Sessile alveolar macrophages communicate with alveolar epithelium to modulate immunity. Nat. Cell Biol. 2014, 506, 503–506. [Google Scholar] [CrossRef]
- Lemaire, I. Purinergic signaling in giant cell formation. Front. Biosci. 2012, 4, 41. [Google Scholar] [CrossRef][Green Version]
- Li, R.; Shang, Y.; Hu, X.; Yu, Y.; Zhou, T.; Xiong, W.; Zou, X. ATP/P2X7r axis mediates the pathological process of allergic asthma by inducing M2 polarization of alveolar macrophages. Exp. Cell Res. 2020, 386, 111708. [Google Scholar] [CrossRef] [PubMed]
- Hastak, K.; Paul, R.K.; Agarwal, M.K.; Thakur, V.S.; Amin, A.R.M.R.; Agrawal, S.; Sramkoski, R.M.; Jacobberger, J.W.; Jackson, M.W.; Stark, G.R.; et al. DNA synthesis from unbalanced nucleotide pools causes limited DNA damage that triggers ATR-CHK1-dependent p53 activation. Proc. Natl. Acad. Sci. USA 2008, 105, 6314–6319. [Google Scholar] [CrossRef] [PubMed]
- Liebl, M.C.; Hofmann, T.G. Cell Fate Regulation upon DNA Damage: p53 Serine 46 Kinases Pave the Cell Death Road. BioEssays 2019, 41, e1900127. [Google Scholar] [CrossRef] [PubMed]
- Makinwa, Y.; Musich, P.R.; Zou, Y. Phosphorylation-Dependent Pin1 Isomerization of ATR: Its Role in Regulating ATR’s Anti-apoptotic Function at Mitochondria, and the Implications in Cancer. Front. Cell Dev. Biol. 2020, 8, 281. [Google Scholar] [CrossRef]
- Sato, M.; Shibata, Y.; Kimura, T.; Yamauchi, K.; Abe, S.; Inoue, S.; Kishi, H.; Oizumi, H.; Kubota, I. Immunohistochemical staining for transcription factor MafB in alveolar macrophages is correlated with spirometric measures of airflow limitation in smokers. Respirology 2010, 16, 124–130. [Google Scholar] [CrossRef]
- Cuevas, V.D.; Anta, L.; Samaniego, R.; Orta-Zavalza, E.; De La Rosa, J.V.; Baujat, G.; Domínguez-Soto, Á.; Sánchez-Mateos, P.; Escribese, M.M.; Castrillo, A.; et al. MAFB Determines Human Macrophage Anti-Inflammatory Polarization: Relevance for the Pathogenic Mechanisms Operating in Multicentric Carpotarsal Osteolysis. J. Immunol. 2017, 198, 2070–2081. [Google Scholar] [CrossRef]
- Horn, V.; Triantafyllopoulou, A. DNA damage signaling and polyploid macrophages in chronic inflammation. Curr. Opin. Immunol. 2018, 50, 55–63. [Google Scholar] [CrossRef]
- Kim, H. The transcription factor MafB promotes anti-inflammatory M2 polarization and cholesterol efflux in macrophages. Sci. Rep. 2017, 7, 1–15. [Google Scholar] [CrossRef]
- Woolley, K.L.; Gibson, P.G.; Carty, K.; Wilson, A.J.; Twaddell, S.H.; Woolley, M.J. Eosinophil apoptosis and the resolution of airway inflammation in asthma. Am. J. Respir. Crit. Care Med. 1996, 154, 237–243. [Google Scholar] [CrossRef]
- Vandivier, R.W.; Henson, P.M.; Douglas, I.S. Burying the dead: The impact of failed apoptotic cell removal (efferocytosis) on chronic inflammatory lung disease. Chest 2006, 129, 1673–1682. [Google Scholar] [CrossRef] [PubMed]
- Cui, Y.; Hill, A.W. Atopy and Specific Cancer Sites: A Review of Epidemiological Studies. Clin. Rev. Allergy Immunol. 2016, 51, 338–352. [Google Scholar] [CrossRef] [PubMed]
- Jensen-Jarolim, E.; Bax, H.J.; Bianchini, R.; Crescioli, S.; Daniels-Wells, T.R.; Dombrowicz, D.; Fiebiger, E.; Gould, H.J.; Irshad, S.; Janda, J.; et al. AllergoOncology: Opposite outcomes of immune tolerance in allergy and cancer. Allergy 2017, 73, 328–340. [Google Scholar] [CrossRef] [PubMed]
- Pellizzari, G.; Bax, H.J.; Josephs, D.H.; Gotovina, J.; Jensen-Jarolim, E.; Spicer, J.; Karagiannis, S.N. Harnessing Therapeutic IgE Antibodies to Re-educate Macrophages against Cancer. Trends Mol. Med. 2020, 26, 615–626. [Google Scholar] [CrossRef]
- Ender, F.; Wiese, A.V.; Schmudde, I.; Sun, J.; Vollbrandt, T.; König, P.; Laumonnier, Y.; Köhl, J. Differential regulation of C5a receptor 1 in innate immune cells during the allergic asthma effector phase. PLoS ONE 2017, 12, e0172446. [Google Scholar] [CrossRef]
- Rhoads, D.D.; Roufa, D.J. Emetine resistance of Chinese hamster cells: Structures of wild-type and mutant ribosomal protein S14 mRNAs. Mol. Cell. Biol. 1985, 5, 1655–1659. [Google Scholar] [CrossRef]




| Primer Name | Sequence (5′–3′) |
|---|---|
| mP2rx7_F | GACAAACAAAGTCACCCGGAT |
| mP2rx7_R | CGCTCACCAAAGCAAAGCTAAT |
| mPanx1_F | CCACCGAGCCCAAGTTCAA |
| mPanx1_R | GGAGAAGCAGCTTATCTGGGT |
| mTrp53_F | CTCTCCCCCGCAAAAGAAAAA |
| mTrp53 R | CGGAACATCTCGAAGCGTTTA |
| mAtr_F | GAATGGGTGAACAATACTGCTGG |
| mAtr R | TTTGGTAGCATACACTGGCGA |
| mMafb_F | TTCGACCTTCTCAAGTTCGACG |
| mMafb R | TCGAGATGGGTCTTCGGTTCA |
| mGja1_F | ACAGCGGTTGAGTCAGCTTG |
| mGja1 R | GAGAGATGGGGAAGGACTTGT |
| mMyc_F | ATGCCCCTCAACGTGAACTTC |
| mMyc R | CGCAACATAGGATGGAGAGCA |
| S14_R | TGGCAGACACCAAACACATT |
| S14_F | GAGGAGTCTGGAGACGACGA |
© 2020 by the authors. Licensee MDPI, Basel, Switzerland. This article is an open access article distributed under the terms and conditions of the Creative Commons Attribution (CC BY) license (http://creativecommons.org/licenses/by/4.0/).
Share and Cite
Quell, K.M.; Dutta, K.; Korkmaz, Ü.R.; Nogueira de Almeida, L.; Vollbrandt, T.; König, P.; Lewkowich, I.; Deepe, G.S.; Verschoor, A.; Köhl, J.; et al. GM-CSF and IL-33 Orchestrate Polynucleation and Polyploidy of Resident Murine Alveolar Macrophages in a Murine Model of Allergic Asthma. Int. J. Mol. Sci. 2020, 21, 7487. https://doi.org/10.3390/ijms21207487
Quell KM, Dutta K, Korkmaz ÜR, Nogueira de Almeida L, Vollbrandt T, König P, Lewkowich I, Deepe GS, Verschoor A, Köhl J, et al. GM-CSF and IL-33 Orchestrate Polynucleation and Polyploidy of Resident Murine Alveolar Macrophages in a Murine Model of Allergic Asthma. International Journal of Molecular Sciences. 2020; 21(20):7487. https://doi.org/10.3390/ijms21207487
Chicago/Turabian StyleQuell, Katharina M., Kuheli Dutta, Ülkü R. Korkmaz, Larissa Nogueira de Almeida, Tillman Vollbrandt, Peter König, Ian Lewkowich, George S. Deepe, Admar Verschoor, Jörg Köhl, and et al. 2020. "GM-CSF and IL-33 Orchestrate Polynucleation and Polyploidy of Resident Murine Alveolar Macrophages in a Murine Model of Allergic Asthma" International Journal of Molecular Sciences 21, no. 20: 7487. https://doi.org/10.3390/ijms21207487
APA StyleQuell, K. M., Dutta, K., Korkmaz, Ü. R., Nogueira de Almeida, L., Vollbrandt, T., König, P., Lewkowich, I., Deepe, G. S., Verschoor, A., Köhl, J., & Laumonnier, Y. (2020). GM-CSF and IL-33 Orchestrate Polynucleation and Polyploidy of Resident Murine Alveolar Macrophages in a Murine Model of Allergic Asthma. International Journal of Molecular Sciences, 21(20), 7487. https://doi.org/10.3390/ijms21207487

