Destructive Effect of Intravitreal Heat Shock Protein 27 Application on Retinal Ganglion Cells and Neurofilament
Abstract
1. Introduction
2. Results
2.1. Stable Intraocular Pressure and only Slight Effects in Retinal Signal Transmission
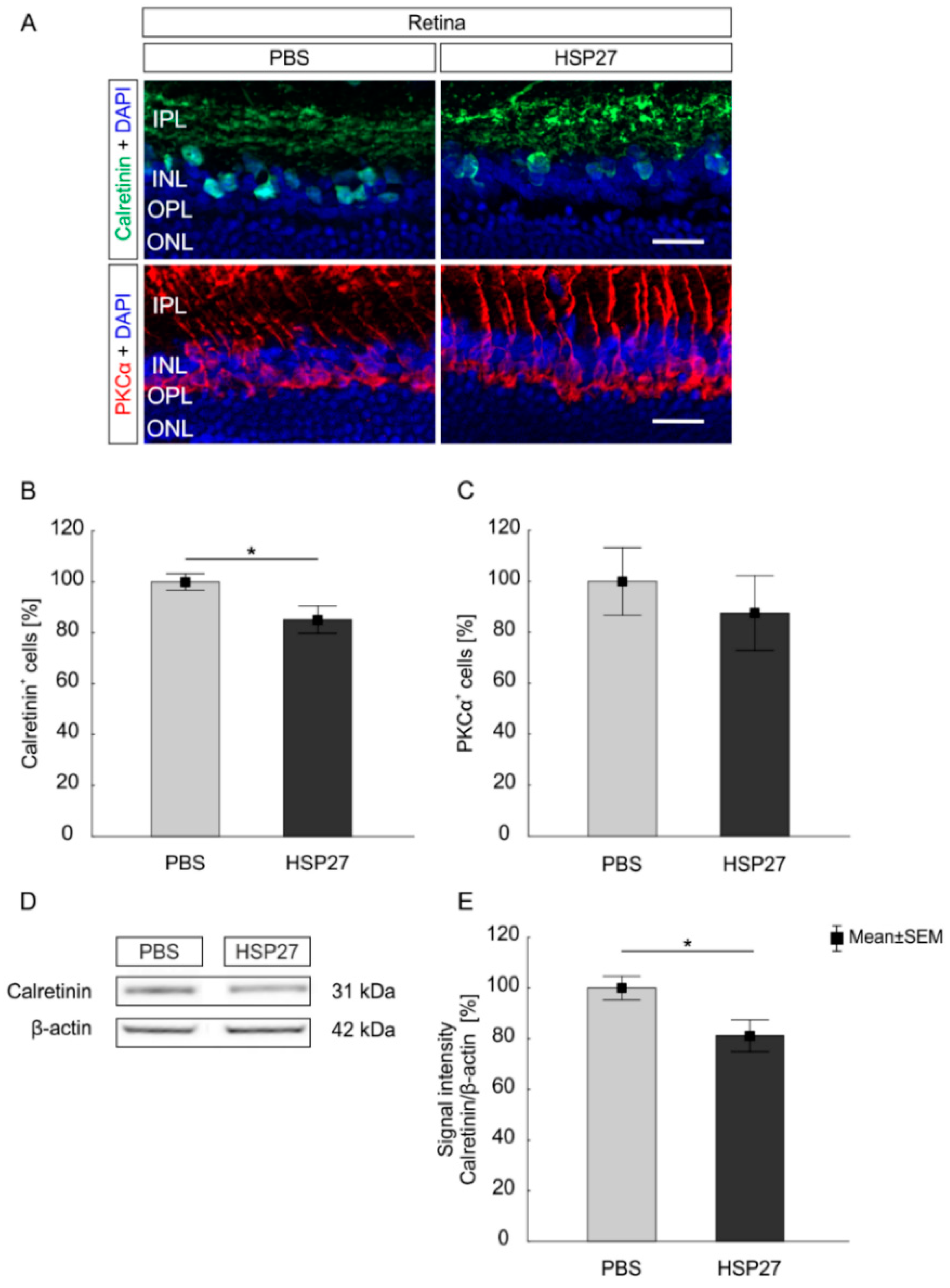
2.2. Intact Retinal Morphology but Observable Cell Loss
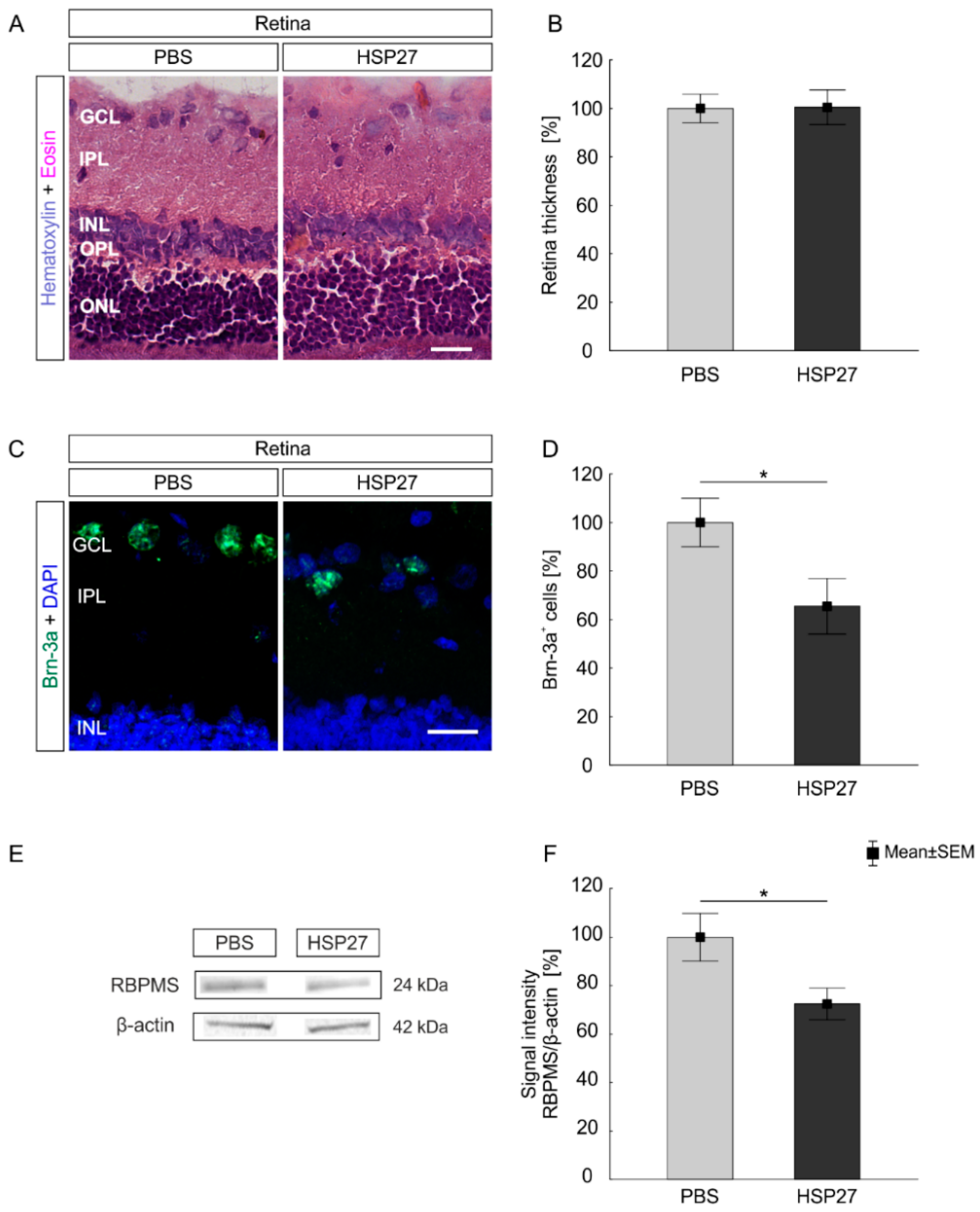
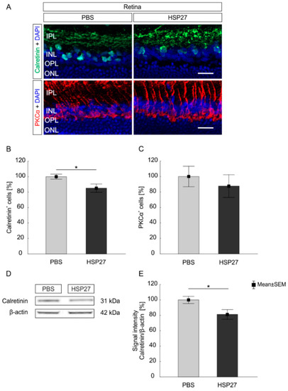
2.3. Degeneration of the Inner Retina Structures
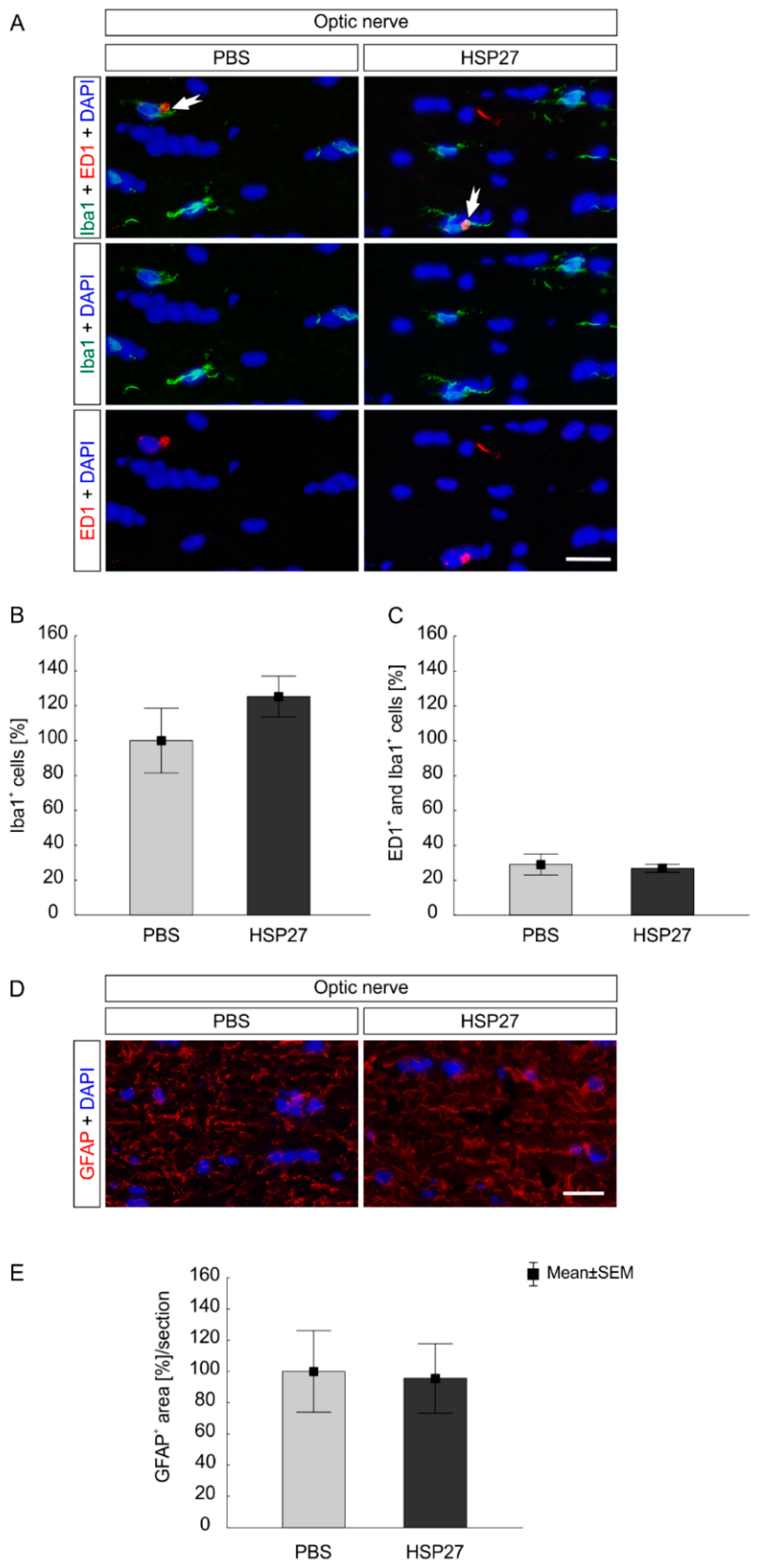
HSP27 Injection Did Not Lead to Retinal Glia Cell Activation
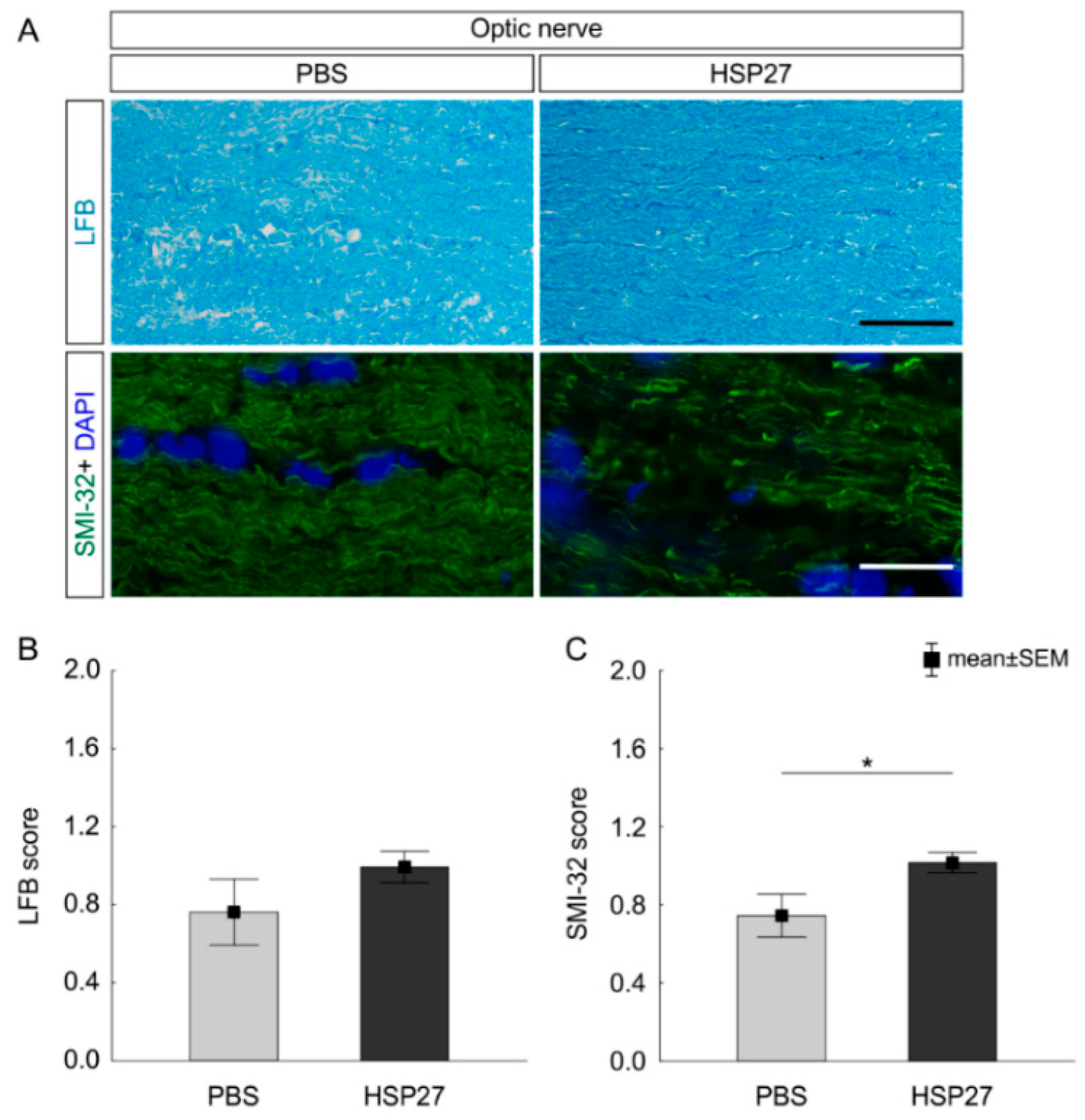
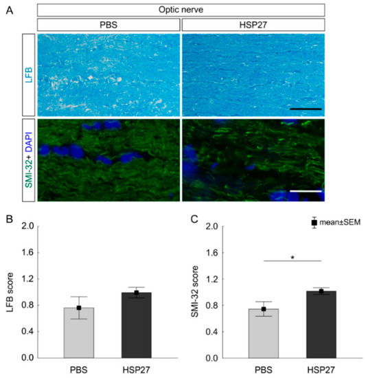
2.4. No Demyelination, but Neurofilament Damage of Optic Nerves, after 21 Days
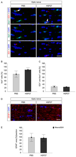
2.5. No Glia Cell Response in the Optic Nerve
3. Discussion
3.1. Stable Intraocular Pressure
3.2. Ganglion Cell Loss Did Not Affect the Total Retinal Structure
3.3. Further Degeneration and Slightly Changed Retinal Electrophysical Response
3.4. Wallerian-Like Degeneration of the Optic Nerve
3.5. No Glia Cell Response
4. Materials and Methods
4.1. Animals
4.2. Intravitreal HSP27 Injection
4.3. Intraocular Pressure Measurement
4.4. Electroretinogram Analysis
4.5. Preparation of Retina and Optic Nerve
4.6. Histological Staining and Following Morphometric Analysis
4.7. Immunofluorescence of Specific Cell Types in Retina and Optic Nerve
4.8. Western Blot Analysis
4.9. Statistical Analysis
5. Conclusions
Author Contributions
Funding
Conflicts of Interest
References
- Finger, R.P.; Fimmers, R.; Holz, F.G.; Scholl, H.P. Incidence of blindness and severe visual impairment in germany: Projections for 2030. Investig. Ophthalmol. Vis. Sci. 2011, 52, 4381–4389. [Google Scholar] [CrossRef] [PubMed]
- Casson, R.J.; Chidlow, G.; Wood, J.P.; Crowston, J.G.; Goldberg, I. Definition of glaucoma: Clinical and experimental concepts. Clin. Exp. Ophthalmol. 2012, 40, 341–349. [Google Scholar] [CrossRef]
- Morgan, W.H.; House, P. Relationship between intraocular pressure and glaucomatous optic neuropathy. Clin. Exp. Ophthalmol. 2003, 31, 167–168; author reply 168–171. [Google Scholar] [CrossRef] [PubMed]
- Tezel, G.; Yang, X.; Luo, C.; Kain, A.D.; Powell, D.W.; Kuehn, M.H.; Kaplan, H.J. Oxidative stress and the regulation of complement activation in human glaucoma. Investig. Ophthalmol. Vis. Sci. 2010, 51, 5071–5082. [Google Scholar] [CrossRef] [PubMed]
- Dreyer, E.B.; Zurakowski, D.; Schumer, R.A.; Podos, S.M.; Lipton, S.A. Elevated glutamate levels in the vitreous body of humans and monkeys with glaucoma. Arch. Ophthalmol. 1996, 114, 299–305. [Google Scholar] [CrossRef] [PubMed]
- Kremmer, S.; Kreuzfelder, E.; Klein, R.; Bontke, N.; Henneberg-Quester, K.B.; Steuhl, K.P.; Grosse-Wilde, H. Antiphosphatidylserine antibodies are elevated in normal tension glaucoma. Clin. Exp. Immunol. 2001, 125, 211–215. [Google Scholar] [CrossRef]
- Ikeda, Y.; Maruyama, I.; Nakazawa, M.; Ohguro, H. Clinical significance of serum antibody against neuron-specific enolase in glaucoma patients. Jpn. J. Ophthalmol. 2002, 46, 13–17. [Google Scholar] [CrossRef]
- Grus, F.H.; Boehm, N.; Beck, S.; Schlich, M.; Lossbrandt, U.; Pfeiffer, N. Autoanti-body profiles in tear fluid as a diagnostic tool in glaucoma. Investig. Ophthalmol. Vis. Sci. 2010, 51, 6110. [Google Scholar]
- Tezel, G.; Seigel, G.M.; Wax, M.B. Autoantibodies to small heat shock proteins in glaucoma. Investig. Ophthalmol. Vis. Sci. 1998, 39, 2277–2287. [Google Scholar]
- Joachim, S.C.; Bruns, K.; Lackner, K.J.; Pfeiffer, N.; Grus, F.H. Antibodies to alpha b-crystallin, vimentin, and heat shock protein 70 in aqueous humor of patients with normal tension glaucoma and igg antibody patterns against retinal antigen in aqueous humor. Curr. Eye Res. 2007, 32, 501–509. [Google Scholar] [CrossRef]
- Lorenz, K.; Beck, S.; Keilani, M.M.; Wasielica-Poslednik, J.; Pfeiffer, N.; Grus, F.H. Course of serum autoantibodies in patients after acute angle-closure glaucoma attack. Clin. Exp. Ophthalmol. 2017, 45, 280–287. [Google Scholar] [CrossRef] [PubMed]
- Lindquist, S.; Craig, E.A. The heat-shock proteins. Annu. Rev. Genet. 1988, 22, 631–677. [Google Scholar] [CrossRef] [PubMed]
- Kampinga, H.H.; Hageman, J.; Vos, M.J.; Kubota, H.; Tanguay, R.M.; Bruford, E.A.; Cheetham, M.E.; Chen, B.; Hightower, L.E. Guidelines for the nomenclature of the human heat shock proteins. Cell Stress Chaperones 2009, 14, 105–111. [Google Scholar] [CrossRef] [PubMed]
- Bechtold, D.A.; Brown, I.R. Induction of hsp27 and hsp32 stress proteins and vimentin in glial cells of the rat hippocampus following hyperthermia. Neurochem. Res. 2003, 28, 1163–1173. [Google Scholar] [CrossRef] [PubMed]
- Krueger-Naug, A.M.; Emsley, J.G.; Myers, T.L.; Currie, R.W.; Clarke, D.B. Injury to retinal ganglion cells induces expression of the small heat shock protein hsp27 in the rat visual system. Neuroscience 2002, 110, 653–665. [Google Scholar] [CrossRef]
- Chidlow, G.; Wood, J.P.; Casson, R.J. Expression of inducible heat shock proteins hsp27 and hsp70 in the visual pathway of rats subjected to various models of retinal ganglion cell injury. PLoS ONE 2014, 9, e114838. [Google Scholar] [CrossRef]
- Tezel, G.; Hernandez, R.; Wax, M.B. Immunostaining of heat shock proteins in the retina and optic nerve head of normal and glaucomatous eyes. Arch. Ophthalmol. 2000, 118, 511–518. [Google Scholar] [CrossRef]
- Huang, W.; Fileta, J.B.; Filippopoulos, T.; Ray, A.; Dobberfuhl, A.; Grosskreutz, C.L. Hsp27 phosphorylation in experimental glaucoma. Investig. Ophthalmol. Vis. Sci. 2007, 48, 4129–4135. [Google Scholar] [CrossRef]
- Sakai, M.; Sakai, H.; Nakamura, Y.; Fukuchi, T.; Sawaguchi, S. Immunolocalization of heat shock proteins in the retina of normal monkey eyes and monkey eyes with laser-induced glaucoma. Jpn. J. Ophthalmol. 2003, 47, 42–52. [Google Scholar] [CrossRef]
- Bruey, J.M.; Ducasse, C.; Bonniaud, P.; Ravagnan, L.; Susin, S.A.; Diaz-Latoud, C.; Gurbuxani, S.; Arrigo, A.P.; Kroemer, G.; Solary, E.; et al. Hsp27 negatively regulates cell death by interacting with cytochrome c. Nat. Cell Biol. 2000, 2, 645–652. [Google Scholar] [CrossRef]
- Huot, J.; Houle, F.; Spitz, D.R.; Landry, J. Hsp27 phosphorylation-mediated resistance against actin fragmentation and cell death induced by oxidative stress. Cancer Res. 1996, 56, 273–279. [Google Scholar] [PubMed]
- Yokoyama, A.; Oshitari, T.; Negishi, H.; Dezawa, M.; Mizota, A.; Adachi-Usami, E. Protection of retinal ganglion cells from ischemia-reperfusion injury by electrically applied hsp27. Investig. Ophthalmol. Vis. Sci. 2001, 42, 3283–3286. [Google Scholar]
- Chien, C.C.; Huang, C.J.; Tien, L.T.; Cheng, Y.C.; Ke, C.Y.; Lee, Y.J. Suppression of hsp27 restores retinal function and protects photoreceptors from apoptosis in a light-induced retinal degeneration animal model. Investig. Ophthalmol. Vis. Sci. 2017, 58, 3107–3117. [Google Scholar] [CrossRef] [PubMed]
- Wax, M.B.; Tezel, G.; Yang, J.; Peng, G.; Patil, R.V.; Agarwal, N.; Sappington, R.M.; Calkins, D.J. Induced autoimmunity to heat shock proteins elicits glaucomatous loss of retinal ganglion cell neurons via activated t-cell-derived fas-ligand. J. Neurosci. Off. J. Soc. Neurosci. 2008, 28, 12085–12096. [Google Scholar] [CrossRef] [PubMed]
- Joachim, S.C.; Grus, F.H.; Kraft, D.; White-Farrar, K.; Barnes, G.; Barbeck, M.; Ghanaati, S.; Cao, S.; Li, B.; Wax, M.B. Complex antibody profile changes in an experimental autoimmune glaucoma animal model. Investig. Ophthalmol. Vis. Sci. 2009, 50, 4734–4742. [Google Scholar] [CrossRef] [PubMed]
- Batulan, Z.; Pulakazhi Venu, V.K.; Li, Y.; Koumbadinga, G.; Alvarez-Olmedo, D.G.; Shi, C.; O’Brien, E.R. Extracellular release and signaling by heat shock protein 27: Role in modifying vascular inflammation. Front. Immunol. 2016, 7, 285. [Google Scholar] [CrossRef]
- Rodriguez, A.R.; de Sevilla Muller, L.P.; Brecha, N.C. The RNA binding protein RBPMS is a selective marker of ganglion cells in the mammalian retina. J. Comp. Neurol. 2014, 522, 1411–1443. [Google Scholar] [CrossRef]
- Imai, Y.; Ibata, I.; Ito, D.; Ohsawa, K.; Kohsaka, S. A novel gene iba1 in the major histocompatibility complex class III region encoding an ef hand protein expressed in a monocytic lineage. Biochem. Biophys. Res. Commun. 1996, 224, 855–862. [Google Scholar] [CrossRef]
- Bennett, M.L.; Bennett, F.C.; Liddelow, S.A.; Ajami, B.; Zamanian, J.L.; Fernhoff, N.B.; Mulinyawe, S.B.; Bohlen, C.J.; Adil, A.; Tucker, A.; et al. New tools for studying microglia in the mouse and human CNS. Proc. Natl. Acad. Sci. USA 2016, 113, E1738–E1746. [Google Scholar] [CrossRef]
- Kuehn, S.; Grotegut, P.; Smit, A.; Stute, G.; Dick, H.B.; Joachim, S.C. Imortant role of microglia in a novel s100b based retina degeneration model. Assoc. Res. Vis. Ophthalmol. 2018, 59, 4500. [Google Scholar]
- Lamprakis, I.; Todorova, M.G.; Grub, M.; Schlote, T. The impact of multiple intravitreal anti-vegf injections on intraocular pressure. Klin. Mon. Augenheilkd. 2018, 235, 1278–1284. [Google Scholar]
- Kitaoka, Y.; Kitaoka, Y.; Kwong, J.M.; Ross-Cisneros, F.N.; Wang, J.; Tsai, R.K.; Sadun, A.A.; Lam, T.T. Tnf-alpha-induced optic nerve degeneration and nuclear factor-kappab p65. Investig. Ophthalmol. Vis. Sci. 2006, 47, 1448–1457. [Google Scholar] [CrossRef]
- Manabe, S.; Lipton, S.A. Divergent NMDA signals leading to proapoptotic and antiapoptotic pathways in the rat retina. Investig. Ophthalmol. Vis. Sci. 2003, 44, 385–392. [Google Scholar] [CrossRef]
- Kuehn, S.; Meißner, W.; Grotegut, P.; Theiss, C.; Dick, H.B.; Joachim, S.C. Intravitreal s100b injection leads to progressive glaucoma like damage in retina and optic nerve. Front. Cell. Neurosci. 2018, 12, 312. [Google Scholar] [CrossRef] [PubMed]
- Wagstaff, M.J.; Collaco-Moraes, Y.; Smith, J.; de Belleroche, J.S.; Coffin, R.S.; Latchman, D.S. Protection of neuronal cells from apoptosis by hsp27 delivered with a herpes simplex virus-based vector. J. Biol. Chem. 1999, 274, 5061–5069. [Google Scholar] [CrossRef] [PubMed]
- Nahomi, R.B.; Palmer, A.; Green, K.M.; Fort, P.E.; Nagaraj, R.H. Pro-inflammatory cytokines downregulate hsp27 and cause apoptosis of human retinal capillary endothelial cells. Biochim. Biophys. Acta 2014, 1842, 164–174. [Google Scholar] [CrossRef]
- Winningham-Major, F.; Staecker, J.L.; Barger, S.W.; Coats, S.; Van Eldik, L.J. Neurite extension and neuronal survival activities of recombinant s100 beta proteins that differ in the content and position of cysteine residues. J. Cell Biol. 1989, 109, 3063–3071. [Google Scholar] [CrossRef]
- Kogel, D.; Peters, M.; Konig, H.G.; Hashemi, S.M.; Bui, N.T.; Arolt, V.; Rothermundt, M.; Prehn, J.H. S100b potently activates p65/c-rel transcriptional complexes in hippocampal neurons: Clinical implications for the role of s100b in excitotoxic brain injury. Neuroscience 2004, 127, 913–920. [Google Scholar] [CrossRef]
- Bianchi, R.; Kastrisianaki, E.; Giambanco, I.; Donato, R. S100b protein stimulates microglia migration via rage-dependent up-regulation of chemokine expression and release. J. Biol. Chem. 2011, 286, 7214–7226. [Google Scholar] [CrossRef]
- Park, K.J.; Gaynor, R.B.; Kwak, Y.T. Heat shock protein 27 association with the i kappa b kinase complex regulates tumor necrosis factor alpha-induced NF-kappa b activation. J. Biol. Chem. 2003, 278, 35272–35278. [Google Scholar] [CrossRef]
- Binder, R.J.; Vatner, R.; Srivastava, P. The heat-shock protein receptors: Some answers and more questions. Tissue Antigens 2004, 64, 442–451. [Google Scholar] [CrossRef]
- Jin, C.; Cleveland, J.C.; Ao, L.; Li, J.; Zeng, Q.; Fullerton, D.A.; Meng, X. Human myocardium releases heat shock protein 27 (hsp27) after global ischemia: The proinflammatory effect of extracellular hsp27 through toll-like receptor (tlr)-2 and tlr4. Mol. Med. 2014, 20, 280–289. [Google Scholar] [CrossRef] [PubMed]
- Gilmore, T.D. Introduction to nf-kappab: Players, pathways, perspectives. Oncogene 2006, 25, 6680–6684. [Google Scholar] [CrossRef] [PubMed]
- Chen, H.; Cho, K.S.; Vu, T.H.K.; Shen, C.H.; Kaur, M.; Chen, G.; Mathew, R.; McHam, M.L.; Fazelat, A.; Lashkari, K.; et al. Commensal microflora-induced t cell responses mediate progressive neurodegeneration in glaucoma. Nat. Commun. 2018, 9, 3209. [Google Scholar] [CrossRef] [PubMed]
- Guiloff, G.D.; Jones, J.; Kolb, H. Organization of the inner plexiform layer of the turtle retina: An electron microscopic study. J. Comp. Neurol. 1988, 272, 280–292. [Google Scholar] [CrossRef] [PubMed]
- Reinehr, S.; Kuehn, S.; Casola, C.; Koch, D.; Stute, G.; Grotegut, P.; Dick, H.B.; Joachim, S.C. Hsp27 immunization reinforces AII amacrine cell and synapse damage induced by s100 in an autoimmune glaucoma model. Cell Tissue Res. 2018, 371, 237–249. [Google Scholar] [CrossRef] [PubMed]
- Moon, J.I.; Kim, I.B.; Gwon, J.S.; Park, M.H.; Kang, T.H.; Lim, E.J.; Choi, K.R.; Chun, M.H. Changes in retinal neuronal populations in the dba/2j mouse. Cell Tissue Res. 2005, 320, 51–59. [Google Scholar] [CrossRef]
- Hernandez, M.; Rodriguez, F.D.; Sharma, S.C.; Vecino, E. Immunohistochemical changes in rat retinas at various time periods of elevated intraocular pressure. Mol. Vis. 2009, 15, 2696–2709. [Google Scholar]
- Akopian, A.; Kumar, S.; Ramakrishnan, H.; Viswanathan, S.; Bloomfield, S.A. Amacrine cells coupled to ganglion cells via gap junctions are highly vulnerable in glaucomatous mouse retinas. J. Comp. Neurol. 2019, 527, 159–173. [Google Scholar] [CrossRef]
- Kuehn, S.; Rodust, C.; Stute, G.; Grotegut, P.; Meissner, W.; Reinehr, S.; Dick, H.B.; Joachim, S.C. Concentration-dependent inner retina layer damage and optic nerve degeneration in a NMDA model. J. Mol. Neurosci. 2017, 63, 283–299. [Google Scholar] [CrossRef]
- Cuenca, N.; Pinilla, I.; Fernandez-Sanchez, L.; Salinas-Navarro, M.; Alarcon-Martinez, L.; Aviles-Trigueros, M.; de la Villa, P.; de Imperial Miralles, J.; Villegas-Perez, M.P.; Vidal-Sanz, M. Changes in the inner and outer retinal layers after acute increase of the intraocular pressure in adult albino swiss mice. Exp. Eye Res. 2010, 91, 273–285. [Google Scholar] [CrossRef] [PubMed]
- Hartsock, M.J.; Cho, H.; Wu, L.; Chen, W.J.; Gong, J.; Duh, E.J. A mouse model of retinal ischemia-reperfusion injury through elevation of intraocular pressure. J. Vis. Exp. 2016, 113, e54065. [Google Scholar] [CrossRef] [PubMed]
- Saggu, S.K.; Chotaliya, H.P.; Blumbergs, P.C.; Casson, R.J. Wallerian-like axonal degeneration in the optic nerve after excitotoxic retinal insult: An ultrastructural study. BMC Neurosci. 2010, 11, 97. [Google Scholar] [CrossRef] [PubMed]
- Massoll, C.; Mando, W.; Chintala, S.K. Excitotoxicity upregulates sarm1 protein expression and promotes wallerian-like degeneration of retinal ganglion cells and their axons. Investig. Ophthalmol. Vis. Sci. 2013, 54, 2771–2780. [Google Scholar] [CrossRef]
- Morrison, J.C.; Cepurna Ying Guo, W.O.; Johnson, E.C. Pathophysiology of human glaucomatous optic nerve damage: Insights from rodent models of glaucoma. Exp. Eye Res. 2011, 93, 156–164. [Google Scholar] [CrossRef] [PubMed]
- Kim, Y.W.; Jeoung, J.W.; Kim, D.W.; Girard, M.J.; Mari, J.M.; Park, K.H.; Kim, D.M. Clinical assessment of lamina cribrosa curvature in eyes with primary open-angle glaucoma. PLoS ONE 2016, 11, e0150260. [Google Scholar] [CrossRef] [PubMed]
- Franklin, T.B.; Krueger-Naug, A.M.; Clarke, D.B.; Arrigo, A.P.; Currie, R.W. The role of heat shock proteins hsp70 and hsp27 in cellular protection of the central nervous system. Int. J. Hyperth. 2005, 21, 379–392. [Google Scholar] [CrossRef] [PubMed]
- Satoh, J.I.; Kim, S.U. Differential expression of heat shock protein hsp27 in human neurons and glial cells in culture. J. Neurosci. Res. 1995, 41, 805–818. [Google Scholar] [CrossRef]
- Bordone, M.P.; Gonzalez Fleitas, M.F.; Pasquini, L.A.; Bosco, A.; Sande, P.H.; Rosenstein, R.E.; Dorfman, D. Involvement of microglia in early axoglial alterations of the optic nerve induced by experimental glaucoma. J. Neurochem. 2017, 142, 323–337. [Google Scholar] [CrossRef]
- Bosco, A.; Steele, M.R.; Vetter, M.L. Early microglia activation in a mouse model of chronic glaucoma. J. Comp. Neurol. 2011, 519, 599–620. [Google Scholar] [CrossRef]
- Langmann, T. Microglia activation in retinal degeneration. J. Leukoc. Biol. 2007, 81, 1345–1351. [Google Scholar] [CrossRef] [PubMed]
- Grotegut, P.; Kuehn, S.; Meissner, W.; Dick, H.B.; Joachim, S.C. Intravitreal s100b injection triggers a time-dependent microglia response in a pro-inflammatory manner in retina and optic nerve. Mol. Neurobiol. 2019. [Google Scholar] [CrossRef] [PubMed]
- Casola, C.; Reinehr, S.; Kuehn, S.; Stute, G.; Spiess, B.M.; Dick, H.B.; Joachim, S.C. Specific inner retinal layer cell damage in an autoimmune glaucoma model is induced by GDNF with or without hsp27. Investig. Ophthalmol. Vis. Sci. 2016, 57, 3626–3639. [Google Scholar] [CrossRef] [PubMed]
- Wang, L.; Cioffi, G.A.; Cull, G.; Dong, J.; Fortune, B. Immunohistologic evidence for retinal glial cell changes in human glaucoma. Investig. Ophthalmol. Vis. Sci. 2002, 43, 1088–1094. [Google Scholar]
- Noristani, R.; Kuehn, S.; Stute, G.; Reinehr, S.; Stellbogen, M.; Dick, H.B.; Joachim, S.C. Retinal and optic nerve damage is associated with early glial responses in an experimental autoimmune glaucoma model. J. Mol. Neurosci. 2016, 58, 470–482. [Google Scholar] [CrossRef]
- Sun, D.; Qu, J.; Jakobs, T.C. Reversible reactivity by optic nerve astrocytes. Glia 2013, 61, 1218–1235. [Google Scholar] [CrossRef]
- Lam, T.T.; Kwong, J.M.; Tso, M.O. Early glial responses after acute elevated intraocular pressure in rats. Investig. Ophthalmol. Vis. Sci. 2003, 44, 638–645. [Google Scholar] [CrossRef]
- Nafar, F.; Williams, J.B.; Mearow, K.M. Astrocytes release hspb1 in response to amyloid-beta exposure in vitro. J. Alzheimer’s Dis. 2016, 49, 251–263. [Google Scholar] [CrossRef]
- Horstmann, L.; Schmid, H.; Heinen, A.P.; Kurschus, F.C.; Dick, H.B.; Joachim, S.C. Inflammatory demyelination induces glia alterations and ganglion cell loss in the retina of an experimental autoimmune encephalomyelitis model. J. Neuroinflamm. 2013, 10, 120. [Google Scholar] [CrossRef]








| Primary Antibodies | Secondary Antibodies | ||||
|---|---|---|---|---|---|
| Host and Antigen | Company | Dilution | Name | Company | Dilution |
| Retinal cross-sections | |||||
| Goat anti-Brn-3a | Santa Cruz | 1:100 | Donkey anti-goat-Alexa Fluor 488 | Abcam | 1:400 |
| Goat anti-calretinin | Millipore | 1:2000 | Donkey anti-goat-Alexa Fluor 488 | Dianova | 1:500 |
| Rabbit anti-Iba1 | Wako | 1:500 | Goat anti-rabbit-Alexa Fluor 555 | Invitrogen | 1:400 |
| Mouse anti-ED1 | Millipore | 1:250 | Goat anti-mouse-Alexa Fluor 488 | Invitrogen | 1:600 |
| Rabbit anti-S100B | Novus biologicals | 1:100 | Goat anti-rabbit-Alexa Fluor 488 | Millipore | 1:500 |
| Chicken anti-GFAP | Millipore | 1:400 | Donkey anti-chicken-Cy3 | Millipore | 1:500 |
| Mouse anti-PKCα | Santa Cruz | 1:300 | Donkey anti-mouse-Alexa Fluor 555 | Abcam | 1:500 |
| Mouse anti-PKCα Mouse anti-Tmem 119 | Synaptic Systems | 1:200 | Donkey anti-mouse-Alexa Fluor 488 | Invitrogen | 1:600 |
| Longitudinal optic nerve sections | |||||
| Mouse anti-SMI-32 | Convance | 1:2000 | Goat anti-mouse-Alexa Fluor 488 | Invitrogen | 1:400 |
| Chicken anti-GFAP | Millipore | 1:400 | Donkey anti-chicken-Cy3 | Millipore | 1:500 |
| Rabbit anti-Iba1 | Wako | 1:400 | Goat anti-rabbit-Alexa Fluor 488 | Invitrogen | 1:500 |
| Mouse anti-ED1 | Millipore | 1:200 | Goat anti-mouse-Alexa Fluor 555v | Invitrogen | 1:500 |
| Western blot | |||||
| Rabbit anti-β-actin | Cell Signaling | 1:1000 | Donkey anti-rabbit-Dye Light800 | Thermo Fisher Scientific | 1:20,000 |
| Mouse anti-β-actin | Sigma-Aldrich | 1:6000 | Donkey anti-mouse-Dye Light 800 | LI-COR | 1:20,000 |
| Chicken anti-GFAP | Millipore | 1:3000 | Donkey anti-chicken-IR 680RD | LI-COR | 1:20,000 |
| Rabbit anti-Iba1 | Synaptic Systems | 1:1000 | Donkey anti-rabbit-Alexa Fluor 680 | Invitrogen | 1:5000 |
| Rabbit anti-RBPMS | Millipore | 1:200 | Donkey anti-rabbit-Alexa Fluor 680 | Invitrogen | 1:5000 |
© 2020 by the authors. Licensee MDPI, Basel, Switzerland. This article is an open access article distributed under the terms and conditions of the Creative Commons Attribution (CC BY) license (http://creativecommons.org/licenses/by/4.0/).
Share and Cite
Grotegut, P.; Kuehn, S.; Dick, H.B.; Joachim, S.C. Destructive Effect of Intravitreal Heat Shock Protein 27 Application on Retinal Ganglion Cells and Neurofilament. Int. J. Mol. Sci. 2020, 21, 549. https://doi.org/10.3390/ijms21020549
Grotegut P, Kuehn S, Dick HB, Joachim SC. Destructive Effect of Intravitreal Heat Shock Protein 27 Application on Retinal Ganglion Cells and Neurofilament. International Journal of Molecular Sciences. 2020; 21(2):549. https://doi.org/10.3390/ijms21020549
Chicago/Turabian StyleGrotegut, Pia, Sandra Kuehn, H. Burkhard Dick, and Stephanie C. Joachim. 2020. "Destructive Effect of Intravitreal Heat Shock Protein 27 Application on Retinal Ganglion Cells and Neurofilament" International Journal of Molecular Sciences 21, no. 2: 549. https://doi.org/10.3390/ijms21020549
APA StyleGrotegut, P., Kuehn, S., Dick, H. B., & Joachim, S. C. (2020). Destructive Effect of Intravitreal Heat Shock Protein 27 Application on Retinal Ganglion Cells and Neurofilament. International Journal of Molecular Sciences, 21(2), 549. https://doi.org/10.3390/ijms21020549

