Molecular Mechanism of Vegetative Growth Advantage in Allotriploid Populus
Abstract
:1. Introduction
2. Results
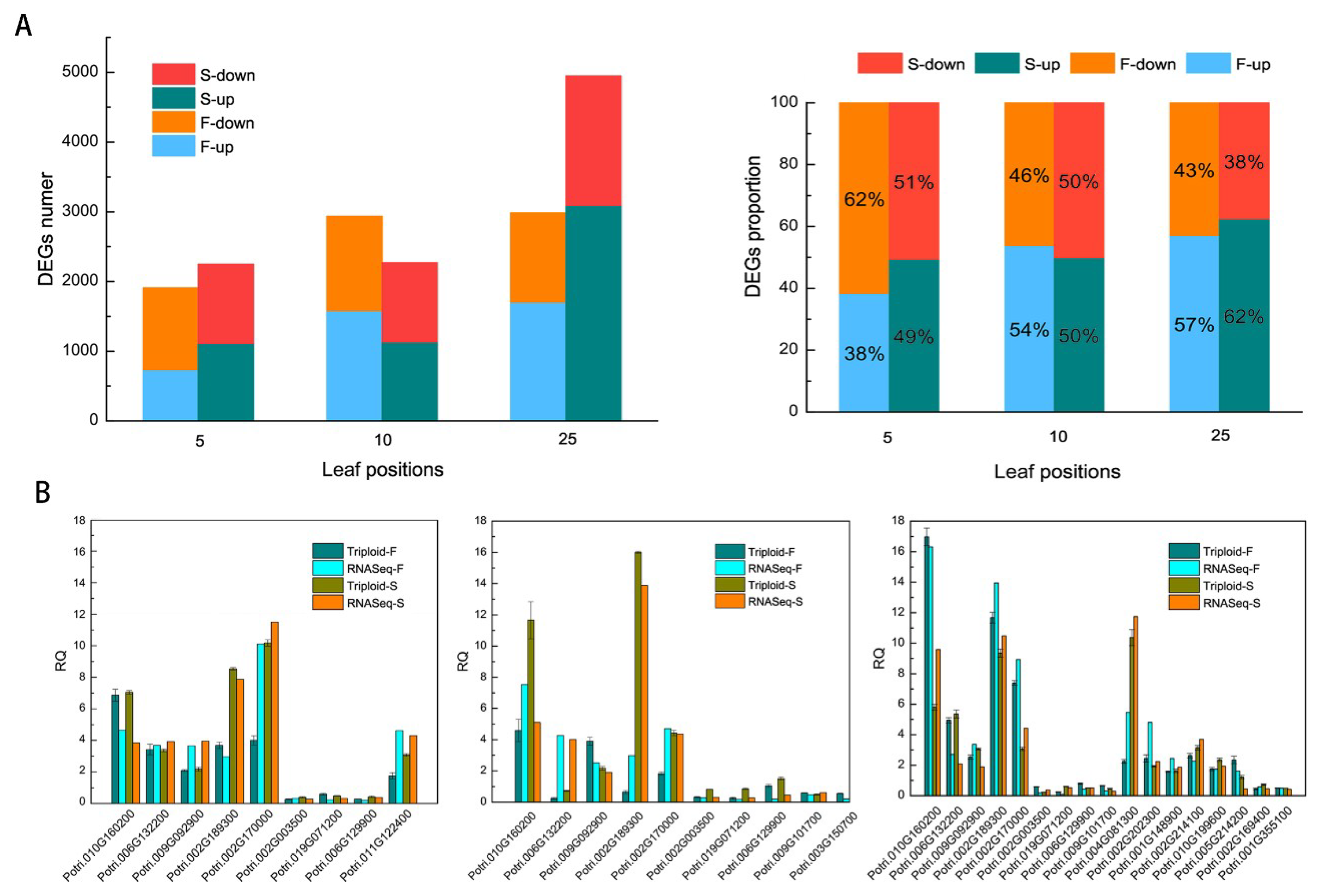
2.1. Transcription Profile of DEGs (Differentially Expressed Genes) and RT-PCR (Real-Time Quantitative Polymerase Chain Reaction) Validation
2.2. Chlorophyll Synthesis and Degradation
2.3. Photoreaction and Carbon Fixation
2.4. Starch and Sucrose Synthesis and Metabolism
2.5. Plant Hormone Synthesis and Signal Transduction
2.6. Differentially Expressed miRNA Analysis
3. Discussion
3.1. Temporal Differences in Gene Expression Patterns in Populus Allotriploid Plants
3.2. Gene Expression Differences between Populus Allotriploids and Diploids
3.3. Expression of Negative Regulatory Factors in Populus Allotriploids
4. Materials and Methods
4.1. Plant Materials
4.2. Transcriptome Analysis
4.3. RT-PCR Validation of Differentially Expressed Genes
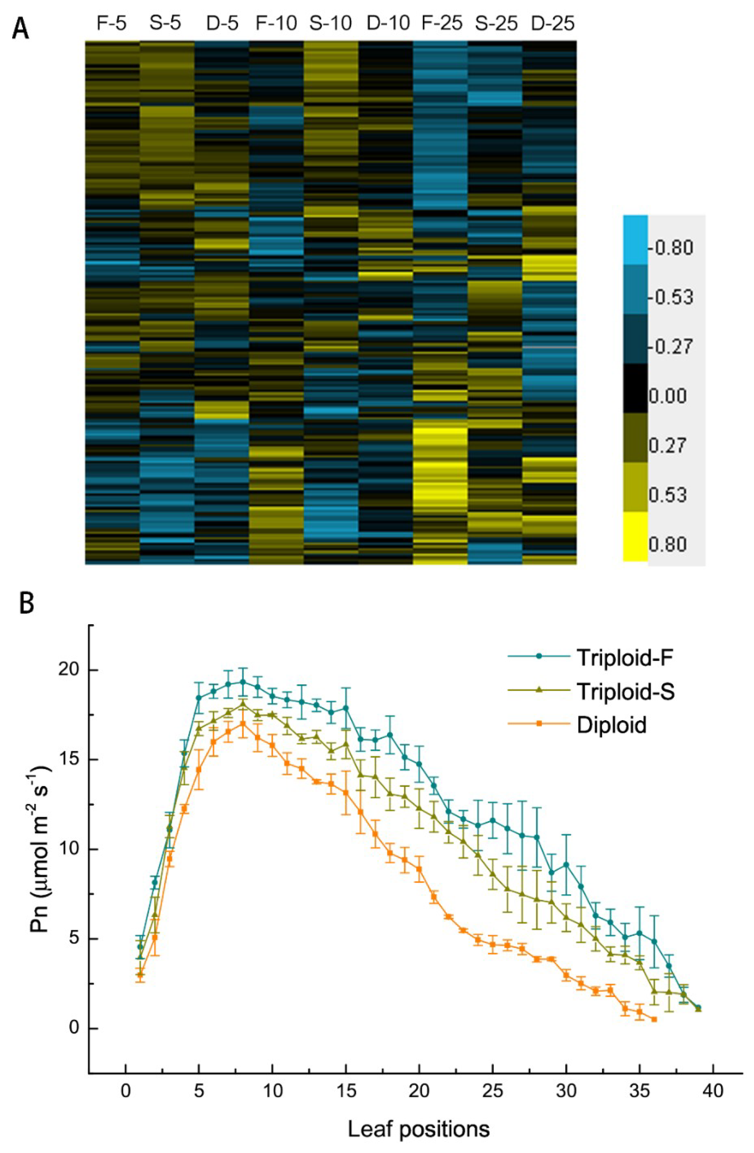
4.4. Measurement of Photosynthesis
4.5. Measurement of Chlorophyll, Starch and Sugar Content
4.6. Enzyme Assay
4.7. Plant Materials
4.8. Determination of Plant Endogenous Hormone Content
4.9. miRNAs Analysis
5. Conclusions
Supplementary Materials
Author Contributions
Funding
Acknowledgments
Conflicts of Interest
Abbreviations
| DEGs | Differentially Expressed Genes |
| CTK | Cytokinins |
| BRs | Brassinosteroid |
References
- Chen, Z.J. Genetic and epigenetic mechanisms for gene expression and phenotypic variation in plant polyploids. Annu. Rev. Plant Biol. 2007, 58, 377–406. [Google Scholar] [CrossRef] [PubMed] [Green Version]
- Ni, Z.; Kim, E.-D.; Ha, M.; Lackey, E.; Liu, J.; Zhang, Y.; Sun, Q.; Chen, Z.J. Altered circadian rhythms regulate growth vigour in hybrids and allopolyploids. Nature 2009, 457, 327–331. [Google Scholar] [CrossRef] [PubMed] [Green Version]
- Auger, D.L.; Gray, A.D.; Ream, T.S.; Kato, A.; Coe, E.H.; Birchler, J.A. Nonadditive gene expression in diploid and triploid hybrids of maize. Genetics 2005, 169, 389–397. [Google Scholar] [CrossRef] [PubMed] [Green Version]
- Guo, M. Allelic variation of gene expression in maize hybrids. Plant Cell Online 2004, 16, 1707–1716. [Google Scholar] [CrossRef] [PubMed] [Green Version]
- Kondorosi, E.; Roudier, F.; Gendreau, E. Plant cell-size control: Growing by ploidy? Curr. Opin. Plant Biol. 2000, 3, 488–492. [Google Scholar] [CrossRef]
- Müntzing, A. The chromosomes of a giant populus tremula. Hereditas 1936, 21, 383–393. [Google Scholar] [CrossRef]
- Zhu, Z.; Lin, H.; Kang, X.; Zhu, Z.T.; Lin, H.B.; Kang, X.Y. Study on allotriploid breeding of Populus tomentosa B301 and other clones. Sci. Silvae Sin. 1995, 31, 499–505. [Google Scholar]
- Warner, D.A.; Ku, M.S.B.; Edwards, G.E. Photosynthesis, leaf anatomy, and cellular constituents in the polyploid C4 grass panicum virgatum. Plant Physiol. 2008, 84, 461–466. [Google Scholar] [CrossRef] [Green Version]
- Warner, D.A.; Edwards, G.E. Effects of polyploidy on photosynthesis. Photosynth. Res. 1993, 35, 135–147. [Google Scholar] [CrossRef]
- Evans, J.R.; von Caemmerer, S. Enhancing photosynthesis. Plant Physiol. 2011, 155, 19. [Google Scholar] [CrossRef] [Green Version]
- Evans, J.R. Improving photosynthesis. Plant Physiol. 2013, 162, 1780–1793. [Google Scholar] [CrossRef] [PubMed] [Green Version]
- Offermann, S.; Peterhansel, C. Can we learn from heterosis and epigenetics to improve photosynthesis? Curr. Opin. Plant Biol. 2014, 19, 105–110. [Google Scholar] [CrossRef] [PubMed]
- Liao, T.; Cheng, S.; Zhu, X.; Min, Y.; Kang, X. Effects of triploid status on growth, photosynthesis, and leaf area in Populus. Trees Struct. Funct. 2016, 30, 1137–1147. [Google Scholar] [CrossRef]
- Apel, K.; Kloppstech, K. The effect of light on the biosynthesis of the light-harvesting chlorophyll a/b protein—Evidence for the requirement of chlorophyll a for the stabilization of the apoprotein. Planta 1980, 150, 426–430. [Google Scholar] [CrossRef] [PubMed]
- Corneillie, S.; De Storme, N.; Van Acker, R.; Fangel, J.U.; De Bruyne, M.; De Rycke, R.; Geelen, D.; Willats, W.G.T.; Vanholme, B.; Boerjan, W. Polyploidy affects plant growth and alters cell wall composition. Plant Physiol. 2019, 179, 74–87. [Google Scholar] [CrossRef] [Green Version]
- te Beest, M.; Le Roux, J.J.; Richardson, D.M.; Brysting, A.K.; Suda, J.; Kubesova, M.; Pysek, P. The more the better? The role of polyploidy in facilitating plant invasions. Ann. Bot. 2012, 109, 19–45. [Google Scholar] [CrossRef] [Green Version]
- Madlung, A.; Doerge, R.W.; Colot, V.; Martienssen, R.A.; Osborn, T.C.; Chris Pires, J.; Birchler, J.A.; Auger, D.L.; Jeffery Chen, Z.; Lee, H.-S.; et al. Understanding mechanisms of novel gene expression in polyploids. Trends Genet. 2003, 19, 141–147. [Google Scholar]
- El Baidouri, M.; Kim, K.D.; Abernathy, B.; Li, Y.-H.; Qiu, L.-J.; Jackson, S.A. Genic C-methylation in soybean is associated with gene paralogs relocated to transposable element-rich pericentromeres. Mol. Plant 2018, 11, 485–495. [Google Scholar] [CrossRef] [PubMed] [Green Version]
- Suo, Y.; Min, Y.; Dong, C.; Wang, Y.; Cheng, S.; Kang, X. MicroRNA expression changes following synthesis of three full-sib Populus triploid populations with different heterozygosities. Plant Mol. Biol. 2017, 95, 215–225. [Google Scholar] [CrossRef]
- Dong, C.B.; Suo, Y.J.; Wang, J.; Kang, X.Y. Analysis of transmission of heterozygosity by 2n gametes in Populus (Salicaceae). Tree Genet. Genomes 2015, 11, 799. [Google Scholar] [CrossRef]
- Chen, Z.J. Molecular mechaisms of polyploidy vigor. Trends Plant Sci. 2010, 15, 57. [Google Scholar] [CrossRef] [PubMed] [Green Version]
- Song, Q.; Chen, J.Z. Epigenetic and developmental regulation in plant polyploids. Curr. Opin. Plant Biol. 2015, 24, 101–109. [Google Scholar] [CrossRef] [PubMed] [Green Version]
- Shi, X.; Zhang, C.; Ko, D.K.; Jeffrey Chen, Z. Genome-wide dosage-dependent and-independent regulation contributes to gene expression and evolutionary novelty in plant polyploids. Mol. Biol. Evol. 2015, 32, 2351–2366. [Google Scholar] [CrossRef] [PubMed] [Green Version]
- Griffiths, W.T. Reconstitution of chlorophyllide formation by isolated etioplast membranes. Biochem. J. 2015, 174, 681–692. [Google Scholar] [CrossRef] [PubMed] [Green Version]
- Xu, B.; Li, H.; Li, Y.; Yu, G.; Zhang, J.; Huang, B. Characterization and transcriptional regulation of chlorophyll b reductase gene NON-YELLOW COLORING 1 associated with leaf senescence in perennial ryegrass (Lolium perenne L.). Environ. Exp. Bot. 2018, 149, 43–50. [Google Scholar] [CrossRef]
- Sacharz, J.; Giovagnetti, V.; Ungerer, P.; Mastroianni, G.; Ruban, A.V. The xanthophyll cycle affects reversible interactions between PsbS and light-harvesting complex II to control non-photochemical quenching. Nat. Plants 2017, 3, 16225. [Google Scholar] [CrossRef] [PubMed]
- Bonardi, V.; Pesaresi, P.; Becker, T.; Schleiff, E.; Wagner, R.; Pfannschmidt, T.; Jahns, P.; Leister, D. Photosystem II core phosphorylation and photosynthetic acclimation require two different protein kinases. Nature 2005, 437, 1179–1182. [Google Scholar] [CrossRef]
- Palareti, G.; Legnani, C.; Cosmi, B.; Antonucci, E.; Erba, N.; Poli, D.; Testa, S.; Tosetto, A. Comparison between different D-Dimer cutoff values to assess the individual risk of recurrent venous thromboembolism: Analysis of results obtained in the DULCIS study. Int. J. Lab. Hematol. 2016, 38, 42–49. [Google Scholar] [CrossRef]
- Ben-Shem, A.; Frolow, F.; Nelson, N. Crystal structure of plant photosystem I. Nature 2003, 426, 630–635. [Google Scholar] [CrossRef]
- Smith, D.M.; Inman-Bamber, N.G.; Thorburn, P.J. Growth and function of the sugarcane root system. Field Crop. Res. 2005, 92, 169–183. [Google Scholar] [CrossRef]
- Park, J.-Y.; Canam, T.; Kang, K.-Y.; Ellis, D.D.; Mansfield, S.D. Over-expression of an arabidopsis family a sucrose phosphate synthase (SPS) gene alters plant growth and fibre development. Transgenic Res. 2008, 17, 181–192. [Google Scholar] [CrossRef] [PubMed]
- Wang, Z.; Fan, G.; Dong, Y.; Zhai, X.; Deng, M.; Zhao, Z.; Liu, W.; Cao, Y. Implications of polyploidy events on the phenotype, microstructure, and proteome of Paulownia australis. PLoS ONE 2017, 12, e0172633. [Google Scholar] [CrossRef] [PubMed] [Green Version]
- Li, A.; Liu, D.; Wu, J.; Zhao, X.; Hao, M.; Geng, S.; Yan, J.; Jiang, X.; Zhang, L.; Wu, J.; et al. MRNA and small RNA transcriptomes reveal insights into dynamic homoeolog regulation of allopolyploid heterosis in nascent hexaploid wheat. Plant Cell 2014, 26, 1878–1900. [Google Scholar] [CrossRef] [PubMed] [Green Version]
- Kashkush, K.; Feldman, M.; Levy, A.A. Gene loss, silencing and activation in a newly synthesized wheat allotetraploid. Genetics 2002, 160, 1651–1659. [Google Scholar]
- Davies, P.J. The plant hormones: Their nature, occurrence, and functions. In Plant Hormones Biosynthesis, Signal Transduction, Action! Springer: Dordrecht, The Netherlands, 2004; pp. 5–14. [Google Scholar]
- Kaneko, M.; Itoh, H.; Inukai, Y.; Sakamoto, T.; Ueguchi-Tanaka, M.; Ashikari, M.; Matsuoka, M. Where do gibberellin biosynthesis and gibberellin signaling occur in rice plants? Plant J. 2003, 35, 104–115. [Google Scholar] [CrossRef]
- Halliday, K.J. Plant hormones: The interplay of brassinosteroids and auxin. Curr. Biol. 2004, 14, R1008–R1010. [Google Scholar] [CrossRef] [Green Version]
- Yin, Y.; Vafeados, D.; Tao, Y.; Yoshida, S.; Asami, T.; Chory, J. A new class of transcription factors mediates brassinosteroid-regulated gene expression in Arabidopsis. Cell 2005, 120, 249–259. [Google Scholar] [CrossRef] [Green Version]
- Llave, C. Endogenous and silencing-associated small RNAs in plants. Plant Cell Online 2002, 14, 1605–1619. [Google Scholar] [CrossRef] [Green Version]
- Chen, J.Z.; Birchler, J.A. Polyploid and Hybrid Genomics; Jhon Wiley & Sons Inc.: Hoboken, NJ, USA, 2013; ISBN 9780470960370. [Google Scholar]
- Wang, J.; Li, D.L.; Kang, X.Y. Induction of unreduced megaspores with high temperature during megasporogenesis in Populus. Ann. For. Sci. 2012, 69, 59–67. [Google Scholar] [CrossRef] [Green Version]
- Wang, W.; Meng, M.; Zhang, Y.; Wei, C.; Xie, Y.; Jiang, L.; Wang, C.; Yang, F.; Tang, W.; Jin, X.; et al. Global transcriptome-wide analysis of CIK cells identify distinct roles of IL-2 and IL-15 in acquisition of cytotoxic capacity against tumor. BMC Med. Genom. 2014, 7, 49. [Google Scholar] [CrossRef] [Green Version]
- Langmead, B.; Trapnell, C.; Pop, M.; Salzberg, S.L. Ultrafast and memory-efficient alignment of short DNA sequences to the human genome. Genome Biol. 2009, 10, R25. [Google Scholar] [CrossRef] [PubMed] [Green Version]
- Wang, L.; Feng, Z.; Wang, X.; Wang, X.; Zhang, X. DEGseq: An R package for identifying differentially expressed genes from RNA-seq data. Bioinformatics 2010, 26, 136–138. [Google Scholar] [CrossRef] [PubMed]
- Benjamini, Y.; Hochberg, Y. Controlling the false discovery rate: A practical and powerful approach to multiple testing. J. R. Stat. Soc. Ser. B 1995, 57, 289–300. [Google Scholar] [CrossRef]
- Vernon, L.P.; Seely, G.R. The Chlorophylls; Academic Press: Cambridge, MA, USA, 2016; ISBN 1483267725. [Google Scholar]
- Otegui, M.S.; Noh, Y.S.; Martínez, D.E.; Vila Petroff, M.G.; Staehelin, L.A.; Amasino, R.M.; Guiamet, J.J. Senescence-associated vacuoles with intense proteolytic activity develop in leaves of Arabidopsis and soybean. Plant J. 2005, 41, 831–844. [Google Scholar] [CrossRef]
- Pan, X.; Welti, R.; Wang, X. Quantitative analysis of major plant hormones in crude plant extracts by high-performance liquid chromatography-mass spectrometry. Nat. Protoc. 2010, 5, 986–992. [Google Scholar] [CrossRef]







| Group | AccID | Sequence | FC | Style | p-Value | FDR |
|---|---|---|---|---|---|---|
| F5 vs. D5 | chr5_13131_mature | acagaatcagagttcacaggcct | 7.76 | up | 3.24 × 10−5 | 1.51 × 10−2 |
| chr17_37159_mature | gcatcaatttatcttagtagcca | 6.21 | up | 4.08 × 10−5 | 1.51 × 10−2 | |
| chr7_17886_mature | gtggatcatgtattttgatgg | 5.46 | up | 1.09 × 10−4 | 2.14 × 10−2 | |
| ptc-miR169t | gagccaagaatgacttgccgg | 0.07 | down | 2.23 × 10−8 | 4.38 × 10−5 | |
| chr17_37159_star | tgcaatgtagggaatagatgtg | 9.23 | up | 4.39 × 10−6 | 4.32 × 10−3 | |
| ptc-miR395k | ctgaagtgtttgggggaactc | 0.18 | down | 7.72 × 10−5 | 1.90 × 10−2 | |
| ptc-miR395j | ctgaagtgtttgggggaactc | 0.20 | down | 1.72 × 10−4 | 3.07 × 10−2 | |
| ptc-miR395h | ctgaagtgtttgggggaactc | 0.17 | down | 4.09 × 10−5 | 1.51 × 10−2 | |
| ptc-miR395f | ctgaagtgtttgggggaactc | 0.17 | down | 4.62 × 10−5 | 1.51 × 10−2 | |
| ptc-miR395d | ctgaagtgtttgggggaactc | 0.19 | down | 8.91 × 10−5 | 1.95 × 10−2 | |
| ptc-miR395b | ctgaagtgtttgggggaactc | 0.17 | down | 5.45 × 10−5 | 1.53 × 10−2 | |
| chr13_29473_mature | ttttggtcggtatgtcttgc | 4.39 | up | 2.45 × 10−4 | 4.02 × 10−2 | |
| S5 vs. D5 | chr8_20880_mature | tacacctgacatttatggcat | 6.42 | up | 6.04 × 10−5 | 1.70 × 10−2 |
| chr5_13131_mature | acagaatcagagttcacaggcct | 10.70 | up | 3.07 × 10−6 | 3.03 × 10−3 | |
| chr17_37159_mature | gcatcaatttatcttagtagcca | 6.90 | up | 1.48 × 10−5 | 7.29 × 10−3 | |
| chr7_17723_mature | tatgacatcttgatatata | 0.01 | down | 3.43 × 10−18 | 6.77 × 10−15 | |
| chr7_17886_mature | gtggatcatgtattttgatgg | 5.20 | up | 1.18 × 10−4 | 2.91 × 10−2 | |
| ptc-miR169t | gagccaagaatgacttgccgg | 0.15 | down | 3.65 × 10−5 | 1.44 × 10−2 | |
| chr17_37159_star | tgcaatgtagggaatagatgtg | 7.81 | up | 5.05 × 10−5 | 1.66 × 10−2 | |
| chr3_8559_star | tggcattttctccttttgagttt | 0.14 | down | 1.75 × 10−4 | 3.84 × 10−2 | |
| chr13_29473_mature | ttttggtcggtatgtcttgc | 6.84 | up | 5.68 × 10−6 | 3.73 × 10−3 | |
| chr1_2404_mature | acacactgcatctaaaaacta | 5.21 | up | 2.00 × 10−4 | 3.94 × 10−2 |
| Group | miRNA_ID | miRNA_FC | Style | FDR | Target Gene_ID | Gene_FC | Style | FDR | Tair | Symbol | Description |
|---|---|---|---|---|---|---|---|---|---|---|---|
| F5 vs. D5 | chr17_37159_star | 9.23 | up | 4.32 × 10−3 | Potri.001G375700 | 0.43 | down | 2.44 × 10−2 | AT3G15050 | IQD10 | IQ-domain 10 |
| ptc-miR169t | 0.07 | down | 4.38 × 10−5 | Potri.006G053500 | 2.87 | up | 4.10 × 10−3 | AT3G14020 | NF-YA6 | nuclear factor Y, subunit A6 | |
| ptc-miR395b | 0.17 | down | 1.53 × 10−2 | Potri.010G081200 | 1.53 | up | 2.96 × 10−2 | AT3G22890 | APS1 | ATP sulfurylase 1 | |
| ptc-miR395d | 0.19 | down | 1.95 × 10−2 | Potri.010G081200 | 1.53 | up | 2.96 × 10−2 | AT3G22890 | APS1 | ATP sulfurylase 1 | |
| ptc-miR395f | 0.17 | down | 1.51 × 10−2 | Potri.010G081200 | 1.53 | up | 2.96 × 10−2 | AT3G22890 | APS1 | ATP sulfurylase 1 | |
| ptc-miR395h | 0.17 | down | 1.51 × 10−2 | Potri.010G081200 | 1.53 | up | 2.96 × 10−2 | AT3G22890 | APS1 | ATP sulfurylase 1 | |
| ptc-miR395j | 0.20 | down | 3.07 × 10−2 | Potri.010G081200 | 1.53 | up | 2.96 × 10−2 | AT3G22890 | APS1 | ATP sulfurylase 1 | |
| ptc-miR395k | 0.18 | down | 1.90 × 10−2 | Potri.010G081200 | 1.53 | up | 2.96 × 10−2 | AT3G22890 | APS1 | ATP sulfurylase 1 | |
| chr5_13131_mature | 7.76 | up | 1.51 × 10−2 | Potri.012G083100 | 0.41 | down | 2.78 × 10−2 | AT4G10650 | AT4G10650 | P-loop containing nucleoside triphosphate hydrolases superfamily protein | |
| S5 vs. D5 | chr7_17886_mature | 5.46 | up | 2.14 × 10−2 | Potri.014G185300 | 0.29 | down | 4.25 × 10−2 | AT5G42710 | AT5G42710 | unknown protein |
| chr17_37159_star | 7.81 | up | 1.66 × 10−2 | Potri.007G053400 | 0.11 | down | 3.71 × 10−5 | AT5G67400 | RHS19 | root hair specific 19 | |
| chr17_37159_star | 7.81 | up | 1.66 × 10−2 | Potri.010G239300 | 0.63 | down | 3.89 × 10−2 | AT4G39200 | AT4G39200 | Ribosomal protein S25 family protein | |
| chr3_8559_star | 0.14 | down | 3.84 × 10−2 | Potri.005G119700 | 4.96 | up | 2.07 × 10−2 | AT2G18180 | AT2G18180 | Sec14p-like phosphatidylinositol transfer family protein | |
| chr5_13131_mature | 10.70 | up | 3.03 × 10−3 | Potri.012G083100 | 0.34 | down | 4.87 × 10−3 | AT4G10650 | AT4G10650 | P-loop containing nucleoside triphosphate hydrolases superfamily protein |
© 2020 by the authors. Licensee MDPI, Basel, Switzerland. This article is an open access article distributed under the terms and conditions of the Creative Commons Attribution (CC BY) license (http://creativecommons.org/licenses/by/4.0/).
Share and Cite
Du, K.; Liao, T.; Ren, Y.; Geng, X.; Kang, X. Molecular Mechanism of Vegetative Growth Advantage in Allotriploid Populus. Int. J. Mol. Sci. 2020, 21, 441. https://doi.org/10.3390/ijms21020441
Du K, Liao T, Ren Y, Geng X, Kang X. Molecular Mechanism of Vegetative Growth Advantage in Allotriploid Populus. International Journal of Molecular Sciences. 2020; 21(2):441. https://doi.org/10.3390/ijms21020441
Chicago/Turabian StyleDu, Kang, Ting Liao, Yongyu Ren, Xining Geng, and Xiangyang Kang. 2020. "Molecular Mechanism of Vegetative Growth Advantage in Allotriploid Populus" International Journal of Molecular Sciences 21, no. 2: 441. https://doi.org/10.3390/ijms21020441

