Enhanced Internalization of Nanoparticles Following Ionizing Radiation Leads to Mitotic Catastrophe in MG-63 Human Osteosarcoma Cells
Abstract
1. Introduction
2. Results
2.1. Cells’ Morphology, Cytoskeleton Evaluation and Doxorubicin-Conjugated Iron Oxide Nanoparticles NP-DOX Internalization
2.2. Prior Radiation Significantly Enhanced the Cyto- and Geno-Toxic Effect Induced by NP-DOX
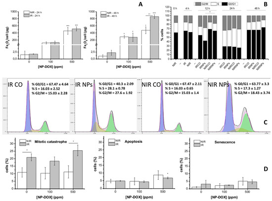
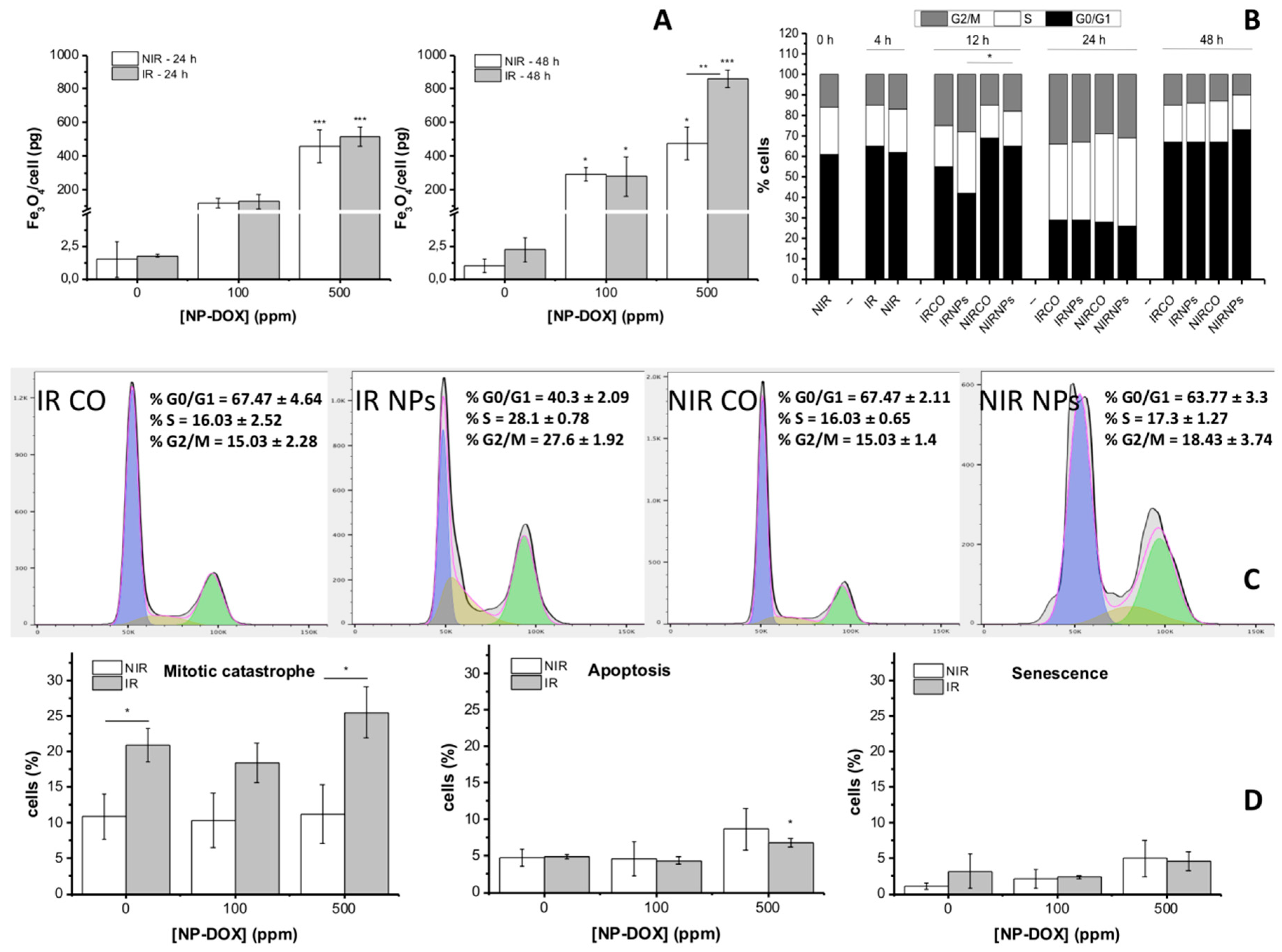
2.3. Radiation Enhanced NP-DOX Internalizing in MG-63 Cells, Due to Early Induction of G2/M
2.4. Cells Exit G2/M Arrest and Undergo Mitotic Catastrophe after Exposure to X-ray Irradiation and Subsequent NP-DOX Treatment
3. Discussion
4. Materials and Methods
4.1. Materials
4.2. Cell Culture
4.3. Cells Morphology, Cytoskeleton Evaluation and NP-DOX Internalization
4.4. Irradiation
4.5. Cytotoxicity and Proliferation Measurements
4.6. Quantitative Cellular Internalizing Using Particle-Induced X-ray Emission
4.7. Cell Cycle Analysis
4.8. Statistics
5. Conclusions
Supplementary Materials
Author Contributions
Funding
Acknowledgments
Conflicts of Interest
References
- WHO. Osteosarcoma—Review of CancerMedicines on the WHO List of Essential Medicines, Union for International Cancer Control WHO. Available online: https://www.who.int/selection_medicines/committees/expert/20/applications/Osteosarcoma.pdf?ua=1 (accessed on 19 August 2020).
- Janeway, A.K.; Maki, R. Chemotherapy and Radiation Therapy in the Management of Osteosarcoma. Available online: https://www.uptodate.com/contents/chemotherapy-and-radiation-therapy-in-the-management-of-osteosarcoma (accessed on 19 August 2020).
- Ando, K.; Heymann, M.-F.; Stresing, V.; Mori, K.; Rédini, F.; Heymann, D. Current therapeutic strategies and novel approaches in osteosarcoma. Cancers 2013, 5, 591–616. [Google Scholar] [CrossRef] [PubMed]
- Carina, V.; Costa, V.; Sartori, M.; Bellavia, D.; De Luca, A.; Raimondi, L.; Fini, M.; Giavaresi, G. Adjuvant biophysical therapies in osteosarcoma. Cancers 2019, 11, 348. [Google Scholar] [CrossRef] [PubMed]
- Ud-Din, F.; Aman, W.; Ullah, I.; Qureshi, O.S.; Mustapha, O.; Shafique, S.; Zeb, A. Effective use of nanocarriers as drug delivery systems for the treatment of selected tumors. Int. J. Nanomed. 2017, 12, 7291–7309. [Google Scholar] [CrossRef]
- Xin, Y.; Yin, M.; Zhao, L.; Meng, F.; Luo, L. Recent progress on nanoparticle-based drug delivery systems for cancer therapy. Cancer Boil. Med. 2017, 14, 228. [Google Scholar] [CrossRef] [PubMed]
- Gobbo, O.L.; Sjaastad, K.; Radomski, M.W.; Volkov, Y.; Prina-Mello, A. Magnetic nanoparticles in cancer theranostics. Theranostics 2015, 5, 1249–1263. [Google Scholar] [CrossRef] [PubMed]
- Wu, C.-Y.; Chen, Y.-C. Riboflavin immobilized Fe3O4 magnetic nanoparticles carried with n-butylidenephthalide as targeting-based anticancer agents. Artif. Cells Nanomed. Biotechnol. 2019, 47, 210–220. [Google Scholar] [CrossRef]
- Chiang, M.-Y.; Lin, Y.-Z.; Chang, S.-J.; Shyu, W.-C.; Lu, H.-E.; Chen, S.-Y. Direct reprogramming of human suspension cells into mesodermal cell lineages via combined magnetic targeting and photothermal stimulation by magnetic graphene oxide complexes. Small 2017, 13, 1700703. [Google Scholar] [CrossRef]
- MagForce. Fighting Cancer with Nanomedicine. Available online: http://www.magforce.de/en/home.html (accessed on 19 August 2020).
- Yameen, B.; Choi, W.I.; Vilos, C.; Swami, A.; Shi, J.; Farokhzad, O.C. Insight into nanoparticle cellular uptake and intracellular targeting. J. Control. Release 2014, 190, 485–499. [Google Scholar] [CrossRef] [PubMed]
- Kim, J.A.; Åberg, C.; De Cárcer, G.; Malumbres, M.; Salvati, A.; Dawson, K. Low dose of amino-modified nanoparticles induces cell cycle arrest. ACS Nano 2013, 7, 7483–7494. [Google Scholar] [CrossRef] [PubMed]
- Liu, Y.; Chen, W.; Zhang, P.; Jin, X.; Liu, X.; Li, P.; Li, F.; Zhang, H.; Zou, G.; Li, Q. Dynamically-enhanced retention of gold nanoclusters in HeLa cells following X-rays exposure: A cell cycle phase-dependent targeting approach. Radiother. Oncol. 2016, 119, 544–551. [Google Scholar] [CrossRef]
- Panzarini, E.; Mariano, S.; Vergallo, C.; Carata, E.; Fimia, G.M.; Mura, F.; Rossi, M.; Vergaro, V.; Ciccarella, G.; Corazzari, M.; et al. Glucose capped silver nanoparticles induce cell cycle arrest in HeLa cells. Toxicol. In Vitro 2017, 41, 64–74. [Google Scholar] [CrossRef] [PubMed]
- Martínez-Torres, A.C.; Zárate-Triviño, D.; Lorenzo-Anota, H.Y.; Ávila-Ávila, A.; Rodríguez-Abrego, C.; Rodríguez-Padilla, C. Chitosan gold nanoparticles induce cell death in HeLa and MCF-7 cells through reactive oxygen species production. Int. J. Nanomed. 2018, 13, 3235–3250. [Google Scholar] [CrossRef]
- Yang, S.; Xing, L.; Gu, L.; Cheng, H.; Feng, Y.; Zhang, Y. Combination of RIZ1 overexpression and radiotherapy contributes to apoptosis and DNA damage of HeLa and SiHa cervical cancer cells. Basic Clin. Pharmacol. Toxicol. 2018, 123, 137–146. [Google Scholar] [CrossRef] [PubMed]
- Yi, X.; Chen, L.; Chen, J.; Maiti, D.; Chai, Z.; Liu, Z.; Yang, K. Biomimetic copper sulfide for chemo-radiotherapy: Enhanced uptake and reduced efflux of nanoparticles for tumor cells under ionizing radiation. Adv. Funct. Mater. 2017, 28, 1705161. [Google Scholar] [CrossRef]
- Popescu, R.C.; Andronescu, E.; Vasile, B.; Trusca, R.; Bragaru, A.; Mogoantă, L.; Mogosanu, G.D.; Temelie, M.; Radu, M.; Grumezescu, A.M.; et al. Fabrication and cytotoxicity of gemcitabine-functionalized magnetite nanoparticles. Molecules 2017, 22, 1080. [Google Scholar] [CrossRef]
- Johansson, S.A.E.; Campbell, J.L.; Malmqvist, K.G. Particle-Induced X-ray Emission Spectrometry (PIXE); Wiley: New York, NY, USA, 1995. [Google Scholar]
- Maity, D.; Agrawal, D. Synthesis of iron oxide nanoparticles under oxidizing environment and their stabilization in aqueous and non-aqueous media. J. Magn. Magn. Mater. 2007, 308, 46–55. [Google Scholar] [CrossRef]
- Jiang, W.; Lai, L.L.; Hu, H.; Zeng, X.B.; Lan, F.; Liu, K.X.; Wu, Y.; Gu, Z.W. The effect of [Fe3+]/[Fe2+] molar ratio and iron salts concentration on the properties of superparamagnetic iron oxide nanoparticles in the water/ ethanol/ toluene system. J. Nanopart. Res. 2011, 13, 5135–5145. [Google Scholar] [CrossRef]
- Hoskins, W.J.; Berchuck, A.; Markman, M.; Randall, M.E. Principle and Practice of Gynecologic Oncology; Lippincott Williams & Wilkins: Philadelphia, PA, USA, 2005; p. 508. [Google Scholar]
- Speelmans, G.; Staffhorst, R.W.H.M.; Steenbergen, H.G.; de Kruijff, B. Transport of the anti-cancer drug doxorubicin across cytoplasmatic membranes and membranes composed of phospholipids derived from Escherichia coli occurs via a similar mechanism. BBA Biomembr. 1996, 1284, 240–246. [Google Scholar] [CrossRef]
- Kamba, S.A.; Ismail, M.; Hussein-Al-Ali, S.H.; Ibrahim, T.A.T.; Abu Bakar, Z. In Vitro delivery and controlled release of doxorubicin for targeting osteosarcoma bone cancer. Molecules 2013, 18, 10580–10598. [Google Scholar] [CrossRef]
- Mercer, J.; Helenius, A. Virus entry by macropinocytosis. Nature 2009, 11, 510–520. [Google Scholar] [CrossRef]
- Rima, W.; Sancey, L.; Aloy, M.-T.; Armandy, E.; Alcantara, G.B.; Epicier, T.; Malchère, A.; Joly-Pottuz, L.; Mowat, P.; Lux, F.; et al. Internalization pathways into cancer cells of gadolinium-based radiosensitizing nanoparticles. Biomaterials 2013, 34, 181–195. [Google Scholar] [CrossRef] [PubMed]
- Muñoz-Duarte, A.R.; Castrejón-Jiménez, N.S.; Baltierra-Uribe, S.L.; Pérez-Rangel, S.J.; Carapia-Minero, N.; Castañeda-Sánchez, J.I.; Luna-Herrera, J.; López-Santiago, R.; Tovar, A.R.; García-Pérez, B.E. Candida glabrata survives and replicates in human osteoblasts. Pathog. Dis. 2016, 74, ftw030. [Google Scholar] [CrossRef] [PubMed]
- Bloomfield, G.; Kay, R.R. Uses and abuses of macropinocytosis. J. Cell Sci. 2016, 129, 2697–2705. [Google Scholar] [CrossRef] [PubMed]
- Wei, L.; Surma, M.; Gough, G.; Shi, S.; Lambert-Cheatham, N.; Chang, J.; Shi, J. Dissecting the mechanisms of doxorubicin and oxidative stress-induced cytotoxicity: The involvement of Actin Cytoskeleton and ROCK1. PLoS ONE 2015, 10, e0131763. [Google Scholar] [CrossRef]
- Grzanka, D.; Marszałek, A.; Gagat, M.; Izdebska, M.; Gackowska, L.; Grzanka, A. Doxorubicin-induced F-actin reorganization in cofilin-1 (nonmuscle) down-regulated CHO AA8 cells. Folia Histochem. Cytobiol. 2010, 48, 377–386. [Google Scholar] [CrossRef][Green Version]
- Eriksson, D.; Löfroth, P.-O.; Johansson, L.; Riklund, K.; Stigbrand, T. Cell cycle disturbances and mitotic catastrophes in HeLa Hep2 cells following 2.5 to 10 Gy of ionizing radiation. Clin. Cancer Res. 2007, 13, 5501s–5508s. [Google Scholar] [CrossRef][Green Version]
- Bernhard, E.J.; Maity, A.; Muschel, R.J.; McKenna, W.G. Effects of ionizing radiation on cell cycle progression. Radiat. Environ. Biophys. 1995, 34, 79–83. [Google Scholar] [CrossRef]
- Patel, P.; Kansara, K.; Senapati, V.A.; Shanker, R.; Dhawan, A.; Kumar, A. Cell cycle dependent cellular uptake of zinc oxide nanoparticles in human epidermal cells. Mutagenesis 2016, 31, 481–490. [Google Scholar] [CrossRef]
- Rajaram, R. Biocompatibility, uptake and anti-cancer activity of doxorubicin loaded gold nanoparticles in MCF-7 breast cancer cell line. Nanosci. Technol. Open Access 2016, 3, 1–10. [Google Scholar] [CrossRef][Green Version]
- Gao, H.; Hu, G.; Zhang, Q.; Zhang, S.; Jiang, X.; He, Q. Pretreatment with chemotherapeutics for enhanced nanoparticles accumulation in tumor: The potential role of G2 cycle retention effect. Sci. Rep. 2014, 4, 4492. [Google Scholar] [CrossRef]
- Graat, H.C.A.; Witlox, M.A.; Schagen, F.H.E.; Kaspers, G.J.L.; Helder, M.N.; Bras, J.; Schaap, G.R.; Gerritsen, W.R.; Wuisman, P.I.J.M.; Van Beusechem, V.W. Different susceptibility of osteosarcoma cell lines and primary cells to treatment with oncolytic adenovirus and doxorubicin or cisplatin. Br. J. Cancer 2006, 94, 1837–1844. [Google Scholar] [CrossRef] [PubMed]
- Zhou, Y.; Wang, H.; Tse, E.; Li, H.; Sun, H. Cell cycle-dependent uptake and cytotoxicity of arsenic-based drugs in single leukemia cells. Anal. Chem. 2018, 90, 10465–10471. [Google Scholar] [CrossRef] [PubMed]
- Kim, J.A.; Åberg, C.; Salvati, A.; Dawson, K. Role of cell cycle on the cellular uptake and dilution of nanoparticles in a cell population. Nat. Nanotechnol. 2011, 7, 62–68. [Google Scholar] [CrossRef] [PubMed]
- Tang, J.; Liu, Z.; Ji, F.; Li, Y.; Liu, J.; Song, J.; Li, J.; Zhou, J. The role of the cell cycle in the cellular uptake of folate-modified poly(l-amino acid) micelles in a cell population. Nanoscale 2015, 7, 20397–20404. [Google Scholar] [CrossRef] [PubMed]
- Hu, G.; Cun, X.; Ruan, S.; Shi, K.; Wang, Y.; Kuang, Q.; Hu, C.; Xiao, W.; He, Q.; Gao, H. Utilizing G2/M retention effect to enhance tumor accumulation of active targeting nanoparticles. Sci. Rep. 2016, 6, 27669. [Google Scholar] [CrossRef]
- Davies, C.D.L. Radiation improves the distribution and uptake of liposomal Doxorubicin (Caelyx) in human osteosarcoma xenografts. Cancer Res. 2004, 64, 547–553. [Google Scholar] [CrossRef]
- Hu, X.; Yu, A.-X.; Qi, B.; Fu, T.; Wu, G.; Zhou, M.; Luo, J.; Xu, J.-H. The expression and significance of IDH1 and p53 in osteosarcoma. J. Exp. Clin. Cancer Res. 2010, 29, 43. [Google Scholar] [CrossRef]
- Liu, P.; Wang, M.; Li, L.; Jin, T. Correlation between osteosarcoma and the expression of WWOX and p53. Oncol. Lett. 2017, 14, 4779–4783. [Google Scholar] [CrossRef][Green Version]
- Syljuåsen, R.G.; Jensen, S.; Bartek, J.J.; Lukas, J. Adaptation to the ionizing radiation–induced G2 checkpoint occurs in human cells and depends on checkpoint Kinase 1 and Polo-like Kinase 1 Kinases. Cancer Res. 2006, 66, 10253–10257. [Google Scholar] [CrossRef]
- Deckbar, D.; Birraux, J.; Krempler, A.; Tchouandong, L.; Beucher, A.; Walker, S.; Stiff, T.; Jeggo, P.A.; Löbrich, M. Chromosome breakage after G2 checkpoint release. J. Cell Boil. 2007, 176, 749–755. [Google Scholar] [CrossRef]
- Castedo, M.; Perfettini, J.-L.; Roumier, T.; Andréau, K.; Medema, R.; Kroemer, G. Cell death by mitotic catastrophe: A molecular definition. Oncogene 2004, 23, 2825–2837. [Google Scholar] [CrossRef]
- Roninson, I.B.; Broude, E.V.; Chang, B.-D. If not apoptosis, then what? Treatment-induced senescence and mitotic catastrophe in tumor cells. Drug Resist. Updates 2001, 4, 303–313. [Google Scholar] [CrossRef] [PubMed]
- Potapova, T.A.; Gorbsky, G.J. The consequences of chromosome segregation errors in mitosis and meiosis. Biology 2017, 6, 12. [Google Scholar] [CrossRef] [PubMed]
- Grzanka, D.; Izdebska, M.; Gackowska, L.; Stępień, A.; Marszalek, A. Actin reorganization in CHO AA8 cells undergoing mitotic catastrophe and apoptosis induced by doxorubicin. Oncol. Rep. 2010, 23, 655–663. [Google Scholar] [CrossRef]
- Pawlik, A.; Nowak, J.M.; Grzanka, D.; Gackowska, L.; Michalkiewicz, J.; Grzanka, A. Hyperthermia induces cytoskeletal alterations and mitotic catastrophe in p53-deficient H1299 lung cancer cells. Acta Histochem. 2013, 115, 8–15. [Google Scholar] [CrossRef]
- Grzanka, D.; Gagat, M.; Izdebska, M. Actin is required for cellular death. Acta Histochem. 2013, 115, 775–782. [Google Scholar] [CrossRef]
- Mosmann, T. Rapid colorimetric assay for cellular growth and survival: Application to proliferation and cytotoxicity assays. J. Immunol. Methods 1983, 65, 55–63. [Google Scholar] [CrossRef]
- Denizot, F.; Lang, R. Rapid colorimetric assay for cell growth and survival. Modifications to the tetrazolium dye procedure giving improved sensitivity and reliability. J. Immunol. Methods 1986, 89, 271–277. [Google Scholar] [CrossRef]
- Fenech, M. The micronucleus assay determination of chromosomal level DNA damage. Breast Cancer 2008, 410, 185–216. [Google Scholar] [CrossRef]
- Temelie, M.; Popescu, R.C.; Cocioaba, D.; Vasile, B.S.; Savu, D. Biocompatibility study of magnetite nanoparticle synthesized using a green method. Rom. J. Phys. 2018, 63, 703. [Google Scholar]
- Singh, N.P.; McCoy, M.T.; Tice, R.R.; Schneider, E.L. A simple technique for quantitation of low levels of DNA damage in individual cells. Exp. Cell Res. 1988, 175, 184–191. [Google Scholar] [CrossRef]
- Kobayashi, D.; Oike, T.; Shibata, A.; Niimi, A.; Kubota, Y.; Sakai, M.; Amornwhichet, N.; Yoshimoto, Y.; Hagiwara, Y.; Kimura, Y.; et al. Mitotic catastrophe is a putative mechanism underlying the weak correlation between sensitivity to carbon ions and cisplatin. Sci. Rep. 2017, 7, 40588. [Google Scholar] [CrossRef] [PubMed]
- Burducea, I.; Straticiuc, M.; Ghita, D.G.; Mosu, D.V.; Calinescu, C.I.; Podaru, N.C.; Mous, D.J.W.; Ursu, I.; Zamfir, N.V. A new ion beam facility based on a 3MV TandetronTM at IFIN-HH, Romania. Nucl. Instrum. Methods Phys. Res. B 2015, 359, 12–19. [Google Scholar] [CrossRef]
- Campbell, J.L.; Boyd, N.; Grassi, N.; Bonnick, P.; Maxwell, J. The Guelph PIXE software package IV. The Guelph PIXE software package IV. Nucl. Instrum. Methods Phys. Res. B 2010, 268, 3356–3363. [Google Scholar] [CrossRef]
- Nicoletti, I.; Migliorati, G.; Pagliacci, M.; Grignani, F.; Riccardi, C. A rapid and simple method for measuring thymocyte apoptosis by propidium iodide staining and flow cytometry. J. Immunol. Methods 1991, 139, 271–279. [Google Scholar] [CrossRef]





© 2020 by the authors. Licensee MDPI, Basel, Switzerland. This article is an open access article distributed under the terms and conditions of the Creative Commons Attribution (CC BY) license (http://creativecommons.org/licenses/by/4.0/).
Share and Cite
Popescu, R.C.; Straticiuc, M.; Mustăciosu, C.; Temelie, M.; Trușcă, R.; Vasile, B.Ș.; Boldeiu, A.; Mirea, D.; Andrei, R.F.; Cenușă, C.; et al. Enhanced Internalization of Nanoparticles Following Ionizing Radiation Leads to Mitotic Catastrophe in MG-63 Human Osteosarcoma Cells. Int. J. Mol. Sci. 2020, 21, 7220. https://doi.org/10.3390/ijms21197220
Popescu RC, Straticiuc M, Mustăciosu C, Temelie M, Trușcă R, Vasile BȘ, Boldeiu A, Mirea D, Andrei RF, Cenușă C, et al. Enhanced Internalization of Nanoparticles Following Ionizing Radiation Leads to Mitotic Catastrophe in MG-63 Human Osteosarcoma Cells. International Journal of Molecular Sciences. 2020; 21(19):7220. https://doi.org/10.3390/ijms21197220
Chicago/Turabian StylePopescu, Roxana Cristina, Mihai Straticiuc, Cosmin Mustăciosu, Mihaela Temelie, Roxana Trușcă, Bogdan Ștefan Vasile, Adina Boldeiu, Dragoş Mirea, Radu Florin Andrei, Constantin Cenușă, and et al. 2020. "Enhanced Internalization of Nanoparticles Following Ionizing Radiation Leads to Mitotic Catastrophe in MG-63 Human Osteosarcoma Cells" International Journal of Molecular Sciences 21, no. 19: 7220. https://doi.org/10.3390/ijms21197220
APA StylePopescu, R. C., Straticiuc, M., Mustăciosu, C., Temelie, M., Trușcă, R., Vasile, B. Ș., Boldeiu, A., Mirea, D., Andrei, R. F., Cenușă, C., Mogoantă, L., Mogoșanu, G. D., Andronescu, E., Radu, M., Veldwijk, M. R., & Savu, D. I. (2020). Enhanced Internalization of Nanoparticles Following Ionizing Radiation Leads to Mitotic Catastrophe in MG-63 Human Osteosarcoma Cells. International Journal of Molecular Sciences, 21(19), 7220. https://doi.org/10.3390/ijms21197220

