Gene Expression Signature of Acquired Chemoresistance in Neuroblastoma Cells
Abstract
1. Introduction
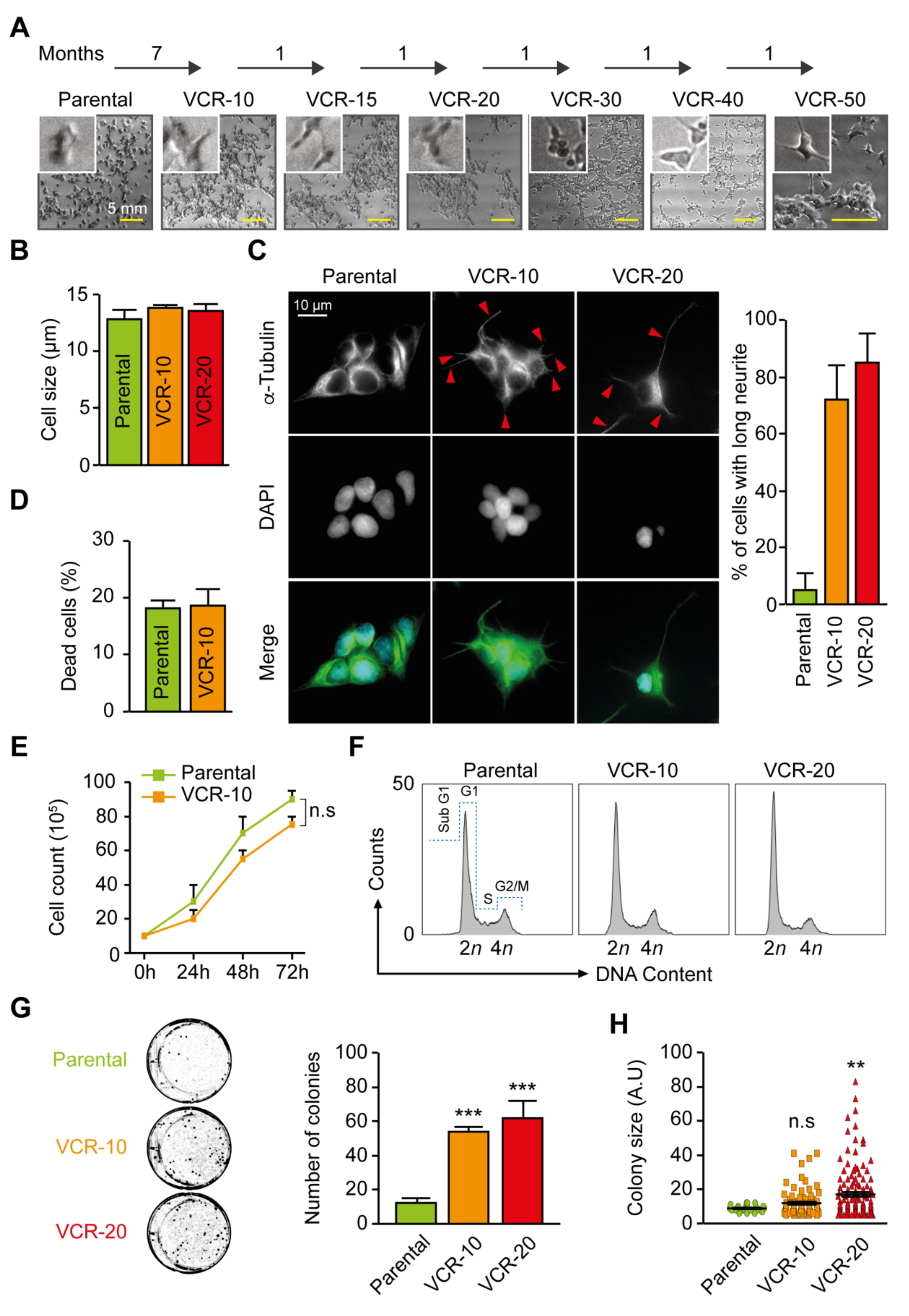
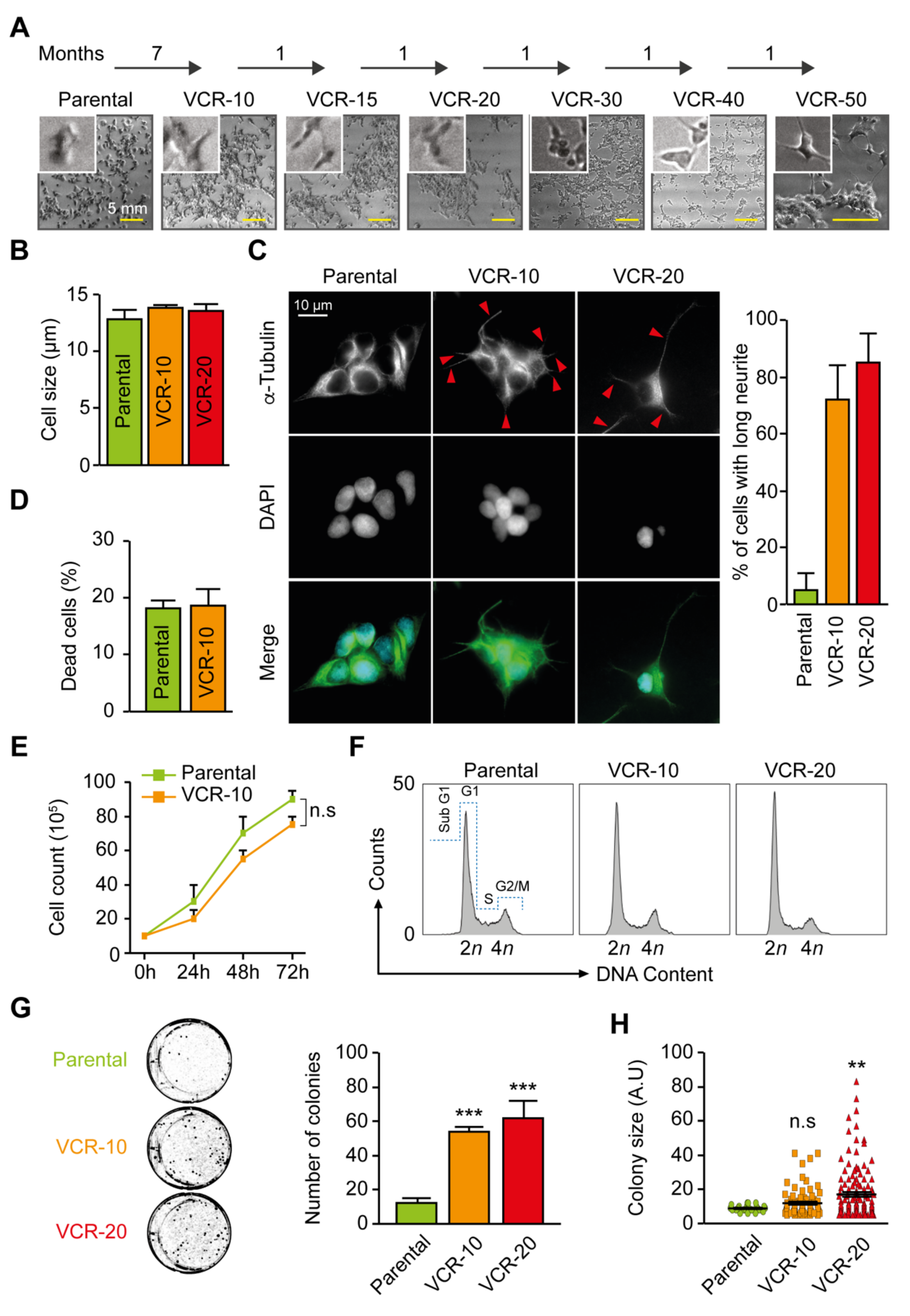
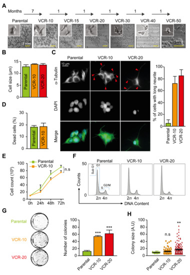
2. Results
3. Discussion
4. Materials and Methods
4.1. Cell Culture
4.2. Immunofluorescence and Confocal Microscopy
4.3. Proliferation and Viability Assay
4.4. Clonogenic Assays
4.5. Apoptosis and DNA Fragmentation Assay
4.6. Cytofluorometric Studies
4.6.1. Cell Cycle Analysis
4.6.2. Measurement of Cell Shrinkage
4.6.3. Measurement of Cell Permeabilization
4.6.4. Measurement of Cell Scrambling and Phosphatidylserine Exposure
4.6.5. Measurement of Mitochondria Accumulation
4.6.6. Measurement of Intracellular Calcium Concentration
4.7. RT2 Profiler PCR Array Analysis
4.8. Gene Signature Validation
4.9. Gene Ontology and Pathway Enrichment
4.10. Statistical Analyses
Supplementary Materials
Author Contributions
Funding
Acknowledgments
Conflicts of Interest
Abbreviations
| NB | Neuroblastoma |
| VCR | Vincristine-resistant |
| EGFR | Epidermal growth factor receptor |
References
- Maris, J.M. Recent advances in neuroblastoma. N. Engl. J. Med. 2010, 362, 2202–2211. [Google Scholar] [CrossRef]
- Brodeur, G.M.; Iyer, R.; Croucher, J.L.; Zhuang, T.; Higashi, M.; Kolla, V. Therapeutic targets for neuroblastomas. Expert Opin. Ther. Targets 2014, 18, 277–292. [Google Scholar] [CrossRef] [PubMed]
- Cheung, N.K.; Dyer, M.A. Neuroblastoma: Developmental biology, cancer genomics and immunotherapy. Nat. Rev. Cancer 2013, 13, 397–411. [Google Scholar] [CrossRef]
- Brodeur, G.M. Neuroblastoma: Biological insights into a clinical enigma. Nat. Rev. Cancer 2003, 3, 203–216. [Google Scholar] [CrossRef]
- Pearson, A.D.; Pinkerton, C.R.; Lewis, I.J.; Imeson, J.; Ellershaw, C.; Machin, D. High-dose rapid and standard induction chemotherapy for patients aged over 1 year with stage 4 neuroblastoma: A randomised trial. Lancet Oncol. 2008, 9, 247–256. [Google Scholar] [CrossRef]
- Matthay, K.K.; Villablanca, J.G.; Seeger, R.C.; Stram, D.O.; Harris, R.E.; Ramsay, N.K.; Swift, P.; Shimada, H.; Black, C.T.; Brodeur, G.M.; et al. Treatment of high-risk neuroblastoma with intensive chemotherapy, radiotherapy, autologous bone marrow transplantation, and 13-cis-retinoic acid. Children’s Cancer Group. N. Engl. J. Med. 1999, 341, 1165–1173. [Google Scholar] [CrossRef]
- Garaventa, A.; Luksch, R.; Biasotti, S.; Severi, G.; Pizzitola, M.R.; Viscardi, E.; Prete, A.; Mastrangelo, S.; Podda, M.G.; Haupt, R.; et al. A phase II study of topotecan with vincristine and doxorubicin in children with recurrent/refractory neuroblastoma. Cancer 2003, 98, 2488–2494. [Google Scholar] [CrossRef]
- Simon, T.; Längler, A.; Harnischmacher, U.; Frühwald, M.C.; Jorch, N.; Claviez, A.; Berthold, F.; Hero, B. Topotecan, cyclophosphamide, and etoposide (TCE) in the treatment of high-risk neuroblastoma. Results of a phase-II trial. J. Cancer Res. Clin. Oncol. 2007, 133, 653–661. [Google Scholar] [CrossRef]
- Dubois, S.G.; Allen, S.; Bent, M.; Hilton, J.F.; Hollinger, F.; Hawkins, R.; Courtier, J.; Mosse, Y.P.; Matthay, K.K. Phase I/II study of (131)I-MIBG with vincristine and 5 days of irinotecan for advanced neuroblastoma. Br. J. Cancer 2015, 112, 644–649. [Google Scholar] [CrossRef] [PubMed]
- Padovan-Merhar, O.M.; Raman, P.; Ostrovnaya, I.; Kalletla, K.; Rubnitz, K.R.; Sanford, E.M.; Ali, S.M.; Miller, V.A.; Mossé, Y.P.; Granger, M.P.; et al. Enrichment of Targetable Mutations in the Relapsed Neuroblastoma Genome. PLoS Genet 2016, 12, e1006501. [Google Scholar] [CrossRef]
- Schramm, A.; Köster, J.; Assenov, Y.; Althoff, K.; Peifer, M.; Mahlow, E.; Odersky, A.; Beisser, D.; Ernst, C.; Henssen, A.G.; et al. Mutational dynamics between primary and relapse neuroblastomas. Nat. Genet. 2015, 47, 872–877. [Google Scholar] [CrossRef] [PubMed]
- Eleveld, T.F.; Oldridge, D.A.; Bernard, V.; Koster, J.; Daage, L.C.; Diskin, S.J.; Schild, L.; Bentahar, N.B.; Bellini, A.; Chicard, M.; et al. Relapsed neuroblastomas show frequent RAS-MAPK pathway mutations. Nat. Genet. 2015, 47, 864–871. [Google Scholar] [CrossRef]
- van Groningen, T.; Koster, J.; Valentijn, L.J.; Zwijnenburg, D.A.; Akogul, N.; Hasselt, N.E.; Broekmans, M.; Haneveld, F.; Nowakowska, N.E.; Bras, J.; et al. Neuroblastoma is composed of two super-enhancer-associated differentiation states. Nat. Genet. 2017, 49, 1261–1266. [Google Scholar] [CrossRef]
- Jordan, M.A.; Thrower, D.; Wilson, L. Mechanism of inhibition of cell proliferation by Vinca alkaloids. Cancer Res. 1991, 51, 2212–2222. [Google Scholar]
- Jordan, M.A. Mechanism of action of antitumor drugs that interact with microtubules and tubulin. Curr. Med. Chem. Agents 2002, 2, 1–17. [Google Scholar] [CrossRef] [PubMed]
- Drukman, S.; Kavallaris, M. Microtubule alterations and resistance to tubulin-binding agents (review). Int. J. Oncol. 2002, 21, 621–628. [Google Scholar] [CrossRef]
- Kavallaris, M. Microtubules and resistance to tubulin-binding agents. Nat. Rev. Cancer 2010, 10, 194–204. [Google Scholar] [CrossRef]
- Chan, M.W.; Chiang, C.D.; Song, E.J.; Yang, V.C. Effects of cytoskeletal inhibitors on the accumulation of vincristine in a resistant human lung cancer cell line with high level of polymerized tubulin. Cancer Biochem. Biophys. 1998, 16, 347–363. [Google Scholar]
- Ong, V.; Liem, N.L.M.; Schmid, M.F.; Verrills, N.M.; Papa, R.A.; Marshall, G.M.; MacKenzie, K.L.; Kavallaris, M.; Lock, R.B. A role for altered microtubule polymer levels in vincristine resistance of childhood acute lymphoblastic leukemia xenografts. J. Pharmacol. Exp. Ther. 2008, 324, 434–442. [Google Scholar] [CrossRef]
- Gewirtz, D.A.; Holt, S.E.; Elmore, L.W. Accelerated senescence: An emerging role in tumor cell response to chemotherapy and radiation. Biochem. Pharmacol. 2008, 76, 947–957. [Google Scholar] [CrossRef]
- Brodeur, G.M.; Seeger, R.C.; Schwab, M.; Varmus, H.E.; Bishop, J.M. Amplification of N-myc in untreated human neuroblastomas correlates with advanced disease stage. Science 1984, 224, 1121–1124. [Google Scholar] [CrossRef] [PubMed]
- Seeger, R.C.; Brodeur, G.M.; Sather, H.; Dalton, A.; Siegel, S.E.; Wong, K.Y.; Hammond, D. Association of multiple copies of the N-myc oncogene with rapid progression of neuroblastomas. N. Engl. J. Med. 1985, 313, 1111–1116. [Google Scholar] [CrossRef] [PubMed]
- Alentorn, A.; Dehais, C.; Ducray, F.; Carpentier, C.; Mokhtari, K.; Figarella-Branger, D.; Chinot, O.; Cohen-Moyal, E.; Ramirez, C.; Loiseau, H.; et al. Allelic loss of 9p21.3 is a prognostic factor in 1p/19q codeleted anaplastic gliomas. Neurology 2015, 85, 1325–1331. [Google Scholar] [CrossRef] [PubMed]
- Ejeskar, K.; Aburatani, H.; Abrahamsson, J.; Kogner, P.; Martinsson, T. Loss of heterozygosity of 3p markers in neuroblastoma tumours implicate a tumour-suppressor locus distal to the FHIT gene. Br. J. Cancer 1998, 77, 1787–1791. [Google Scholar] [CrossRef]
- Spitz, R.; Hero, B.; Ernestus, K.; Berthold, F. FISH analyses for alterations in chromosomes 1, 2, 3, and 11 define high-risk groups in neuroblastoma. Med. Pediatr. Oncol. 2003, 41, 30–35. [Google Scholar] [CrossRef]
- Vandesompele, J.; Baudis, M.; De Preter, K.; Van Roy, N.; Ambros, P.F.; Bown, N.; Brinkschmidt, C.; Christiansen, H.; Combaret, V.; Łastowska, M.; et al. Unequivocal delineation of clinicogenetic subgroups and development of a new model for improved outcome prediction in neuroblastoma. J. Clin. Oncol. 2005, 23, 2280–2299. [Google Scholar] [CrossRef] [PubMed]
- Kotchetkov, R.; Driever, P.; Činátl, J.; Michaelis, M.; Karaskova, J.; Blaheta, R.; Squire, J.A.; Von Deimling, A.; Moog, J.; Cinatl, J., Jr. Increased malignant behavior in neuroblastoma cells with acquired multi-drug resistance does not depend on P-gp expression. Int. J. Oncol. 2005, 27, 1029–1037. [Google Scholar] [CrossRef]
- Michaelis, M.; Klassert, D.; Barth, S.; Suhan, T.; Breitling, R.; Mayer, B.; Hinsch, N.; Doerr, H.W.; Cinatl, J.; Cinatl, J., Jr. Chemoresistance acquisition induces a global shift of expression of aniogenesis-associated genes and increased pro-angogenic activity in neuroblastoma cells. Mol. Cancer 2009, 8, 80. [Google Scholar] [CrossRef]
- Blaheta, R.A.; Daher, F.H.; Michaelis, M.; Hasenberg, C.; Weich, E.M.; Jonas, D.; Kotchetkov, R.; Doerr, H.W.; Cinatl, J., Jr. Chemoresistance induces enhanced adhesion and transendothelial penetration of neuroblastoma cells by down-regulating NCAM surface expression. BMC Cancer 2006, 6, 294. [Google Scholar] [CrossRef][Green Version]
- Kotchetkov, R.; Činátl, J.; Blaheta, R.; Vogel, J.-U.; Karaskova, J.; Squire, J.A.; Driever, P.H.; Klingebiel, T.; Cinatl, J., Jr. Development of resistance to vincristine and doxorubicin in neuroblastoma alters malignant properties and induces additional karyotype changes: A preclinical model. Int. J. Cancer 2003, 104, 36–43. [Google Scholar] [CrossRef]
- Keshelava, N.; Seeger, R.C.; Groshen, S.; Reynolds, C.P. Drug resistance patterns of human neuroblastoma cell lines derived from patients at different phases of therapy. Cancer Res. 1998, 58, 5396–5405. [Google Scholar] [PubMed]
- Askari, B.S.; Krajinovic, M. Dihydrofolate reductase gene variations in susceptibility to disease and treatment outcomes. Curr. Genom. 2010, 11, 578–583. [Google Scholar] [CrossRef]
- Bai, Y.; Li, L.D.; Li, J.; Lu, X. Targeting of topoisomerases for prognosis and drug resistance in ovarian cancer. J. Ovarian Res. 2016, 9, 35. [Google Scholar] [CrossRef]
- Wojtowicz, K.; Januchowski, R.; Nowicki, M.; Zabel, M. vPARP Adjusts MVP Expression in Drug-resistant Cell Lines in Conjunction with MDR Proteins. Anticancer Res. 2017, 37, 3015–3023. [Google Scholar] [PubMed]
- Vaclavikova, R.; Hughes, D.J.; Soucek, P. Microsomal epoxide hydrolase 1 (EPHX1): Gene, structure, function, and role in human disease. Gene 2015, 571, 1–8. [Google Scholar] [CrossRef] [PubMed]
- Breslin, S.; Lowry, M.C.; O’Driscoll, L. Neratinib resistance and cross-resistance to other HER2-targeted drugs due to increased activity of metabolism enzyme cytochrome P4503A4. Br. J. Cancer 2017, 116, 620–625. [Google Scholar] [CrossRef]
- Carvalho, L.F.; Silva, A.M.F.; Carvalho, A. The use of antioxidant agents for chemotherapy-induced peripheral neuropathy treatment in animal models. Clin. Exp. Pharmacol. Physiol. 2017, 44, 971–979. [Google Scholar] [CrossRef]
- Russo, R.; Cimmino, F.; Pezone, L.; Manna, F.; Avitabile, M.; Langella, C.; Koster, J.; Casale, F.; Raia, M.; Viola, G.; et al. Kinome expression profiling of human neuroblastoma tumors identifies potential drug targets for ultra high-risk patients. Carcinogenesis 2017, 38, 1011–1020. [Google Scholar] [CrossRef]
- Formicola, D.; Petrosino, G.; Lasorsa, V.A.; Pignataro, P.; Cimmino, F.; Vetrella, S.; Longo, L.; Tonini, G.P.; Oberthür, A.; Iolascon, A.; et al. An 18 gene expression-based score classifier predicts the clinical outcome in stage 4 neuroblastoma. J. Transl. Med. 2016, 14, 142. [Google Scholar] [CrossRef]
- Kreitz, K.; Ernst, A.; Schmidt, R.; Simon, T.; Fischer, M.; Volland, R.; Hero, B.; Berthold, F. A new risk score for patients after first recurrence of stage 4 neuroblastoma aged ≥18 months at first diagnosis. Cancer Med. 2019, 8, 7236–7243. [Google Scholar] [CrossRef]
- Oberthür, A.; Hero, B.; Berthold, F.; Juraeva, D.; Faldum, A.; Kahlert, Y.; Asgharzadeh, S.; Seeger, R.; Scaruffi, P.; Tonini, G.P.; et al. Prognostic impact of gene expression-based classification for neuroblastoma. J. Clin. Oncol. 2010, 28, 3506–3515. [Google Scholar] [CrossRef] [PubMed]
- Fechete, R.; Munteanu, A.; Bernthaler, A.; Inger, A.; Lukas, A.; Lancet, D.; Barth, S.; Olender, T.; Perco, P.; Cinatl, J., Jr.; et al. Synthetic lethal hubs associated with vincristine resistant neuroblastoma. Mol. Biosyst. 2011, 7, 200–214. [Google Scholar] [CrossRef] [PubMed]





| Cell Cycle Phases | Parental | VCR-10 | VCR-20 |
|---|---|---|---|
| SubG1 | 1.3 ± 0.6 | 1.0 | 0.7 ± 0.6 |
| G1 | 57.7 ± 2.5 | 68.3 ± 2.5 | 67.3 ± 2.5 |
| S | 16.7 ± 1.2 | 13.0 ± 2.6 | 14.0 ± 1.7 |
| G2/M | 24.3 ± 3.2 | 17.3 ± 0.6 | 18.0 ± 1.0 |
| Drugs | Parental | VCR 20 ng |
|---|---|---|
| Paclitaxel | 32.11 ng/mL (± 1.33) | 70.7 ng/mL (± 2.11) |
| Nocodazole | 91.97 ng/mL (± 1.18) | 337 ng/mL (± 7.64) |
| Cisplatin | 1.37 µg/mL (± 0.27) | 2.23 µg/mL (± 0.35) |
| Etoposide | 1.6 µg/mL (± 0.26) | 2.14 µg/mL (± 0.47) |
| Vincristine | 0.47 ng/mL (± 0.01) | >700 ng/mL |
| GSE625664 (498 NBs) | Overall Survival | Relapse-Free Survival | ||||||
| Markers | p-Value | Hazard Ratio | 95% CI | p-Value | Hazard Ratio | 95% CI | ||
| Lower | Upper | Lower | Upper | |||||
| INSS Stage (1, 2, 3, 4s vs. 4) | 0.0004 | 2.62 | 1.54 | 4.45 | 0 | 2 | 1.39 | 2.9 |
| MYCN (non-Ampl vs. Ampl) | 0.0019 | 2.08 | 1.31 | 3.29 | 0.19 | 1.3 | 0.88 | 1.91 |
| Age at diagnosis (<18m vs. ≥18m) | 0.00001 | 3.38 | 1.96 | 5.81 | 0 | 1.95 | 1.38 | 2.77 |
| Chemo-resistant (Neg vs. Pos) | 0.0002 | 2.83 | 1.63 | 4.92 | 0 | 1.81 | 1.22 | 2.68 |
| GSE16476 (88 NBs) | Overall Survival | Event-Free Survival | ||||||
| Markers | p-Value | Hazard Ratio | 95% CI | p-Value | Hazard Ratio | 95% CI | ||
| Lower | Upper | Lower | Upper | |||||
| INSS Stage (1, 2, 3, 4s vs. 4) | 0.586 | 1.47 | 0.37 | 5.89 | 0.89 | 1.08 | 0.38 | 3.05 |
| MYCN (non-Ampl vs. Ampl) | 0.532 | 1.28 | 0.59 | 2.76 | 0.37 | 1.41 | 0.66 | 2.99 |
| Age at diagnosis (<18m vs. ≥18m) | 0.0009 | 39.08 | 4.5 | 339.56 | 0.001 | 6.09 | 2.09 | 17.74 |
| Chemo-resistant (Neg vs. Pos) | 0.0009 | 9.49 | 2.5 | 26.01 | 0.004 | 4.07 | 1.58 | 10.45 |
© 2020 by the authors. Licensee MDPI, Basel, Switzerland. This article is an open access article distributed under the terms and conditions of the Creative Commons Attribution (CC BY) license (http://creativecommons.org/licenses/by/4.0/).
Share and Cite
Jemaà, M.; Sime, W.; Abassi, Y.; Lasorsa, V.A.; Bonne Køhler, J.; Michaelis, M.; Cinatl, J.; Capasso, M.; Massoumi, R. Gene Expression Signature of Acquired Chemoresistance in Neuroblastoma Cells. Int. J. Mol. Sci. 2020, 21, 6811. https://doi.org/10.3390/ijms21186811
Jemaà M, Sime W, Abassi Y, Lasorsa VA, Bonne Køhler J, Michaelis M, Cinatl J, Capasso M, Massoumi R. Gene Expression Signature of Acquired Chemoresistance in Neuroblastoma Cells. International Journal of Molecular Sciences. 2020; 21(18):6811. https://doi.org/10.3390/ijms21186811
Chicago/Turabian StyleJemaà, Mohamed, Wondossen Sime, Yasmin Abassi, Vito Alessandro Lasorsa, Julie Bonne Køhler, Martin Michaelis, Jindrich Cinatl, Mario Capasso, and Ramin Massoumi. 2020. "Gene Expression Signature of Acquired Chemoresistance in Neuroblastoma Cells" International Journal of Molecular Sciences 21, no. 18: 6811. https://doi.org/10.3390/ijms21186811
APA StyleJemaà, M., Sime, W., Abassi, Y., Lasorsa, V. A., Bonne Køhler, J., Michaelis, M., Cinatl, J., Capasso, M., & Massoumi, R. (2020). Gene Expression Signature of Acquired Chemoresistance in Neuroblastoma Cells. International Journal of Molecular Sciences, 21(18), 6811. https://doi.org/10.3390/ijms21186811

