Functional Characterization of Muscarinic Receptors in Human Schwann Cells
Abstract
1. Introduction
2. Results
2.1. Muscarinic Receptors Are Expressed in hSCs
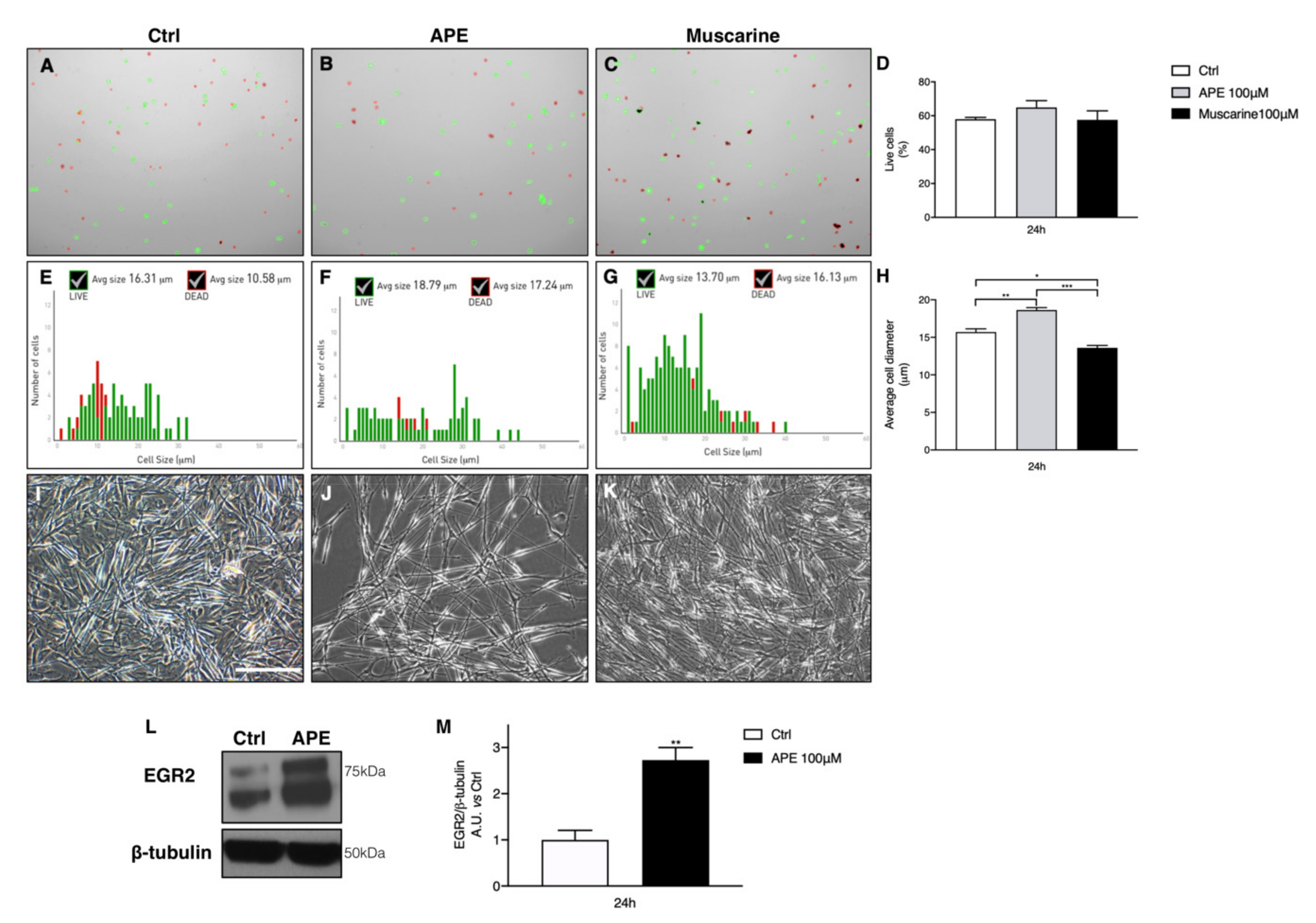
2.2. Analysis of Cell Growth, Survival, and Morphology
3. Discussion
4. Materials and Methods
4.1. Human Schwann Cells Cultures
4.2. Pharmacological Treatments
4.3. Cell Proliferation and Survival Assay
4.4. RNA Extraction and RT-PCR Analysis
4.5. Protein Extraction and Western Blot
4.6. Immunocytochemistry Analysis
4.7. Data Analysis
5. Conclusions
Supplementary Materials
Author Contributions
Funding
Acknowledgments
Conflicts of Interest
Abbreviations
| ACh | Acetylcholine |
| APE | Arecaidine propargyl ester |
| cAMP | Cyclic adenosine monophosphate |
| CNS | Central Nervous System |
| DRG | Dorsal Root Ganglion |
| DIV | Day in vitro |
| FBS | Foetal bovine serum |
| Fsk | Forskolin |
| GFAP | Glial fibrillary acidic protein |
| GGF-2 | Glial growth factor 2 |
| hSCs | Human Schwann cells |
| IP3 | Inositol 1,4,5-triphosphate |
| mAChRs | Muscarinic acetylcholine receptors |
| MBP | Myelin basic protein |
| MTS | 3-(4,5-dimethylthiazol-2-yl)-5-(3-carboxymethoxyphenyl)-2-(4-sulfophenyl)-2H-tetrazolium, inner salt |
| NRG1 | Neuregulin 1 |
| NGF | Nerve growth factor |
| P0 | Myelin protein 0 |
| P1, P2, P3 | Patient 1, 2, 3 |
| PMP22 | Peripheral myelin protein 22 |
| PNIs | Peripheral Nervous Injuries |
| PNS | Peripheral Nervous System |
| PSC | Perisynaptic Schwann cell |
| RT | Room temperature |
| SDS | Sodium dodecyl sulphate |
| SEM | standard error of the mean |
| TEM | Transmission electron microscopy |
| α-Btx | α-bungarotoxin |
References
- Fields, R.D.; Dutta, D.J.; Belgrad, J.; Robnett, M. Cholinergic signaling in myelination. Glia 2017, 65, 687–698. [Google Scholar] [CrossRef] [PubMed]
- Fields, R.D. Release of neurotransmitters from glia. Neuron. Glia Biol. 2010, 6, 137–139. [Google Scholar] [CrossRef] [PubMed]
- Magnaghi, V.; Procacci, P.; Tata, A.M. Chapter 15 Novel Pharmacological Approaches to Schwann Cells as Neuroprotective Agents for Peripheral Nerve Regeneration, 1st ed.; Elsevier Inc.: Amsterdam, The Netherlands, 2009; Volume 87. [Google Scholar] [CrossRef]
- Tata, A.M. Muscarinic Acetylcholine Receptors: New Potential Therapeutic Targets in Antinociception and in Cancer Therapy. Recent Pat. CNS Drug Discov. 2008, 3, 94–103. [Google Scholar] [CrossRef]
- Matera, C.; Tata, A.M. Pharmacological Approaches to Targeting Muscarinic Acetylcholine Receptors. Recent Pat. CNS Drug Discov. 2014, 9, 85–100. [Google Scholar] [CrossRef] [PubMed]
- Villegas, J. Cholinergic systems in axon-Schwann cell interactions. Trends Neurosci. 1978, 1, 66–68. [Google Scholar] [CrossRef]
- Guizzetti, M.; Costa, P.; Peters, J.; Costa, L.G. Acetylcholine as a mitogen: Muscarinic receptor-mediated proliferation of rat astrocytes and human astrocytoma cells. Eur. J. Pharmacol. 1996, 297, 265–273. [Google Scholar] [CrossRef]
- De Angelis, F.; Bernardo, A.; Magnaghi, V.; Minghetti, L.; Tata, A.M. Muscarinic receptor subtypes as potential targets to modulate oligodendrocyte progenitor survival, proliferation, and differentiation. Dev. Neurobiol. 2012, 72, 713–728. [Google Scholar] [CrossRef]
- Loreti, S.; Vilaró, M.T.; Visentin, S.; Rees, H.; Levey, A.I.; Tata, A.M. Rat Schwann cells express M1–M4 muscarinic receptor subtypes. J. Neurosci. Res. 2006, 84, 97–105. [Google Scholar] [CrossRef]
- Uggenti, C.; De Stefano, M.E.; Costantino, M.; Loreti, S.; Pisano, A.; Avallone, B.; Talora, C.; Magnaghi, V.; Tata, A.M. M2 muscarinic receptor activation regulates schwann cell differentiation and myelin organization. Dev. Neurobiol. 2014, 74, 676–691. [Google Scholar] [CrossRef]
- Loreti, S.; Ricordy, R.; De Stefano, M.E.; Augusti-Tocco, G.; Tata, A.M. Acetylcholine inhibits cell cycle progression in rat Schwann cells by activation of the M2 receptor subtype. Neuron. Glia Biol. 2007, 3, 269–279. [Google Scholar] [CrossRef]
- Piovesana, R.; Faroni, A.; Taggi, M.; Matera, A.; Soligo, M.; Canipari, R.; Manni, L.; Reid, A.J.; Tata, A.M. Muscarinic receptors modulate Nerve Growth Factor production in rat Schwann-like adipose-derived stem cells and in Schwann cells. Sci. Rep. 2020, 10, 7159. [Google Scholar] [CrossRef] [PubMed]
- Lehmann, H.C.; Höke, A. Schwann cells as a therapeutic target for peripheral neuropathies. CNS Neurol. Disord. Drug Targets 2010, 9, 801–806. [Google Scholar] [CrossRef] [PubMed]
- Wei, Z.; Fei, Y.; Su, W.; Chen, G. Emerging Role of Schwann Cells in Neuropathic Pain: Receptors, Glial Mediators and Myelination. Front. Cell. Neurosci. 2019, 13, 1–8. [Google Scholar] [CrossRef] [PubMed]
- Blakeley, J.O.; Plotkin, S.R. Therapeutic advances for the tumors associated with neurofibromatosis type 1, type 2, and schwannomatosis. Neuro. Oncol. 2016, 18, 624–638. [Google Scholar] [CrossRef] [PubMed]
- Alessandrini, F.; Cristofaro, I.; Di Bari, M.; Zasso, J.; Conti, L.; Tata, A.M. The activation of M2 muscarinic receptor inhibits cell growth and survival in human glioblastoma cancer stem cells. Int. Immunopharmacol. 2015, 29, 105–109. [Google Scholar] [CrossRef]
- Piovesana, R.; Faroni, A.; Magnaghi, V.; Reid, A.J.; Tata, A.M. M2 receptors activation modulates cell growth, migration and differentiation of rat Schwann-like adipose-derived stem cells. Cell Death Discov. 2019, 5, 92. [Google Scholar] [CrossRef]
- Kim, H.S.; Lee, J.; Lee, D.Y.; Kim, Y.D.; Kim, J.Y.; Lim, H.J.; Lim, S.; Cho, Y.S. Schwann Cell Precursors from Human Pluripotent Stem Cells as a Potential Therapeutic Target for Myelin Repair. Stem Cell Rep. 2017, 8, 1714–1726. [Google Scholar] [CrossRef]
- Pestronk, A.; Drachman, D. Motor nerve terminal outgrowth and acetylcholine receptors: Inhibition of terminal outgrowth by alpha-bungarotoxin and anti-acetylcholine receptor antibody. J. Neurosci. 1985, 5, 751–758. [Google Scholar] [CrossRef]
- Georgiou, J.; Robitaille, R.; Charlton, M.P. Muscarinic Control of Cytoskeleton in Perisynaptic Glia. J. Neurosci. 1999, 19, 3836–3846. [Google Scholar] [CrossRef]
- Gomez-Sanchez, J.A.; Pilch, K.S.; van der Lans, M.; Fazal, S.V.; Benito, C.; Wagstaff, L.J.; Mirsky, R.; Jessen, K.R. After nerve injury, lineage tracing shows that myelin and Remak Schwann cells elongate extensively and branch to form repair Schwann cells, which shorten radically on re-myelination. J. Neurosci. 2017, 37, 9086–9099. [Google Scholar] [CrossRef]
- Salani, M.; Anelli, T.; Augusti Tocco, G.; Lucarini, E.; Mozzetta, C.; Poiana, G.; Tata, A.; Biagioni, S. Acetylcholine-induced neuronal differentiation: Muscarinic receptor activation regulates EGR-1 and REST expression in neuroblastoma cells. J. Neurochem. 2009, 821–834. [Google Scholar] [CrossRef] [PubMed]
- von der Kammer, H.; Mayhaus, M.; Albrecht, C.; Enderich, J.; Wegner, M.; Nitsch, R.M. Muscarinic Acetylcholine Receptors Activate Expression of the Egr Gene Family of Transcription Factors. J. Biol. Chem. 1998, 273, 14538–14544. [Google Scholar] [CrossRef] [PubMed]
- Parkinson, D.B.; Bhaskaran, A.; Arthur-Farraj, P.; Noon, L.A.; Woodhoo, A.; Lloyd, A.C.; Feltri, M.L.; Wrabetz, L.; Behrens, A.; Mirsky, R.; et al. c-Jun is a negative regulator of myelination. J. Cell Biol. 2008, 181, 625–637. [Google Scholar] [CrossRef]
- Jakubík, J.; Bačáková, L.; El-Fakahany, E.E.; Tuček, S. Positive Cooperativity of Acetylcholine and Other Agonists with Allosteric Ligands on Muscarinic Acetylcholine Receptors. Mol. Pharmacol. 1997, 52, 172–179. [Google Scholar] [CrossRef] [PubMed]
- Moser, U.; Lambrecht, G.; Wagner, M.; Wess, J.; Mutschler, E. Structure-activity relationships of new analogues of arecaidine propargyl ester at muscarinic M1 and M2 receptor subtypes. Br. J. Pharmacol. 1989, 96, 319–324. [Google Scholar] [CrossRef] [PubMed]
- Tumiatti, V.; Wehrle, J.; Hildebrandt, C.; Moser, U.; Dannhardt, G.; Mutschler, E.; Lambrecht, G. Muscarinic Properties of Compounds Related to Arecaidine Propargyl Ester. Arzneimittelforschung 2000, 50, 11–15. [Google Scholar] [CrossRef]
- De Angelis, F.; Marinelli, S.; Fioretti, B.; Catacuzzeno, L.; Franciolini, F.; Pavone, F.; Maria Tata, A. M2 Receptors Exert Analgesic Action on DRG Sensory Neurons by Negatively Modulating VR1 Activity. J. Cell. Physiol. 2014, 229, 783–790. [Google Scholar] [CrossRef]
- Ferretti, M.; Fabbiano, C.; Bari, M.D.; Conte, C.; Castigli, E.; Sciaccaluga, M.; Ponti, D.; Ruggieri, P.; Raco, A.; Ricordy, R.; et al. M2 receptor activation inhibits cell cycle progression and survival in human glioblastoma cells. J. Cell. Mol. Med. 2013, 17, 552–566. [Google Scholar] [CrossRef]
- Di Bari, M.; Tombolillo, V.; Conte, C.; Castigli, E.; Sciaccaluga, M.; Iorio, E.; Carpinelli, G.; Ricordy, R.; Fiore, M.; Degrassi, F.; et al. Cytotoxic and genotoxic effects mediated by M2 muscarinic receptor activation in human glioblastoma cells. Neurochem. Int. 2015, 90, 261–270. [Google Scholar] [CrossRef]
- Lucianò, A.M.; Mattei, F.; Damo, E.; Panzarini, E.; Dini, L.; Tata, A.M. Effects mediated by M2 muscarinic orthosteric agonist on cell growth in human neuroblastoma cell lines. Pure Appl. Chem. 2019, 91, 1641–1650. [Google Scholar] [CrossRef]
- Piovesana, R.; Melfi, S.; Fiore, M.; Magnaghi, V.; Tata, A.M. M2 muscarinic receptor activation inhibits cell proliferation and migration of rat adipose-mesenchymal stem cells. J. Cell. Physiol. 2018, 233, 5348–5360. [Google Scholar] [CrossRef] [PubMed]
- Pacini, L.; De Falco, E.; Di Bari, M.; Coccia, A.; Siciliano, C.; Ponti, D.; Pastore, A.L.; Petrozza, V.; Carbone, A.; Tata, A.M.; et al. M2 muscarinic receptors inhibit cell proliferation and migration in urothelial bladder cancer cells. Cancer Biol. Ther. 2014, 15, 1489–1498. [Google Scholar] [CrossRef] [PubMed]



| Gene | Forward 5′–3′ | Reverse 5′–3′ |
|---|---|---|
| RN18S1 | ATCGGGGATTGCAATTATTC | CTCACTAAACCATCCAATCG |
| M1 | CAGCAGTACCGAACCACGTA | CTCCTGACTTCCTGCCTAAA |
| M2 | CCAAGACCCCGTTTCTCCAAG | CCTTCTCCTCTCCCTGAACAC |
| M3 | CGCTCCAACAGGAGGAAGTA | GGAGTTGAGGATGGTGCTGT |
| M4 | AATGAAGCAGAGCGTCAAGAA | TCATTGGAAGTGTCCTTATCA |
| M5 | CCTGGCTGATCTCCTTCATC | GTCCTTGGTTCGCTTCTCTG |
© 2020 by the authors. Licensee MDPI, Basel, Switzerland. This article is an open access article distributed under the terms and conditions of the Creative Commons Attribution (CC BY) license (http://creativecommons.org/licenses/by/4.0/).
Share and Cite
Piovesana, R.; Faroni, A.; Tata, A.M.; Reid, A.J. Functional Characterization of Muscarinic Receptors in Human Schwann Cells. Int. J. Mol. Sci. 2020, 21, 6666. https://doi.org/10.3390/ijms21186666
Piovesana R, Faroni A, Tata AM, Reid AJ. Functional Characterization of Muscarinic Receptors in Human Schwann Cells. International Journal of Molecular Sciences. 2020; 21(18):6666. https://doi.org/10.3390/ijms21186666
Chicago/Turabian StylePiovesana, Roberta, Alessandro Faroni, Ada Maria Tata, and Adam J. Reid. 2020. "Functional Characterization of Muscarinic Receptors in Human Schwann Cells" International Journal of Molecular Sciences 21, no. 18: 6666. https://doi.org/10.3390/ijms21186666
APA StylePiovesana, R., Faroni, A., Tata, A. M., & Reid, A. J. (2020). Functional Characterization of Muscarinic Receptors in Human Schwann Cells. International Journal of Molecular Sciences, 21(18), 6666. https://doi.org/10.3390/ijms21186666

