Conventional Co-Housing Modulates Murine Gut Microbiota and Hematopoietic Gene Expression
Abstract
1. Introduction
2. Results
2.1. Increased Blood Leukocytes and Activated T Cells in Co-Housed CVT Mice
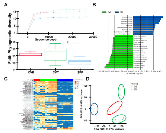
2.2. Enrichment of Gut Microbiota Diversity in CVT Mice
2.3. Gene Expression in KL Cells by Single Cell RNA-Seq
2.4. Functional Characteristics of HSPCs from CVT and SPF Mice
2.5. Hematopoietic Effects Following Long-Term Co-Housing
3. Discussion
4. Materials and Methods
4.1. Mice and Animal Husbandry
4.2. Cell Counting, Histology and Flow Cytometry
4.3. 16S rRNA Gene Amplicon Sequencing and Metagenomic Analyses
4.4. Single Cell RNA Sequencing
4.5. Competitive Repopulation and Colony Forming Cell (CFC) Assay
4.6. Statistics
5. Conclusions
Author Contributions
Funding
Conflicts of Interest
Abbreviations
| APC | allophycocyanin |
| B6 | C57BL/6 |
| BM | Bone marrow |
| CFC | Colony forming cells |
| CMP | Common myeloid progenitors |
| CVB | Mice born and raised in conventional facility |
| CVT | SPF mice transferred and co-housed in conventional facility |
| EM | Effector memory |
| GMP | Granulocyte-monocyte progenitors |
| HSPC | Hematopoietic stem and progenitor cells |
| KL | c-Kit+Lin− cells |
| KSL | c-Kit+Sca-1+Lin− cells |
| LMPP | Lymphoid multipotent progenitors |
| LTHSC | Long-term hematopoietic stem cells |
| MEP | Megakaryocyte-erythrocyte progenitors |
| MPP | Multipotent progenitors |
| OTU | operational taxonomic units |
| PE | phycoerythrin |
| SPF | Specific-pathogen-free |
| tSNE | t-distributed stochastic neighbor embedding |
Appendix A



| Rank | Bacterial Name | CVT | SPF | Main Characteristics |
|---|---|---|---|---|
| 01 | Bacteroides mediterraneensis | H | L | G-, anaerobic, rod-shared, isolated in 2016 |
| 02 | Bacteroides stercoris | H | L | Symbiont, abundant, opportunistic pathogens |
| 03 | Prolixibacter denitrificans | H | L | G-, anaerobic, nitrate-reducing, isolated in 2015 |
| 04 | Butyricimnas synergistica | H | L | G- anaerobic, rod-shaped, new genus found in 2009 |
| 05 | Lactobacillus reuteri | H | L | Antimicrobial, reduce pro-inflammatory cytokines |
| 06 | Prevotella multiformis | H | L | G-, cocci and rods, anaerobic, isolated in 2005 |
| 07 | Prevotella lascolaii | H | L | G-, anaerobic, rod-shaped, isolated in 2018 |
| 08 | Oligotropha carboxidovorans | H | L | G-, growth on CO, CO2 and H2, reported in 2013 |
| 09 | Bacillus campisalis | H | L | G+, isolated from solar saltern samples in 2015 |
| 10 | Paraprevotella xylaniphila | H | L | G-. anaerobic rods, isolated in 2009 |
| 11 | Sediminispirochaeta smaragdinae | H | L | Anaerobic, spiral, reduce thiosulfate, isolated in 1998 |
| 12 | Prevotella melaninogenica | H/L | L | G-, anaerobic, rod, classified in 1921, 1982 and 1990 |
| 13 | Chryseobacterium gleum | L | H | G-, aerobic, bacilli, yellow, respiratory infection |
| 14 | Psedomonas Stutzeri | L | H | G-, aerobic, rod-shaped, opportunistic pathogen |
| 15 | Parabacteroides goldsteinii | H | L | G-, anaerobic, pathogenic for abdominal infections |
| KL | LTHSC | GMP | ||||||
|---|---|---|---|---|---|---|---|---|
| Gene Name | P | LogFold | Gene Name | P | LogFold | Gene Name | P | LogFold |
| Elane | 0.0000 | 0.3628 | S100a8 | 0.0000 | 1.0331 | Hspa1a | 0.0000 | 0.3417 |
| Hspa1a | 0.0000 | 0.3340 | S100a9 | 0.0000 | 0.9907 | Rpl12 | 0.0000 | 0.2177 |
| Ctsg | 0.0000 | 0.3111 | Camp | 0.0000 | 0.9549 | Rps12 | 0.0000 | 0.2167 |
| Mpo | 0.0000 | 0.2878 | Ngp | 0.0000 | 0.7470 | Rplp1 | 0.0000 | 0.2027 |
| Prtn3 | 0.0000 | 0.2591 | Car1 | 0.0004 | 0.5737 | Rbm3 | 0.0000 | 0.2012 |
| Ms4a3 | 0.0000 | 0.2247 | Lcn2 | 0.0000 | 0.5150 | Jun | 0.0000 | 0.1942 |
| Mt1 | 0.0000 | 0.1746 | Klf6 | 0.0001 | 0.3092 | Ctsg | 0.0000 | 0.1874 |
| Fosb | 0.0000 | 0.1696 | Mpo | 0.0043 | 0.2795 | Rps2 | 0.0000 | 0.1847 |
| Gm26917 | 0.0000 | 0.1580 | Mt1 | 0.0253 | 0.2753 | Prtn3 | 0.0000 | 0.1826 |
| Ly6c2 | 0.0000 | 0.1483 | Atf4 | 0.0002 | 0.2687 | Rpl10a | 0.0000 | 0.1812 |
| Rps12 | 0.0000 | 0.1442 | Rbm3 | 0.0001 | 0.2601 | Eefla1 | 0.0000 | 0.1771 |
| Ap3S1 | 0.0000 | 0.1397 | Ly6c2 | 0.0011 | 0.2546 | Eeflb2 | 0.0000 | 0.1746 |
| Pf4 | 0.0000 | 0.1291 | Jund | 0.0155 | 0.2490 | Rpl14 | 0.0000 | 0.1736 |
| Clec12a | 0.0000 | 0.1290 | Fos | 0.0059 | 0.2440 | Hsp90ab1 | 0.0000 | 0.1697 |
| Jund | 0.0000 | 0.1277 | Dusp1 | 0.0000 | 0.2374 | Gm26917 | 0.0000 | 0.1674 |
| Car1 | 0.0000 | 0.1255 | Klf2 | 0.0118 | 0.2335 | Mpo | 0.0000 | 0.1657 |
| Fam132a | 0.0000 | 0.1244 | Dusp1 | 0.0065 | 0.2147 | Elane | 0.0000 | 0.1651 |
| Plac8 | 0.0000 | 0.1240 | Ik | 0.0126 | 0.2101 | Rpsa | 0.0000 | 0.1641 |
| Ssr4 | 0.0000 | 0.1191 | Serpinb6a | 0.0017 | 0.2096 | Rpl27a | 0.0000 | 0.1640 |
| Mt2 | 0.0000 | 0.1170 | Fam132a | 0.0448 | 0.1978 | Zfos1 | 0.0000 | 0.1635 |
| KL | LTHSC | GMP | ||||||
|---|---|---|---|---|---|---|---|---|
| Gene Name | P | LogFold | Gene Name | P | LogFold | Gene Name | P | LogFold |
| Retnlg | 0.0000 | −0.5532 | Mien | 0.0001 | −0.2787 | Retnlg | 0.0000 | −0.9036 |
| Lyz2 | 0.0000 | −0.3917 | Nop56 | 0.0030 | −0.2564 | Lyz2 | 0.0000 | −0.6427 |
| Chil3 | 0.0000 | −0.2833 | Ninj1 | 0.0247 | −0.2253 | Hbb−bs | 0.0000 | −0.5974 |
| Ifitm1 | 0.0000 | −0.2744 | Cstb | 0.0045 | −0.2203 | Chil3 | 0.0000 | −0.5521 |
| Hba-a2 | 0.0000 | −0.2507 | Chchd6 | 0.0014 | −0.2194 | S100a6 | 0.0000 | −0.4957 |
| Ctla2a | 0.0000 | −0.2449 | Snx5 | 0.0056 | −0.2192 | Lcn2 | 0.0000 | −0.4640 |
| Hbb-bs | 0.0000 | −0.2332 | Dapp1 | 0.0174 | −0.2173 | Ifitm6 | 0.0000 | −0.4616 |
| Cd52 | 0.0000 | −0.2050 | Ivnslabp | 0.0033 | −0.2168 | S100a8 | 0.0000 | −0.4468 |
| S100a9 | 0.0061 | −0.2012 | Eef2k | 0.0024 | −0.2165 | S100a9 | 0.0000 | −0.4446 |
| Hba-a1 | 0.0018 | −0.1960 | Sdpr | 0.0012 | −0.2144 | Lgals3 | 0.0000 | −0.4394 |
| Apoe | 0.0000 | −0.1891 | Timm22 | 0.0032 | −0.2109 | Ngp | 0.0000 | −0.4284 |
| Ngp | 0.0080 | −0.1880 | Vps29 | 0.0029 | −0.2088 | Cd52 | 0.0000 | −0.4141 |
| Ifitm6 | 0.0487 | −0.1850 | Serpinb1a | 0.0411 | −0.2061 | Mmp8 | 0.0000 | −0.4118 |
| Myl10 | 0.0000 | −0.1793 | Mycbp2 | 0.0154 | −0.2050 | Wfdc21 | 0.0000 | −0.4080 |
| Lgals3 | 0.0000 | −0.1728 | Gpn3 | 0.0020 | −0.2021 | Ltf | 0.0000 | −0.4076 |
| Ifitm3 | 0.0000 | −0.1706 | Hif1a | 0.0013 | −0.1985 | Ccl6 | 0.0000 | −0.3996 |
| Hbb-bt | 0.0000 | −0.1638 | Hnrnph3 | 0.0157 | −0.1984 | Pgiyrp1 | 0.0000 | −0.3930 |
| Malat1 | 0.0000 | −0.1565 | Kansl11 | 0.0001 | −0.1969 | Camp | 0.0000 | −0.3696 |
| Wfdc17 | 0.0000 | −0.1487 | Vezf1 | 0.0064 | −0.1948 | Ly6g | 0.0000 | −0.3681 |
| Lsp1 | 0.0000 | −0.1434 | Dhx36 | 0.0255 | −0.1936 | Hba−a1 | 0.0000 | −0.3539 |
References
- Beura, L.K.; Hamilton, S.E.; Bi, K.; Schenkel, J.M.; Odumade, O.A.; Casey, K.A.; Thompson, E.A.; Fraser, K.A.; Rosato, P.C.; Filali-Mouhim, A.; et al. Normalizing the environment recapitulates adult human immune traits in laboratory mice. Nature 2016, 532, 512–516. [Google Scholar] [CrossRef] [PubMed]
- Rosshart, S.P.; Vassallo, B.G.; Angeletti, D.; Hutchinson, D.S.; Morgan, A.P.; Takeda, K.; Hickman, H.D.; McCulloch, J.A.; Badger, J.H.; Ajami, N.J.; et al. Wild Mouse Gut Microbiota Promotes Host Fitness and Improves Disease Resistance. Cell 2017, 171, 1015–1028. [Google Scholar] [CrossRef] [PubMed]
- Rosshart, S.P.; Herz, J.; Vassallo, B.G.; Hunter, A.; Wall, M.K.; Badger, J.H.; McCulloch, J.A.; Anastasakis, D.G.; Sarshad, A.A.; Leonardi, I.; et al. Laboratory mice born to wild mice have natural microbiota and model human immune responses. Science 2019, 365, eaaw4361. [Google Scholar] [CrossRef] [PubMed]
- Yatsunenko, T.; Rey, F.E.; Manary, M.J.; Trehan, I.; Dominguez-Bello, M.G.; Contreras, M.; Magris, M.; Hidalgo, G.; Baldassano, R.N.; Anokhin, A.P.; et al. Human gut microbiome viewed across age and geography. Nature 2012, 486, 222–227. [Google Scholar] [CrossRef]
- Morgan, X.C.; Segata, N.; Huttenhower, C. Biodiversity and functional genomics in the human microbiome. Trends Genet. 2012, 29, 51–58. [Google Scholar] [CrossRef]
- Khosravi, A.; Yáñez, A.; Price, J.G.; Chow, A.; Merad, M.; Goodridge, H.S.; Mazmanian, S.K. Gut microbiota promote hematopoiesis to control bacterial infection. Cell Host Microbe 2014, 15, 374–381. [Google Scholar] [CrossRef]
- Josefsdottir, K.S.; Baldridge, M.T.; Kadmon, C.S.; King, K.Y. Antibiotics impair murine hematopoiesis by depleting the intestinal microbiota. Blood 2017, 129, 729–739. [Google Scholar] [CrossRef]
- Becattini, S.; Littmann, E.R.; Carter, R.A.; Kim, S.G.; Morjaria, S.M.; Ling, L.; Gyaltshen, Y.; Fontana, E.; Taur, Y.; Leiner, I.M.; et al. Commensal microbes provide first line defense against Listeria monocytogenes infection. J. Exp. Med. 2017, 214, 1973–1989. [Google Scholar] [CrossRef]
- Ridaura, V.K.; Bouladoux, N.; Claesen, J.; Chen, Y.E.; Byrd, A.L.; Constantinides, M.G.; Merrill, E.D.; Tamoutounour, S.; Fischbach, M.A.; Belkaid, Y. Contextual control of skin immunity and inflammation by Corynebacterium. J. Exp. Med. 2018, 215, 785–799. [Google Scholar] [CrossRef]
- Roy, S.; Trinchieri, G. Microbiota: A key orchestrator of cancer therapy. Nat. Rev. Cancer 2017, 17, 271–285. [Google Scholar] [CrossRef]
- Trompette, A.; Gollwitzer, E.S.; Yadava, K.; Sichelstiel, A.K.; Sprenger, N.; Ngom-Bru, C.; Blanchard, C.; Junt, T.; Nicod, L.P.; Harris, N.L.; et al. Gut microbiota metabolism of dietary fiber influences allergic airway disease and hematopoiesis. Nat. Med. 2014, 20, 159–166. [Google Scholar] [CrossRef] [PubMed]
- Iwamura, C.; Bouladoux, N.; Belkaid, Y.; Sher, A.; Jankovic, D. Sensing of the microbiota by NOD1 in mesenchymal stromal cells regulates murine hematopoiesis. Blood 2017, 129, 171–176. [Google Scholar] [CrossRef]
- Staffas, A.; Burgos da Silva, M.; Slingerland, A.E.; Lazrak, A.; Bare, C.J.; Holman, C.D.; Docampo, M.D.; Shono, Y.; Durham, B.; Pickard, A.J.; et al. Nutritional Support from the Intestinal Microbiota Improves Hematopoietic Reconstitution after Bone Marrow Transplantation in Mice. Cell Host Microbe 2018, 23, 447–457. [Google Scholar] [CrossRef] [PubMed]
- Taur, Y.; Jenq, R.R.; Perales, M.A.; Littmann, E.R.; Morjaria, S.; Ling, L.; No, D.; Gobourne, A.; Viale, A.; Dahi, P.B.; et al. The effects of intestinal tract bacterial diversity on mortality following allogeneic hematopoietic stem cell transplantation. Blood 2014, 124, 1174–1182. [Google Scholar] [CrossRef] [PubMed]
- Rashidi, A.; Herman, A.; Gomes, A.L.C.; Peled, J.U.; Jenq, R.R.; Brereton, D.G.; Staley, C.; Blazar, B.R.; Weisdorf, D.J. An alpha-defensin gene single nucleotide polymorphism modulates the gut microbiota and may alter the risk of acute graft-versus-host disease. Br. J. Haematol. 2020, 189, 926–930. [Google Scholar] [CrossRef] [PubMed]
- Patil, A.; Khillan, V.; Thakur, M.; Kale, P.; Bihari, C. Antimicrobial-Induced Cytopenia and Bone Marrow Hypocellularity in Patients with Cirrhosis. Bone Marrow Res. 2018, 2018, 4029648. [Google Scholar] [CrossRef]
- Li, J.; Dubois, W.; Thovarai, V.; Wu, Z.; Feng, X.; Peat, T.; Zhang, S.; Sen, S.K.; Trinchieri, G.; Chen, J.; et al. Attenuation of immune-mediated bone marrow damage in conventionally housed mice. Mol. Carcinog. 2020, 59, 237–245. [Google Scholar] [CrossRef]
- Faith, D.P. Conservation evaluation and phylogenetic diversity. Biol. Conserv. 1992, 61, 1–10. [Google Scholar] [CrossRef]
- Laurenti, E.; Doulatov, S.; Zandi, S.; Plumb, I.; Chen, J.; April, C.; Fan, J.B.; Dick, J.E. The transcriptional architecture of early human hematopoiesis identifies multilevel control of lymphoid commitment. Nat. Immunol. 2013, 14, 756–763. [Google Scholar] [CrossRef]
- Zhao, X.; Gao, S.; Wu, Z.; Kajigaya, S.; Feng, X.; Liu, Q.; Townsley, D.M.; Cooper, J.; Chen, J.; Keyvanfar, K.; et al. Single-cell RNA-seq reveals a distinct transcriptome signature of aneuploid hematopoietic cells. Blood 2017, 130, 2762–2773. [Google Scholar] [CrossRef]
- Scheperjans, F.; Aho, V.; Pereira, P.A.; Koskinen, K.; Paulin, L.; Pekkonen, E.; Haapaniemi, E.; Kaakkola, S.; Eerola-Rautio, J.; Pohja, M.; et al. Gut microbiota are related to Parkinson’s disease and clinical phenotype. Mov. Disord. 2015, 30, 350–358. [Google Scholar] [CrossRef] [PubMed]
- Kajihara, M.; Koido, S.; Kanai, T.; Ito, Z.; Matsumoto, Y.; Takakura, K.; Saruta, M.; Kato, K.; Odamaki, T.; Xiao, J.Z.; et al. Characterisation of blood microbiota in patients with liver cirrhosis. Eur. J. Gastroenterol. Hepatol. 2019, 31, 1577–1583. [Google Scholar] [CrossRef] [PubMed]
- Kwon, O.; Lee, S.; Kim, J.H.; Kim, H.; Lee, S.W. Altered gut microbiota composition in Rag 1-deficient mice contributes to modulating hemostasis of hematopoietic stem and progenitor cells. Immune Netw. 2015, 15, 252–259. [Google Scholar] [CrossRef]
- Calcinotto, A.; Brevi, A.; Chesi, M.; Ferrarese, R.; Garcia Perez, L.; Grioni, M.; Kumar, S.; Garbitt, V.M.; Sharik, M.E.; Henderson, K.J.; et al. Microbiota-driven interleukin-17-producing cells and eosinophils synergize to accelerate multiple myeloma progression. Nat. Commun. 2018, 9, 4832. [Google Scholar] [CrossRef] [PubMed]
- Baldridge, M.T.; King, K.Y.; Boles, N.C.; Weksberg, D.C.; Goodell, M.A. Quiescent hematopoietic stem cells are activated by IFN-gamma in response to chronic infection. Nature 2010, 465, 793–797. [Google Scholar] [CrossRef]
- Chen, J.; Feng, X.; Desierto, M.J.; Keyvanfar, K.; Young, N.S. IFN-gamma-mediated hematopoietic cell destruction in murine models of immune-mediated bone marrow failure. Blood 2015, 126, 2621–2631. [Google Scholar] [CrossRef]
- Zhao, X.; Ren, G.; Liang, L.; Ai, P.Z.; Zheng, B.; Tischfield, J.A.; Shi, Y.; Shao, C. Brief Report: Interferon-Gamma Induces Expansion of Lin(-)Sca-1(+)C-Kit(+) Cells. Stem Cells 2010, 28, 122–126. [Google Scholar] [CrossRef]
- Capitano, M.L. Toll-like receptor signaling in hematopoietic stem and progenitor cells. Curr. Opin. Hematol. 2019, 26, 207–213. [Google Scholar] [CrossRef]
- Takizawa, H.; Regoes, R.R.; Boddupalli, C.S.; Bonhoeffer, S.; Manz, M.G. Dynamic variation in cycling of hematopoietic stem cells in steady state and inflammation. J. Exp. Med. 2011, 208, 273–284. [Google Scholar] [CrossRef]
- Huang, J.; Nguyen-McCarty, M.; Hexner, E.O.; Danet-Desnoyers, G.; Klein, P.S. Maintenance of hematopoietic stem cells through regulation of Wnt and mTOR pathways. Nat. Med. 2012, 18, 1778–1785. [Google Scholar] [CrossRef]
- Famili, F.; Naber, B.A.; Vloemans, S.; de Haas, E.F.; Tiemessen, M.M.; Staal, F.J. Discrete roles of canonical and non-canonical Wnt signaling in hematopoiesis and lymphopoiesis. Cell Death Dis. 2015, 6, e1981. [Google Scholar] [CrossRef] [PubMed]
- Caporaso, J.G.; Lauber, C.L.; Walters, W.A.; Berg-Lyons, D.; Lozupone, C.A.; Turnbaugh, P.J.; Fierer, N.; Knight, R. Global patterns of 16S rRNA diversity at a depth of millions of sequences per sample. Proc. Natl. Acad. Sci. USA 2011, 108 (Suppl. 1), 4516–4522. [Google Scholar] [CrossRef]
- Caporaso, J.G.; Kuczynski, J.; Stombaugh, J.; Bittinger, K.; Bushman, F.D.; Costello, E.K.; Fierer, N.; Pena, A.G.; Goodrich, J.K.; Gordon, J.I.; et al. QIIME allows analysis of high-throughput community sequencing data. Nat. Methods 2010, 7, 335–336. [Google Scholar] [CrossRef]
- Callahan, B.J.; McMurdie, P.J.; Rosen, M.J.; Han, A.W.; Johnson, A.J.; Holmes, S.P. DADA2: High-resolution sample inference from Illumina amplicon data. Nat. Methods 2016, 13, 581–583. [Google Scholar] [CrossRef] [PubMed]
- Quast, C.; Pruesse, E.; Yilmaz, P.; Gerken, J.; Schweer, T.; Yarza, P.; Peplies, J.; Glockner, F.O. The SILVA ribosomal RNA gene database project: Improved data processing and web-based tools. Nucleic Acids Res. 2013, 41, D590–D596. [Google Scholar] [CrossRef] [PubMed]
- Vazquez-Baeza, Y.; Pirrung, M.; Gonzalez, A.; Knight, R. EMPeror: A tool for visualizing high-throughput microbial community data. Gigascience 2013, 2, 16. [Google Scholar] [CrossRef] [PubMed]
- Segata, N.; Izard, J.; Waldron, L.; Gevers, D.; Miropolsky, L.; Garrett, W.S.; Huttenhower, C. Metagenomic biomarker discovery and explanation. Genome Biol. 2011, 12, R60. [Google Scholar] [CrossRef]
- Zheng, G.X.; Terry, J.M.; Belgrader, P.; Ryvkin, P.; Bent, Z.W.; Wilson, R.; Ziraldo, S.B.; Wheeler, T.D.; McDermott, G.P.; Zhu, J.; et al. Massively parallel digital transcriptional profiling of single cells. Nat. Commun. 2017, 8, 14049. [Google Scholar] [CrossRef]
- Butler, A.; Hoffman, P.; Smibert, P.; Papalexi, E.; Satija, R. Integrating single-cell transcriptomic data across different conditions, technologies, and species. Nat. Biotechnol. 2018, 36, 411–420. [Google Scholar] [CrossRef]
- de Graaf, C.A.; Choi, J.; Baldwin, T.M.; Bolden, J.E.; Fairfax, K.A.; Robinson, A.J.; Biben, C.; Morgan, C.; Ramsay, K.; Ng, A.P.; et al. Haemopedia: An Expression Atlas of Murine Hematopoietic Cells. Stem Cell Rep. 2016, 7, 571–582. [Google Scholar] [CrossRef]





© 2020 by the authors. Licensee MDPI, Basel, Switzerland. This article is an open access article distributed under the terms and conditions of the Creative Commons Attribution (CC BY) license (http://creativecommons.org/licenses/by/4.0/).
Share and Cite
Chen, J.; Zhang, S.; Feng, X.; Wu, Z.; Dubois, W.; Thovarai, V.; Ahluwalia, S.; Gao, S.; Chen, J.; Peat, T.; et al. Conventional Co-Housing Modulates Murine Gut Microbiota and Hematopoietic Gene Expression. Int. J. Mol. Sci. 2020, 21, 6143. https://doi.org/10.3390/ijms21176143
Chen J, Zhang S, Feng X, Wu Z, Dubois W, Thovarai V, Ahluwalia S, Gao S, Chen J, Peat T, et al. Conventional Co-Housing Modulates Murine Gut Microbiota and Hematopoietic Gene Expression. International Journal of Molecular Sciences. 2020; 21(17):6143. https://doi.org/10.3390/ijms21176143
Chicago/Turabian StyleChen, Jichun, Shuling Zhang, Xingmin Feng, Zhijie Wu, Wendy Dubois, Vishal Thovarai, Sonia Ahluwalia, Shouguo Gao, Jinguo Chen, Tyler Peat, and et al. 2020. "Conventional Co-Housing Modulates Murine Gut Microbiota and Hematopoietic Gene Expression" International Journal of Molecular Sciences 21, no. 17: 6143. https://doi.org/10.3390/ijms21176143
APA StyleChen, J., Zhang, S., Feng, X., Wu, Z., Dubois, W., Thovarai, V., Ahluwalia, S., Gao, S., Chen, J., Peat, T., Sen, S. K., Trinchieri, G., Young, N. S., & Mock, B. A. (2020). Conventional Co-Housing Modulates Murine Gut Microbiota and Hematopoietic Gene Expression. International Journal of Molecular Sciences, 21(17), 6143. https://doi.org/10.3390/ijms21176143
