Attenuation of Flightless I Increases Human Pericyte Proliferation, Migration and Angiogenic Functions and Improves Healing in Murine Diabetic Wounds
Abstract
1. Introduction
2. Results
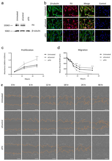
2.1. Flightless I Expression Impacts Human Pericyte Function
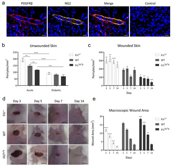
2.2. Flii Expression and Diabetic Status both Negatively Impact Dermal Pericyte Numbers In Vivo
2.3. Increased Pericyte Numbers in Flii+/− Diabetic Skin are Associated with an Increased Capacity for Healing
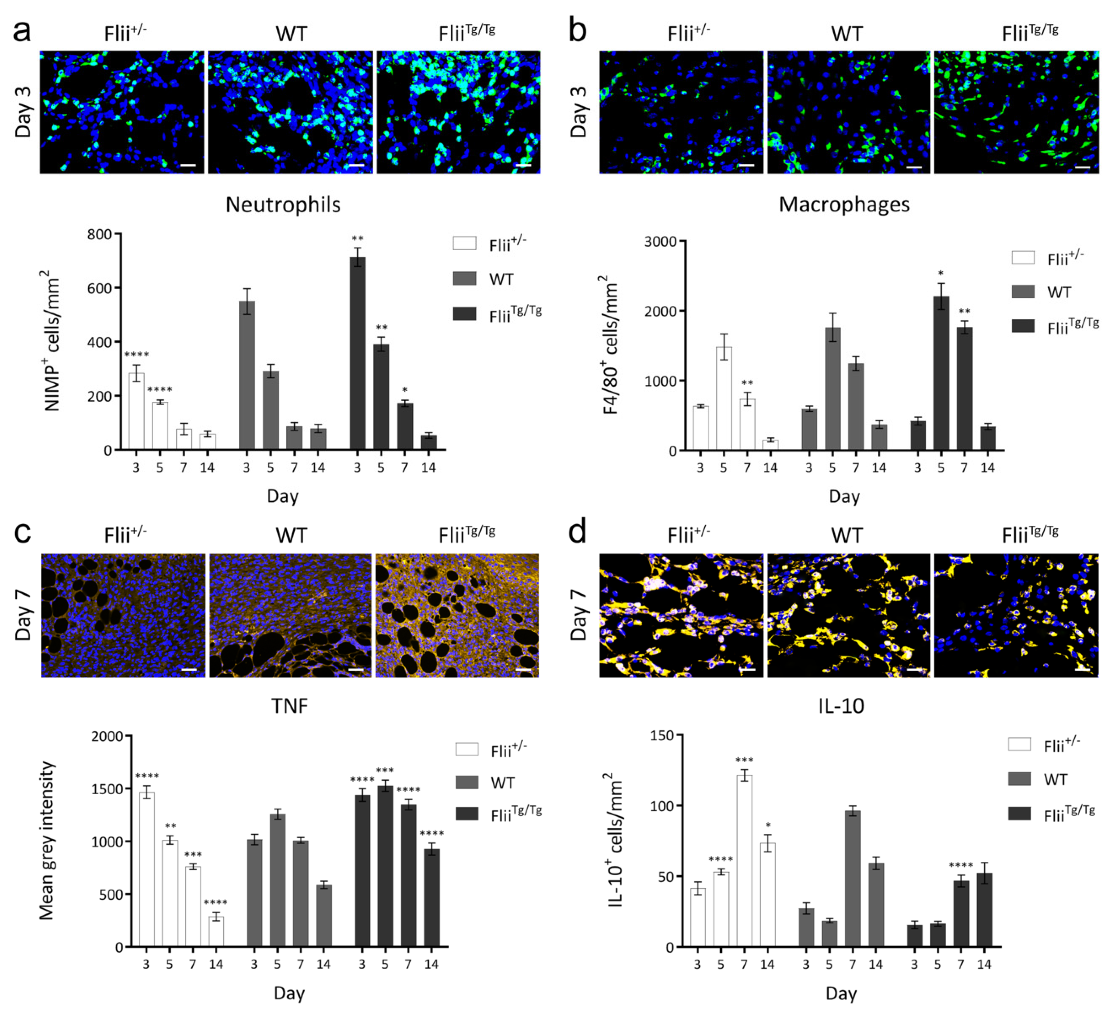
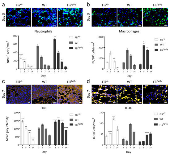
2.4. Flii Attenuation and the Resultant Increase in Pericyte Numbers are Associated with Dampened Inflammation
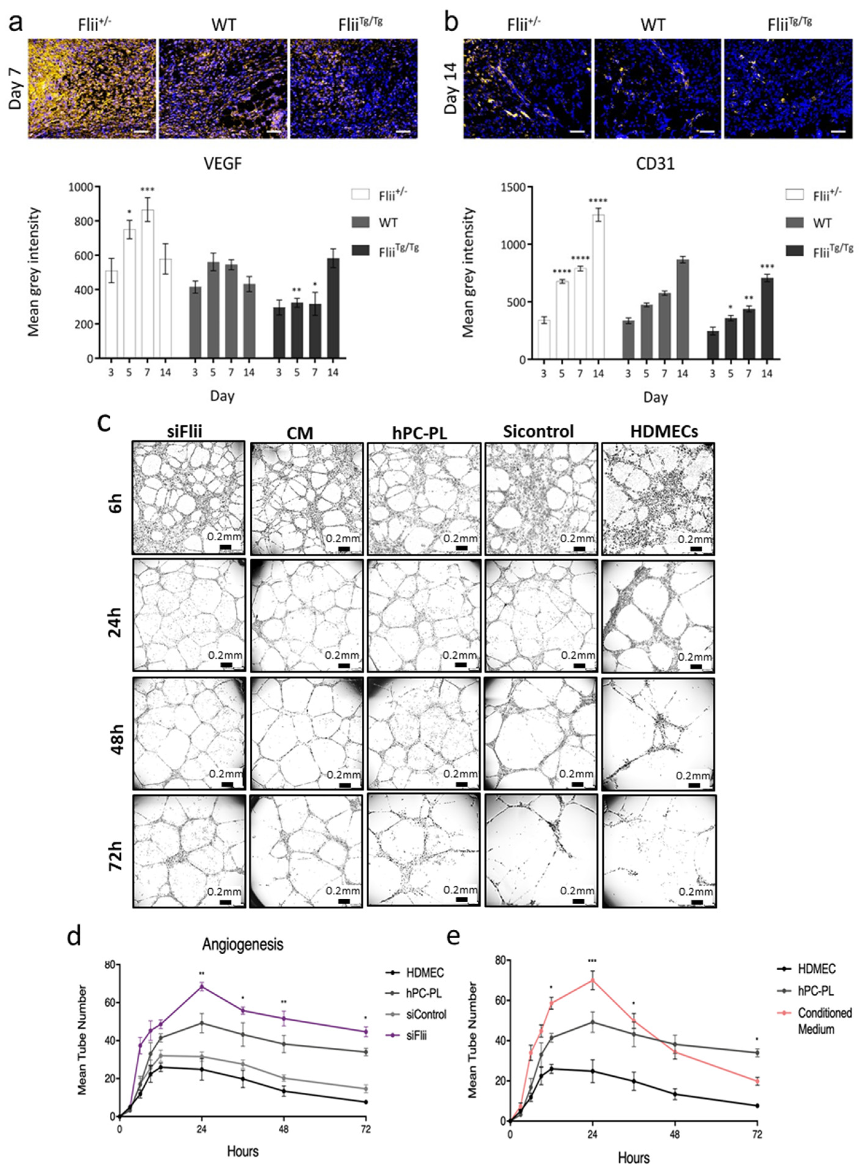
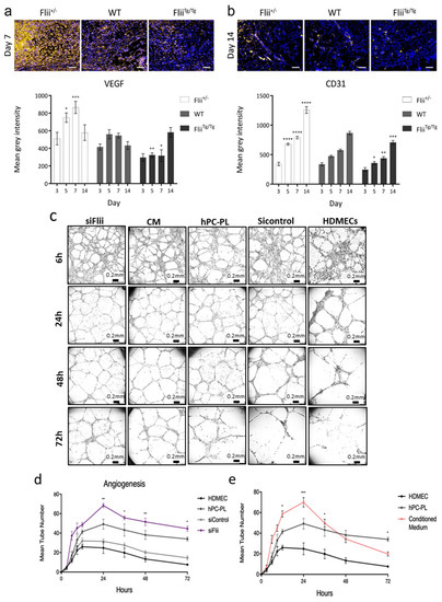
2.5. Flii Attenuation and the Resultant Increase in Pericyte Numbers are Associated with Enhanced Angiogenesis, Collagen Deposition and Remodelling
3. Discussion
4. Materials and Methods
4.1. Human Samples
4.2. Animal Studies
4.3. Murine Model of Inducible Diabetes
4.4. Histological and Immunohistochemistry Assessment of Wounds
4.5. hPC-PL Culture and siFlii Knockdown
4.6. Immunocytochemistry
4.7. Proliferation
4.8. Migration
4.9. Angiogenesis
4.10. Western Blotting
4.11. Statistical Analysis
5. Conclusions
Supplementary Materials
Author Contributions
Funding
Acknowledgments
Conflicts of Interest
Abbreviations
| BGL | Blood glucose level |
| DFUs | Diabetic foot ulcers |
| Flii | Flightless I |
| Flii+/− | Flightless I heterozygous knockout |
| FliiTg/Tg | Flightless I transgenic overexpressing |
| FnAb | Flii neutralizing antibody |
| HDMEC | Human dermal microvascular endothelial cells |
| hPC-PL | Human Pericytes from Placenta |
| IL-10 | Interleukin-10 |
| LER | Low expression regions |
| LRR | Leucine-rich repeat region |
| MSC | Mesenchymal stem cell |
| NG2 | Neural glial antigen 2 |
| PDGFRβ | Platelet-derived growth factor receptor beta |
| STZ | Streptozotocin |
| TNF | Tumour necrosis factor |
| VEGF | Vascular endothelial growth factor |
Appendix A. Animal Studies
Appendix A.1. Sample Size Determination
Appendix A.2. Murine Model of Inducible Diabetes
Appendix A.3. Murine Model of Excisional Wound Healing
References
- Rask-Madsen, C.; King, G.L. Vascular complications of diabetes: Mechanisms of injury and protective factors. Cell Metab. 2013, 17, 20–33. [Google Scholar] [CrossRef] [PubMed]
- Boulton, A.J.; Vileikyte, L.; Ragnarson-Tennvall, G.; Apelqvist, J. The global burden of diabetic foot disease. Lancet 2005, 366, 1719–1724. [Google Scholar] [CrossRef]
- Dinh, T.; Tecilazich, F.; Kafanas, A.; Doupis, J.; Gnardellis, C.; Leal, E.; Tellechea, A.; Pradhan, L.; Lyons, T.E.; Giurini, J.M.; et al. Mechanisms involved in the development and healing of diabetic foot ulceration. Diabetes 2012, 61, 2937–2947. [Google Scholar] [CrossRef] [PubMed]
- Thomas, H.; Cowin, A.; Mills, S. The Importance of Pericytes in Healing: Wounds and other Pathologies. Int. J. Mol. Sci. 2017, 18, 1129. [Google Scholar] [CrossRef] [PubMed]
- Mills, S.J.; Cowin, A.J.; Kaur, P. Pericytes, mesenchymal stem cells and the wound healing process. Cells 2013, 2, 621–634. [Google Scholar] [CrossRef]
- Beltramo, E.; Porta, M. Pericyte Loss in Diabetic Retinopathy: Mechanisms and Consequences. Curr. Med. Chem. 2013, 20. [Google Scholar] [CrossRef]
- Tilton, R.G.; Faller, A.M.; Burkhardt, J.K.; Hoffmann, P.L.; Kilo, C.; Williamson, J.R. Pericyte degeneration and acellular capillaries are increased in the feet of human diabetic patients. Diabetologia 1985, 28, 895–900. [Google Scholar] [CrossRef]
- Archer, S.K.; Behm, C.A.; Claudianos, C.; Campbell, H.D. The flightless I protein and the gelsolin family in nuclear hormone receptor-mediated signalling. Biochem. Soc. Trans. 2004, 32, 940–942. [Google Scholar] [CrossRef]
- Lee, Y.H.; Campbell, H.D.; Stallcup, M.R. Developmentally essential protein flightless I is a nuclear receptor coactivator with actin binding activity. Mol. Cell. Biol. 2004, 24, 2103–2117. [Google Scholar] [CrossRef]
- Silacci, P.; Mazzolai, L.; Gauci, C.; Stergiopulos, N.; Yin, H.; Hayoz, D. Gelsolin superfamily proteins: Key regulators of cellular functions. Cell. Mol. Life Sci. CMLS 2004, 61, 2614–2623. [Google Scholar] [CrossRef]
- Kopecki, Z.; Cowin, A. Flightless I: An actin-remodelling protein and an important negative regulator of wound repair. Int. J. Biochem. Cell Biol. 2008, 40, 1415–1419. [Google Scholar] [CrossRef] [PubMed]
- Cowin, A.J.; Adams, D.H.; Strudwick, X.L.; Chan, H.; Hooper, J.A.; Sander, G.R.; Rayner, T.E.; Matthaei, K.I.; Powell, B.C.; Campbell, H.D. Flightless I deficiency enhances wound repair by increasing cell migration and proliferation. J. Pathol. 2007, 211, 572–581. [Google Scholar] [CrossRef] [PubMed]
- Jackson, J.E.; Kopecki, Z.; Adams, D.H.; Cowin, A.J. Flii neutralizing antibodies improve wound healing in porcine preclinical studies. Wound Repair Regen. 2012, 20, 523–536. [Google Scholar] [CrossRef] [PubMed]
- Ruzehaji, N.; Kopecki, Z.; Melville, E.; Appleby, S.L.; Bonder, C.S.; Arkell, R.M.; Fitridge, R.; Cowin, A.J. Attenuation of flightless I improves wound healing and enhances angiogenesis in a murine model of type 1 diabetes. Diabetologia 2014, 57, 402–412. [Google Scholar] [CrossRef]
- Wu, J.; Yan, L.-J. Streptozotocin-induced type 1 diabetes in rodents as a model for studying mitochondrial mechanisms of diabetic β cell glucotoxicity. Diabetes Metab. Syndr. Obes. 2015, 8, 181–188. [Google Scholar] [CrossRef]
- Zhuang, L.; Lawlor, K.T.; Schlueter, H.; Pieterse, Z.; Yu, Y.; Kaur, P. Pericytes promote skin regeneration by inducing epidermal cell polarity and planar cell divisions. Life Sci. Alliance 2018, 1, e201700009. [Google Scholar] [CrossRef]
- Proebstl, D.; Voisin, M.-B.; Woodfin, A.; Whiteford, J.; D’Acquisto, F.; Jones, G.E.; Rowe, D.; Nourshargh, S. Pericytes support neutrophil subendothelial cell crawling and breaching of venular walls in vivo. J. Exp. Med. 2012, 209, 1219–1234. [Google Scholar] [CrossRef]
- Wang, S.; Cao, C.; Chen, Z.; Bankaitis, V.; Tzima, E.; Sheibani, N.; Burridge, K. Pericytes Regulate Vascular Basement Membrane Remodeling and Govern Neutrophil Extravasation during Inflammation. PLoS ONE 2012, 7, e45499. [Google Scholar] [CrossRef]
- Kopecki, Z.; O’Neill, G.M.; Arkell, R.M.; Cowin, A.J. Regulation of focal adhesions by flightless i involves inhibition of paxillin phosphorylation via a Rac1-dependent pathway. J. Investig. Dermatol. 2011, 131, 1450–1459. [Google Scholar] [CrossRef]
- Amulic, B.; Cazalet, C.; Hayes, G.L.; Metzler, K.D.; Zychlinsky, A. Neutrophil Function: From Mechanisms to Disease. Annu. Rev. Immunol. 2012, 30, 459–489. [Google Scholar] [CrossRef]
- Joussen, A.M.; Doehmen, S.; Le, M.L.; Koizumi, K.; Radetzky, S.; Krohne, T.U.; Poulaki, V.; Semkova, I.; Kociok, N. TNF-alpha mediated apoptosis plays an important role in the development of early diabetic retinopathy and long-term histopathological alterations. Mol. Vis. 2009, 15, 1418–1428. [Google Scholar] [PubMed]
- De Vries, I.J.; Langeveld-Wildschut, E.G.; van Reijsen, F.C.; Dubois, G.R.; van den Hoek, J.A.; Bihari, I.C.; van Wichen, D.; de Weger, R.A.; Knol, E.F.; Thepen, T.; et al. Adhesion molecule expression on skin endothelia in atopic dermatitis: Effects of TNF-alpha and IL-4. J. Allergy Clin. Immunol. 1998, 102, 461–468. [Google Scholar] [CrossRef]
- Darland, D.C.; Massingham, L.J.; Smith, S.R.; Piek, E.; Saint-Geniez, M.; D’Amore, P.A. Pericyte production of cell-associated VEGF is differentiation-dependent and is associated with endothelial survival. Dev. Biol. 2003, 264, 275–288. [Google Scholar] [CrossRef] [PubMed]
- Thomsen, N.; Chappell, A.; Ali, R.G.; Jones, T.; Adams, D.H.; Matthaei, K.I.; Campbell, H.D.; Cowin, A.J.; Arkell, R.M. Mouse strains for the ubiquitous or conditional overexpression of the Flii gene. Genesis 2011, 49, 681–688. [Google Scholar] [CrossRef] [PubMed]
- Campbell, H.D.; Fountain, S.; McLennan, I.S.; Berven, L.A.; Crouch, M.F.; Davy, D.A.; Hooper, J.A.; Waterford, K.; Chen, K.S.; Lupski, J.R.; et al. Fliih, a gelsolin-related cytoskeletal regulator essential for early mammalian embryonic development. Mol. Cell. Biol. 2002, 22, 3518–3526. [Google Scholar] [CrossRef]
- Ruzehaji, N.; Mills, S.J.; Melville, E.; Arkell, R.; Fitridge, R.; Cowin, A.J. The influence of Flightless I on Toll-like-receptor-mediated inflammation in a murine model of diabetic wound healing. BioMed Res. Int. 2013, 2013, 389792. [Google Scholar] [CrossRef]
- Strudwick, X.L.; Waters, J.M.; Cowin, A.J. Flightless I Expression Enhances Murine Claw Regeneration Following Digit Amputation. J. Investig. Dermatol. 2017, 137, 228–236. [Google Scholar] [CrossRef][Green Version]
- Kopecki, Z.; Yang, G.N.; Jackson, J.E.; Melville, E.L.; Calley, M.P.; Murrell, D.F.; Darby, I.A.; O’Toole, E.A.; Samuel, M.S.; Cowin, A.J. Cytoskeletal protein Flightless I inhibits apoptosis, enhances tumor cell invasion and promotes cutaneous squamous cell carcinoma progression. Oncotarget 2015, 6, 36426–36440. [Google Scholar] [CrossRef]
- Martens, P.J.; Ly, M.; Adams, D.H.; Penzkover, K.R.; Strudwick, X.; Cowin, A.J.; Poole-Warren, L.A. In vivo delivery of functional Flightless I siRNA using layer-by-layer polymer surface modification. J. Biomater. Appl. 2015, 30, 257–268. [Google Scholar] [CrossRef]





© 2020 by the authors. Licensee MDPI, Basel, Switzerland. This article is an open access article distributed under the terms and conditions of the Creative Commons Attribution (CC BY) license (http://creativecommons.org/licenses/by/4.0/).
Share and Cite
Thomas, H.M.; Ahangar, P.; Hofma, B.R.; Strudwick, X.L.; Fitridge, R.; Mills, S.J.; Cowin, A.J. Attenuation of Flightless I Increases Human Pericyte Proliferation, Migration and Angiogenic Functions and Improves Healing in Murine Diabetic Wounds. Int. J. Mol. Sci. 2020, 21, 5599. https://doi.org/10.3390/ijms21165599
Thomas HM, Ahangar P, Hofma BR, Strudwick XL, Fitridge R, Mills SJ, Cowin AJ. Attenuation of Flightless I Increases Human Pericyte Proliferation, Migration and Angiogenic Functions and Improves Healing in Murine Diabetic Wounds. International Journal of Molecular Sciences. 2020; 21(16):5599. https://doi.org/10.3390/ijms21165599
Chicago/Turabian StyleThomas, Hannah M, Parinaz Ahangar, Benjamin R Hofma, Xanthe L Strudwick, Robert Fitridge, Stuart J Mills, and Allison J Cowin. 2020. "Attenuation of Flightless I Increases Human Pericyte Proliferation, Migration and Angiogenic Functions and Improves Healing in Murine Diabetic Wounds" International Journal of Molecular Sciences 21, no. 16: 5599. https://doi.org/10.3390/ijms21165599
APA StyleThomas, H. M., Ahangar, P., Hofma, B. R., Strudwick, X. L., Fitridge, R., Mills, S. J., & Cowin, A. J. (2020). Attenuation of Flightless I Increases Human Pericyte Proliferation, Migration and Angiogenic Functions and Improves Healing in Murine Diabetic Wounds. International Journal of Molecular Sciences, 21(16), 5599. https://doi.org/10.3390/ijms21165599

