Membrane Repair Deficit in Facioscapulohumeral Muscular Dystrophy
Abstract
1. Introduction
2. Results
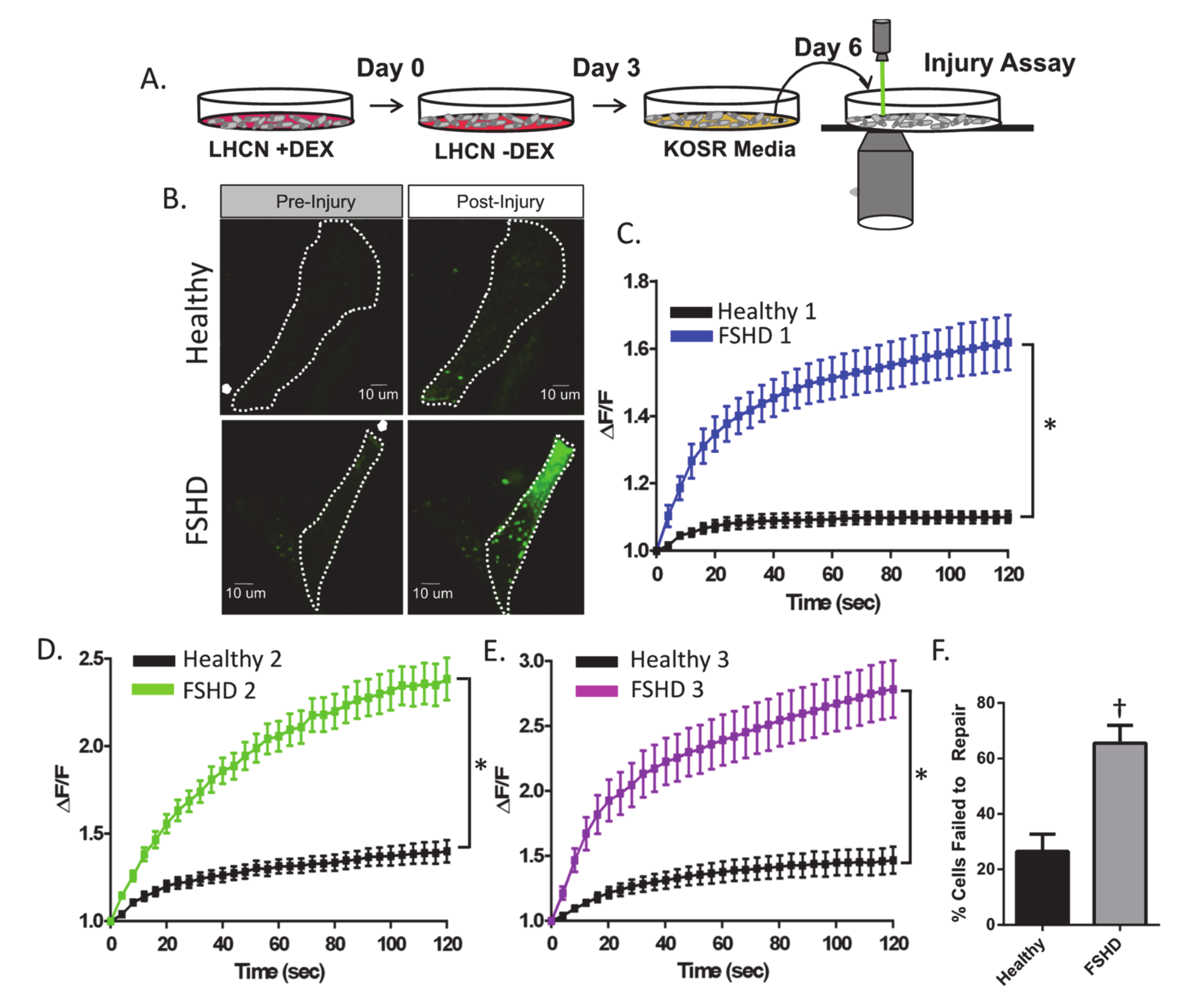
2.1. Membrane Repair Deficit in FSHD Myoblasts
2.2. Antisense Oligonucleotide Treatment Improves Membrane Repair
2.3. Antioxidant Treatment Improves Membrane Repair
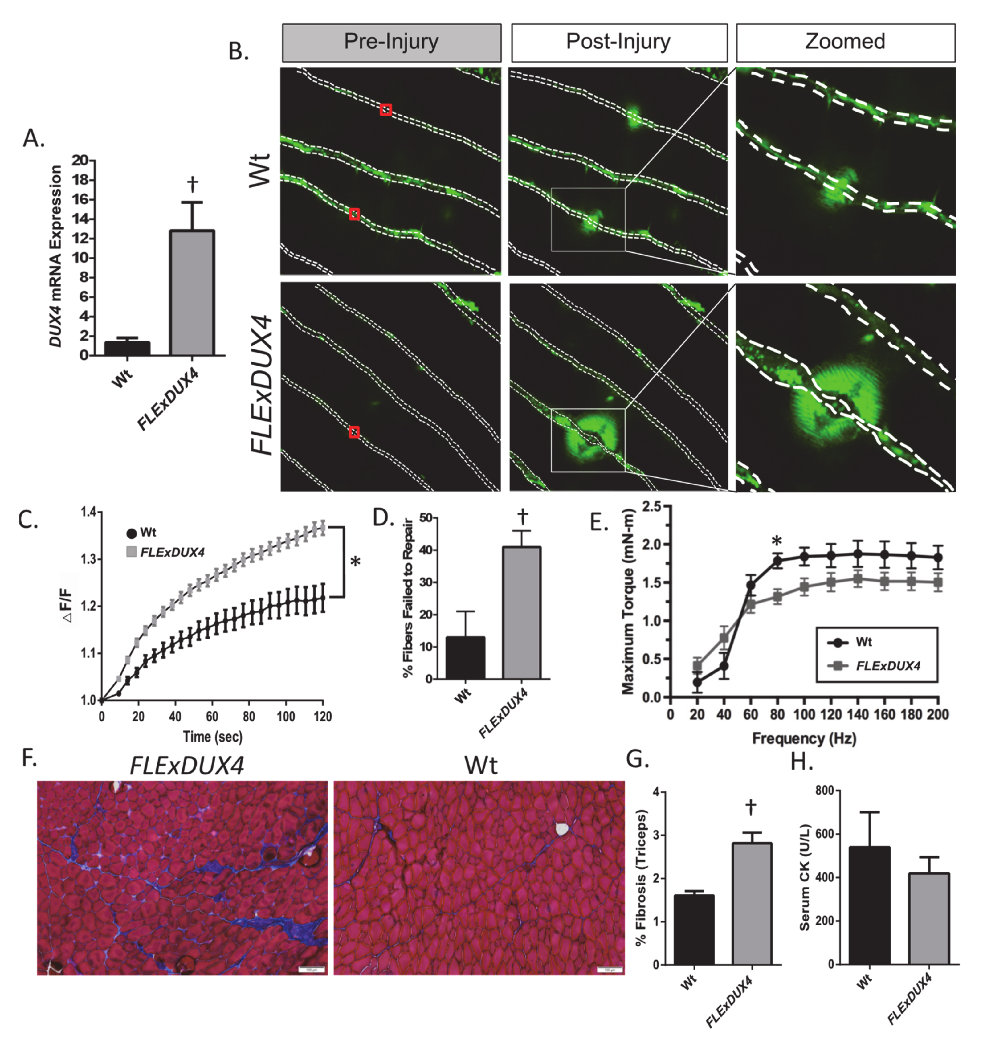
2.4. Membrane Repair Deficit in a Mouse Model of FSHD
3. Discussion
4. Materials and Methods
4.1. Immortalized Human Myoblasts
4.2. Cell Culture
4.3. Antisense Oligonucleotide and Antioxidant Treatments
4.4. Live Cell Imaging & Laser Injury Assays
4.5. Mouse Myofiber Injury
4.6. Mouse Skeletal Muscle Fibrosis Accumulation
4.7. Mouse Skeletal Muscle Torque Production
4.8. Mouse Serum Creatine Kinase Assay
4.9. Quantitative RT-PCR
4.10. Statistical Analysis
5. Conclusions
Author Contributions
Funding
Acknowledgments
Conflicts of Interest
Abbreviations
| AON | Antisense Oligonucleotide |
| CK | Creatine Kinase |
| DEX | Dexamethasone |
| DMD | Duchenne Muscular Dystrophy |
| FSHD | Facioscapulohumeral Muscular Dystrophy |
| KOSR | Knockout Serum Replacement |
| LGMD2B | Limb Girdle Muscular Dystrophy 2B |
| MM | Miyoshi Myopathy |
| ROO• | Peroxyl Radical |
| ROS | Reactive Oxygen Species |
| Slp2a/SYTL2 | Synaptotagmin-like protein |
| TA | Tibialis Anterior |
| Wt | Wild type |
| 2′MOE | 2′-O-(2-Methoxyethyl)-oligoribonucleotide |
References
- Tawil, R.; Van Der Maarel, S.M. Facioscapulohumeral muscular dystrophy. Muscle Nerve 2006, 34, 1–15. [Google Scholar] [CrossRef]
- Wijmenga, C.; Hewitt, J.E.; Sandkuijl, L.A.; Clark, L.N.; Wright, T.J.; Dauwerse, H.; Gruter, A.-M.; Hofker, M.H.; Moerer, P.; Williamson, R.; et al. Chromosome 4q DNA rearrangements associated with facioscapulohumeral muscular dystrophy. Nat. Genet. 1992, 2, 26–30. [Google Scholar] [CrossRef]
- Gabellini, D.; Green, M.R.; Tupler, R. Inappropriate Gene Activation in FSHD. Cell 2002, 110, 339–348. [Google Scholar] [CrossRef]
- Lemmers, R.J.; Tawil, R.; Petek, L.M.; Balog, J.; Block, G.J.; Santen, G.W.; Amell, A.M.; Van Der Vliet, P.J.; Almomani, R.; Straasheijm, K.R.; et al. Digenic inheritance of an SMCHD1 mutation and an FSHD-permissive D4Z4 allele causes facioscapulohumeral muscular dystrophy type 2. Nat. Genet. 2012, 44, 1370–1374. [Google Scholar] [CrossRef]
- Lemmers, R.J.L.F.; Wohlgemuth, M.; Van Der Gaag, K.J.; Van Der Vliet, P.J.; Van Teijlingen, C.M.M.; De Knijff, P.; Padberg, G.W.; Frants, R.R.; Van Der Maarel, S.M. Specific sequence variations within the 4q35 region are associated with facioscapulohumeral muscular dystrophy. Am. J. Hum. Genet. 2007, 81, 884–894. [Google Scholar] [CrossRef]
- Geng, L.N.; Yao, Z.; Snider, L.; Fong, A.P.; Cech, J.N.; Young, J.M.; Van Der Maarel, S.M.; Ruzzo, W.L.; Gentleman, R.C.; Tawil, R.; et al. DUX4 Activates germline genes, retroelements, and immune mediators: Implications for facioscapulohumeral dystrophy. Dev. Cell 2012, 22, 38–51. [Google Scholar] [CrossRef]
- Knopp, P.; Krom, Y.D.; Banerji, C.R.S.; Panamarova, M.; Moyle, L.A.; Hamer, B.D.; Van Der Maarel, S.M.; Zammit, P.S. DUX4 induces a transcriptome more characteristic of a less-differentiated cell state and inhibits myogenesis. J. Cell Sci. 2016, 129, 3816–3831. [Google Scholar] [CrossRef]
- Feng, Q.; Snider, L.; Jagannathan, S.; Tawil, R.; Van Der Maarel, S.M.; Tapscott, S.J.; Bradley, R.K. A feedback loop between nonsense-mediated decay and the retrogene DUX4 in facioscapulohumeral muscular dystrophy. eLife 2015, 4, 04996. [Google Scholar] [CrossRef] [PubMed]
- Wallace, L.M.; Garwick, S.E.; Mei, W.; Belayew, A.; Coppée, F.; Ladner, K.J.; Guttridge, D.; Yang, J.; Harper, S.Q. DUX4, a candidate gene for facioscapulohumeral muscular dystrophy, causes p53-dependent myopathy in vivo. Ann. Neurol. 2010, 69, 540–552. [Google Scholar] [CrossRef] [PubMed]
- Rickard, A.M.; Petek, L.M.; Miller, D.G. Endogenous DUX4 expression in FSHD myotubes is sufficient to cause cell death and disrupts RNA splicing and cell migration pathways. Hum. Mol. Genet. 2015, 24, 5901–5914. [Google Scholar] [CrossRef] [PubMed]
- Serra, C.; Wagner, K.R. It’s not all about muscle: Fibroadipogenic progenitors contribute to facioscapulohumeral muscular dystrophy. J. Clin. Investig. 2020, 130, 2186–2188. [Google Scholar] [CrossRef]
- Mul, K.; Horlings, C.G.; Vincenten, S.; Voermans, N.C.; Van Engelen, B.G.M.; Van Alfen, N. Quantitative muscle MRI and ultrasound for facioscapulohumeral muscular dystrophy: Complementary imaging biomarkers. J. Neurol. 2018, 265, 2646–2655. [Google Scholar] [CrossRef] [PubMed]
- Kley, R.A.; Schmidt-Wilcke, T.; Vorgerd, M. Differential diagnosis of HyperCKemia. Neurol. Int. Open 2018, 2, E72–E83. [Google Scholar] [CrossRef][Green Version]
- Sacconi, S.; Camaño, P.; De Greef, J.C.; Lemmers, R.J.L.F.; Salviati, L.; Boileau, P.; Arregui, A.L.D.M.; Van Der Maarel, S.M.; Desnuelle, C. Patients with a phenotype consistent with facioscapulohumeral muscular dystrophy display genetic and epigenetic heterogeneity. J. Med Genet. 2011, 49, 41–46. [Google Scholar] [CrossRef]
- Matsuzaka, Y.; Kishi, S.; Aoki, Y.; Komaki, H.; Oya, Y.; Takeda, S.-I.; Hashido, K. Three novel serum biomarkers, miR-1, miR-133a, and miR-206 for Limb-girdle muscular dystrophy, Facioscapulohumeral muscular dystrophy, and Becker muscular dystrophy. Environ. Heal. Prev. Med. 2014, 19, 452–458. [Google Scholar] [CrossRef] [PubMed]
- Jackson, M.J.; Round, J.M.; Newham, D.; Edwards, R.H.T. An examination of some factors influencing creatine kinase in the blood of patients with muscular dystrophy. Muscle Nerve 1987, 10, 15–21. [Google Scholar] [CrossRef] [PubMed]
- Andersen, S.P.; Sveen, M.-L.; Hansen, R.S.; Madsen, K.L.; Hansen, J.B.; Madsen, M.; Vissing, J. Creatine kinase response to high-intensity aerobic exercise in adult-onset muscular dystrophy. Muscle Nerve 2013, 48, 897–901. [Google Scholar] [CrossRef]
- McNeil, P.L.; Khakee, R. Disruptions of muscle fiber plasma membranes. Role in exercise-induced damage. Am. J. Pathol. 1992, 140, 1097–1099. [Google Scholar]
- Bansal, D.; Miyake, K.; Vogel, S.S.; Groh, S.; Chen, C.-C.; Williamson, R.; McNeil, P.L.; Campbell, K.P. Defective membrane repair in dysferlin-deficient muscular dystrophy. Nature 2003, 423, 168–172. [Google Scholar] [CrossRef]
- Vila, M.C.; Rayavarapu, S.; Hogarth, M.; Van Der Meulen, J.H.; Horn, A.; Defour, A.; Takeda, S.; Brown, K.J.; Hathout, Y.; Nagaraju, K.; et al. Mitochondria mediate cell membrane repair and contribute to Duchenne muscular dystrophy. Cell Death Differ. 2016, 24, 330–342. [Google Scholar] [CrossRef]
- Bittel, D.C.; Jaiswal, J.K. Contribution of extracellular vesicles in rebuilding injured muscles. Front. Physiol. 2019, 10, 828. [Google Scholar] [CrossRef]
- Horn, A.; Jaiswal, J.K. Cellular mechanisms and signals that coordinate plasma membrane repair. Cell. Mol. Life Sci. 2018, 75, 3751–3770. [Google Scholar] [CrossRef] [PubMed]
- Sasaki-Honda, M.; Jonouchi, T.; Arai, M.; Hotta, A.; Mitsuhashi, S.; Nishino, I.; Matsuda, R.; Sakurai, H. A patient-derived iPSC model revealed oxidative stress increases facioscapulohumeral muscular dystrophy-causative DUX4. Hum. Mol. Genet. 2018, 27, 4024–4035. [Google Scholar] [CrossRef] [PubMed]
- Banerji, C.R.S.; Panamarova, M.; Pruller, J.; Figeac, N.; Hebaishi, H.; Fidanis, E.; Saxena, A.; Contet, J.; Sacconi, S.; Severini, S.; et al. Dynamic transcriptomic analysis reveals suppression of PGC1α/ERRα drives perturbed myogenesis in facioscapulohumeral muscular dystrophy. Hum. Mol. Genet. 2018, 28, 1244–1259. [Google Scholar] [CrossRef] [PubMed]
- Turki, A.; Hayot, M.; Carnac, G.; Pillard, F.; Passerieux, E.; Bommart, S.; De Mauverger, E.R.; Hugon, G.; Pincemail, J.; Pietri, S.; et al. Functional muscle impairment in facioscapulohumeral muscular dystrophy is correlated with oxidative stress and mitochondrial dysfunction. Free Radic. Boil. Med. 2012, 53, 1068–1079. [Google Scholar] [CrossRef] [PubMed]
- Wilson, V.D.; Thomas, C.; Passerieux, E.; Hugon, G.; Pillard, F.; Andrade, A.G.; Bommart, S.; Picot, M.-C.; Pincemail, J.; Mercier, J.; et al. Impaired oxygen demand during exercise is related to oxidative stress and muscle function in Facioscapulohumeral Muscular Dystrophy. JCSM Rapid Commun. 2018, 1, 1–13. [Google Scholar] [CrossRef]
- Sharma, V.; Harafuji, N.; Belayew, A.; Chen, Y.-W. DUX4 differentially regulates transcriptomes of human rhabdomyosarcoma and mouse C2C12 cells. PLoS ONE 2013, 8, e64691. [Google Scholar] [CrossRef]
- Horn, A.; Van Der Meulen, J.H.; Defour, A.; Hogarth, M.; Sreetama, S.C.; Reed, A.; Scheffer, L.; Chandel, N.S.; Jaiswal, J.K. Mitochondrial redox signaling enables repair of injured skeletal muscle cells. Sci. Signal 2017, 10, eaaj1978. [Google Scholar] [CrossRef]
- Duan, X.; Chan, K.T.; Lee, K.K.H.; Mak, A.F.-T. Oxidative stress and plasma membrane repair in single myoblasts after femtosecond laser photoporation. Ann. Biomed. Eng. 2015, 43, 2735–2744. [Google Scholar] [CrossRef]
- Jagannathan, S.; Ogata, Y.; Gafken, P.R.; Tapscott, S.J.; Bradley, R.K. Quantitative proteomics reveals key roles for post-transcriptional gene regulation in the molecular pathology of facioscapulohumeral muscular dystrophy. eLife 2019, 8, 41740. [Google Scholar] [CrossRef]
- Cortesi, A.; Pesant, M.; Sinha, S.; Marasca, F.; Sala, E.; Gregoretti, F.; Antonelli, L.; Oliva, G.; Chiereghin, C.; Soldà, G.; et al. 4q-D4Z4 chromatin architecture regulates the transcription of muscle atrophic genes in facioscapulohumeral muscular dystrophy. Genome Res. 2019, 29, 883–895. [Google Scholar] [CrossRef] [PubMed]
- Homma, S.; Chen, J.C.; Rahimov, F.; Beermann, M.L.; Hanger, K.; Bibat, G.M.; Wagner, K.R.; Kunkel, L.M.; Emerson, C.P.; Miller, J.B. A unique library of myogenic cells from facioscapulohumeral muscular dystrophy subjects and unaffected relatives: Family, disease and cell function. Eur. J. Hum. Genet. 2011, 20, 404–410. [Google Scholar] [CrossRef] [PubMed]
- Stadler, G.; Chen, J.C.; Wagner, K.R.; Robin, J.D.; Shay, J.W.; Emerson, C.P.; Wright, W.E. Establishment of clonal myogenic cell lines from severely affected dystrophic muscles—CDK4 maintains the myogenic population. Skelet. Muscle 2011, 1, 12. [Google Scholar] [CrossRef] [PubMed]
- Pandey, S.N.; Khawaja, H.; Chen, Y.-W. Culture conditions affect expression of DUX4 in FSHD myoblasts. Molecules 2015, 20, 8304–8315. [Google Scholar] [CrossRef] [PubMed]
- Defour, A.; Van Der Meulen, J.H.; Bhat, R.; Bigot, A.; Bashir, R.; Nagaraju, K.; Jaiswal, J.K. Dysferlin regulates cell membrane repair by facilitating injury-triggered acid sphingomyelinase secretion. Cell Death Dis. 2014, 5, e1306. [Google Scholar] [CrossRef]
- Chen, J.C.; King, O.D.; Zhang, Y.; Clayton, N.P.; Spencer, C.; Wentworth, B.M.; Emerson, C.P.; Wagner, K.R. Morpholino-mediated knockdown of DUX4 toward facioscapulohumeral muscular dystrophy therapeutics. Mol. Ther. 2016, 24, 1405–1411. [Google Scholar] [CrossRef]
- Wallace, L.M.; Liu, J.; Domire, J.S.; E Garwick-Coppens, S.; Guckes, S.M.; Mendell, J.R.; Flanigan, K.M.; Harper, S.Q. RNA interference inhibits DUX4-induced muscle toxicity In Vivo: Implications for a targeted FSHD therapy. Mol. Ther. 2012, 20, 1417–1423. [Google Scholar] [CrossRef]
- El Haddad, M.; Jean, E.; Turki, A.; Hugon, G.; Vernus, B.; Bonnieu, A.; Passerieux, E.; Hamade, A.; Mercier, J.; Laoudj-Chenivesse, D.; et al. Glutathione peroxidase 3, a new retinoid target gene, is crucial for human skeletal muscle precursor cell survival. J. Cell Sci. 2012, 125, 6147–6156. [Google Scholar] [CrossRef]
- Bosnakovski, D.; Choi, S.H.; Strasser, J.M.; Toso, E.A.; Walters, M.; Kyba, M. High-throughput screening identifies inhibitors of DUX4-induced myoblast toxicity. Skelet. Muscle 2014, 4, 4. [Google Scholar] [CrossRef]
- Lúcio, M.; Nunes, C.; Gaspar, D.; Ferreira, H.; Lima, J.L.F.C.; Reis, S. Antioxidant activity of vitamin E and trolox: Understanding of the factors that govern lipid peroxidation studies In Vitro. Food Biophys. 2009, 4, 312–320. [Google Scholar] [CrossRef]
- Labazi, M.; McNeil, A.K.; Kurtz, T.; Lee, T.C.; Pegg, R.B.; Angeli, J.P.F.; Conrad, M.; McNeil, P.L. The antioxidant requirement for plasma membrane repair in skeletal muscle. Free. Radic. Boil. Med. 2015, 84, 246–253. [Google Scholar] [CrossRef] [PubMed]
- Hamad, I.; Arda, N.; Pekmez, M.; Karaer, S.; Temizkan, G. Intracellular scavenging activity of Trolox (6-hydroxy-2,5,7,8-tetramethylchromane-2-carboxylic acid) in the fission yeast, Schizosaccharomyces pombe. J. Nat. Sci. Boil. Med. 2010, 1, 16–21. [Google Scholar] [CrossRef] [PubMed]
- Alejo, J.L.; Blanchard, S.C.; Andersen, O.S. Small-molecule photostabilizing agents are modifiers of lipid bilayer properties. Biophys. J. 2013, 104, 2410–2418. [Google Scholar] [CrossRef]
- Dmitriev, P.; Bou Saada, Y.; Dib, C.; Ansseau, E.; Barat, A.; Hamade, A.; Dessen, P.; Robert, T.; Lazar, V.; Louzada, R.A.N.; et al. DUX4-induced constitutive DNA damage and oxidative stress contribute to aberrant differentiation of myoblasts from FSHD patients. Free Radic. Biol. Med. 2016, 99, 244–258. [Google Scholar] [CrossRef] [PubMed]
- Debattisti, V.; Horn, A.; Singh, R.; Seifert, E.L.; Hogarth, M.W.; Mazala, D.A.; Huang, K.T.; Horvath, R.; Jaiswal, J.K.; Hajnóczky, G. Dysregulation of mitochondrial Ca2+ uptake and sarcolemma repair underlie muscle weakness and wasting in patients and mice lacking MICU1. Cell Rep. 2019, 29, 1274–1286.e6. [Google Scholar] [CrossRef] [PubMed]
- Sreetama, S.C.; Chandra, G.; Van Der Meulen, J.H.; Ahmad, M.M.; Suzuki, P.; Bhuvanendran, S.; Nagaraju, K.; Hoffman, E.P.; Jaiswal, J.K. Membrane stabilization by modified steroid offers a potential therapy for muscular dystrophy due to dysferlin deficit. Mol. Ther. 2018, 26, 2231–2242. [Google Scholar] [CrossRef]
- Sharma, N.; Medikayala, S.; Defour, A.; Rayavarapu, S.; Brown, K.J.; Hathout, Y.; Jaiswal, J.K. Use of quantitative membrane proteomics identifies a novel role of mitochondria in healing injured muscles. J. Boil. Chem. 2012, 287, 30455–30467. [Google Scholar] [CrossRef]
- Jones, T.; Jones, P.L. A cre-inducible DUX4 transgenic mouse model for investigating facioscapulohumeral muscular dystrophy. PLoS ONE 2018, 13, e0192657. [Google Scholar] [CrossRef]
- Rijken, N.; Van Der Kooi, E.; Hendriks, J.; Van Asseldonk, R.; Padberg, G.; Geurts, A.; Van Engelen, B.G. Skeletal muscle imaging in facioscapulohumeral muscular dystrophy, pattern and asymmetry of individual muscle involvement. Neuromuscul. Disord. 2014, 24, 1087–1096. [Google Scholar] [CrossRef]
- Rochester, L.; Chandler, C.S.; A Johnson, M.; A Sutton, R.; Miller, S. Influence of electrical stimulation of the tibialis anterior muscle in paraplegic subjects. 1. Contractile properties. Spinal Cord 1995, 33, 437–449. [Google Scholar] [CrossRef]
- Barbe, M.F.; Hilliard, B.A.; Amin, M.; Harris, M.Y.; Hobson, L.J.; Cruz, G.E.; Popoff, S.N. Blocking CTGF/CCN2 reduces established skeletal muscle fibrosis in a rat model of overuse injury. FASEB J. 2020, 34, 6554–6569. [Google Scholar] [CrossRef] [PubMed]
- Reed, P.; Porter, N.C.; Strong, J.; Pumplin, D.W.; Corse, A.M.; Luther, P.W.; Flanigan, K.M.; Bloch, R.J. Sarcolemmal reorganization in facioscapulohumeral muscular dystrophy. Ann. Neurol. 2006, 59, 289–297. [Google Scholar] [CrossRef]
- Sung, J.-J.; Park, K.H.; Kang, D.-W.; Lee, K.-W. Atypical initial manifestation of facioscapulohumeral muscular dystrophy mimicking neuralgic amyotrophy. Neurol. India 2016, 64, 173. [Google Scholar] [CrossRef]
- Figarella-Branger, D.; El-Dassouki, M.; Saenz, A.; Cobo, A.M.; Malzac, P.; Tong, S.; Cassotte, E.; Azulay, J.; Pouget, J.; Pellissier, J. Myopathy with lobulated muscle fibers: Evidence for heterogeneous etiology and clinical presentation. Neuromuscul. Disord. 2002, 12, 4–12. [Google Scholar] [CrossRef]
- Choi, M.H.; Ow, J.R.; Yang, N.-D.; Taneja, R. Oxidative stress-mediated skeletal muscle degeneration: molecules, mechanisms, and therapies. Oxidative Med. Cell. Longev. 2015, 2016, 1–13. [Google Scholar] [CrossRef]
- Kerr, J.P.; Ward, C.W.; Bloch, R.J. Dysferlin at transverse tubules regulates Ca2+ homeostasis in skeletal muscle. Front. Physiol. 2014, 5, 89. [Google Scholar] [CrossRef]
- Vallejo-Illarramendi, A.; Toral-Ojeda, I.; Aldanondo, G.; De Munain, A.L. Dysregulation of calcium homeostasis in muscular dystrophies. Expert Rev. Mol. Med. 2014, 16, 16. [Google Scholar] [CrossRef]
- Van Der Maarel, S.M.; Tawil, R.; Tapscott, S.J. Facioscapulohumeral muscular dystrophy and DUX4: Breaking the silence. Trends Mol. Med. 2011, 17, 252–258. [Google Scholar] [CrossRef] [PubMed]
- Kesari, A.; Fukuda, M.; Knoblach, S.; Bashir, R.; Nader, G.A.; Rao, D.A.; Nagaraju, K.; Hoffman, E.P. Dysferlin deficiency shows compensatory induction of Rab27A/Slp2a that may contribute to inflammatory onset. Am. J. Pathol. 2008, 173, 1476–1487. [Google Scholar] [CrossRef]
- Winokur, S.T.; Barrett, K.; Martin, J.H.; Forrester, J.R.; Simon, M.; Tawil, R.; Chung, S.-A.; Masny, P.S.; A Figlewicz, D. Facioscapulohumeral muscular dystrophy (FSHD) myoblasts demonstrate increased susceptibility to oxidative stress. Neuromuscul. Disord. 2003, 13, 322–333. [Google Scholar] [CrossRef]
- Laoudj-Chenivesse, D.; Carnac, G.; Bisbal, C.; Hugon, G.; Bouillot, S.; Desnuelle, C.; Vassetzky, Y.; Fernandez, A. Increased levels of adenine nucleotide translocator 1 protein and response to oxidative stress are early events in facioscapulohumeral muscular dystrophy muscle. J. Mol. Med. 2004, 83, 216–224. [Google Scholar] [CrossRef] [PubMed]
- Kannan, K.; Jain, S.K. Oxidative stress and apoptosis. Pathophysiology 2000, 7, 153–163. [Google Scholar] [CrossRef]
- Aoi, W.; Sakuma, K. Oxidative stress and skeletal muscle dysfunction with aging. Curr. Aging Sci. 2011, 4, 101–109. [Google Scholar] [CrossRef] [PubMed]
- Bachasson, D.; Temesi, J.; Bankolé, C.; Lagrange, É.; Boutte, C.; Millet, G.Y.; Verges, S.; Levy, P.A.; Feasson, L.; Wuyam, B. Assessement of quadriceps strength, endurance and fatigue in FSHD and CMT: Benefits and limits of femoral nerve magnetic stimulation. Clin. Neurophysiol. 2014, 125, 396–405. [Google Scholar] [CrossRef] [PubMed]
- Janssen, B.H.; Voet, N.B.M.; Nabuurs, C.I.; Kan, H.; De Rooy, J.W.J.; Geurts, A.C.; Padberg, G.W.; Van Engelen, B.G.M.; Heerschap, A. Distinct disease phases in muscles of facioscapulohumeral dystrophy patients identified by MR detected fat infiltration. PLoS ONE 2014, 9, e85416. [Google Scholar] [CrossRef]
- Guillaumet-Adkins, A.; Yañez, Y.; Peris-Diaz, M.D.; Calabria, I.; Palanca-Ballester, C.; Sandoval, J. Epigenetics and oxidative stress in aging. Oxidative Med. Cell. Longev. 2017, 2017, 1–8. [Google Scholar] [CrossRef] [PubMed]
- Bosnakovski, D.; Chan, S.S.K.; Recht, O.O.; Hartweck, L.M.; Gustafson, C.J.; Athman, L.L.; Lowe, D.A.; Kyba, M. Muscle pathology from stochastic low level DUX4 expression in an FSHD mouse model. Nat. Commun. 2017, 8, 550. [Google Scholar] [CrossRef]
- Lassche, S.; Stienen, G.; Irving, T.C.; Van Der Maarel, S.M.; Voermans, N.C.; Padberg, G.W.; Granzier, H.; Van Engelen, B.G.; Ottenheijm, C.A. Sarcomeric dysfunction contributes to muscle weakness in facioscapulohumeral muscular dystrophy. Neurology 2013, 80, 733–737. [Google Scholar] [CrossRef]
- Prochniewicz, E.; Lowe, D.A.; Spakowicz, D.J.; Higgins, L.; O’Conor, K.; Thompson, L.V.; Ferrington, D.A.; Thomas, D.D. Functional, structural, and chemical changes in myosin associated with hydrogen peroxide treatment of skeletal muscle fibers. Am. J. Physiol. Physiol. 2008, 294, C613–C626. [Google Scholar] [CrossRef]
- Howard, A.C.; McNeil, A.K.; McNeil, P.L. Promotion of plasma membrane repair by vitamin E. Nat. Commun. 2011, 2, 597. [Google Scholar] [CrossRef]
- Passerieux, E.; Hayot, M.; Jaussent, A.; Carnac, G.; Gouzi, F.; Pillard, F.; Picot, M.-C.; Böcker, K.; Hugon, G.; Pincemail, J.; et al. Effects of vitamin C, vitamin E, zinc gluconate, and selenomethionine supplementation on muscle function and oxidative stress biomarkers in patients with facioscapulohumeral dystrophy: A double-blind randomized controlled clinical trial. Free Radic. Boil. Med. 2015, 81, 158–169. [Google Scholar] [CrossRef] [PubMed]
- Haynes, P.; Bomsztyk, K.; Miller, D.G. Sporadic DUX4 expression in FSHD myocytes is associated with incomplete repression by the PRC2 complex and gain of H3K9 acetylation on the contracted D4Z4 allele. Epigenet. Chromatin 2018, 11, 47. [Google Scholar] [CrossRef] [PubMed]
- Heuvel, A.V.D.; Mahfouz, A.; Kloet, S.L.; Balog, J.; Van Engelen, B.G.M.; Tawil, R.; Tapscott, S.J.; Van Der Maarel, S.M. Single-cell RNA sequencing in facioscapulohumeral muscular dystrophy disease etiology and development. Hum. Mol. Genet. 2018, 28, 1064–1075. [Google Scholar] [CrossRef] [PubMed]
- Jiang, S.; Williams, K.; Kong, X.; Zeng, W.; Nguyen, N.V.; Ma, X.; Tawil, R.; Yokomori, K.; Mortazavi, A. Single-nucleus RNA-seq identifies divergent populations of FSHD2 myotube nuclei. PLoS Genet. 2020, 16, e1008754. [Google Scholar] [CrossRef]




| Donor | Familial Relationship | Gender | Age | EcoRI/BlnI Fragment Sizes (kb) | Deltoid Strength | Biceps Strength |
|---|---|---|---|---|---|---|
| FSHD1 | Proband | M | 42 | 18, >48 | 4+/5 | 4+/5 |
| Healthy1 | Brother of FSHD1 | M | 46 | >48, >48 | 5/5 | 5/5 |
| FSHD2 | Proband | M | 67 | 28, >112 | 5/5 | 4+/5 |
| Healthy 2 | Brother of FSHD2 | F | 60 | 107, >112 | 5/5 | 5/5 |
| FSHD3 | Proband | F | 56 | 20, 97 | 5-/5 | 4+/5 |
| Healthy 3 | Sister of FSHD3 | F | 60 | 59, 93, 97 | 5/5 | 5/5 |
© 2020 by the authors. Licensee MDPI, Basel, Switzerland. This article is an open access article distributed under the terms and conditions of the Creative Commons Attribution (CC BY) license (http://creativecommons.org/licenses/by/4.0/).
Share and Cite
Bittel, A.J.; Sreetama, S.C.; Bittel, D.C.; Horn, A.; Novak, J.S.; Yokota, T.; Zhang, A.; Maruyama, R.; Rowel Q. Lim, K.; Jaiswal, J.K.; et al. Membrane Repair Deficit in Facioscapulohumeral Muscular Dystrophy. Int. J. Mol. Sci. 2020, 21, 5575. https://doi.org/10.3390/ijms21155575
Bittel AJ, Sreetama SC, Bittel DC, Horn A, Novak JS, Yokota T, Zhang A, Maruyama R, Rowel Q. Lim K, Jaiswal JK, et al. Membrane Repair Deficit in Facioscapulohumeral Muscular Dystrophy. International Journal of Molecular Sciences. 2020; 21(15):5575. https://doi.org/10.3390/ijms21155575
Chicago/Turabian StyleBittel, Adam J., Sen Chandra Sreetama, Daniel C. Bittel, Adam Horn, James S. Novak, Toshifumi Yokota, Aiping Zhang, Rika Maruyama, Kenji Rowel Q. Lim, Jyoti K. Jaiswal, and et al. 2020. "Membrane Repair Deficit in Facioscapulohumeral Muscular Dystrophy" International Journal of Molecular Sciences 21, no. 15: 5575. https://doi.org/10.3390/ijms21155575
APA StyleBittel, A. J., Sreetama, S. C., Bittel, D. C., Horn, A., Novak, J. S., Yokota, T., Zhang, A., Maruyama, R., Rowel Q. Lim, K., Jaiswal, J. K., & Chen, Y.-W. (2020). Membrane Repair Deficit in Facioscapulohumeral Muscular Dystrophy. International Journal of Molecular Sciences, 21(15), 5575. https://doi.org/10.3390/ijms21155575

