Brain Overexpression of Uncoupling Protein-2 (UCP2) Delays Renal Damage and Stroke Occurrence in Stroke-Prone Spontaneously Hypertensive Rats
Abstract
1. Introduction
2. Results
2.1. Brain Overexpression of UCP2 Did Not Affect Body Weight (BW) Gain and BP in SHRSP Rats
2.2. Early Protection against Proteinuria in Rats Overexpressing UCP2
2.3. Delayed Onset of Stroke in Rats with Brain Overexpression of UCP2
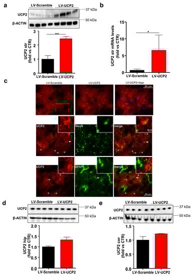
2.4. Demonstration of Brain UCP2 Overexpression in Rats Treated with LV-UCP2
2.5. Modulation of Mitochondrial Dynamics, Antioxidant Response Elements and Inflammation in Striatum of JD-Fed SHRSP Rats Receiving LV-UCP2
3. Discussion
4. Materials and Methods
4.1. Experimental Design
4.2. Intracerebroventricular (i.c.v.) Injection
4.3. Western Blot and Real-Time PCR Analysis
4.4. Immunohistochemistry
4.5. Statistical Analysis
Author Contributions
Funding
Conflicts of Interest
Abbreviations
| BP | blood pressure |
| BW | body weight |
| CNS | central nervous system |
| Cor | cerebral cortex |
| FIS1 | mitochondrial fission protein 1 |
| GFAP | glial fibrillary acid protein |
| Hip | hippocampus |
| i.c.v. | intracerebroventricular |
| JD | high-salt Japanese style diet |
| LV | lentiviral vector |
| NeuN | neuronal nuclei |
| NRF2 | nuclear factor erythroid 2-related factor 2 |
| OPA1 | optic atrophy 1 protein |
| PGC1α | peroxisome proliferator-activated receptor gamma coactivator 1-alpha |
| ROS | reactive oxygen species |
| SHRSP | stroke-prone spontaneously hypertensive rat |
| SOD2 | superoxide dismutase 2 |
| Str | corpus striatum |
| TNFα | tumor necrosis factor alpha |
| UCP2 | uncoupling protein-2 |
References
- Pierelli, G.; Stanzione, R.; Forte, M.; Migliarino, S.; Perelli, M.; Volpe, M.; Rubattu, S. Uncoupling Protein 2: A Key Player and a Potential Therapeutic Target in Vascular Diseases. Oxid. Med. Cell Longev. 2017, 2017, 7348372. [Google Scholar] [CrossRef] [PubMed]
- Diano, S.; Horvath, T.L. Mitochondrial uncoupling protein 2 (UCP2) in glucose and lipid metabolism. Trends Mol. Med. 2012, 18, 52–58. [Google Scholar] [CrossRef] [PubMed]
- Tian, X.Y.; Wong, W.T.; Xu, A.; Lu, Y.; Zhang, Y.; Wang, L.; Cheang, W.S.; Wang, Y.; Yao, X.; Huang, Y. Uncoupling protein-2 protects endothelial function in diet-induced obese mice. Circ. Res. 2012, 110, 1211–1216. [Google Scholar] [CrossRef] [PubMed]
- Andreyev, A.Y.; Kushnareva, Y.E.; Starkov, A.A. Mitochondrial metabolism of reactive oxygen species. Biochemistry 2005, 70, 200–214. [Google Scholar] [CrossRef]
- Echtay, K.S.; Murphy, M.P.; Smith, R.A.; Talbot, D.A.; Brand, M.D. Superoxide activates mitochondrial uncoupling protein 2 from the matrix side. Studies using targeted antioxidants. J. Biol Chem 2002, 277, 47129–47135. [Google Scholar] [CrossRef]
- Ma, S.; Wang, Q.; Zhang, Y.; Yang, D.; Li, D.; Tang, B.; Yang, Y. Transgenic overexpression of uncoupling protein 2 attenuates salt-induced vascular dysfunction by inhibition of oxidative stress. Am. J. Hypertens. 2014, 27, 345–354. [Google Scholar] [CrossRef]
- Mattiasson, G.; Sullivan, P.G. The emerging functions of UCP2 in health, disease, and therapeutics. Antioxid. Redox Signal. 2006, 8, 1–38. [Google Scholar] [CrossRef]
- Brand, M.D.; Esteves, T.C. Physiological functions of the mitochondrial uncoupling proteins UCP2 and UCP3. Cell Metab. 2005, 2, 85–93. [Google Scholar] [CrossRef]
- Yang, K.; Xu, X.; Nie, L.; Xiao, T.; Guan, X.; He, T.; Yu, Y.; Liu, L.; Huang, Y.; Zhang, J.; et al. Indoxyl sulfate induces oxidative stress and hypertrophy in cardiomyocytes by inhibiting the AMPK/UCP2 signaling pathway. Toxicol. Lett. 2015, 234, 110–119. [Google Scholar] [CrossRef]
- Rubattu, S.; Cotugno, M.; Bianchi, F.; Sironi, L.; Gelosa, P.; Stanzione, R.; Forte, M.; De Sanctis, C.; Madonna, M.; Marchitti, S.; et al. A differential expression of uncoupling protein-2 associates with renal damage in stroke-resistant spontaneously hypertensive rat/stroke-prone spontaneously hypertensive rat-derived stroke congenic lines. J. Hypertens. 2017, 35, 1857–1871. [Google Scholar] [CrossRef]
- Wu, H.; Ye, M.; Liu, D.; Yang, J.; Ding, J.W.; Zhang, J.; Wang, X.A.; Dong, W.S.; Fan, Z.X.; Yang, J. UCP2 protect the heart from myocardial ischemia/reperfusion injury via induction of mitochondrial autophagy. J. Cell Biochem. 2019, 120, 15455–15466. [Google Scholar] [CrossRef]
- Zhou, Y.; Cai, T.; Xu, J.; Jiang, L.; Wu, J.; Sun, Q.; Zen, K.; Yang, J. UCP2 attenuates apoptosis of tubular epithelial cells in renal ischemia-reperfusion injury. Am. J. Physiol. Renal. Physiol. 2017, 313, F926–F937. [Google Scholar] [CrossRef]
- Andersen, G.; Dalgaard, L.T.; Justesen, J.M.; Anthonsen, S.; Nielsen, T.; Thorner, L.W.; Witte, D.; Jorgensen, T.; Clausen, J.O.; Lauritzen, T.; et al. The frequent UCP2 -866G>A polymorphism protects against insulin resistance and is associated with obesity: A study of obesity and related metabolic traits among 17 636 Danes. Int. J. Obes. (Lond.) 2013, 37, 175–181. [Google Scholar] [CrossRef]
- Fisler, J.S.; Warden, C.H. Uncoupling proteins, dietary fat and the metabolic syndrome. Nutr. Metab. (Lond.) 2006, 3, 38. [Google Scholar] [CrossRef]
- Su, M.; Chen, X.; Chen, Y.; Wang, C.; Li, S.; Ying, X.; Xiao, T.; Wang, N.; Jiang, Q.; Fu, C. UCP2 and UCP3 variants and gene-environment interaction associated with prediabetes and T2DM in a rural population: A case control study in China. BMC Med. Genet. 2018, 19, 43. [Google Scholar] [CrossRef]
- Hsu, Y.H.; Niu, T.; Song, Y.; Tinker, L.; Kuller, L.H.; Liu, S. Genetic variants in the UCP2-UCP3 gene cluster and risk of diabetes in the Women’s Health Initiative Observational Study. Diabetes 2008, 57, 1101–1107. [Google Scholar] [CrossRef][Green Version]
- Ji, Q.; Ikegami, H.; Fujisawa, T.; Kawabata, Y.; Ono, M.; Nishino, M.; Ohishi, M.; Katsuya, T.; Rakugi, H.; Ogihara, T. A common polymorphism of uncoupling protein 2 gene is associated with hypertension. J. Hypertens. 2004, 22, 97–102. [Google Scholar] [CrossRef] [PubMed]
- Gioli-Pereira, L.; Santos, P.C.; Sugaya, L.S.; Ferreira, N.E.; Krieger, J.E.; Pereira, A.C.; Hueb, W.A. Association between UCP2 A55V polymorphism and risk of cardiovascular events in patients with multi-vessel coronary arterial disease. BMC Med. Genet. 2013, 14, 40. [Google Scholar] [CrossRef]
- Diaz-Maroto Cicuendez, I.; Fernandez-Diaz, E.; Garcia-Garcia, J.; Jordan, J.; Fernandez-Cadenas, I.; Montaner, J.; Serrano-Heras, G.; Segura, T. The UCP2-866G/A Polymorphism Could be Considered as a Genetic Marker of Different Functional Prognosis in Ischemic Stroke After Recanalization. Neuromol. Med. 2017, 19, 571–578. [Google Scholar] [CrossRef] [PubMed]
- Rubattu, S.; Stanzione, R.; Bianchi, F.; Cotugno, M.; Forte, M.; Della Ragione, F.; Fioriniello, S.; D’Esposito, M.; Marchitti, S.; Madonna, M.; et al. Reduced brain UCP2 expression mediated by microRNA-503 contributes to increased stroke susceptibility in the high-salt fed stroke-prone spontaneously hypertensive rat. Cell Death Dis. 2017, 8, e2891. [Google Scholar] [CrossRef]
- Rubattu, S.; Di Castro, S.; Cotugno, M.; Bianchi, F.; Mattioli, R.; Baima, S.; Stanzione, R.; Madonna, M.; Bozzao, C.; Marchitti, S.; et al. Protective effects of Brassica oleracea sprouts extract toward renal damage in high-salt-fed SHRSP: Role of AMPK/PPARalpha/UCP2 axis. J. Hypertens. 2015, 33, 1465–1479. [Google Scholar] [CrossRef] [PubMed]
- Rubattu, S.; Bianchi, F.; Busceti, C.L.; Cotugno, M.; Stanzione, R.; Marchitti, S.; Di Castro, S.; Madonna, M.; Nicoletti, F.; Volpe, M. Differential modulation of AMPK/PPARalpha/UCP2 axis in relation to hypertension and aging in the brain, kidneys and heart of two closely related spontaneously hypertensive rat strains. Oncotarget 2015, 6, 18800–18818. [Google Scholar] [CrossRef] [PubMed]
- Di Castro, S.; Scarpino, S.; Marchitti, S.; Bianchi, F.; Stanzione, R.; Cotugno, M.; Sironi, L.; Gelosa, P.; Duranti, E.; Ruco, L.; et al. Differential modulation of uncoupling protein 2 in kidneys of stroke-prone spontaneously hypertensive rats under high-salt/low-potassium diet. Hypertension 2013, 61, 534–541. [Google Scholar] [CrossRef]
- Richard, D.; Clavel, S.; Huang, Q.; Sanchis, D.; Ricquier, D. Uncoupling protein 2 in the brain: Distribution and function. Biochem. Soc. Trans. 2001, 29 Pt 6, 812–817. [Google Scholar] [CrossRef]
- Henning, E.C.; Warach, S.; Spatz, M. Hypertension-induced vascular remodeling contributes to reduced cerebral perfusion and the development of spontaneous stroke in aged SHRSP rats. J. Cereb. Blood Flow Metab. 2010, 30, 827–836. [Google Scholar] [CrossRef]
- Sironi, L.; Guerrini, U.; Tremoli, E.; Miller, I.; Gelosa, P.; Lascialfari, A.; Zucca, I.; Eberini, I.; Gemeiner, M.; Paoletti, R.; et al. Analysis of pathological events at the onset of brain damage in stroke-prone rats: A proteomics and magnetic resonance imaging approach. J. Neurosci. Res. 2004, 78, 115–122. [Google Scholar] [CrossRef]
- Guerrini, U.; Sironi, L.; Tremoli, E.; Cimino, M.; Pollo, B.; Calvio, A.M.; Paoletti, R.; Asdente, M. New insights into brain damage in stroke-prone rats: A nuclear magnetic imaging study. Stroke 2002, 33, 825–830. [Google Scholar] [CrossRef]
- Mehta, S.L.; Li, P.A. Neuroprotective role of mitochondrial uncoupling protein 2 in cerebral stroke. J. Cereb. Blood Flow Metab. 2009, 29, 1069–1078. [Google Scholar] [CrossRef]
- Bellezza, I.; Giambanco, I.; Minelli, A.; Donato, R. Nrf2-Keap1 signaling in oxidative and reductive stress. Biochim. Biophys. Acta Mol. Cell Res. 2018, 1865, 721–733. [Google Scholar] [CrossRef]
- Suzuki, T.; Yamamoto, M. Molecular basis of the Keap1-Nrf2 system. Free Radic. Biol. Med. 2015, 88 (Pt B), 93–100. [Google Scholar] [CrossRef]
- Broche, B.; Ben Fradj, S.; Aguilar, E.; Sancerni, T.; Benard, M.; Makaci, F.; Berthault, C.; Scharfmann, R.; Alves-Guerra, M.C.; Duvillie, B. Mitochondrial Protein UCP2 Controls Pancreas Development. Diabetes 2018, 67, 78–84. [Google Scholar] [CrossRef]
- Zou, X.; Ratti, B.A.; O’Brien, J.G.; Lautenschlager, S.O.; Gius, D.R.; Bonini, M.G.; Zhu, Y. Manganese superoxide dismutase (SOD2): Is there a center in the universe of mitochondrial redox signaling? J. Bioenerg. Biomembr. 2017, 49, 325–333. [Google Scholar] [CrossRef]
- Flynn, J.M.; Melov, S. SOD2 in mitochondrial dysfunction and neurodegeneration. Free Radic. Biol. Med. 2013, 62, 4–12. [Google Scholar] [CrossRef]
- Eastgate, J.; Moreb, J.; Nick, H.S.; Suzuki, K.; Taniguchi, N.; Zucali, J.R. A role for manganese superoxide dismutase in radioprotection of hematopoietic stem cells by interleukin-1. Blood 1993, 81, 639–646. [Google Scholar] [CrossRef]
- Akashi, M.; Hachiya, M.; Paquette, R.L.; Osawa, Y.; Shimizu, S.; Suzuki, G. Irradiation increases manganese superoxide dismutase mRNA levels in human fibroblasts. Possible mechanisms for its accumulation. J. Biol. Chem. 1995, 270, 15864–15869. [Google Scholar] [CrossRef]
- Duris, K.; Splichal, Z.; Jurajda, M. The Role of Inflammatory Response in Stroke Associated Programmed Cell Death. Curr. Neuropharmacol. 2018, 16, 1365–1374. [Google Scholar] [CrossRef]
- Rubattu, S.; Hubner, N.; Ganten, U.; Evangelista, A.; Stanzione, R.; Di Angelantonio, E.; Plehm, R.; Langanki, R.; Gianazza, E.; Sironi, L.; et al. Reciprocal congenic lines for a major stroke QTL on rat chromosome 1. Physiol. Genom. 2006, 27, 108–113. [Google Scholar] [CrossRef][Green Version]
- Volpe, M.; Camargo, M.J.; Mueller, F.B.; Campbell, W.G., Jr.; Sealey, J.E.; Pecker, M.S.; Sosa, R.E.; Laragh, J.H. Relation of plasma renin to end organ damage and to protection of K+ feeding in stroke-prone hypertensive rats. Hypertension 1990, 15, 318–326. [Google Scholar] [CrossRef]
- Schreiber, S.; Bueche, C.Z.; Garz, C.; Kropf, S.; Kuester, D.; Amann, K.; Heinze, H.J.; Goertler, M.; Reymann, K.G.; Braun, H. Kidney pathology precedes and predicts the pathological cascade of cerebrovascular lesions in stroke prone rats. PLoS ONE 2011, 6, e26287. [Google Scholar] [CrossRef]
- Davenport, A. The brain and the kidney--organ cross talk and interactions. Blood Purif 2008, 26, 526–536. [Google Scholar] [CrossRef]
- Nongnuch, A.; Panorchan, K.; Davenport, A. Brain-kidney crosstalk. Crit. Care 2014, 18, 225. [Google Scholar] [CrossRef] [PubMed]
- Afsar, B.; Sag, A.A.; Yalcin, C.E.; Kaya, E.; Siriopol, D.; Goldsmith, D.; Covic, A.; Kanbay, M. Brain-kidney cross-talk: Definition and emerging evidence. Eur. J. Intern. Med. 2016, 36, 7–12. [Google Scholar] [CrossRef]
- Toda, C.; Diano, S. Mitochondrial UCP2 in the central regulation of metabolism. Best Pract. Res. Clin. Endocrinol. Metab. 2014, 28, 757–764. [Google Scholar] [CrossRef]
- Fleury, C.; Neverova, M.; Collins, S.; Raimbault, S.; Champigny, O.; Levi-Meyrueis, C.; Bouillaud, F.; Seldin, M.F.; Surwit, R.S.; Ricquier, D.; et al. Uncoupling protein-2: A novel gene linked to obesity and hyperinsulinemia. Nat. Genet. 1997, 15, 269–272. [Google Scholar] [CrossRef]
- Oberkofler, H.; Liu, Y.M.; Esterbauer, H.; Hell, E.; Krempler, F.; Patsch, W. Uncoupling protein-2 gene: Reduced mRNA expression in intraperitoneal adipose tissue of obese humans. Diabetologia 1998, 41, 940–946. [Google Scholar] [CrossRef]
- Flecknell, P.A. Laboratory Animal Anaesthesia, 4th ed.; Elsevier/AP, Academic Press is an imprint of Elsevier: Amsterdam, The Netherlands; Boston, MA, USA, 2016; 321p. [Google Scholar]
- Paxinos, G.; Watson, C. The Rat Brain in Stereotaxic Coordinates, 6th ed.; Academic Press/Elsevier: Amsterdam, The Netherlands; Boston, MA, USA, 2007. [Google Scholar]
- Rubattu, S.; Di Castro, S.; Schulz, H.; Geurts, A.M.; Cotugno, M.; Bianchi, F.; Maatz, H.; Hummel, O.; Falak, S.; Stanzione, R.; et al. Ndufc2 Gene Inhibition Is Associated With Mitochondrial Dysfunction and Increased Stroke Susceptibility in an Animal Model of Complex Human Disease. J. Am. Heart Assoc. 2016, 5, e002701. [Google Scholar] [CrossRef]
- Rubattu, S.; Volpe, M.; Kreutz, R.; Ganten, U.; Ganten, D.; Lindpaintner, K. Chromosomal mapping of quantitative trait loci contributing to stroke in a rat model of complex human disease. Nat. Genet. 1996, 13, 429–434. [Google Scholar] [CrossRef]




| Weeks of JD | ||||||||
|---|---|---|---|---|---|---|---|---|
| 2 | 3 | 4 | 5 | 6 | 7 | 8 | 9 | |
| BW (g) LV-Scramble | 163.5 ± 9.8 n= 6 | 187.8 ± 9.8 n= 6 | 196 ± 8 n = 6 | 212.2 ± 8.2 n = 6 | 210 ± 10.9 n = 5 | NA | NA | NA |
| BW (g) LV-UCP2 | 161.5 ± 12.3 n = 6 | 176.6 ± 10.3 n = 6 | 190.6 ± 11 n = 6 | 198.83 ± 8.1 n = 6 | 200.5 ± 10.7 n = 6 | 188.16 ± 11.9 n= 6 | 193 n = 1 | 172 n = 1 |
| Weeks of JD | |||||
|---|---|---|---|---|---|
| 4 | 5 | 6 | 7 | 8 | |
| SBP (mmHg) LV-Scramble | 189 ± 1.45 n = 6 | 200 ± 3 n = 6 | 207.3 ± 9 n = 5 | NA | NA |
| SBP (mmHg) LV-UCP2 | 186 ± 3.05 n = 6 | 201 ± 4 n = 6 | 212 ± 4 n = 6 | 198 ± 11 n = 6 | 226 n = 1 |
© 2020 by the authors. Licensee MDPI, Basel, Switzerland. This article is an open access article distributed under the terms and conditions of the Creative Commons Attribution (CC BY) license (http://creativecommons.org/licenses/by/4.0/).
Share and Cite
Busceti, C.L.; Cotugno, M.; Bianchi, F.; Forte, M.; Stanzione, R.; Marchitti, S.; Battaglia, G.; Nicoletti, F.; Fornai, F.; Rubattu, S. Brain Overexpression of Uncoupling Protein-2 (UCP2) Delays Renal Damage and Stroke Occurrence in Stroke-Prone Spontaneously Hypertensive Rats. Int. J. Mol. Sci. 2020, 21, 4289. https://doi.org/10.3390/ijms21124289
Busceti CL, Cotugno M, Bianchi F, Forte M, Stanzione R, Marchitti S, Battaglia G, Nicoletti F, Fornai F, Rubattu S. Brain Overexpression of Uncoupling Protein-2 (UCP2) Delays Renal Damage and Stroke Occurrence in Stroke-Prone Spontaneously Hypertensive Rats. International Journal of Molecular Sciences. 2020; 21(12):4289. https://doi.org/10.3390/ijms21124289
Chicago/Turabian StyleBusceti, Carla L., Maria Cotugno, Franca Bianchi, Maurizio Forte, Rosita Stanzione, Simona Marchitti, Giuseppe Battaglia, Ferdinando Nicoletti, Francesco Fornai, and Speranza Rubattu. 2020. "Brain Overexpression of Uncoupling Protein-2 (UCP2) Delays Renal Damage and Stroke Occurrence in Stroke-Prone Spontaneously Hypertensive Rats" International Journal of Molecular Sciences 21, no. 12: 4289. https://doi.org/10.3390/ijms21124289
APA StyleBusceti, C. L., Cotugno, M., Bianchi, F., Forte, M., Stanzione, R., Marchitti, S., Battaglia, G., Nicoletti, F., Fornai, F., & Rubattu, S. (2020). Brain Overexpression of Uncoupling Protein-2 (UCP2) Delays Renal Damage and Stroke Occurrence in Stroke-Prone Spontaneously Hypertensive Rats. International Journal of Molecular Sciences, 21(12), 4289. https://doi.org/10.3390/ijms21124289

