Mono-PEGylation of a Thermostable Arginine-Depleting Enzyme for the Treatment of Lung Cancer
Abstract
1. Introduction
2. Results
2.1. Optimizing the Feeding Strategy for High Yield of BCA-M Production
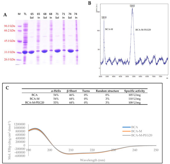
2.2. PEGylation of BCA-M
2.3. Characterizations of BCA, BCA-M and BCA-M-PEG20
2.4. BCA-M-PEG20 Induced Potent Cytotoxicity in Lung Cancer Cell Lines A549, DMS114, NCI-H23 and NCI-H460
2.5. Pharmacodynamics and Pharmacokinetics Studies of BCA-M and BCA-M-PEG20
2.6. Anti-Tumor Activity of BCA-M-PEG20 in the A549 Xenograft Mouse Model
2.7. Safety Evaluation of BCA-M-PEG20 Treatment in Mice
3. Discussion
4. Materials and Methods
4.1. Materials
4.2. Molecular Cloning Techniques
4.3. Fermentation of BCA-M
4.4. Preparation of BCA-M-PEG20
4.5. Specific Activity
4.6. CD Spectroscopic Analysis
4.7. The Degree of PEGylation of BCA-M-PEG20 Determination
4.8. Molecular Dynamics Simulation
4.9. MTT-Based In Vitro Anti-Cancer Efficacy Assay
4.10. Western Blot Analysis
4.11. Pharmacodynamic and Pharmacokinetic Studies
4.12. In Vivo Anti-Tumor Efficacy Test of BCA-M-PEG20
4.13. Assessment of Changes in Body and Organ Weight, Complete Blood Count and Blood Chemistry during Arginine Depletion in Mice
5. Conclusions
Author Contributions
Funding
Acknowledgments
Conflicts of Interest
Ethics Approval and Consent to Participate
References
- Chen, Z.; Fillmore, C.M.; Hammerman, P.S.; Kim, C.; Wong, K.K. Non-small-cell lung cancers: A heterogeneous set of diseases. Nat. Rev. Cancer 2014, 14, 535–546. [Google Scholar] [CrossRef] [PubMed]
- Siegel, R.; Ma, J.M.; Zou, Z.H.; Jemal, A. Cancer statistics. CA Cancer J. Clin. 2014, 64, 9–29. [Google Scholar] [CrossRef] [PubMed]
- Malvezzi, M.; Bertuccio, P.; Rosso, T.; Rota, M.; Levi, F.; La Vecchia, C.; Negri, E. European cancer mortality predictions for the year 2015: Does lung cancer have the highest death rate in EU women? Ann. Oncol. 2015, 26, 779–786. [Google Scholar] [CrossRef] [PubMed]
- Gong, H.; Zölzer, F.; Von Recklinghausen, G.; Havers, W.; Schweigerer, L. Arginine deiminase inhibits proliferation of human leukemia cells more potently than asparaginase by inducing cell cycle arrest and apoptosis. Leukemia 2000, 14, 826–829. [Google Scholar] [CrossRef]
- Ensor, C.M.; Holtsberg, F.W.; Bomalaski, J.S.; Clark, M.A. Pegylated arginine deiminase (ADI-SS PEG20,000 mw) inhibits human melanomas and hepatocellular carcinomas in vitro and in vivo. Cancer Res. 2002, 62, 5443–5450. [Google Scholar]
- Alexandrou, C.; Al-Aqbi, S.S.; Higgins, J.A.; Boyle, W.; Karmokar, A.; Andreadi, C.; Luo, J.-L.; Moore, D.A.; Viskaduraki, M.; Blades, M.; et al. Sensitivity of Colorectal Cancer to Arginine Deprivation Therapy is Shaped by Differential Expression of Urea Cycle Enzymes. Sci. Rep. 2018, 8, 12096. [Google Scholar] [CrossRef] [PubMed]
- Hall, P.E.; Lewis, R.; Syed, N.; Shaffer, R.; Evanson, J.; Ellis, S.; Williams, M.; Feng, X.; Johnston, A.; Thomson, J.A.; et al. A Phase I Study of Pegylated Arginine Deiminase (Pegargiminase), Cisplatin, and Pemetrexed in Argininosuccinate Synthetase 1-Deficient Recurrent High-grade Glioma. Clin. Cancer Res. 2019, 25, 2708–2716. [Google Scholar] [CrossRef]
- Cheng, P.N.-M.; Lam, A.T.-L.; Lam, W.-M.; Tsui, S.M.; Cheng, A.W.-M.; Lo, W.-H.; Leung, Y.-C. Pegylated Recombinant Human Arginase (rhArg-peg5,000 mw) Inhibits theIn vitroandIn vivoProliferation of Human Hepatocellular Carcinoma through Arginine Depletion. Cancer Res. 2007, 67, 309–317. [Google Scholar] [CrossRef]
- Shen, L.-J.; Beloussow, K.; Shen, W.-C. Modulation of arginine metabolic pathways as the potential anti-tumor mechanism of recombinant arginine deiminase. Cancer Lett. 2006, 231, 30–35. [Google Scholar] [CrossRef]
- Lukey, M.J.; Katt, W.P.; Cerione, R.A. Targeting amino acid metabolism for cancer therapy. Drug Discov. Today 2016, 22, 796–804. [Google Scholar] [CrossRef] [PubMed]
- Beddowes, E.; Spicer, J.; Chan, P.Y.; Khadeir, R.; Corbacho, J.G.; Repana, D.; Steele, J.P.; Schmid, P.; Szyszko, T.; Cook, G.J.R.; et al. Phase 1 Dose-Escalation Study of Pegylated Arginine Deiminase, Cisplatin, and Pemetrexed in Patients With Argininosuccinate Synthetase 1-Deficient Thoracic Cancers. J. Clin. Oncol. 2017, 35, 1778–1785. [Google Scholar] [CrossRef] [PubMed]
- Park, I.-S.; Kang, S.-W.; Shin, Y.-J.; Chae, K.-Y.; Park, M.-O.; Kim, M.-Y.; Wheatley, D.N.; Min, B.-H. Arginine deiminase: A potential inhibitor of angiogenesis and tumour growth. Br. J. Cancer 2003, 89, 907–914. [Google Scholar] [CrossRef]
- Fayura, L.R.; Boretsky, Y.; Pynyaha, Y.V.; Wheatley, D.N.; Sibirny, A. Improved method for expression and isolation of the Mycoplasma hominis arginine deiminase from the recombinant strain of Escherichia coli. J. Biotechnol. 2013, 167, 420–426. [Google Scholar] [CrossRef] [PubMed]
- Wang, Y.; Li, Y.-Z. Cultivation to improve in vivo solubility of overexpressed arginine deiminases in Escherichia coli and the enzyme characteristics. BMC Biotechnol. 2014, 14, 53. [Google Scholar] [CrossRef] [PubMed][Green Version]
- Singh, A.; Upadhyay, V.; Upadhyay, A.K.; Singh, S.M.; Panda, A.K. Protein recovery from inclusion bodies of Escherichia coli using mild solubilization process. Microb. Cell Factories 2015, 14, 41. [Google Scholar] [CrossRef]
- Holtsberg, F.W.; Ensor, M.; Steiner, M.R.; Bomalaski, J.S.; Clark, M.A. Poly (ethylene glycol) (PEG) conjugated arginine deiminase: Effects of PEG formulations on its pharmacological properties. J. Control. Release 2002, 80, 259–271. [Google Scholar] [CrossRef]
- Veronese, F.M.; Pasut, G. PEGylation, successful approach to drug delivery. Drug Discov. Today 2005, 10, 1451–1458. [Google Scholar] [CrossRef]
- Sugimura, K.; Ohno, T.; Kusuyama, T.; Azuma, I. High-sensitivity of human-melanoma cell-lines to the growth inhibitory activity of mycoplasmal arginine deiminase invitro. Melanoma Res. 1992, 2, 191–196. [Google Scholar] [CrossRef]
- Yoon, C.Y.; Shim, Y.J.; Kim, E.H.; Lee, J.H.; Won, N.H.; Kim, J.H.; Park, I.S.; Yoon, D.K.; Min, B.H. Renal cell carcinoma does not express argininosuccinate synthetase and is highly sensitive to arginine deprivation via arginine deiminase. Int. J. Cancer 2007, 120, 897–905. [Google Scholar] [CrossRef]
- Feun, L.G.; You, M.; Wu, C.; Kuo, M.; Wangpaichitr, M.; Spector, S.; Savaraj, N. Arginine deprivation as a targeted therapy for cancer. Curr. Pharm. Des. 2008, 14, 1049–1057. [Google Scholar] [CrossRef]
- Kim, R.H.; Coates, J.M.; Bowles, T.L.; McNerney, G.P.; Sutcliffe, J.; Jung, J.U.; Gandour-Edwards, R.; Chuang, F.Y.; Bold, R.J.; Kung, H.J. Arginine deiminase as a novel therapy for prostate cancer induces autophagy and caspase-independent apoptosis. Cancer Res. 2009, 69, 700–708. [Google Scholar] [CrossRef] [PubMed]
- Kelly, M.P.; Jungbluth, A.A.; Wu, B.-W.; Bomalaski, J.; Old, L.J.; Ritter, G. Arginine deiminase PEG20 inhibits growth of small cell lung cancers lacking expression of argininosuccinate synthetase. Br. J. Cancer 2011, 106, 324–332. [Google Scholar] [CrossRef] [PubMed]
- De Santo, C.; Booth, S.; Vardon, A.; Cousins, A.; Tubb, V.; Perry, T.; Noyvert, B.; Beggs, A.D.; Ng, M.; Halsey, C.; et al. The arginine metabolome in acute lymphoblastic leukemia can be targeted by the pegylated-recombinant arginase I BCT-100. Int. J. Cancer 2017, 142, 1490–1502. [Google Scholar] [CrossRef] [PubMed]
- Lam, S.-K.; Li, Y.-Y.; Xu, S.; Leung, L.L.; U, K.-P.; Zheng, Y.-F.; Cheng, P.N.-M.; Ho, J.C.-M. Growth suppressive effect of pegylated arginase in malignant pleural mesothelioma xenografts. Respir. Res. 2017, 18, 80. [Google Scholar] [CrossRef] [PubMed]
- Xu, S.; Lam, S.-K.; Cheng, P.N.-M.; Ho, J.C.-M. Recombinant human arginase induces apoptosis through oxidative stress and cell cycle arrest in small cell lung cancer. Cancer Sci. 2018, 109, 3471–3482. [Google Scholar] [CrossRef]
- Bewley, M.C.; Jeffrey, P.D.; Patchett, M.L.; Kanyo, Z.F.; Baker, E.N. Crystal structures of Bacillus caldovelox arginase in complex with substrate and inhibitors reveal new insights into activation, inhibition and catalysis in the arginase superfamily. Structure 1999, 7, 435–448. [Google Scholar] [CrossRef]
- Noh, E.J.; Kang, S.W.; Shin, Y.J.; Kim, N.C.; Park, I.S.; Kim, M.Y.; Chun, B.G.; Min, B.H. Characterization of mycoplasma arginine deiminase expressed in E. coli and its inhibitory regulation of nitric oxide synthesis. Mol. Cells 2002, 13, 137–143. [Google Scholar]
- Kaur, B.; Kaur, R. Application of Response Surface Methodology for Optimizing Arginine Deiminase Production Medium for Enterococcus faecium sp. GR7. Sci. World J. 2013, 2013, 1–12. [Google Scholar] [CrossRef]
- Kim, J.-E.; Jeong, D.-W.; Lee, H.J. Expression, purification, and characterization of arginine deiminase from Lactococcus lactis ssp. lactis ATCC 7962 in Escherichia coli BL21. Protein Expr. Purif. 2007, 53, 9–15. [Google Scholar] [CrossRef]
- Patil, M.; Rathod, V.P.; Bihade, U.R.; Banerjee, U.C. Purification and characterization of arginine deiminase from Pseudomonas putida: Structural insights of the differential affinities of l-arginine analogues. J. Biosci. Bioeng. 2019, 127, 129–137. [Google Scholar] [CrossRef]
- Takaku, H.; Matsumoto, M.; Misawa, S.; Miyazaki, K. Anti-tumor activity of arginine deiminase from Mycoplasma argini and its growth-inhibitory mechanism. Jpn. J. Cancer Res. 1995, 86, 840–846. [Google Scholar] [CrossRef] [PubMed]
- Weickmann, J.L.; Fahrney, D.E. Arginine deiminase from Mycoplasma arthritidis. Evidence for multiple forms. J. Biol. Chem. 1977, 252, 2615–2620. [Google Scholar] [PubMed]
- Tsai, W.B.; Aiba, I.; Lee, S.Y.; Feun, L.; Savaraj, N.; Kuo, M.T. Resistance to arginine deiminase treatment in melanoma cells is associated with induced argininosuccinate synthetase expression involving c-Myc/HIF-1 alpha/Sp4. Mol. Cancer Ther. 2009, 8, 3223–3233. [Google Scholar] [CrossRef] [PubMed]
- Patchett, M.L.; Daniel, R.M.; Morgan, H.W. Characterization of arginase from the extreme thermophile Bacillus-Caldovelox. Biochim. Biophys. Acta 1991, 1077, 291–298. [Google Scholar] [CrossRef]
- Atalah, J.; Cáceres-Moreno, P.; Espina, G.; Blamey, J.M. Thermophiles and the applications of their enzymes as new biocatalysts. Bioresour. Technol. 2019, 280, 478–488. [Google Scholar] [CrossRef]
- Chung, S.-F.; Kim, C.-F.; Tam, S.-Y.; Choi, M.-C.; So, P.-K.; Wong, K.-Y.; Leung, Y.-C.; Lo, W.-H. A bioengineered arginine-depleting enzyme as a long-lasting therapeutic agent against cancer. Appl. Microbiol. Biotechnol. 2020, 104, 1–14. [Google Scholar] [CrossRef]
- Hong, J.; Lee, B.; Kang, K.; Lee, H.J.; Ryu, J.; Jung, G.; Oh, J.; Jo, E.-C.; Kim, C.W. Characterisation of the site-specific monoPEGylated rhG-CSF analogue pegteograstim. Biologicals 2018, 51, 54–61. [Google Scholar] [CrossRef]
- Xu, Y.; Shi, Y.; Zhou, J.; Yang, W.; Bai, L.; Wang, S.; Jin, X.; Niu, Q.; Huang, A.; Wang, D. Structure-based antigenic epitope and PEGylation improve the efficacy of staphylokinase. Microb. Cell Factories 2017, 16, 197. [Google Scholar] [CrossRef]
- Selis, F.; Focà, G.; Sandomenico, A.; Marra, C.; Di Mauro, C.; Jotti, G.S.; Scaramuzza, S.; Politano, A.; Sanna, R.; Ruvo, M.; et al. Pegylated Trastuzumab Fragments Acquire an Increased in Vivo Stability but Show a Largely Reduced Affinity for the Target Antigen. Int. J. Mol. Sci. 2016, 17, 491. [Google Scholar] [CrossRef]
- Dozier, J.K.; Distefano, M.D. Site-Specific PEGylation of Therapeutic Proteins. Int. J. Mol. Sci. 2015, 16, 25831–25864. [Google Scholar] [CrossRef]
- Stone, E.; Chantranupong, L.; Gonzalez, C.; O’Neal, J.; Rani, I.; Vandenberg, C.; Georgiou, G. Strategies for optimizing the serum persistence of engineered human arginase I for cancer therapy. J. Control. Release 2011, 158, 171–179. [Google Scholar] [CrossRef] [PubMed]
- Deng, J.-R.; Chung, S.-F.; Leung, A.S.-L.; Yip, W.-M.; Yang, B.; Choi, M.-C.; Cui, J.-F.; Kung, K.K.-Y.; Zhang, Z.; Lo, K.-W.; et al. Chemoselective and photocleavable cysteine modification of peptides and proteins using isoxazoliniums. Commun. Chem. 2019, 2, 2. [Google Scholar] [CrossRef]
- Knipp, M.; Vašák, M. A Colorimetric 96-Well Microtiter Plate Assay for the Determination of Enzymatically Formed Citrulline. Anal. Biochem. 2000, 286, 257–264. [Google Scholar] [CrossRef] [PubMed]
- De Jong, D.H.; Singh, G.; Bennett, W.F.; Arnarez, C.; Wassenaar, T.A.; Schafer, L.V.; Periole, X.; Tieleman, D.P.; Marrink, S.J. Improved parameters for the martini coarse-grained protein force field. J. Chem. Theory Comput. 2013, 9, 687–697. [Google Scholar] [CrossRef]
- Grunewald, F.; Rossi, G.; De Vries, A.H.; Marrink, S.-J.; Monticelli, L. Transferable MARTINI Model of Poly(ethylene Oxide). J. Phys. Chem. B 2018, 122, 7436–7449. [Google Scholar] [CrossRef]
- Abraham, M.; Murtola, T.; Schulz, R.; Páll, S.; Smith, J.C.; Hess, B.; Lindahl, E. GROMACS: High performance molecular simulations through multi-level parallelism from laptops to supercomputers. SoftwareX 2015, 1, 19–25. [Google Scholar] [CrossRef]
- Kusterle, M.; Jevševar, S.; Porekar, V.G. Size of pegylated protein conjugates studied by various methods. Acta Chim. Slov. 2008, 55, 594–601. [Google Scholar]
- Higgins, B.; Kolinsky, K.; Smith, M.; Beck, G.; Rashed, M.; Adames, V.; Linn, M.; Wheeldon, E.; Gand, L.; Birnboeck, H.; et al. Antitumor activity of erlotinib (OSI-774, Tarceva) alone or in combination in human non-small cell lung cancer tumor xenograft models. Anti Cancer Drugs 2004, 15, 503–512. [Google Scholar] [CrossRef]







| Experimental Trial | Constant Feeding without Pure Oxygen Supply | Constant Feeding with Pure Oxygen Supply | pH Stat with Pure Oxygen Supply | pO2 Stat with Pure Oxygen Supply |
|---|---|---|---|---|
| Pure oxygen supply (Max = 60%) | X | ✓ | ✓ | ✓ |
| Optical density (OD600) | 35 | 90 | 40 | 191 |
| Cell dry weight (g/L) | 21.8 | 43.7 | 16.4 | 80.6 |
| Duration of expression after IPTG induction (h) | 10 | 15 | 19.5 |
| BCA-M yield (mg-BCA-M/L-culture) | 872 | 1486 | 1625 |
| Recombinant Enzymes | Enzyme Yield (mg/L) | References |
|---|---|---|
| BCA-M (from Bacillus caldovelox arginase) | 1625 | This study |
| ADI (from Mycoplasma arginine) | 20 | [27] |
| ADI (from Mycoplasma arginine) | 5 | [12] |
| ADI (from Mycoplasma arthritides) | 9.29 | [32] |
| ADI (from Mycoplasma hominis) | 0.43 | [31] |
| ADI (from Enterococcus faecium) | 12.1 | [28] |
| ADI (from Lactococcus lactis) | 1.65 | [29] |
| ADI (from Pseudomonas putida) | 0.6 | [30] |
| PBS Control | BCA-M-PEG20 | p Values vs. PBS | |
|---|---|---|---|
| Hematological Values | |||
| WBC (K/uL) | 2.3 ± 1.2 | 2.6 ± 1.5 | 0.802 |
| RBC (M/uL) | 8.5 ± 0.3 | 8.6 ± 0.2 | 0.622 |
| Hb (g/dL) | 13.7 ± 0.6 | 13.6 ± 0.7 | 0.825 |
| HCT (%) | 46.8 ± 2.1 | 46.3 ± 1.2 | 0.676 |
| MCV (fL) | 54.9 ± 0.6 | 53.7 ± 0.2 | 0.006 |
| MCH (pg) | 16 ± 0.2 | 15.7 ± 0.6 | 0.406 |
| MCHC (g/dL) | 29.1 ± 0.3 | 29.2 ± 1.1 | 0.837 |
| RDW (%) | 15.2 ± 0.5 | 16.3 ± 0.7 | 0.060 |
| PLT (K/uL) | 1519.0 ± 141.4 | 1620.0 ± 114.0 | 0.309 |
| MPV (fL) | 19.6 ± 0.9 | 21.7 ± 1.4 | 0.038 |
| Organ Weights | |||
| Body weight (g) | 25.2 ± 3.5 | 24.9 ± 3.6 | 0.909 |
| Brain (g) | 0.42 ± 0.03 | 0.43 ± 0.01 | 0.695 |
| Heart (g) | 0.11 ± 0.02 | 0.12 ± 0.02 | 0.693 |
| Lung (g) | 0.14 ± 0.03 | 0.15 ± 0.01 | 0.582 |
| Liver (g) | 1.15 ± 0.22 | 1.15 ± 0.15 | 1.000 |
| Spleen (g) | 0.13 ± 0.03 | 0.13 ± 0.02 | 0.879 |
| Kidneys (g) | 0.17 ± 0.03 | 0.16 ± 0.04 | 0.787 |
| Clinical Biochemical Findings | |||
| ALT (U/L) | 69.8 ± 24.3 | 56.8 ± 7.5 | 0.346 |
| AST (U/L) | 101.0 ± 14.0 | 78.0 ± 7.2 | 0.026 |
| ALB (g/dL) | 2.8 ± 0.3 | 2.8 ± 0.3 | 0.907 |
| TP (g/dL) | 55 ± 0.4 | 55 ± 0.3 | 0.924 |
| BUN (mg/dL) | 24.0 ± 1.6 | 23.3 ± 2.0 | 0.579 |
| Creatinine (mg/dL) | 0.24 ± 0.01 | 0.24 ± 0.01 | 0.705 |
| TCH (mg/dL) | 100.8 ± 12.0 | 104.5 ± 4.7 | 0.582 |
| TG (mg/dL) | 73.0 ± 5.8 | 75.5 ± 9.7 | 0.674 |
© 2020 by the authors. Licensee MDPI, Basel, Switzerland. This article is an open access article distributed under the terms and conditions of the Creative Commons Attribution (CC BY) license (http://creativecommons.org/licenses/by/4.0/).
Share and Cite
Chung, S.-F.; Kim, C.-F.; Kwok, S.-Y.; Tam, S.-Y.; Chen, Y.W.; Chong, H.-C.; Leung, S.-L.; So, P.-K.; Wong, K.-Y.; Leung, Y.-C.; et al. Mono-PEGylation of a Thermostable Arginine-Depleting Enzyme for the Treatment of Lung Cancer. Int. J. Mol. Sci. 2020, 21, 4234. https://doi.org/10.3390/ijms21124234
Chung S-F, Kim C-F, Kwok S-Y, Tam S-Y, Chen YW, Chong H-C, Leung S-L, So P-K, Wong K-Y, Leung Y-C, et al. Mono-PEGylation of a Thermostable Arginine-Depleting Enzyme for the Treatment of Lung Cancer. International Journal of Molecular Sciences. 2020; 21(12):4234. https://doi.org/10.3390/ijms21124234
Chicago/Turabian StyleChung, Sai-Fung, Chi-Fai Kim, Sui-Yi Kwok, Suet-Ying Tam, Yu Wai Chen, Hiu-Chi Chong, Siu-Lun Leung, Pui-Kin So, Kwok-Yin Wong, Yun-Chung Leung, and et al. 2020. "Mono-PEGylation of a Thermostable Arginine-Depleting Enzyme for the Treatment of Lung Cancer" International Journal of Molecular Sciences 21, no. 12: 4234. https://doi.org/10.3390/ijms21124234
APA StyleChung, S.-F., Kim, C.-F., Kwok, S.-Y., Tam, S.-Y., Chen, Y. W., Chong, H.-C., Leung, S.-L., So, P.-K., Wong, K.-Y., Leung, Y.-C., & Lo, W.-H. (2020). Mono-PEGylation of a Thermostable Arginine-Depleting Enzyme for the Treatment of Lung Cancer. International Journal of Molecular Sciences, 21(12), 4234. https://doi.org/10.3390/ijms21124234

