Sodium Glucose Co-Transporter 2 Inhibitor Ameliorates Autophagic Flux Impairment on Renal Proximal Tubular Cells in Obesity Mice
Abstract
1. Introduction
2. Results
2.1. Effects of SGLT2i on Clinical Parameters in Mice
2.2. SGLT2i Decreased Lipid Accumulation in PTCs of Obesity Mice
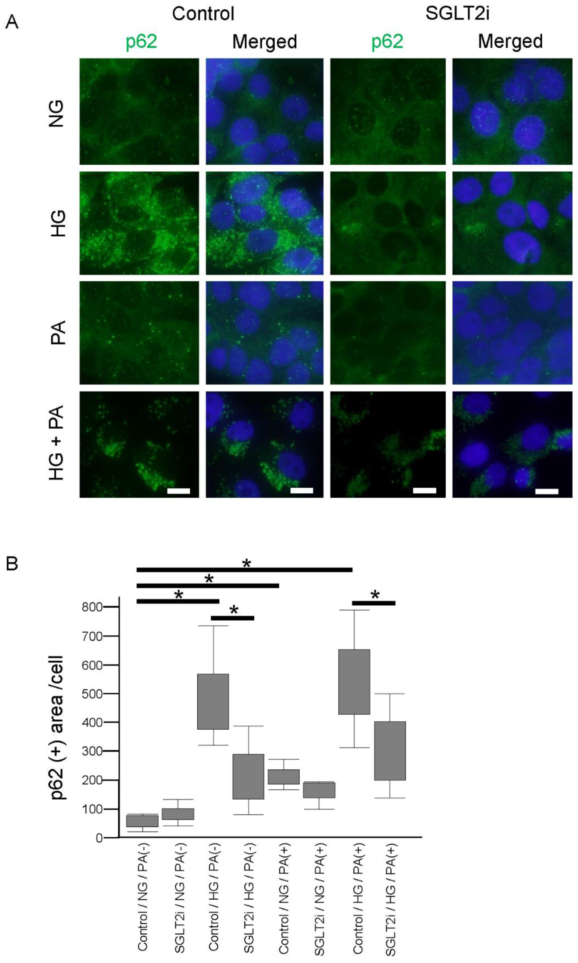
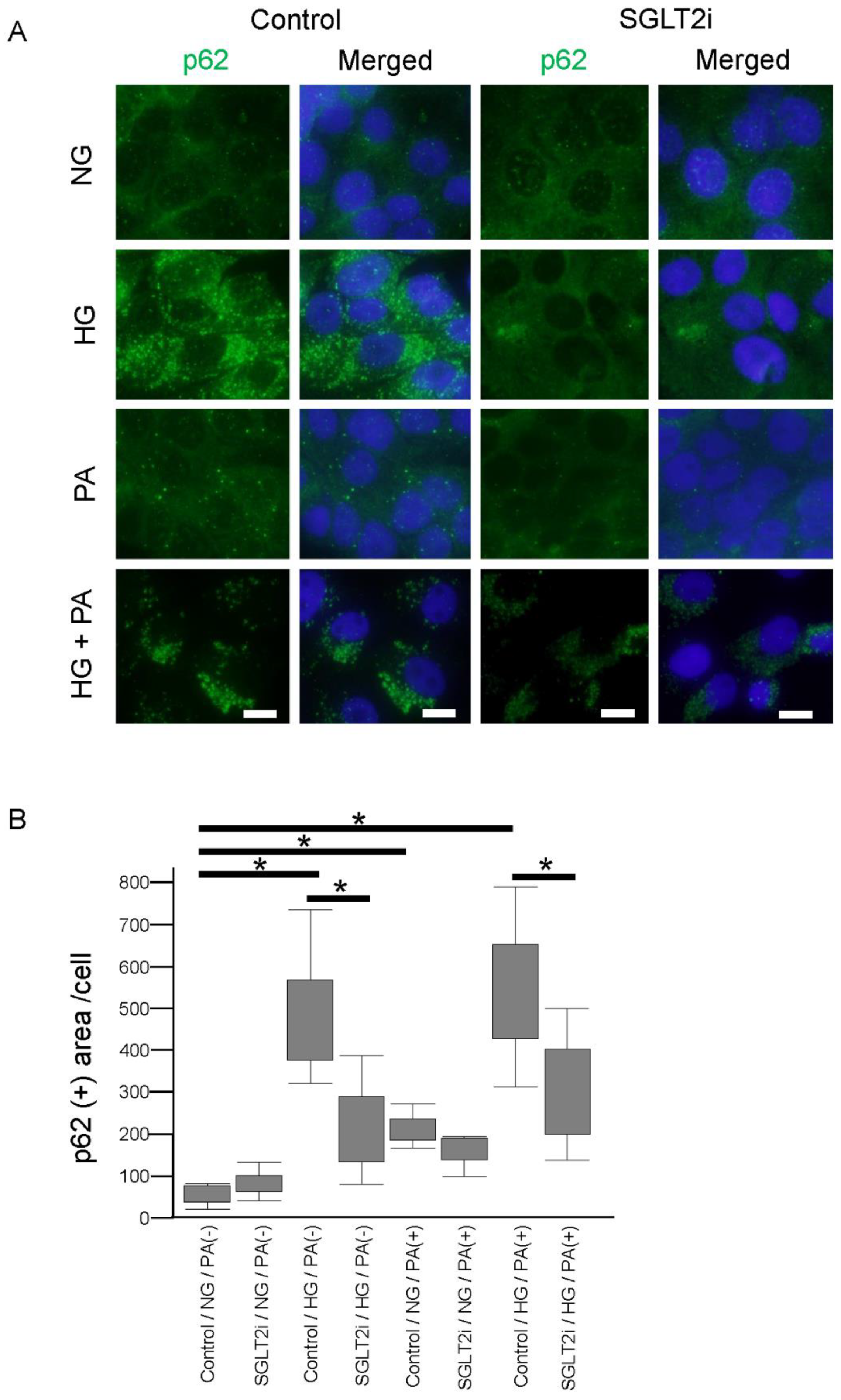
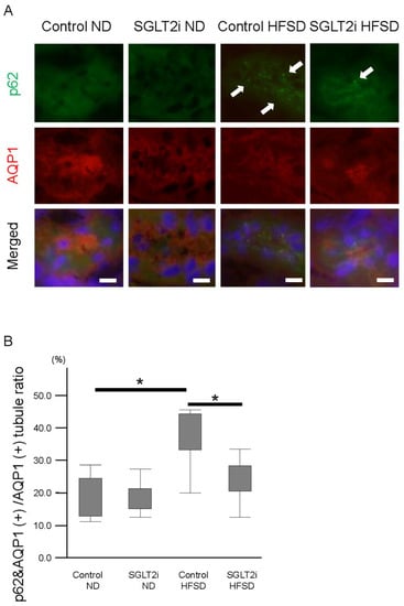
2.3. SGLT2i Decreased p62 Accumulation on PTCs in Obesity Mice
2.4. SGLT2i Decreased Autolysosomes and Increased Autophagosomes in PTCs of Obesity Mice
2.5. SGLT2i Suppressed Mammalian Target of Rapamycin (mTOR) Activation in PTCs of Obesity Mice
2.6. SGLT2i Decreased the Amount of Urinary NAG of Obesity Mice Independent of Urinary Proteins
3. Discussion
4. Materials and Methods
4.1. Animal Models
4.2. Cell Culture
4.3. Histopathological Analysis
4.4. Western Blot Analysis
4.5. Statistical Analysis
Author Contributions
Funding
Acknowledgments
Conflicts of Interest
Abbreviations
| HFSD | high-fat and -sugar diet |
| HPMC | hydroxypropyl methylcellulose |
| Mets | metabolic syndrome |
| MLBs | multi lamellar bodies |
| mTOR | mammalian target of rapamycin |
| mTORC1 | mTOR signaling complex 1 |
| NAG | N-acetyl-β-d-glucosaminidase |
| ND | normal diet |
| PA | palmitic acid |
| pS2448 | phosphorylated on serine 2448 |
| PTCs | proximal tubular cells |
| SGLT2i | sodium glucose co-transporter 2 inhibitor |
References
- Iseki, K.; Ikemiya, Y.; Kinjo, K.; Inoue, T.; Iseki, C.; Takishita, S. Body mass index and the risk of development of end-stage renal disease in a screened cohort. Kidney Int. 2004, 65, 1870–1876. [Google Scholar] [CrossRef] [PubMed]
- Yamamoto, T.; Takabatake, Y.; Takahashi, A.; Kimura, T.; Namba, T.; Matsuda, J.; Minami, S.; Kaimori, J.Y.; Matsui, I.; Matsusaka, T.; et al. High-Fat Diet-Induced Lysosomal Dysfunction and Impaired Autophagic Flux Contribute to Lipotoxicity in the Kidney. J. Am. Soc. Nephrol. 2017, 28, 1534–1551. [Google Scholar] [CrossRef] [PubMed]
- Rampanelli, E.; Ochodnicky, P.; Vissers, J.P.; Butter, L.M.; Claessen, N.; Calcagni, A.; Kors, L.; Gethings, L.A.; Bakker, S.J.; de Borst, M.H.; et al. Excessive dietary lipid intake provokes an acquired form of lysosomal lipid storage disease in the kidney. J. Pathol. 2018, 246, 470–484. [Google Scholar] [CrossRef]
- Wanner, C.; Inzucchi, S.E.; Lachin, J.M.; Fitchett, D.; von Eynatten, M.; Mattheus, M.; Johansen, O.E.; Woerle, H.J.; Broedl, U.C.; Zinman, B.; et al. Empagliflozin and Progression of Kidney Disease in Type 2 Diabetes. N. Engl. J. Med. 2016, 375, 323–334. [Google Scholar] [CrossRef] [PubMed]
- Cherney, D.Z.; Perkins, B.A.; Soleymanlou, N.; Maione, M.; Lai, V.; Lee, A.; Fagan, N.M.; Woerle, H.J.; Johansen, O.E.; Broedl, U.C.; et al. Renal hemodynamic effect of sodium-glucose cotransporter 2 inhibition in patients with type 1 diabetes mellitus. Circulation 2014, 129, 587–597. [Google Scholar] [CrossRef] [PubMed]
- Kamezaki, M.; Kusaba, T.; Komaki, K.; Fushimura, Y.; Watanabe, N.; Ikeda, K.; Kitani, T.; Yamashita, N.; Uehara, M.; Kirita, Y.; et al. Comprehensive renoprotective effects of ipragliflozin on early diabetic nephropathy in mice. Sci. Rep. 2018, 8, 4029. [Google Scholar] [CrossRef] [PubMed]
- Takagi, S.; Li, J.; Takagaki, Y.; Kitada, M.; Nitta, K.; Takasu, T.; Kanasaki, K.; Koya, D. Ipragliflozin improves mitochondrial abnormalities in renal tubules induced by a high-fat diet. J. Diabetes Investig. 2018, 9, 1025–1032. [Google Scholar] [CrossRef] [PubMed]
- Korbut, A.I.; Taskaeva, I.S.; Bgatova, N.P.; Muraleva, N.A.; Orlov, N.B.; Dashkin, M.V.; Khotskina, A.S.; Zavyalov, E.L.; Konenkov, V.I.; Klein, T.; et al. SGLT2 Inhibitor Empagliflozin and DPP4 Inhibitor Linagliptin Reactivate Glomerular Autophagy in db/db Mice, a Model of Type 2 Diabetes. Int. J. Mol. Sci. 2020, 21, 2987. [Google Scholar] [CrossRef]
- Tanaka, S.; Sugiura, Y.; Saito, H.; Sugahara, M.; Higashijima, Y.; Yamaguchi, J.; Inagi, R.; Suematsu, M.; Nangaku, M.; Tanaka, T. Sodium-glucose cotransporter 2 inhibition normalizes glucose metabolism and suppresses oxidative stress in the kidneys of diabetic mice. Kidney Int. 2018, 94, 912–925. [Google Scholar] [CrossRef]
- Inagaki, N.; Goda, M.; Yokota, S.; Maruyama, N.; Iijima, H. Effects of Baseline Blood Pressure and Low-Density Lipoprotein Cholesterol on Safety and Efficacy of Canagliflozin in Japanese Patients with Type 2 Diabetes Mellitus. Adv. Ther. 2015, 32, 1085–1103. [Google Scholar] [CrossRef]
- Wang, D.; Luo, Y.; Wang, X.; Orlicky, D.J.; Myakala, K.; Yang, P.; Levi, M. The Sodium-Glucose Cotransporter 2 Inhibitor Dapagliflozin Prevents Renal and Liver Disease in Western Diet Induced Obesity Mice. Int. J. Mol. Sci. 2018, 19, 137. [Google Scholar] [CrossRef] [PubMed]
- Eskelinen, E.L.; Reggiori, F.; Baba, M.; Kovacs, A.L.; Seglen, P.O. Seeing is believing: The impact of electron microscopy on autophagy research. Autophagy 2011, 7, 935–956. [Google Scholar] [CrossRef] [PubMed]
- Tanida, I.; Waguri, S. Measurement of autophagy in cells and tissues. Methods Mol. Biol. 2010, 648, 193–214. [Google Scholar] [CrossRef] [PubMed]
- Kitada, M.; Ogura, Y.; Suzuki, T.; Sen, S.; Lee, S.M.; Kanasaki, K.; Kume, S.; Koya, D. A very-low-protein diet ameliorates advanced diabetic nephropathy through autophagy induction by suppression of the mTORC1 pathway in Wistar fatty rats, an animal model of type 2 diabetes and obesity. Diabetologia 2016, 59, 1307–1317. [Google Scholar] [CrossRef] [PubMed]
- Lee, W.C.; Chau, Y.Y.; Ng, H.Y.; Chen, C.H.; Wang, P.W.; Liou, C.W.; Lin, T.K.; Chen, J.B. Empagliflozin Protects HK-2 Cells from High Glucose-Mediated Injuries via a Mitochondrial Mechanism. Cells 2019, 8, 1085. [Google Scholar] [CrossRef]
- Peres, G.B.; Schor, N.; Michelacci, Y.M. Impact of high glucose and AGEs on cultured kidney-derived cells. Effects on cell viability, lysosomal enzymes and effectors of cell signaling pathways. Biochimie 2017, 135, 137–148. [Google Scholar] [CrossRef]
- Kitada, M.; Ogura, Y.; Monno, I.; Koya, D. Regulating Autophagy as a Therapeutic Target for Diabetic Nephropathy. Curr. Diab. Rep. 2017, 17, 53. [Google Scholar] [CrossRef]
- D’Agati, V.D.; Chagnac, A.; de Vries, A.P.; Levi, M.; Porrini, E.; Herman-Edelstein, M.; Praga, M. Obesity-related glomerulopathy: Clinical and pathologic characteristics and pathogenesis. Nat. Rev. Nephrol. 2016, 12, 453–471. [Google Scholar] [CrossRef]
- Wang, H.; Zhu, L.; Hao, J.; Duan, H.; Liu, S.; Zhao, S.; Liu, Q.; Liu, W. Co-regulation of SREBP-1 and mTOR ameliorates lipid accumulation in kidney of diabetic mice. Exp. Cell Res. 2015, 336, 76–84. [Google Scholar] [CrossRef]
- Copp, J.; Manning, G.; Hunter, T. TORC-specific phosphorylation of mammalian target of rapamycin (mTOR): Phospho-Ser2481 is a marker for intact mTOR signaling complex 2. Cancer Res. 2009, 69, 1821–1827. [Google Scholar] [CrossRef]
- Oktem, F.; Ozguner, F.; Yilmaz, H.R.; Uz, E.; Dundar, B. Melatonin reduces urinary excretion of N-acetyl-beta-D-glucosaminidase, albumin and renal oxidative markers in diabetic rats. Clin. Exp. Pharmacol. Physiol. 2006, 33, 95–101. [Google Scholar] [CrossRef] [PubMed]
- Salem, M.A.; el-Habashy, S.A.; Saeid, O.M.; el-Tawil, M.M.; Tawfik, P.H. Urinary excretion of n-acetyl-beta-D-glucosaminidase and retinol binding protein as alternative indicators of nephropathy in patients with type 1 diabetes mellitus. Pediatr. Diabetes 2002, 3, 37–41. [Google Scholar] [CrossRef] [PubMed]
- Abbate, M.; Zoja, C.; Remuzzi, G. How does proteinuria cause progressive renal damage? J. Am. Soc. Nephrol 2006, 17, 2974–2984. [Google Scholar] [CrossRef] [PubMed]
- Sugizaki, T.; Zhu, S.; Guo, G.; Matsumoto, A.; Zhao, J.; Endo, M.; Horiguchi, H.; Morinaga, J.; Tian, Z.; Kadomatsu, T.; et al. Treatment of diabetic mice with the SGLT2 inhibitor TA-1887 antagonizes diabetic cachexia and decreases mortality. NPJ Aging Mech. Dis. 2017, 3, 12. [Google Scholar] [CrossRef]
- Umino, H.; Hasegawa, K.; Minakuchi, H.; Muraoka, H.; Kawaguchi, T.; Kanda, T.; Tokuyama, H.; Wakino, S.; Itoh, H. High Basolateral Glucose Increases Sodium-Glucose Cotransporter 2 and Reduces Sirtuin-1 in Renal Tubules through Glucose Transporter-2 Detection. Sci Rep. 2018, 8, 6791. [Google Scholar] [CrossRef]
- Vallon, V. The proximal tubule in the pathophysiology of the diabetic kidney. Am. J. Physiol. Regul. Integr. Comp. Physiol. 2011, 300, R1009–R1022. [Google Scholar] [CrossRef]








| Control ND | SGLT2i ND | Control HFSD | SGLT2i HFSD | |
|---|---|---|---|---|
| Body Weight (g) | 24.40 ± 1.37 | 26.44 ± 1.25 | 31.45 ± 1.56 * | 29.90 ± 0.85 |
| Systolic blood pressure (mmHg) | 101.4 ± 9.0 | 101.0 ± 11.5 | 120.6 ± 7.7 * | 109.2 ± 4.1 |
| Diastolic blood pressure (mmHg) | 76.0 ± 12.0 | 65.8 ± 12.8 | 73.0 ± 11.5 | 75.8 ± 5.3 |
| Urine glucose (mg/day) | 7.8 ± 8.8 | 294.2 ± 65.6 * | 1.1 ± 1.6 | 269.1 ± 39.3 # |
| Blood glucose (mg/dL) | 256.6 ± 24.0 | 268.8 ± 37.1 | 308.8 ± 61.5 | 204.6 ± 27.8 # |
| Total cholesterol (mg/dL) | 79.8 ± 3.2 | 89.6 ± 8.3 | 138.2 ± 16.8 * | 113.0 ± 9.3 # |
| Triglycerides (mg/dL) | 35.8 ± 8.8 | 31.4 ± 6.2 | 38.4 ± 24.1 | 25.0 ± 6.6 |
| Glycoalbumin (%) | 2.48 ± 0.69 | 2.74 ± 0.42 | 3.32 ± 0.42 | 2.80 ± 0.95 |
| Serum creatinine (mg/dL) | 0.088 ± 0.008 | 0.088 ± 0.013 | 0.120 ± 0.027 * | 0.112 ± 0.013 |
| Blood urea nitrogen (mg/dL) | 23.54 ± 1.86 | 21.42 ± 1.85 | 17.18 ± 6.42 | 15.72 ± 3.33 |
© 2020 by the authors. Licensee MDPI, Basel, Switzerland. This article is an open access article distributed under the terms and conditions of the Creative Commons Attribution (CC BY) license (http://creativecommons.org/licenses/by/4.0/).
Share and Cite
Fukushima, K.; Kitamura, S.; Tsuji, K.; Sang, Y.; Wada, J. Sodium Glucose Co-Transporter 2 Inhibitor Ameliorates Autophagic Flux Impairment on Renal Proximal Tubular Cells in Obesity Mice. Int. J. Mol. Sci. 2020, 21, 4054. https://doi.org/10.3390/ijms21114054
Fukushima K, Kitamura S, Tsuji K, Sang Y, Wada J. Sodium Glucose Co-Transporter 2 Inhibitor Ameliorates Autophagic Flux Impairment on Renal Proximal Tubular Cells in Obesity Mice. International Journal of Molecular Sciences. 2020; 21(11):4054. https://doi.org/10.3390/ijms21114054
Chicago/Turabian StyleFukushima, Kazuhiko, Shinji Kitamura, Kenji Tsuji, Yizhen Sang, and Jun Wada. 2020. "Sodium Glucose Co-Transporter 2 Inhibitor Ameliorates Autophagic Flux Impairment on Renal Proximal Tubular Cells in Obesity Mice" International Journal of Molecular Sciences 21, no. 11: 4054. https://doi.org/10.3390/ijms21114054
APA StyleFukushima, K., Kitamura, S., Tsuji, K., Sang, Y., & Wada, J. (2020). Sodium Glucose Co-Transporter 2 Inhibitor Ameliorates Autophagic Flux Impairment on Renal Proximal Tubular Cells in Obesity Mice. International Journal of Molecular Sciences, 21(11), 4054. https://doi.org/10.3390/ijms21114054

