Neutrophils Modulate Fibroblast Function and Promote Healing and Scar Formation after Murine Myocardial Infarction †
Abstract
1. Introduction
2. Results
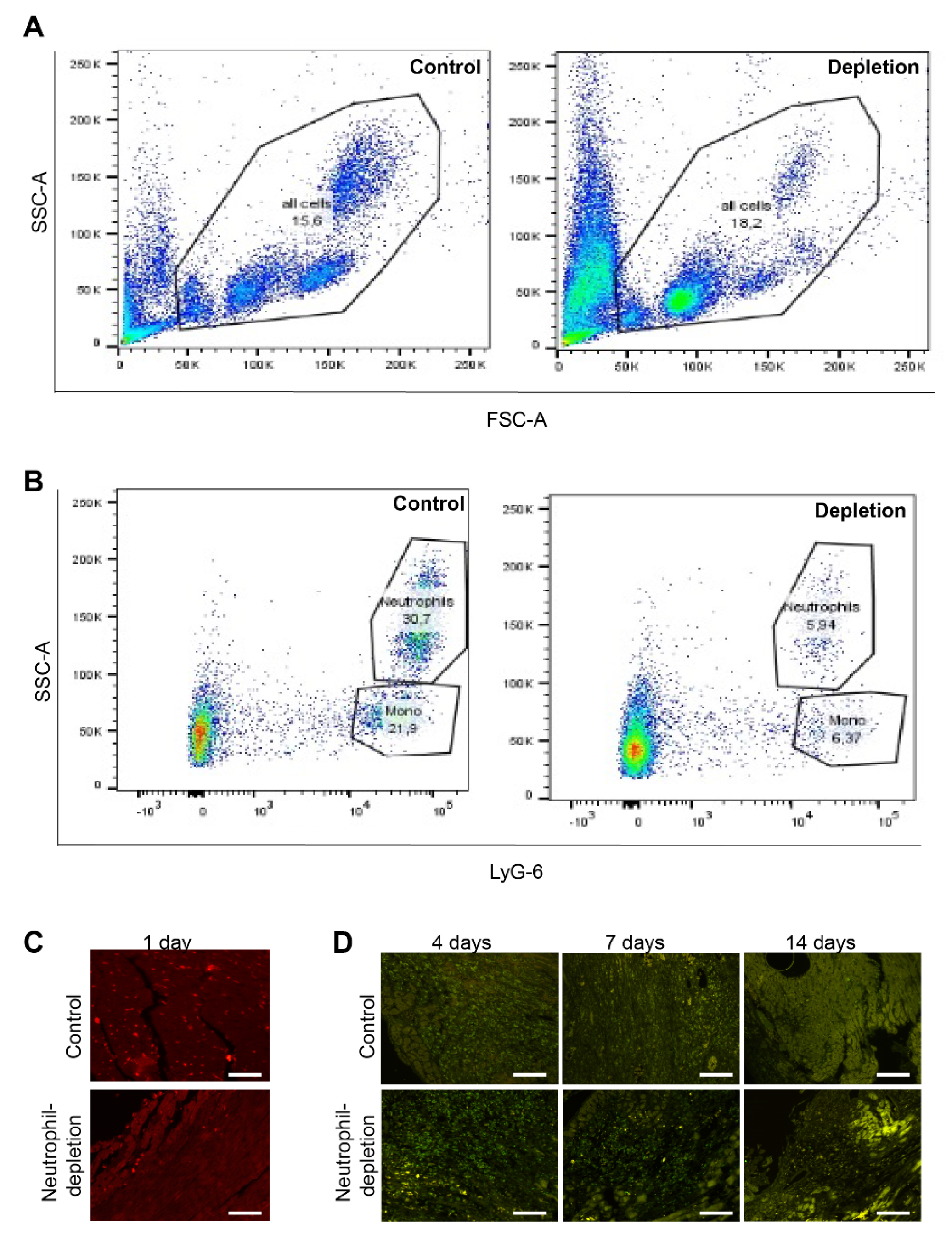
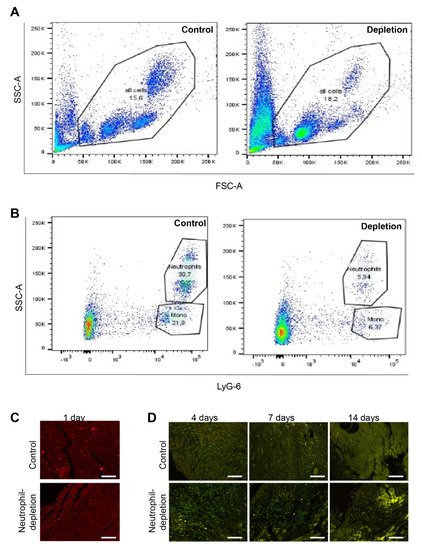
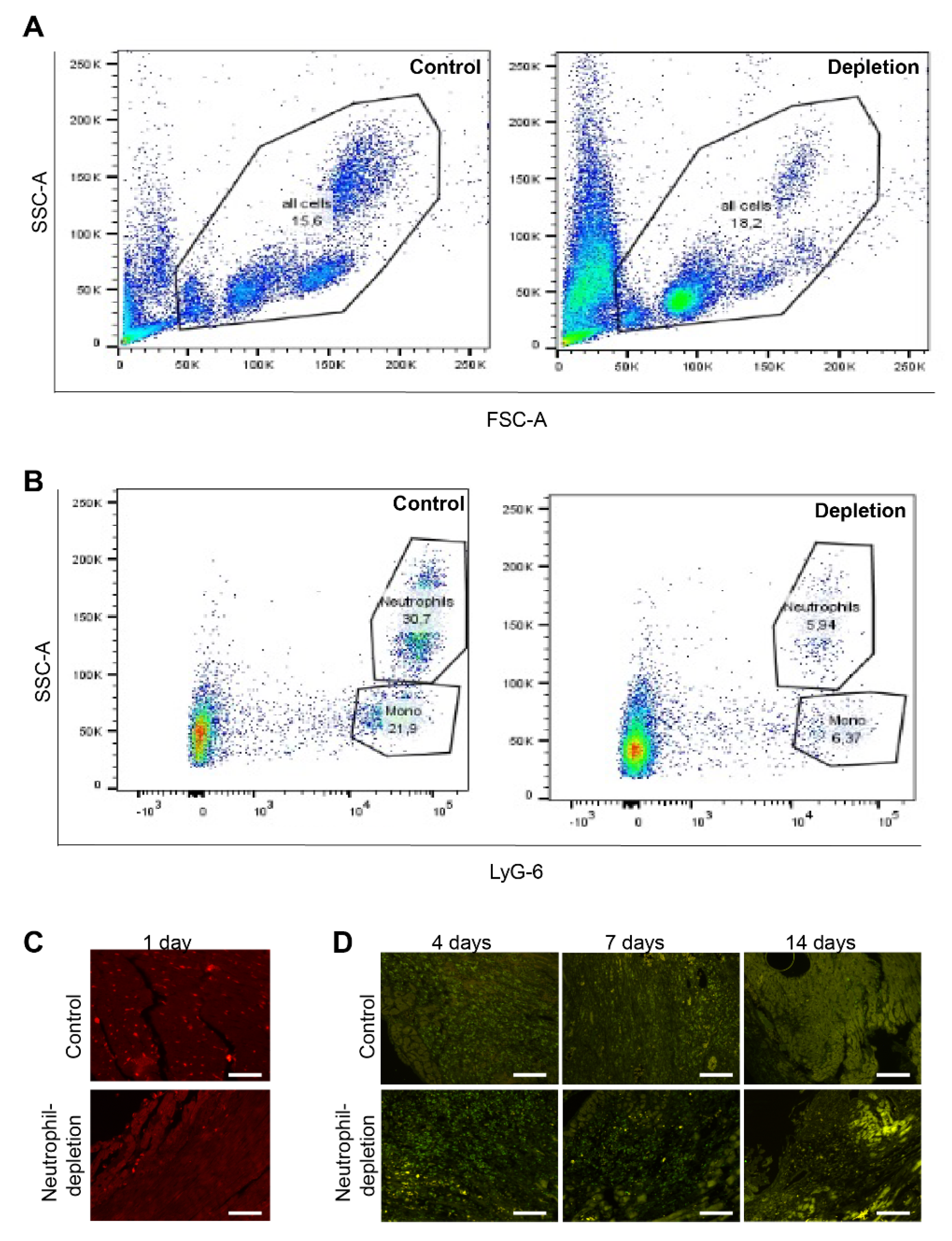
2.1. Neutrophil Characterization
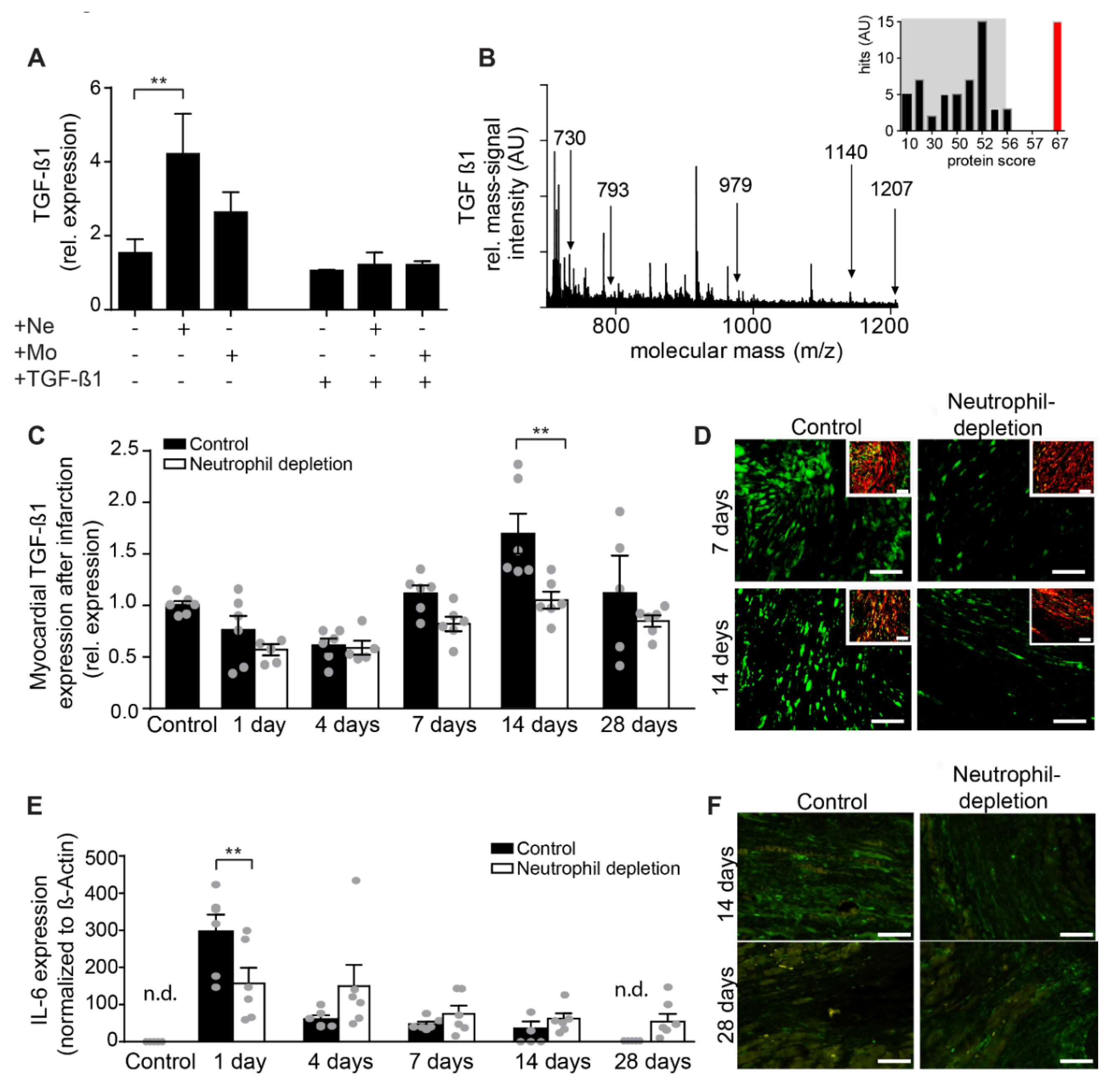
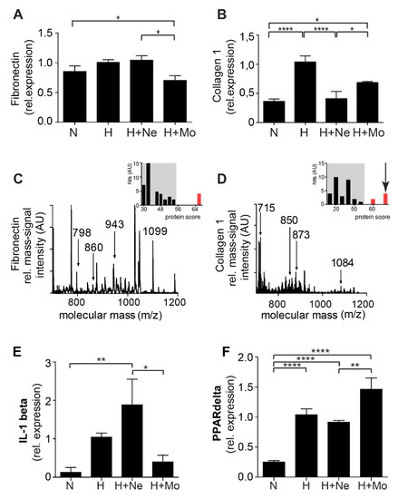
2.2. Neutrophil-Mediated Changes in Extracellular Matrix Protein Synthesis
2.3. Treatment Efficiency in Animal Model
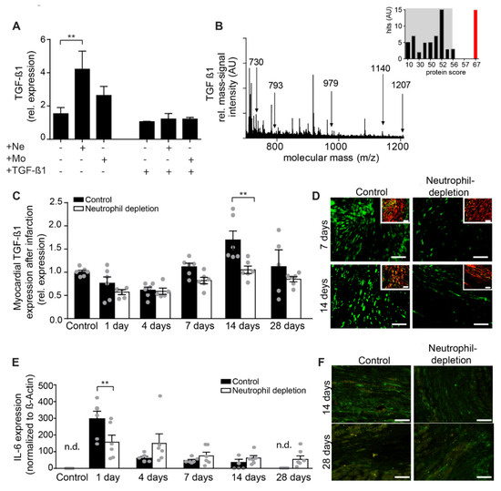
2.4. Neutrophil-Mediated Changes in TGF-β1 Expression
3. Discussion
4. Material and Methods
4.1. Cell Isolation and Co-Culture
4.2. Animal Model of Myocardial Infarction
4.3. mRNA Isolation and RT-PCR
4.4. Mass Spectrometry Protein Analysis
4.5. Immunofluorescence
4.6. Statistical Analysis
4.7. Data Sharing Statement
5. Conclusions
Author Contributions
Funding
Acknowledgments
Conflicts of Interest
References
- Liehn, E.A.; Postea, O.; Curaj, A.; Marx, N. Repair after myocardial infarction, between fantasy and reality: The role of chemokines. J. Am. Coll. Cardiol. 2011, 58, 2357–2362. [Google Scholar] [CrossRef]
- Jaeschke, H.; Smith, C.W. Mechanisms of neutrophil-induced parenchymal cell injury. J. Leukoc. Biol. 1997, 61, 647–653. [Google Scholar] [CrossRef] [PubMed]
- Cleutjens, J.P.; Verluyten, M.J.; Smiths, J.F.; Daemen, M.J. Collagen remodeling after myocardial infarction in the rat heart. Am. J. Pathol. 1995, 147, 325–338. [Google Scholar] [PubMed]
- Shamhart, P.E.; Meszaros, J.G. Non-fibrillar collagens: Key mediators of post-infarction cardiac remodeling? J. Mol. Cell. Cardiol. 2010, 48, 530–537. [Google Scholar] [CrossRef] [PubMed]
- Dobaczewski, M.; Gonzalez-Quesada, C.; Frangogiannis, N.G. The extracellular matrix as a modulator of the inflammatory and reparative response following myocardial infarction. J. Mol. Cell. Cardiol. 2010, 48, 504–511. [Google Scholar] [CrossRef] [PubMed]
- Di Filippo, C.; Rossi, F.; D’Amico, M. Targeting polymorphonuclear leukocytes in acute myocardial infarction. Sci. World J. 2007, 7, 121–134. [Google Scholar] [CrossRef][Green Version]
- Jordan, J.E.; Zhao, Z.Q.; Vinten-Johansen, J. The role of neutrophils in myocardial ischemia-reperfusion injury. Cardiovasc. Res. 1999, 43, 860–878. [Google Scholar] [CrossRef]
- Liehn, E.A.; Merx, M.W.; Postea, O.; Becher, S.; Djalali-Talab, Y.; Shagdarsuren, E.; Kelm, M.; Zernecke, A.; Weber, C. Ccr1 deficiency reduces inflammatory remodelling and preserves left ventricular function after myocardial infarction. J. Cell. Mol. Med. 2008, 12, 496–506. [Google Scholar] [CrossRef]
- Montecucco, F.; Lenglet, S.; Braunersreuther, V.; Pelli, G.; Pellieux, C.; Montessuit, C.; Lerch, R.; Deruaz, M.; Proudfoot, A.E.; Mach, F. Single administration of the CXC chemokine-binding protein Evasin-3 during ischemia prevents myocardial reperfusion injury in mice. Arterioscler. Thromb. Vasc. Biol. 2010, 30, 1371–1377. [Google Scholar] [CrossRef]
- Horckmans, M.; Ring, L.; Duchene, J.; Santovito, D.; Schloss, M.J.; Drechsler, M.; Weber, C.; Soehnlein, O.; Steffens, S. Neutrophils orchestrate post-myocardial infarction healing by polarizing macrophages towards a reparative phenotype. Eur. Heart J. 2016, 38, 187–197. [Google Scholar] [CrossRef]
- Liehn, E.A.; Tuchscheerer, N.; Kanzler, I.; Drechsler, M.; Fraemohs, L.; Schuh, A.; Koenen, R.R.; Zander, S.; Soehnlein, O.; Hristov, M.; et al. Double-edged role of the CXCL12/CXCR4 axis in experimental myocardial infarction. J. Mol. Cell. Cardiol. 2011, 58, 2415–2423. [Google Scholar] [CrossRef] [PubMed]
- Oral, H.; Kanzler, I.; Tuchscheerer, N.; Curaj, A.; Simsekyilmaz, S.; Sonmez, T.T.; Radu, E.; Postea, O.; Weber, C.; Schuh, A.; et al. CXC chemokine KC fails to induce neutrophil infiltration and neoangiogenesis in a mouse model of myocardial infarction. J. Mol. Cell. Cardiol. 2013, 60, 1–7. [Google Scholar] [CrossRef] [PubMed]
- Cordes, F.; Curaj, A.; Simsekyilmaz, S.; Schneider, U.; Liehn, E.A. Anti-Inflammatory Gold-Induced Autologous Cytokines Treatment Tiggers Heart Failure after Myocardial Infarction. Discoveries 2017, 5, e80. [Google Scholar] [CrossRef] [PubMed]
- Kalkhoran, S.B.; Munro, P.; Qiao, F.; Ong, S.; Hall, A.; Cabrea-Fuentes, H.; Chakraborty, B.; Boisvert, W.A.; Yellon, D.M.; Hausenloy, D.J. Unique morphological characteristics of mitochondrial subtypes in the heart: The effect of ischemia and ischemic preconditioning. Discoveries 2017, 5, e71. [Google Scholar] [CrossRef]
- Giugliano, G.R.; Giugliano, R.P.; Gibson, C.M.; Kuntz, R.E. Meta-analysis of corticosteroid treatment in acute myocardial infarction. Am. J. Cardiol. 2003, 91, 1055–1059. [Google Scholar] [CrossRef]
- Silverman, H.S.; Pfeifer, M.P. Relation between use of anti-inflammatory agents and left ventricular free wall rupture during acute myocardial infarction. Am. J. Cardiol. 1987, 59, 363–364. [Google Scholar] [CrossRef]
- Curaj, A.; Staudt, M.; Fatu, R.; Kraaijeveld, A.O.; Jankowski, J.; Biessen, E.A.L. Blockade of CCR3 retains the neutrophils, preserving their survival during healing after myocardial infarction. Discoveries 2015, 3, e45. [Google Scholar] [CrossRef]
- Shinde, A.V.; Frangogiannis, N.G. Fibroblasts in myocardial infarction: A role in inflammation and repair. J. Mol. Cell. Cardiol. 2014, 70, 74–82. [Google Scholar] [CrossRef]
- Fomovsky, G.M.; Holmes, J.W. Evolution of scar structure, mechanics, and ventricular function after myocardial infarction in the rat. Am. J. Physiol. Heart Circ. Physiol. 2010, 298, H221–H228. [Google Scholar] [CrossRef]
- Frangogiannis, N.G. Targeting the inflammatory response in healing myocardial infarcts. Curr. Med. Chem. 2006, 13, 1877–1893. [Google Scholar] [CrossRef]
- Ulrich, M.M.; Janssen, A.M.; Daemen, M.J.; Rappaport, L.; Samuel, J.L.; Contard, F.; Smits, J.F.M.; Cleutjens, P.M.J. Increased expression of fibronectin isoforms after myocardial infarction in rats. J. Mol. Cell. Cardiol. 1997, 29, 2533–2543. [Google Scholar] [CrossRef] [PubMed]
- Sottile, J.; Hocking, D.C. Fibronectin polymerization regulates the composition and stability of extracellular matrix fibrils and cell-matrix adhesions. Mol. Biol. Cell 2002, 13, 3546–3559. [Google Scholar] [CrossRef] [PubMed]
- Siwik, D.A.; Chang, D.L.; Colucci, W.S. Interleukin-1beta and tumor necrosis factor-alpha decrease collagen synthesis and increase matrix metalloproteinase activity in cardiac fibroblasts in vitro. Circ. Res. 2000, 86, 1259–1265. [Google Scholar] [CrossRef] [PubMed]
- Kawaguchi, M.; Takahashi, M.; Hata, T.; Kashima, Y.; Usui, F.; Morimoto, H.; Izawa, A.; Takahashi, Y.; Masumoto, J.; Koyama, J.; et al. Inflammasome activation of cardiac fibroblasts is essential for myocardial ischemia/reperfusion injury. Circulation 2011, 123, 594–604. [Google Scholar] [CrossRef]
- Frangogiannis, N.G. Interleukin-1 in cardiac injury, repair, and remodeling: Pathophysiologic and translational concepts. Discoveries 2015, 3, e41. [Google Scholar] [CrossRef]
- Mitchell, M.D.; Laird, R.E.; Brown, R.D.; Long, C.S. IL-1beta stimulates rat cardiac fibroblast migration via MAP kinase pathways. Am. J. Physiol. Heart Circ. Physiol. 2007, 292, H1139–H1147. [Google Scholar] [CrossRef]
- Bujak, M.; Frangogiannis, N.G. The role of TGF-beta signaling in myocardial infarction and cardiac remodeling. Cardiovasc. Res. 2007, 74, 184–195. [Google Scholar] [CrossRef]
- Dobaczewski, M.; Chen, W.; Frangogiannis, N.G. Transforming growth factor (TGF)-beta signaling in cardiac remodeling. J. Mol. Cell. Cardiol. 2011, 51, 600–606. [Google Scholar] [CrossRef]
- Lucas, J.A.; Zhang, Y.; Li, P.; Gong, K.; Miller, A.P.; Hassan, E.; Hage, F.; Xing, D.; Wells, B.; Oparil, S.; et al. Inhibition of transforming growth factor-beta signaling induces left ventricular dilation and dysfunction in the pressure-overloaded heart. Am. J. Physiol. 2010, 298, H424–H432. [Google Scholar]
- Mewhort, H.E.M.; Lipon, B.D.; Svystonyuk, D.A.; Teng, G.; Guzzardi, D.G.; Silva, C.; Yong, V.W.; Fedak, P.W.M. Monocytes Increase Human Cardiac Myofibroblast-Mediated 2 Extracellular Matrix Remodeling Through TGF- β1. Am. J. Physiol. 2016, in press. [Google Scholar] [CrossRef]
- Frantz, S.; Hu, K.; Adamek, A.; Wolf, J.; Sallam, A.; Maier, S.K.; Lonning, S.; Ling, H.; Ertl, G.; Bauersachs, J. Transforming growth factor beta inhibition increases mortality and left ventricular dilatation after myocardial infarction. Basic Res. Cardiol. 2008, 103, 485–492. [Google Scholar] [CrossRef] [PubMed]
- Bujak, M.; Ren, G.; Kweon, H.J.; Dobaczewski, M.; Reddy, A.; Taffet, G. Essential role of Smad3 in infarct healing and in the pathogenesis of cardiac remodeling. Circulation 2007, 116, 2127–2138. [Google Scholar] [CrossRef] [PubMed]
- Teunissen, B.E.; Smeets, P.J.; Willemsen, P.H.; De Windt, L.J.; Van der Vusse, G.J.; Van Bilsen, M. Activation of PPARdelta inhibits cardiac fibroblast proliferation and the transdifferentiation into myofibroblasts. Cardiovasc. Res. 2007, 75, 519–529. [Google Scholar] [CrossRef] [PubMed]
- Busche, S.; Gallinat, S.; Bohle, R.M.; Reinecke, A.; Seebeck, J.; Franke, F.; Fink, L.; Zhu, M.; Sumners, C.; Unger, T. Expression of angiotensin AT(1) and AT(2) receptors in adult rat cardiomyocytes after myocardial infarction. A single-cell reverse transcriptase-polymerase chain reaction study. Am. J. Pathol. 2000, 157, 605–611. [Google Scholar] [CrossRef]
- Suzuki, J.; Iwai, M.; Nakagami, H.; Wu, L.; Chen, R.; Sugaya, T.; Hamada, M.; Hiwada, K.; Horiuchi, M. Role of angiotensin II-regulated apoptosis through distinct AT1 and AT2 receptors in neointimal formation. Circulation 2002, 106, 847–853. [Google Scholar] [CrossRef][Green Version]
- Lemarie, C.A.; Schiffrin, E.L. The angiotensin II type 2 receptor in cardiovascular disease. J. Renin Angiotensin Aldosterone Syst. JRAAS 2010, 11, 19–31. [Google Scholar] [CrossRef]
- Brilla, C.G.; Maisch, B.; Rupp, H.; Funck, R.; Zhou, G.; Weber, K.T. Pharmacological modulation of cardiac fibroblast function. Herz 1995, 20, 127–134. [Google Scholar]
- Brilla, C.G.; Scheer, C.; Rupp, H. Renin-angiotensin system and myocardial collagen matrix: Modulation of cardiac fibroblast function by angiotensin II type 1 receptor antagonism. J. Hypertens. Suppl. Off. J. Int. Soc. Hypertens. 1997, 15, S13–S19. [Google Scholar] [CrossRef]





| ECM Protein | Forward Primer | Reverse Primer |
|---|---|---|
| Fibronectin | GTGACACCCACCAGCTTTAC | ATCACCGATGAGCTGTCTGG |
| Collagen I | ACTACTGGAGAAGTTGGCAAGC | GTACCACGTTCTCCTCTTGGAC |
| TGF-β1 | AGTGTGGAGCAACATGTGAAC | TTCAGCCACTGCCGTACAAC |
| β-actin | AGCCATGTACGTAGCCATCC | CTCTCAGCTGTGGTGGTGAA |
| IL-1ß | CAACCAACAAGTGATATTCTCCA | GATCCACACTCTCCAGCTGCA |
| PPARδ | GGGGGTCAGTCATGGAACAG | GTGTGTTCTGGTCCCCCATT |
| IL-6 | TCTGGAGTACCATAGCTACCTGGAGT | AGCATTGGAAATTGGGGTAGGAAGGA |
| TNF-α | GTCCCCAAAGGGATGAGAAG | AGATGATCTGAGTGTGAGGG |
© 2020 by the authors. Licensee MDPI, Basel, Switzerland. This article is an open access article distributed under the terms and conditions of the Creative Commons Attribution (CC BY) license (http://creativecommons.org/licenses/by/4.0/).
Share and Cite
Curaj, A.; Schumacher, D.; Rusu, M.; Staudt, M.; Li, X.; Simsekyilmaz, S.; Jankowski, V.; Jankowski, J.; Dumitraşcu, A.R.; Hausenloy, D.J.; et al. Neutrophils Modulate Fibroblast Function and Promote Healing and Scar Formation after Murine Myocardial Infarction †. Int. J. Mol. Sci. 2020, 21, 3685. https://doi.org/10.3390/ijms21103685
Curaj A, Schumacher D, Rusu M, Staudt M, Li X, Simsekyilmaz S, Jankowski V, Jankowski J, Dumitraşcu AR, Hausenloy DJ, et al. Neutrophils Modulate Fibroblast Function and Promote Healing and Scar Formation after Murine Myocardial Infarction †. International Journal of Molecular Sciences. 2020; 21(10):3685. https://doi.org/10.3390/ijms21103685
Chicago/Turabian StyleCuraj, Adelina, David Schumacher, Mihaela Rusu, Mareike Staudt, Xiaofeng Li, Sakine Simsekyilmaz, Vera Jankowski, Joachim Jankowski, Andreea Ramona Dumitraşcu, Derek J Hausenloy, and et al. 2020. "Neutrophils Modulate Fibroblast Function and Promote Healing and Scar Formation after Murine Myocardial Infarction †" International Journal of Molecular Sciences 21, no. 10: 3685. https://doi.org/10.3390/ijms21103685
APA StyleCuraj, A., Schumacher, D., Rusu, M., Staudt, M., Li, X., Simsekyilmaz, S., Jankowski, V., Jankowski, J., Dumitraşcu, A. R., Hausenloy, D. J., Schuh, A., & Liehn, E. A. (2020). Neutrophils Modulate Fibroblast Function and Promote Healing and Scar Formation after Murine Myocardial Infarction †. International Journal of Molecular Sciences, 21(10), 3685. https://doi.org/10.3390/ijms21103685

