Combined Linkage Mapping and BSA to Identify QTL and Candidate Genes for Plant Height and the Number of Nodes on the Main Stem in Soybean
Abstract
1. Introduction
2. Results
2.1. Phenotypic Data for PH and NNMS
2.2. QTL Mapping Analysis for PH and NNMS in the CSSL Population
2.3. Correlation Analysis by the Euclidean Distance (ED)
2.4. Consistency Interval Determination Combined with BSA and ICIM
2.5. Mining Candidate Genes
2.6. Expression Analysis of Candidate Genes
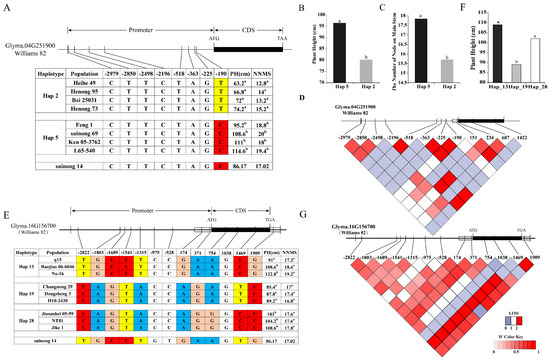
2.7. Haplotype Analysis
3. Discussion
4. Materials and Methods
4.1. Plant Material Planting and Phenotypic Determination
4.2. QTL Analysis in the CSSL Population
4.3. DNA Extraction and Pool Construction
4.4. Data Analysis and Filtering
4.5. Correlation Analysis by the Euclidean Distance (ED)
4.6. Gene prediction of Major QTL Intervals
4.7. RT-qPCR Analysis of Candidate Genes
4.8. Haplotype Analysis
5. Conclusions
Supplementary Materials
Author Contributions
Funding
Conflicts of Interest
Abbreviations
| PH | plant height |
| NNMS | the number of nodes on main stem |
| CSSL | chromosome segment substitution line |
| QTL | quantitative trait loci |
| BSA | bulked segregant analysis |
| LOD | logarithm of odds |
| PVE | phenotypic variance explained of the QTL |
| ICIM | Inclusive Composite Interval Mapping |
| BR | Brassinolide |
| GA | Gibberellin |
| RT-qPCR | Real-time Quantitative PCR |
| SNP | Single Nucleotide Polymorphisms |
| MAS | marker-assisted selection |
| RIL | recombinant inbred lines |
| ED | Euclidean Distance |
| LD | linkage disequilibrium |
| KEGG | Kyoto Encyclopedia of Genes and Genomes |
| GO | gene ontology |
References
- Boerma, H.R.; Specht, J.E. Soybeans: Improvement, Production and Uses; American Society of Agronomy: Madison, WI, USA, 2004. [Google Scholar]
- Hoeck, J.A.; Fehr, W.R.; Shoemaker, R.C.; Welke, G.A.; Johnson, S.L.; Cianzio, S.R. Molecular Marker Analysis of Seed Size in Soybean. Crop Sci. 2003, 43, 68–74. [Google Scholar] [CrossRef]
- Borah, J.; Singode, A.; Talukdar, A.; Yadav, R.R.; Sarma, R.N. Genome-wide association studies (GWAS) reveal candidate genes for plant height and number of primary branches in soybean [Glycine max (L.) Merrill]. Indian J. Genet. Plant Breed. 2018, 78, 460–469. [Google Scholar]
- Wang, B.; Wang, H. IPA1: A new “green revolution” gene? Mol. Plant 2017, 10, 779–781. [Google Scholar] [CrossRef] [PubMed]
- Liu, W.; Kim, M.Y.; Van, K.; Lee, Y.-H.; Li, H.; Liu, X.; Lee, S.-H. QTL identification of yield-related traits and their association with flowering and maturity in soybean. J. Crop Sci. Biotechnol. 2011, 14, 65–70. [Google Scholar] [CrossRef]
- Chang, F.; Guo, C.; Sun, F.; Zhang, J.; Wang, Z.; Kong, J.; He, Q.; Sharmin, R.A.; Zhao, T. Genome-wide association studies for dynamic plant height and number of nodes on the Main stem in summer sowing soybeans. Front. Plant Sci. 2018, 9, 1184. [Google Scholar] [CrossRef]
- Yao, D.; Liu, Z.; Zhang, J.; Liu, S.; Qu, J.; Guan, S.; Pan, L.; Wang, D.; Liu, J.; Wang, P. Analysis of quantitative trait loci for main plant traits in soybean. Genet. Mol. Res. 2015, 14, 6101–6109. [Google Scholar] [CrossRef]
- Zou, C.; Wang, P.; Xu, Y. Bulked sample analysis in genetics, genomics and crop improvement. Plant Biotechnol. J. 2016, 14, 1941–1955. [Google Scholar] [CrossRef]
- Yang, Z.; Huang, D.; Tang, W.; Zheng, Y.; Liang, K.; Cutler, A.J.; Wu, W. Mapping of quantitative trait loci underlying cold tolerance in rice seedlings via high-throughput sequencing of pooled extremes. PLoS ONE 2013, 8, e68433. [Google Scholar] [CrossRef]
- Sun, Y.; Wang, J.; Crouch, J.H.; Xu, Y. Efficiency of selective genotyping for genetic analysis of complex traits and potential applications in crop improvement. Mol. Breed. 2010, 26, 493–511. [Google Scholar] [CrossRef]
- Li, Y.; Xiao, J.; Wu, J.; Duan, J.; Liu, Y.; Ye, X.; Zhang, X.; Guo, X.; Gu, Y.; Zhang, L. A tandem segmental duplication (TSD) in green revolution gene Rht-D1b region underlies plant height variation. New Phytol. 2012, 196, 282–291. [Google Scholar] [CrossRef]
- Würschum, T.; Langer, S.M.; Longin, C.F.H.; Tucker, M.R.; Leiser, W.L. A modern green revolution gene for reduced height in wheat. Plant J. 2017, 92, 892–903. [Google Scholar] [CrossRef] [PubMed]
- Liao, Z.; Yu, H.; Duan, J.; Yuan, K.; Yu, C.; Meng, X.; Kou, L.; Chen, M.; Jing, Y.; Liu, G. SLR1 inhibits MOC1 degradation to coordinate tiller number and plant height in rice. Nat. Commun. 2019, 10, 2738. [Google Scholar] [CrossRef] [PubMed]
- Tang, Y.; Liu, H.; Guo, S.; Wang, B.; Li, Z.; Chong, K.; Xu, Y. OsmiR396d affects gibberellin and brassinosteroid signaling to regulate plant architecture in rice. Plant Physiol. 2018, 176, 946–959. [Google Scholar] [CrossRef] [PubMed]
- Xing, A.; Gao, Y.; Ye, L.; Zhang, W.; Cai, L.; Ching, A.; Llaca, V.; Johnson, B.; Liu, L.; Yang, X. A rare SNP mutation in Brachytic2 moderately reduces plant height and increases yield potential in maize. J. Exp. Bot. 2015, 66, 3791–3802. [Google Scholar] [CrossRef]
- Preuss, S.B.; Meister, R.; Xu, Q.; Urwin, C.P.; Tripodi, F.A.; Screen, S.E.; Anil, V.S.; Zhu, S.; Morrell, J.A.; Liu, G. Expression of the Arabidopsis thaliana BBX32 gene in soybean increases grain yield. PLoS ONE 2012, 7, e30717. [Google Scholar] [CrossRef]
- Zhang, H.; Zhang, D.; Han, S.; Zhang, X.; Yu, D. Identification and gene mapping of a soybean chlorophyll-deficient mutant. Plant Breed. 2011, 130, 133–138. [Google Scholar] [CrossRef]
- Zhang, J.; Song, Q.; Cregan, P.B.; Nelson, R.L.; Wang, X.; Wu, J.; Jiang, G.-L. Genome-wide association study for flowering time, maturity dates and plant height in early maturing soybean (Glycine max) germplasm. BMC Genom. 2015, 16, 217. [Google Scholar] [CrossRef]
- Wang, M.; Sun, S.; Wu, C.; Han, T.; Wang, Q. Isolation and characterization of the brassinosteroid receptor gene (GmBRI1) from Glycine max. Int. J. Mol. Sci. 2014, 15, 3871–3888. [Google Scholar] [CrossRef]
- Casimiro, K.H.; Benkova, E.; Fukaki, H.; Brady, S.M.; Scheres, B.; Péret, B.; Bennett, M.J. Lateral root emergence in Arabidopsis is dependent on transcription factor LBD29 regulating auxin influx carrier LAX3. Development 2016, 143, 3340–3349. [Google Scholar]
- Xing, H.; Pudake, R.N.; Guo, G.; Xing, G.; Hu, Z.; Zhang, Y.; Sun, Q.; Ni, Z. Genome-wide identification and expression profiling of auxin response factor (ARF) gene family in maize. BMC Genom. 2011, 12, 178. [Google Scholar] [CrossRef]
- Ashikari, M.; Sasaki, A.; Ueguchi-Tanaka, M.; Itoh, H.; Nishimura, A.; Datta, S.; Ishiyama, K.; Saito, T.; Kobayashi, M.; Khush, G.S. Loss-of-function of a rice gibberellin biosynthetic gene, GA20 oxidase (GA20ox-2), led to the rice ‘green revolution’. Breed. Sci. 2002, 52, 143–150. [Google Scholar] [CrossRef]
- Kaló, P.; Gleason, C.; Edwards, A.; Marsh, J.; Mitra, R.M.; Hirsch, S.; Jakab, J.; Sims, S.; Long, S.R.; Rogers, J. Nodulation signaling in legumes requires NSP2, a member of the GRAS family of transcriptional regulators. Science 2005, 308, 1786–1789. [Google Scholar] [CrossRef] [PubMed]
- Ross, E.J.; Stone, J.M.; Elowsky, C.G.; Arredondo-Peter, R.; Klucas, R.V.; Sarath, G. Activation of the Oryza sativa non-symbiotic haemoglobin-2 promoter by the cytokinin-regulated transcription factor, ARR1. J. Exp. Bot. 2004, 55, 1721–1731. [Google Scholar] [CrossRef] [PubMed]
- Montgomery, J.; Goldman, S.; Deikman, J.; Margossian, L.; Fischer, R.L. Identification of an ethylene-responsive region in the promoter of a fruit ripening gene. Proc. Natl. Acad. Sci. USA 1993, 90, 5939–5943. [Google Scholar] [CrossRef] [PubMed]
- Shirsat, A.; Wilford, N.; Croy, R.; Boulter, D. Sequences responsible for the tissue specific promoter activity of a pea legumin gene in tobacco. Mol. Gen. Genet. MGG 1989, 215, 326–331. [Google Scholar] [CrossRef] [PubMed]
- Ookawa, T.; Aoba, R.; Yamamoto, T.; Ueda, T.; Takai, T.; Fukuoka, S.; Ando, T.; Adachi, S.; Matsuoka, M.; Ebitani, T. Precise estimation of genomic regions controlling lodging resistance using a set of reciprocal chromosome segment substitution lines in rice. Sci. Rep. 2016, 6, 30572. [Google Scholar] [CrossRef]
- Mulsanti, I.W.; Yamamoto, T.; Ueda, T.; Samadi, A.F.; Kamahora, E.; Rumanti, I.A.; Thanh, V.C.; Adachi, S.; Suzuki, S.; Kanekatsu, M. Finding the superior allele of japonica-type for increasing stem lodging resistance in indica rice varieties using chromosome segment substitution lines. Rice 2018, 11, 25. [Google Scholar] [CrossRef]
- Wang, Y.; Zhang, X.; Shi, X.; Sun, C.; Jin, J.; Tian, R.; Wei, X.; Xie, H.; Guo, Z.; Tang, J. Heterotic loci identified for maize kernel traits in two chromosome segment substitution line test populations. Sci. Rep. 2018, 8, 11101. [Google Scholar] [CrossRef]
- Xu, Q.; Shi, Y.; Yu, T.; Xu, X.; Yan, Y.; Qi, X.; Chen, X. Whole-genome resequencing of a cucumber chromosome segment substitution line and its recurrent parent to identify candidate genes governing powdery mildew resistance. PLoS ONE 2016, 11, e0164469. [Google Scholar] [CrossRef]
- Zhai, H.; Gong, W.; Tan, Y.; Liu, A.; Song, W.; Li, J.; Deng, Z.; Kong, L.; Gong, J.; Shang, H. Identification of chromosome segment substitution lines of Gossypium barbadense introgressed in G. hirsutum and quantitative trait locus mapping for fiber quality and yield traits. PLoS ONE 2016, 11, e0159101. [Google Scholar] [CrossRef]
- Liu, D.; Yan, Y.; Fujita, Y.; Xu, D. Identification and validation of QTLs for 100-seed weight using chromosome segment substitution lines in soybean. Breed. Sci. 2018, 68, 442–448. [Google Scholar] [CrossRef] [PubMed]
- Xin, D.; Qi, Z.; Jiang, H.; Hu, Z.; Zhu, R.; Hu, J.; Han, H.; Hu, G.; Liu, C.; Chen, Q. QTL location and epistatic effect analysis of 100-seed weight using wild soybean (Glycine soja Sieb. & Zucc.) chromosome segment substitution lines. PLoS ONE 2016, 11, e0149380. [Google Scholar]
- Yang, H.; Wang, W.; He, Q.; Xiang, S.; Tian, D.; Zhao, T.; Gai, J. Chromosome segment detection for seed size and shape traits using an improved population of wild soybean chromosome segment substitution lines. Physiol. Mol. Biol. Plants 2017, 23, 877–889. [Google Scholar] [CrossRef] [PubMed]
- Karthikeyan, A.; Li, K.; Li, C.; Yin, J.; Li, N.; Yang, Y.; Song, Y.; Ren, R.; Zhi, H.; Gai, J. Fine-mapping and identifying candidate genes conferring resistance to Soybean mosaic virus strain SC20 in soybean. Theor. Appl. Genet. 2018, 131, 461–476. [Google Scholar] [CrossRef]
- Zhou, Z.; Jiang, Y.; Wang, Z.; Gou, Z.; Lyu, J.; Li, W.; Yu, Y.; Shu, L.; Zhao, Y.; Ma, Y. Resequencing 302 wild and cultivated accessions identifies genes related to domestication and improvement in soybean. Nat. Biotechnol. 2015, 33, 408. [Google Scholar] [CrossRef]
- Lee, S.; Jun, T.; Michel, A.P.; Mian, M.R. SNP markers linked to QTL conditioning plant height, lodging, and maturity in soybean. Euphytica 2015, 203, 521–532. [Google Scholar] [CrossRef]
- Yin, Z.; Qi, H.; Chen, Q.; Zhang, Z.; Jiang, H.; Zhu, R.; Hu, Z.; Wu, X.; Li, C.; Zhang, Y. Soybean plant height QTL mapping and meta-analysis for mining candidate genes. Plant Breed. 2017, 136, 688–698. [Google Scholar] [CrossRef]
- Chen, Q.-S.; Zhang, Z.-C.; Liu, C.-Y.; Xin, D.-W.; Qiu, H.-M.; Shan, D.-P.; Shan, C.-Y.; Hu, G.-H. QTL analysis of major agronomic traits in soybean. Agric. Sci. China 2007, 6, 399–405. [Google Scholar] [CrossRef]
- Moongkanna, J.; Nakasathien, S.; Novitzky, W.; Kwanyuen, P.; Sinchaisri, P.; Srinives, P. SSR markers linking to seed traits and total oil content in soybean. Thai J. Agric. Sci. 2011, 44, 233–241. [Google Scholar]
- Kim, K.-S.; Diers, B.W.; Hyten, D.; Mian, M.R.; Shannon, J.; Nelson, R.L. Identification of positive yield QTL alleles from exotic soybean germplasm in two backcross populations. Theor. Appl. Genet. 2012, 125, 1353–1369. [Google Scholar] [CrossRef]
- Li, D.; Sun, M.; Han, Y.; Teng, W.; Li, W. Identification of QTL underlying soluble pigment content in soybean stems related to resistance to soybean white mold (Sclerotinia sclerotiorum). Euphytica 2010, 172, 49–57. [Google Scholar] [CrossRef]
- Chen, Y.; Hou, M.; Liu, L.; Wu, S.; Shen, Y.; Ishiyama, K.; Kobayashi, M.; McCarty, D.R.; Tan, B.-C. The maize DWARF1 encodes a gibberellin 3-oxidase and is dual localized to the nucleus and cytosol. Plant Physiol. 2014, 166, 2028–2039. [Google Scholar] [CrossRef] [PubMed]
- Fu, J.; Ren, F.; Lu, X.; Mao, H.; Xu, M.; Degenhardt, J.; Peters, R.J.; Wang, Q. A tandem array of ent-kaurene synthases in maize with roles in gibberellin and more specialized metabolism. Plant Physiol. 2016, 170, 742–751. [Google Scholar] [CrossRef] [PubMed]
- Fernandez, M.G.S.; Becraft, P.W.; Yin, Y.; Lübberstedt, T. From dwarves to giants? Plant height manipulation for biomass yield. Trends Plant Sci. 2009, 14, 454–461. [Google Scholar] [CrossRef] [PubMed]
- López-Cristoffanini, C.; Serrat, X.; Jáuregui, O.; Nogués, S.; López-Carbonell, M. Phytohormone profiling method for rice: Effects of GA20ox mutation on the gibberellin content of japonica rice varieties. Front. Plant Sci. 2019, 10, 733. [Google Scholar] [CrossRef] [PubMed]
- Zhou, S.; Hu, Z.; Li, F.; Yu, X.; Naeem, M.; Zhang, Y.; Chen, G. Manipulation of plant architecture and flowering time by down-regulation of the GRAS transcription factor SlGRAS26 in Solanum lycopersicum. Plant Sci. 2018, 271, 81–93. [Google Scholar] [CrossRef] [PubMed]
- Zhang, Z.-L.; Ogawa, M.; Fleet, C.M.; Zentella, R.; Hu, J.; Heo, J.-O.; Lim, J.; Kamiya, Y.; Yamaguchi, S.; Sun, T.-P. Scarecrow-like 3 promotes gibberellin signaling by antagonizing master growth repressor DELLA in Arabidopsis. Proc. Natl. Acad. Sci. USA 2011, 108, 2160–2165. [Google Scholar] [CrossRef]
- Li, Z.; Zhang, X.; Zhao, Y.; Li, Y.; Zhang, G.; Peng, Z.; Zhang, J. Enhancing auxin accumulation in maize root tips improves root growth and dwarfs plant height. Plant Biotechnol. J. 2018, 16, 86–99. [Google Scholar] [CrossRef]
- Willige, B.C.; Isono, E.; Richter, R.; Zourelidou, M.; Schwechheimer, C. Gibberellin regulates PIN-FORMED abundance and is required for auxin transport–dependent growth and development in Arabidopsis thaliana. Plant Cell 2011, 23, 2184–2195. [Google Scholar] [CrossRef]
- Wei, L.; Zhang, X.; Zhang, Z.; Liu, H.; Lin, Z. A new allele of the Brachytic2 gene in maize can efficiently modify plant architecture. Heredity 2018, 121, 75. [Google Scholar] [CrossRef]
- Gallego-Bartolomé, J.; Minguet, E.G.; Grau-Enguix, F.; Abbas, M.; Locascio, A.; Thomas, S.G.; Alabadí, D.; Blázquez, M.A. Molecular mechanism for the interaction between gibberellin and brassinosteroid signaling pathways in Arabidopsis. Proc. Natl. Acad. Sci. USA 2012, 109, 13446–13451. [Google Scholar] [CrossRef] [PubMed]
- Vandenbussche, F.; Petrášek, J.; Žádníková, P.; Hoyerová, K.; Pešek, B.; Raz, V.; Swarup, R.; Bennett, M.; Zažímalová, E.; Benková, E. The auxin influx carriers AUX1 and LAX3 are involved in auxin-ethylene interactions during apical hook development in Arabidopsis thaliana seedlings. Development 2010, 137, 597–606. [Google Scholar] [CrossRef] [PubMed]
- Li, S.-B.; Xie, Z.-Z.; Hu, C.-G.; Zhang, J.-Z. A review of auxin response factors (ARFs) in plants. Front. Plant Sci. 2016, 7, 47. [Google Scholar] [CrossRef] [PubMed]
- Gutierrez, L.; Bussell, J.D.; Păcurar, D.I.; Schwambach, J.; Păcurar, M.; Bellini, C. Phenotypic plasticity of adventitious rooting in Arabidopsis is controlled by complex regulation of AUXIN RESPONSE FACTOR transcripts and microRNA abundance. Plant Cell 2009, 21, 3119–3132. [Google Scholar] [CrossRef]
- Gutierrez, L.; Mongelard, G.; Floková, K.; Păcurar, D.I.; Novák, O.; Staswick, P.; Kowalczyk, M.; Păcurar, M.; Demailly, H.; Geiss, G. Auxin controls Arabidopsis adventitious root initiation by regulating jasmonic acid homeostasis. Plant Cell 2012, 24, 2515–2527. [Google Scholar] [CrossRef]
- Wang, D.; Graef, G.L.; Procopiuk, A.M.; Diers, B.W. Identification of putative QTL that underlie yield in interspecific soybean backcross populations. Theor. Appl. Genet. 2004, 108, 458–467. [Google Scholar] [CrossRef]
- Jiang, H.; Li, Y.; Qin, H.; Li, Y.; Qi, H.; Li, C.; Wang, N.; Li, R.; Zhao, Y.; Huang, S. Identification of Major QTLs Associated With First Pod Height and Candidate Gene Mining in Soybean. Front. Plant Sci. 2018, 9, 1280. [Google Scholar] [CrossRef]
- Meng, L.; Li, H.; Zhang, L.; Wang, J. QTL IciMapping: Integrated software for genetic linkage map construction and quantitative trait locus mapping in biparental populations. Crop J. 2015, 3, 269–283. [Google Scholar] [CrossRef]
- McCouch, S. Report on QTL nomenclature. Rice Genet. Newsl. 1997, 14, 11–13. [Google Scholar]
- Li, H.; Durbin, R. Fast and accurate short read alignment with Burrows–Wheeler transform. Bioinformatics 2009, 25, 1754–1760. [Google Scholar] [CrossRef]
- McKenna, A.; Hanna, M.; Banks, E.; Sivachenko, A.; Cibulskis, K.; Kernytsky, A.; Garimella, K.; Altshuler, D.; Gabriel, S.; Daly, M. The Genome Analysis Toolkit: A MapReduce framework for analyzing next-generation DNA sequencing data. Genome Res. 2010, 20, 1297–1303. [Google Scholar] [CrossRef] [PubMed]
- Reumers, J.; De Rijk, P.; Zhao, H.; Liekens, A.; Smeets, D.; Cleary, J.; Van Loo, P.; Van Den Bossche, M.; Catthoor, K.; Sabbe, B. Optimized filtering reduces the error rate in detecting genomic variants by short-read sequencing. Nat. Biotechnol. 2012, 30, 61. [Google Scholar] [CrossRef] [PubMed]
- Hill, J.T.; Demarest, B.L.; Bisgrove, B.W.; Gorsi, B.; Su, Y.C.; Yost, H.J. MMAPPR: Mutation mapping analysis pipeline for pooled RNA-seq. Genome Res. 2013, 23, 687–697. [Google Scholar] [CrossRef] [PubMed]
- Song, Q.-X.; Li, Q.-T.; Liu, Y.-F.; Zhang, F.-X.; Ma, B.; Zhang, W.-K.; Man, W.-Q.; Du, W.-G.; Wang, G.-D.; Chen, S.-Y. Soybean GmbZIP123 gene enhances lipid content in the seeds of transgenic Arabidopsis plants. J. Exp. Bot. 2013, 64, 4329–4341. [Google Scholar] [CrossRef]





| Traits | Year | Parent | Population | ||||||
|---|---|---|---|---|---|---|---|---|---|
| Max a | Min b | Mean c | SD d | Kurtosis e | Skewness f | H2 h | |||
| PH | 2013 | 101.75 | 135.83 | 58.50 | 92.92 | 12.16 | 0.96 | 0.03 | 0.76 |
| 2014 | 77.17 | 108.80 | 47.50 | 78.13 | 11.50 | 0.08 | 0.07 | 0.69 | |
| 2015 | 87.93 | 116.20 | 46.25 | 78.92 | 11.64 | 0.85 | 0.16 | 0.72 | |
| 2016 | 77.83 | 118.75 | 28.00 | 79.77 | 12.60 | 2.15 | −0.55 | 0.77 | |
| BLUE | 86.34 | 113.02 | 54.78 | 82.48 | 9.62 | 0.98 | 0.41 | - | |
| NNMS | 2013 | 20.35 | 24 | 8 | 14.31 | 2.78 | 0.60 | 0.71 | 0.27 |
| 2014 | 16.30 | 25 | 11 | 15.97 | 2.54 | 1.04 | 0.77 | 0.26 | |
| 2016 | 14.40 | 20 | 10 | 13.96 | 1.85 | −0.08 | 0.54 | 0.20 | |
| BLUE | 16.58 | 25 | 11 | 15.65 | 2.04 | 1.04 | 2.59 | - | |
| Year | QTL | Chromosome ID | Additive | LOD | PVE (%) | Start Position (bp) | End Position (bp) | Size (Mb) |
|---|---|---|---|---|---|---|---|---|
| 2013 | qPH-m-1 | Gm07 | −7.74 | 4.61 | 4.33 | 3,900,022 | 3,934,584 | 0.03 |
| 2013 | qPH-o-1 | Gm10 | −8.45 | 6.61 | 6.36 | 2,643,396 | 2,728,613 | 0.09 |
| 2013 | qPH-o-2 | Gm10 | 9.85 | 10.94 | 11.06 | 45,348,039 | 45,606,087 | 0.26 |
| 2013 | qPH-j-1 | Gm16 | −7.65 | 15.89 | 17.04 | 32,755,660 | 32,778,805 | 0.02 |
| 2013 | qPH-g-1 | Gm18 | 6.22 | 5.91 | 5.63 | 57,614,442 | 57,682,794 | 0.07 |
| 2013 | qPH-i-1 | Gm20 | 4.61 | 3.34 | 3.09 | 33,541,216 | 33,591,497 | 0.05 |
| 2014 | qPH-k-1 | Gm09 | 11.42 | 9.66 | 21.70 | 38,984,325 | 39,808,126 | 0.82 |
| 2014 | qPH-o-3 | Gm10 | −6.76 | 3.31 | 6.80 | 3,044,123 | 3,089,804 | 0.05 |
| 2014 | qPH-d2-1 | Gm17 | 6.68 | 3.24 | 6.65 | 38,033,581 | 38,140,597 | 0.11 |
| 2015 | qPH-c1-1 | Gm04 | 6.01 | 5.16 | 10.22 | 51,165,545 | 51,205,951 | 0.04 |
| 2015 | qPH-j-2 | Gm16 | −6.63 | 4.26 | 9.14 | 31,527,228 | 31,708,328 | 0.18 |
| 2016 | qPH-d1a-1 | Gm01 | −5.68 | 6.47 | 6.88 | 4,956,352 | 5,012,034 | 0.06 |
| 2016 | qPH-d1a-2 | Gm01 | 4.14 | 4.06 | 4.26 | 27,204,683 | 27,663,584 | 0.46 |
| 2016 | qPH-c1-2 | Gm04 | 7.05 | 12.74 | 13.97 | 51,206,176 | 51,248,063 | 0.04 |
| 2016 | qPH-m-2 | Gm07 | −6.92 | 6.90 | 7.36 | 36,657,129 | 36,690,007 | 0.03 |
| 2016 | qPH-o-4 | Gm10 | −5.82 | 3.08 | 3.13 | 2,733,103 | 2,932,573 | 0.20 |
| 2016 | qPH-b1-1 | Gm11 | 9.81 | 3.80 | 3.89 | 24,409,526 | 25,442,397 | 1.03 |
| 2016 | qPH-e-1 | Gm15 | −5.14 | 4.50 | 4.72 | 14,578,705 | 14,885,298 | 0.31 |
| 2016 | qPH-j-3 | Gm16 | −5.34 | 6.51 | 6.98 | 31,822,329 | 31,845,684 | 0.02 |
| 2016 | qPH-l-1 | Gm19 | −5.10 | 6.36 | 6.78 | 46,391,451 | 46,417,246 | 0.03 |
| BLUE | qPH-c2-1 | Gm06 | −7.96 | 11.71 | 9.74 | 3,612,257 | 3,655,776 | 0.04 |
| BLUE | qPH-m-3 | Gm07 | −5.62 | 5.51 | 4.26 | 4,023,721 | 4,389,344 | 0.37 |
| BLUE | qPH-j-4 | Gm16 | −3.34 | 6.26 | 4.89 | 31,484,839 | 31,506,867 | 0.03 |
| BLUE | qPH-g-2 | Gm18 | 6.27 | 7.63 | 6.05 | 54,901,888 | 54,960,317 | 0.06 |
| Year | QTL | Chromosome ID | Additive | LOD | PVE (%) | Start Position (bp) | End Position (bp) | Size (Mb) |
|---|---|---|---|---|---|---|---|---|
| 2014 | qMS-d1a-1 | Gm01 | 2.09 | 2.87 | 6.97 | 50,129,391 | 50,289,706 | 0.16 |
| 2014 | qMS-a2-1 | Gm08 | −1.25 | 2.68 | 6.50 | 22,007,790 | 22,273,422 | 0.27 |
| 2014 | qMS-j-1 | Gm16 | −1.20 | 3.22 | 8.18 | 30,783,034 | 30,820,945 | 0.04 |
| 2016 | qMS-c2-1 | Gm06 | 1.92 | 4.40 | 5.90 | 4,184,901 | 4,275,666 | 0.09 |
| 2016 | qMS-c2-2 | Gm06 | −3.61 | 10.37 | 15.07 | 10,205,331 | 10,819,289 | 0.61 |
| 2016 | qMS-h-1 | Gm12 | 1.62 | 6.32 | 8.91 | 1,733,331 | 1,854,712 | 0.12 |
| 2016 | qMS-j-2 | Gm16 | −1.34 | 3.85 | 5.19 | 3,261,870 | 3,556,117 | 0.29 |
| 2016 | qMS-l-1 | Gm19 | 1.76 | 3.72 | 5.00 | 3,626,636 | 3,814,283 | 0.19 |
| BLUE | qMS-k-1 | Gm09 | 2.00 | 12.19 | 20.12 | 39,484,325 | 39,808,126 | 0.82 |
| BLUE | qMS-h-2 | Gm12 | 0.95 | 5.42 | 8.47 | 2,635,139 | 2,693,348 | 0.06 |
| Trait | QTL | Chromosome ID | Start Position (bp) | End Position (bp) | Size (Mb) |
|---|---|---|---|---|---|
| PH | qPH-n-1 | Gm03 | 4,390,000 | 12,070,000 | 7.68 |
| qPH-n-2 | Gm03 | 15,860,000 | 30,880,000 | 15.02 | |
| qPH-c1-3 | Gm04 | 49,640,000 | 52,380,000 | 2.74 | |
| qPH-k-2 | Gm09 | 39,480,000 | 41,020,000 | 1.54 | |
| qPH-k-3 | Gm09 | 44,280,000 | 48,060,000 | 3.78 | |
| qPH-o-5 | Gm10 | 46,350,000 | 47,340,000 | 0.99 | |
| NNMS | qMS-c1-1 | Gm04 | 50,350,000 | 52,380,000 | 2.03 |
| qMS-c2-3 | Gm06 | 47,290,000 | 48,010,000 | 0.72 | |
| qMS-c2-4 | Gm06 | 48,040,000 | 48,040,000 | 0.00 | |
| qMS-c2-5 | Gm06 | 48,740,000 | 49,070,000 | 0.33 | |
| qMS-c2-6 | Gm06 | 49,350,000 | 50,520,000 | 1.17 | |
| qMS-j-3 | Gm16 | 2,010,000 | 5,360,000 | 3.35 | |
| qMS-j-4 | Gm16 | 31,390,000 | 37,880,000 | 6.49 | |
| qMS-D2-1 | Gm17 | 3,160,000 | 9,210,000 | 6.05 |
© 2019 by the authors. Licensee MDPI, Basel, Switzerland. This article is an open access article distributed under the terms and conditions of the Creative Commons Attribution (CC BY) license (http://creativecommons.org/licenses/by/4.0/).
Share and Cite
Li, R.; Jiang, H.; Zhang, Z.; Zhao, Y.; Xie, J.; Wang, Q.; Zheng, H.; Hou, L.; Xiong, X.; Xin, D.; et al. Combined Linkage Mapping and BSA to Identify QTL and Candidate Genes for Plant Height and the Number of Nodes on the Main Stem in Soybean. Int. J. Mol. Sci. 2020, 21, 42. https://doi.org/10.3390/ijms21010042
Li R, Jiang H, Zhang Z, Zhao Y, Xie J, Wang Q, Zheng H, Hou L, Xiong X, Xin D, et al. Combined Linkage Mapping and BSA to Identify QTL and Candidate Genes for Plant Height and the Number of Nodes on the Main Stem in Soybean. International Journal of Molecular Sciences. 2020; 21(1):42. https://doi.org/10.3390/ijms21010042
Chicago/Turabian StyleLi, Ruichao, Hongwei Jiang, Zhanguo Zhang, Yuanyuan Zhao, Jianguo Xie, Qiao Wang, Haiyang Zheng, Lilong Hou, Xin Xiong, Dawei Xin, and et al. 2020. "Combined Linkage Mapping and BSA to Identify QTL and Candidate Genes for Plant Height and the Number of Nodes on the Main Stem in Soybean" International Journal of Molecular Sciences 21, no. 1: 42. https://doi.org/10.3390/ijms21010042
APA StyleLi, R., Jiang, H., Zhang, Z., Zhao, Y., Xie, J., Wang, Q., Zheng, H., Hou, L., Xiong, X., Xin, D., Hu, Z., Liu, C., Wu, X., & Chen, Q. (2020). Combined Linkage Mapping and BSA to Identify QTL and Candidate Genes for Plant Height and the Number of Nodes on the Main Stem in Soybean. International Journal of Molecular Sciences, 21(1), 42. https://doi.org/10.3390/ijms21010042

