Abstract
Obstructive sleep apnea syndrome (OSAS) is a markedly prevalent condition across the lifespan, particularly in overweight and obese individuals, which has been associated with an independent risk for neurocognitive, behavioral, and mood problems as well as cardiovascular and metabolic morbidities, ultimately fostering increases in overall mortality rates. In adult patients, excessive daytime sleepiness (EDS) is the most frequent symptom leading to clinical referral for evaluation and treatment, but classic EDS features are less likely to be reported in children, particularly among those with normal body-mass index. The cumulative evidence collected over the last two decades supports a conceptual framework, whereby sleep-disordered breathing in general and more particularly OSAS should be viewed as low-grade chronic inflammatory diseases. Accordingly, it is assumed that a proportion of the morbid phenotypic signature in OSAS is causally explained by underlying inflammatory processes inducing end-organ dysfunction. Here, the published links between OSAS and systemic inflammation will be critically reviewed, with special focus on the pro-inflammatory cytokines tumor necrosis factor α (TNF-α) and interleukin 6 (IL-6), since these constitute classical prototypes of the large spectrum of inflammatory molecules that have been explored in OSAS patients.
1. Obstructive Sleep Apnea Syndrome (OSAS) and Morbidity
Obstructive sleep apnea syndrome (OSAS) is characterized by recurring events of partial or complete upper airway collapse during sleep, resulting in altered alveolar ventilation, intermittent hypoxemia along with increased respiratory efforts and intra-thoracic negative pressure swings that frequently lead to arousal and therefore perturb sleep continuity and result in fragmented sleep architecture. Obesity is a major risk factor of OSAS [1,2,3,4,5,6,7], and both of these conditions impose adverse neurocognitive, mood, behavioral, cardiovascular, and metabolic consequences in both children and adults. In addition, as the awareness and consequently the frequency of diagnosing OSAS have increased, a large list of additional OSAS-associated morbidities has been reported, including chronic kidney disease, erectile dysfunction, ocular conditions, Alzheimer disease, nocturia, and even cancer in adults, while in children enuresis and bruxism are frequent adverse consequences [8,9,10,11,12,13,14,15,16,17,18,19,20,21,22,23,24,25,26,27,28,29,30,31]. Efforts are ongoing to develop new and more effective therapies for OSAS based on underlying mechanisms promoting upper airway collapsibility during sleep [32,33]. However, the current first line treatment for OSAS in children is surgical adenotonsillectomy (T&A) and in adults consists of the administration of nasal continuous positive airway pressure (CPAP) therapy, both of which can result in transformative outcomes [34].
Although OSAS is associated with a 2–3-fold increased risk of developing a large spectrum of end-organ morbidities, not all patients with OSAS manifest evidence of any given end-organ dysfunction. The variability of the clinical phenotype has prompted intense investigation, especially focused around the role of systemic inflammation in OSAS-associated morbidities, particularly those affecting neurocognitive, cardiovascular, or metabolic functions [35,36,37,38,39,40,41,42]. However, exploration of systemic inflammatory pathways as candidate biomarkers failed to identify distinctive panels of circulating inflammatory markers that accurately differentiated between at-risk OSAS pediatric patients from those who appear to be less susceptible [20,43,44,45,46,47,48,49,50,51,52]. These are problematic findings since many of the OSAS morbidities are usually silent, progressive, and potentially reversible during earlier stages but can slowly progress to become either irreversible or only partially reversible over time [53,54]. Moreover, because the interactions between OSAS and obesity are multifaceted, it is difficult to identify exclusive OSAS biomarkers, since obesity can usually alter the expression and circulating levels of such biomarkers, and vice versa [55,56,57,58,59,60,61,62]. In addition, treatment of OSAS has been associated with worsening obesity [63], which can potentially dampen the response of inflammatory biomarkers to treatment. To this effect, we will not attempt to disentangle the effects of obesity and OSAS on inflammation in light of the intricate and reciprocal interactions between these two chronic low-grade inflammatory conditions. However, we should also emphasize that the link between OSAS and systemic inflammation is robust and has been the focus of a very large and diverse number of studies over now two decades aimed at elucidating the causal relationships between OSA and inflammatory pathways, as well as identifying potential biomarkers that point to either the presence of OSAS or of its associated morbidities [64,65,66,67,68,69,70,71].
2. Tumor Necrosis Factor-α
Tumor necrosis factor-α (TNF-α) is a classic pro-inflammatory cytokine that has been implicated in the regulation of sleep [72,73,74,75]. Systemic administration of TNF-α promotes the probability and depth of physiological sleep states, particularly enhancing the time spent in non-rapid eye movement (NREM) sleep phase. In addition, TNF-α levels exhibit circadian patterns, are enhanced following sleep deprivation, and the targeted disruption of TNF-α receptors or their inhibition in the CNS will result in the suppression of spontaneous NREM sleep [62]. Of note, TNF-α will traditionally lead to the activation of NF-κB pathways that in turn activate nitric oxide synthase, cyclooxygenase 2, and adenosine A1 receptors, all of which are implicated in sleep regulation [72,73,74,75]. Sleep fragmentation paradigms mimicking the sleep disruption that characterizes OSAS induces substantial up-regulation of TNF-α expression in the CNS and other tissues in mice, along with increased sleep propensity along with cognitive and mood disturbances, similar to those occurring in OSAS, even in the absence of restricted sleep duration [76,77]. Moreover, treatment with a TNF-α neutralizing antibody in wild-type mice subjected to fragmented sleep, or when the same sleep perturbation is applied to double TNF-α receptor null mice, results in marked attenuation of the increased sleep propensity as well as in attenuation of the cognitive and behavioral disturbances induced by sleep disruption [78,79]. In addition to the intrinsic causal link between sleep perturbations and TNF-α demonstrated in both murine and human experiments, similar studies in mice focused on the chronic intermittent hypoxia that characterizes OSAS further demonstrated the recruitment of TLR-4-NF-κB pathways along with increased cellular and extracellular levels of TNF-α, thereby lending further credence to the pathophysiological role of this cytokine in the context of OSAS [78,79,80,81,82,83,84,85,86,87,88,89,90,91,92].
In addition to OSAS or its intrinsic components fostering a pro-inflammatory state and manifesting as increased circulating levels of TNF-α, it is also possible that the reciprocal relationships might favor the emergence of upper airway dysfunction or of other mechanisms that facilitate the onset of OSAS. For example, intermittent hypoxia can generate inflammatory processes in the carotid body, which then translate into altered immunoregulation as well as perturbations in control of breathing that may facilitate the propensity for respiratory instability during sleep [93,94,95,96,97,98,99]. Furthermore, although specific studies are lacking in relation to upper airway musculature, increases in TNF-α in the context of other conditions (e.g., obesity) may promote muscle dysfunction and therefore enhance the likelihood of upper airway dysfunction [100,101,102].
Since excessive daytime sleepiness (EDS) is a common clinical feature of OSAS in adults [79] and in obese children [80,81,82], an association between EDS and TNF-α has been proposed in the context of OSAS [103,104]. The cumulative evidence from such studies (Table 1) indicates that circulating TNF-α levels are inconsistently elevated in either adult patients with OSA independent of obesity or in children. Indeed, out of the 37 studies published to date in adults, 27 showed higher levels of TNF-α, with eight not detecting evidence of increased TNF-α, circulating concentrations in OSAS, and an additional two studies reporting equivocal findings (Table 1). In this context, some of the differences may be due to an insufficient number of subjects being recruited, disparities in the severity of OSAS, discrepant distribution of concurrent obesity, as well as potential ethnic differences. Notwithstanding, only few of the studies evaluated TNF-α levels before and after treatment, an important consideration when evaluating associations between diseases and potential biomarkers. Such problems were all the more apparent in the pediatric studies, whereby only 3 of 10 studies showed elevated TNF-α concentrations in OSAS, with five studies showing negative findings and two studies being equivocal in their conclusions. However, despite such inconsistent findings, a recent meta-analysis indicated that plasma TNF-α levels are overall increased in OSAS, albeit modestly, and are being even proposed as a biological marker of EDS in OSAS [105]. Indeed, Nadeem and colleagues reported that standardized pooled mean differences (SPMD) were 1.77 for high sensitivity C-reactive protein (hs-CRP), 1.03 for TNF-α, 2.16 for IL-6, 4.22 for IL-8, 2.93 for ICAM, 1.45 for selectins, and 2.08 for VCAM [105]. In another report that included pre- and post-CPAP treatment in adults, the SPMDs (95% confidence interval [CI]) for hs-CRP, IL-6, IL-8, and TNF-α were 0.452 (95% CI, 0.252–0.651), 0.299 (95% CI, 0.001–0.596), 0.645 (95% CI, 0.362–0.929), and 0.478 (95% CI, 0.219–0.736) in pre- and post-CPAP therapy, respectively, further reinforcing the assumption that OSAS is a pro-inflammatory state that is responsive to adherent CPAP treatment [106]. Of note, the presence of a single nucleotide polymorphism-308 in the TNF-α gene differs among OSAS patients versus controls and appears to be clustered among those patients with concurrent EDS [107,108,109,110,111,112]. In a pilot study, treatment with etanercept to reduce TNF-α activity was accompanied by significant reductions in EDS in adult patients with OSAS [113]. Taken together, there is substantial variability across OSAS patients regarding the presence of elevated systemic concentrations of TNF-α, suggesting that the direct effect of OSAS may be strongly modulated by factors that either enhance (e.g., TNF-α gene polymorphisms) or attenuate (e.g., diet, physical activity) such associations, thereby supporting the initial conceptual framework that the magnitude of systemic inflammation in the context of OSAS operates as a major determinant of the morbid consequences of this disease (Figure 1). Future studies specifically examining these relationships, and utilizing a composite panel of inflammatory biomarkers rather than isolated cytokine levels may facilitate improved delineation of personalized risk assessments.
Table 1.
Summary of published studies examining TNF-α serum concentrations in adults and children with obstructive sleep apnea syndrome (OSAS) over the last 15 years. Green rows indicate significant findings, orange rows indicate negative findings, and yellow rows reflect equivocal results.
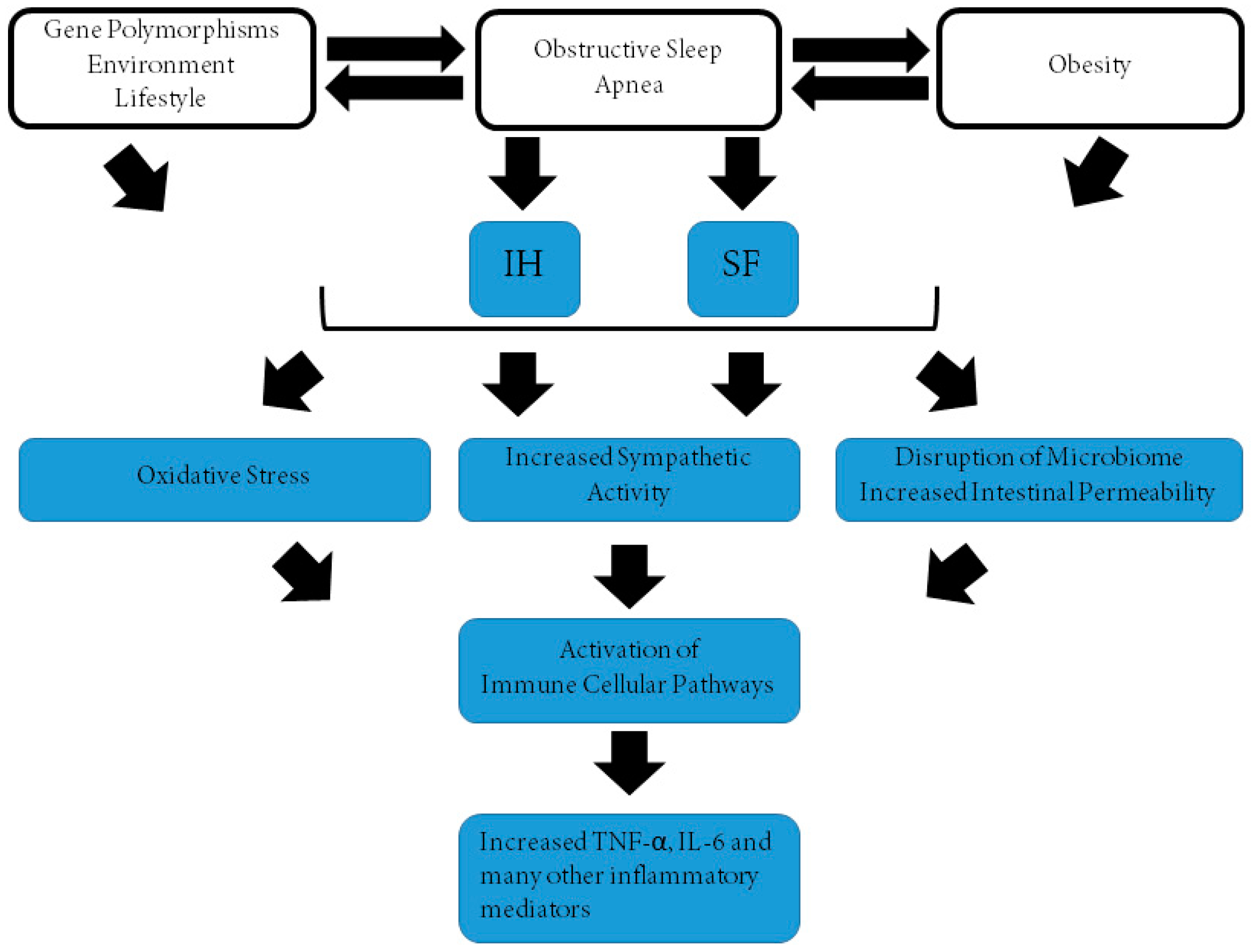
Figure 1.
Schematic diagram illustrating the putative interactions between obstructive sleep apnea, obesity, and both genetic, environmental, and lifestyle factors, ultimately leading to a cascade of pathophysiological pathways that result in increased systemic inflammation as illustrated by increased levels of TNF-α and IL-6.
3. Interleukin 6
Interleukin 6 (IL-6) belongs to the so-called IL-6 family of cytokines. All of its members, which include cardiotrophin-1, oncostatin M, leukemia inhibitory factor, cardiotrophin-like cytokine, ciliary neurotrophic factor, and the interleukins 11, 27, 30, and 31, bind to the glycoprotein 130 (gp130) as a β-receptor to activate intracellular signaling cascades. These cascades generally consist of homo- or heterodimers of gp130 in combination with other cytokine receptors [161]. Plasma levels of the inflammatory biomarker hs-CRP, whose expression is IL-6 dependent in liver, predict the risk of vascular disease in addition to other disease conditions such as diabetes and cognitive function deterioration. In the context of OSAS, hs-CRP levels tend to be elevated in afflicted children, independent of the degree of obesity [38]. Adipose tissue inflammation is induced by intermittent hypoxia and by chronic sleep fragmentation, can result in elevated IL-6 release [162,163,164,165,166,167,168], and may cross-talk with endothelial cells via adipocyte-derived mediators such as IL-6 to promote NF-κB-dependent endothelial dysfunction [169].
Furthermore, IL-6 plasma levels correlate with endothelial dysfunction, arterial stiffness, and the magnitude of subclinical atherosclerosis and are also predictive of incident type 2 diabetes and obesity [170,171]. The marked overlap between the repertoire of conditions in which IL-6 is either a risk biomarker or an actual effector of morbidity and the OSAS morbid consequences suggest that IL-6 may serve as a reliable reporter of either the presence of OSAS or of the risk of OSAS-associated morbidities. This assumption is further buttressed by the fact that intermittent hypoxia, one of the hallmark characteristics of OSAS, induces polarization of macrophages along with increased production of IL-6 [172]. Biopsies of adipose tissue and blood samples in obese patients with and without OSAS, revealed substantial increases in tissue expression and circulating levels of a variety of pro-inflammatory cytokines, including IL-6, and such changes were markedly attenuated by six months of CPAP therapy [159]. Interestingly, adult patients with OSAS and objective EDS documented by reduced sleep latencies exhibited significantly elevated daytime and nighttime IL-6 plasma levels, that were absent when no EDS was present [154]. Pooling of eight published reports in adults with OSAS revealed that plasma levels of IL-6 ranged from 1.2 to 131.66 pg/mL before CPAP treatment and significantly decreased to between 0.45 to 66.04 pg/mL after CPAP treatment (p < 0.05), but they also indicated that there was significant inter-individual heterogeneity [155]. Similar heterogeneity was detected in IL-6 levels in children with OSAS [156,173,174,175,176] and may be related to genetic variance for both IL-6 and CRP genes [176]. In a recent meta-analysis of gene polymorphisms for IL-6 and corresponding plasma levels, the authors concluded that IL-6 gene polymorphism -174 G/C, but not -572 G/C, is associated with OSAS risk in adults and that IL-6 levels are globally increased in OSAS but that CPAP treatment does not consistently reduce elevated IL-6 levels [176], the latter being possibly related to underlying obesity or concurrent cardiovascular or metabolic disease [143,176]. In children with OSAS, IL-6 plasma levels were also generally higher and were significantly reduced after T&A surgery [156].
4. Conclusions
The examination of two classic prototypic inflammatory cytokines such as IL-6 and TNF-α provides confirmation that OSAS in both adults and children promotes a persistently low intensity inflammatory state. However, substantial heterogeneity is present in the detectable manifestation of OSAS-associated inflammatory processes, indicating substantial modulation by genetic factors as well as by environmental and lifestyle influences. Notwithstanding, the cumulative findings are congruent with the assumption that increases in inflammatory markers in OSAS patients likely reflect the presence of underlying silent or overt end-organ morbidity. Future studies aimed at unraveling reliable and specific inflammatory biomarker panels that can confidently discriminate who are the patients at higher risk for OSAS-induced morbidities should not only allow for an improved understanding of the pathophysiology of OSAS morbidities but also facilitate the implementation of precision medicine interventions among OSAS patients [135,136]. Such studies should obviously and pre-emptively avoid the pitfalls of many of the published studies and therefore be sufficiently powered, adopt a pre- post-treatment intervention model, and carefully consider many of the potential confounders that are likely to be operationally associated in the context of a chronic disease such as OSAS.
Funding
L.K.-G. and D.G. are supported by the National Institutes of Health grant HL130984. D.G. is also supported by the Marie M. and Harry L. Smith Endowed Chair in Pediatrics, and NIH grant HL140548.
Conflicts of Interest
The authors have no conflicts of interest to declare.
References
- Jordan, A.S.; McSharry, D.G.; Malhotra, A. Adult obstructive sleep apnoea. Lancet 2014, 383, 736–747. [Google Scholar] [CrossRef]
- Owens, R.L.; Malhotra, A.; Eckert, D.J.; White, D.P.; Jordan, A.S. The influence of end-expiratory lung volume on measurements of pharyngeal collapsibility. J. Appl. Physiol. 2010, 108, 445–451. [Google Scholar] [CrossRef] [PubMed]
- Tauman, R.; Gozal, D. Obesity and obstructive sleep apnea in children. Paediatr. Respir. Rev. 2006, 7, 247–259. [Google Scholar] [CrossRef]
- Dayyat, E.; Kheirandish-Gozal, L.; Sans Capdevila, O.; Maarafeya, M.M.A.; Gozal, D. Obstructive sleep apnea in children: Relative contributions of body mass index and adenotonsillar hypertrophy. Chest 2009, 136, 137–144. [Google Scholar] [CrossRef]
- Brenner, R.; Kivity, S.; Peker, M.; Reinhorn, D.; Keinan-Boker, L.; Silverman, B.; Liphsitz, I.; Kolitz, T.; Levy, C.; Shlomi, D.; et al. Increased Risk for Cancer in Young Patients with Severe Obstructive Sleep Apnea. Respiration 2019, 97, 15–23. [Google Scholar] [CrossRef] [PubMed]
- Sillah, A.; Watson, N.F.; Schwartz, S.M.; Gozal, D.; Phipps, A.I. Sleep apnea and subsequent cancer incidence. Cancer Causes Control 2018, 29, 987–994. [Google Scholar] [CrossRef] [PubMed]
- Martinez-Garcia, M.A.; Campos-Rodriguez, F.; Nagore, E.; Martorell, A.; Rodriguez-Peralto, J.L.; Riveiro-Falkenbach, E.; Hernandez, L.; Bañuls, J.; Arias, E.; Ortiz, P.; et al. Sleep-Disordered Breathing Is Independently Associated With Increased Aggressiveness of Cutaneous Melanoma: A Multicenter Observational Study in 443 Patients. Chest 2018, 154, 1348–1358. [Google Scholar] [CrossRef]
- Malhotra, R.K. Neurodegenerative disorders and sleep. Sleep Med. Clin. 2018, 13, 63–70. [Google Scholar] [CrossRef]
- Haba-Rubio, J.; Marti-Soler, H.; Tobback, N.; Andries, D.; Marques-Vidal, P.; Waeber, G.; Vollenweider, P.; von Gunten, A.; Preisig, M.; Castelao, E.; et al. Sleep characteristics and cognitive impairment in the general population: The HypnoLaus study. Neurology 2017, 88, 463–469. [Google Scholar] [CrossRef]
- Heinzer, R.; Vat, S.; Marques-Vidal, P.; Marti-Soler, H.; Andries, D.; Tobback, N.; Mooser, V.; Preisig, M.; Malhotra, A.; Waeber, G.; et al. Prevalence of sleep-disordered breathing in the general population: The HypnoLaus study. Lancet Respir. Med. 2015, 3, 310–318. [Google Scholar] [CrossRef]
- Drager, L.F.; McEvoy, R.D.; Barbe, F.; Lorenzi-Filho, G.; Redline, S.; INCOSACT Initiative (International Collaboration of Sleep Apnea Cardiovascular Trialists). Sleep apnea and cardiovascular disease: Lessons from recent trials and need for team science. Circulation 2017, 136, 1840–1850. [Google Scholar] [CrossRef] [PubMed]
- Leng, Y.; McEvoy, C.T.; Allen, I.E.; Yaffe, K. Association of sleep-disordered breathing with cognitive function and risk of cognitive impairment: A systematic review and meta-analysis. JAMA Neurol. 2017, 74, 1237–1245. [Google Scholar] [CrossRef]
- Abuzaid, A.S.; Al Ashry, H.S.; Elbadawi, A.; Ld, H.; Saad, M.; Elgendy, I.Y.; Elgendy, A.; Mahmoud, A.N.; Mentias, A.; Barakat, A.; et al. Meta-analysis of cardiovascular outcomes with continuous positive airway pressure therapy in patients with obstructive sleep apnea. Am. J. Cardiol. 2017, 120, 693–699. [Google Scholar] [CrossRef] [PubMed]
- Reutrakul, S.; Mokhlesi, B. Obstructive sleep apnea and diabetes: A state of the art review. Chest 2017, 152, 1070–1086. [Google Scholar] [CrossRef]
- Ferini-Strambi, L.; Lombardi, G.E.; Marelli, S.; Galbiati, A. Neurological deficits in obstructive sleep apnea. Curr. Treat Options Neurol. 2017, 19, 16. [Google Scholar] [CrossRef] [PubMed]
- Ehsan, Z.; Ishman, S.L.; Kimball, T.R.; Zhang, N.; Zou, Y.; Amin, R.S. Longitudinal cardiovascular outcomes of sleep disordered breathing in children: A meta-analysis and systematic review. Sleep 2017, 40. [Google Scholar] [CrossRef]
- Javaheri, S.; Barbe, F.; Campos-Rodriguez, F.; Dempsey, J.A.; Khayat, R.; Javaheri, S.; Malhotra, A.; Martinez-Garcia, M.A.; Mehra, R.; Pack, A.I.; et al. Sleep apnea: Types, mechanisms, and clinical cardiovascular consequences. J. Am. Coll. Cardiol. 2017, 69, 841–858. [Google Scholar] [CrossRef]
- Patinkin, Z.W.; Feinn, R.; Santos, M. Metabolic consequences of obstructive sleep apnea in adolescents with obesity: A systematic literature review and meta-analysis. Child. Obes. 2017, 13, 102–110. [Google Scholar] [CrossRef] [PubMed]
- Zinchuk, A.V.; Gentry, M.J.; Concato, J.; Yaggi, H.K. Phenotypes in obstructive sleep apnea: A definition, examples and evolution of approaches. Sleep Med. Rev. 2017, 35, 113–123. [Google Scholar] [CrossRef]
- Kheirandish-Gozal, L.; Gozal, D. Pediatric OSA syndrome morbidity biomarkers: The hunt is finally on! Chest 2017, 151, 500–506. [Google Scholar] [CrossRef]
- Huon, L.K.; Liu, S.Y.; Camacho, M.; Guilleminault, C. The association between ophthalmologic diseases and obstructive sleep apnea: A systematic review and meta-analysis. Sleep Breath. 2016, 20, 1145–1154. [Google Scholar] [CrossRef] [PubMed]
- Gokdemir, Y.; Ersu, R. Sleep disordered breathing in childhood. Eur. Respir. Rev. 2016, 25, 48–53. [Google Scholar] [CrossRef] [PubMed]
- Koren, D.; Dumin, M.; Gozal, D. Role of sleep quality in the metabolic syndrome. Diabetes Metab. Syndr. Obes. 2016, 9, 281–310. [Google Scholar] [PubMed]
- Tan, H.L.; Gozal, D.; Kheirandish-Gozal, L. Obstructive sleep apnea in children: A critical update. Nat. Sci. Sleep 2013, 5, 109–123. [Google Scholar] [PubMed]
- Gozal, D.; Kheirandish-Gozal, L. The multiple challenges of obstructive sleep apnea in children: Morbidity and treatment. Curr. Opin. Pediatr. 2008, 20, 654–658. [Google Scholar] [CrossRef] [PubMed]
- Gozal, D. Obstructive sleep apnea in children: Implications for the developing central nervous system. Semin. Pediatr. Neurol. 2008, 15, 100–106. [Google Scholar] [CrossRef] [PubMed]
- Marrone, O.; Bonsignore, M.R. Obstructive sleep apnea and chronic kidney disease: Open questions on a potential public health problem. J. Thorac. Dis. 2018, 10, 45–48. [Google Scholar] [CrossRef] [PubMed]
- Hwu, D.W.; Lin, K.D.; Lin, K.C.; Lee, Y.J.; Chang, Y.H. The association of obstructive sleep apnea and renal outcomes-a systematic review and meta-analysis. BMC Nephrol. 2017, 18, 313. [Google Scholar] [CrossRef] [PubMed]
- Finamore, P.; Scarlata, S.; Laudisio, A.; Galdi, F.; Pipita, M.E.; Chiarella, I.; Giua, R.; Cortese, L.; Rivera, C.; Antonelli Incalzi, R. Occurrence of nocturia is not mediated by nocturnal hypoxia length and severity in patients with sleep-disordered breathing. Sleep Med. 2018, 45, 69–73. [Google Scholar] [CrossRef]
- Carra, M.C.; Bruni, O.; Huynh, N. Topical review: Sleep bruxism, headaches, and sleep-disordered breathing in children and adolescents. J. Orofac. Pain 2012, 26, 267–276. [Google Scholar]
- Campos-Juanatey, F.; Fernandez-Barriales, M.; Gonzalez, M.; Portillo-Martin, J.A. Effects of obstructive sleep apnea and its treatment over the erectile function: A systematic review. Asian J. Androl. 2017, 19, 303–310. [Google Scholar] [CrossRef] [PubMed]
- Sands, S.A.; Edwards, B.A.; Terrill, P.I.; Butler, J.P.; Owens, R.L.; Taranto-Montemurro, L.; Azarbarzin, A.; Marques, M.; Hess, L.B.; Smales, E.T.; et al. Identifying obstructive sleep apnea patients responsive to supplemental oxygen therapy. Eur. Respir. J. 2018, 1800674. [Google Scholar] [CrossRef] [PubMed]
- Sands, S.A.; Edwards, B.A.; Terrill, P.I.; Taranto-Montemurro, L.; Azarbarzin, A.; Marques, M.; Hess, L.B.; White, D.P.; Wellman, A. Phenotyping Pharyngeal Pathophysiology using Polysomnography in Patients with Obstructive Sleep Apnea. Am. J. Respir. Crit. Care Med. 2018, 197, 1187–1197. [Google Scholar] [CrossRef] [PubMed]
- Kaditis, A.G.; Alonso Alvarez, M.L.; Boudewyns, A.; Alexopoulos, E.I.; Ersu, R.; Joosten, K.; Larramona, H.; Miano, S.; Narang, I.; Trang, H.; et al. Obstructive sleep disordered breathing in 2- to 18-year-old children: Diagnosis and management. Eur. Respir. J. 2016, 47, 69–94. [Google Scholar] [CrossRef] [PubMed]
- Almendros, I.; Gozal, D. Intermittent hypoxia and cancer: Undesirable bed partners? Respir. Physiol. Neurobiol. 2018, 256, 79–86. [Google Scholar] [CrossRef] [PubMed]
- Gozal, D.; Farré, R.; Nieto, F.J. Obstructive sleep apnea and cancer: Epidemiologic links and theoretical biological constructs. Sleep Med. Rev. 2016, 27, 43–55. [Google Scholar] [CrossRef] [PubMed]
- Bhattacharjee, R.; Kim, J.; Kheirandish-Gozal, L.; Gozal, D. Obesity and obstructive sleep apnea syndrome in children: A tale of inflammatory cascades. Pediatr. Pulmonol. 2011, 46, 313–323. [Google Scholar] [CrossRef]
- Gozal, D.; Kheirandish-Gozal, L.; Bhattacharjee, R.; Kim, J. C-reactive protein and obstructive sleep apnea syndrome in children. Front. Biosci. 2012, 4, 2410–2422. [Google Scholar] [CrossRef]
- Gozal, D.; Hakim, F.; Kheirandish-Gozal, L. Chemoreceptors, baroreceptors, and autonomic deregulation in children with obstructive sleep apnea. Respir. Physiol. Neurobiol. 2013, 185, 177–185. [Google Scholar] [CrossRef]
- Kheirandish-Gozal, L.; Gozal, D. Genotype-phenotype interactions in pediatric obstructive sleep apnea. Respir. Physiol. Neurobiol. 2013, 189, 338–343. [Google Scholar] [CrossRef]
- Zhang, S.X.; Wang, Y.; Gozal, D. Pathological consequences of intermittent hypoxia in the central nervous system. Compr. Physiol. 2012, 2, 1767–1777. [Google Scholar] [PubMed]
- Almendros, I.; Wang, Y.; Gozal, D. The polymorphic and contradictory aspects of intermittent hypoxia. Am. J. Physiol. Lung Cell. Mol. Physiol. 2014, 307, L129–L140. [Google Scholar] [CrossRef] [PubMed]
- Khalyfa, A.; Kheirandish-Gozal, L.; Khalyfa, A.A.; Philby, M.F.; Alonso-Álvarez, M.L.; Mohammadi, M.; Bhattacharjee, R.; Terán-Santos, J.; Huang, L.; Andrade, J.; et al. Circulating plasma extracellular microvesicle microRNA cargo and endothelial dysfunction in children with obstructive sleep apnea. Am. J. Respir. Crit. Care Med. 2016, 194, 1116–1126. [Google Scholar] [CrossRef] [PubMed]
- Kheirandish-Gozal, L.; Philby, M.F.; Alonso-Álvarez, M.L.; Terán-Santos, J.; Gozal, D. Biomarkers of Alzheimer disease in children with obstructive sleep apnea: Effect of adenotonsillectomy. Sleep 2016, 39, 1225–1232. [Google Scholar] [CrossRef]
- Alkhouri, N.; Kheirandish-Gozal, L.; Matloob, A.; Alonso-Álvarez, M.L.; Khalyfa, A.; Terán-Santos, J.; Okwu, V.; Lopez, R.; Gileles-Hillel, A.; Dweik, R.; et al. Evaluation of circulating markers of hepatic apoptosis and inflammation in obese children with and without obstructive sleep apnea. Sleep Med. 2015, 16, 1031–1035. [Google Scholar] [CrossRef] [PubMed]
- Kheirandish-Gozal, L.; Gileles-Hillel, A.; Alonso-Álvarez, M.L.; Peris, E.; Bhattacharjee, R.; Terán-Santos, J.; Duran-Cantolla, J.; Gozal, D. Effects of adenotonsillectomy on plasma inflammatory biomarkers in obese children with obstructive sleep apnea: A community-based study. Int. J. Obes. (Lond.) 2015, 39, 1094–1100. [Google Scholar] [CrossRef] [PubMed]
- Gozal, D.; Kheirandish-Gozal, L.; Carreras, A.; Khalyfa, A.; Peris, E. Obstructive sleep apnea and obesity are associated with reduced GPR 120 plasma levels in children. Sleep 2014, 37, 935–941. [Google Scholar] [CrossRef]
- Kim, J.; Gozal, D.; Bhattacharjee, R.; Kheirandish-Gozal, L. TREM-1 and pentraxin-3 plasma levels and their association with obstructive sleep apnea, obesity, and endothelial function in children. Sleep 2013, 36, 923–931. [Google Scholar] [CrossRef]
- Kim, J.; Bhattacharjee, R.; Khalyfa, A.; Kheirandish-Gozal, L.; Capdevila, O.S.; Wang, Y.; Gozal, D. DNA methylation in inflammatory genes among children with obstructive sleep apnea. Am. J. Respir. Crit. Care Med. 2012, 185, 330–338. [Google Scholar] [CrossRef]
- Kim, J.; Lee, S.; Bhattacharjee, R.; Khalyfa, A.; Kheirandish-Gozal, L.; Gozal, D. Leukocyte telomere length and plasma catestatin and myeloid-related protein 8/14 concentrations in children with obstructive sleep apnea. Chest 2010, 138, 91–99. [Google Scholar] [CrossRef]
- Khalyfa, A.; Kheirandish-Gozal, L.; Gozal, D. Circulating exosomes in obstructive sleep apnea as phenotypic biomarkers and mechanistic messengers of end-organ morbidity. Respir. Physiol. Neurobiol. 2018, 256, 143–156. [Google Scholar] [CrossRef] [PubMed]
- De Luca Canto, G.; Pachêco-Pereira, C.; Aydinoz, S.; Major, P.W.; Flores-Mir, C.; Gozal, D. Biomarkers associated with obstructive sleep apnea and morbidities: A scoping review. Sleep Med. 2015, 16, 347–357. [Google Scholar] [CrossRef]
- Cortese, R.; Gileles-Hillel, A.; Khalyfa, A.; Almendros, I.; Akbarpour, M.; Khalyfa, A.A.; Qiao, Z.; Garcia, T.; Andrade, J.; Gozal, D. Aorta macrophage inflammatory and epigenetic changes in a murine model of obstructive sleep apnea: Potential role of CD36. Sci. Rep. 2017, 7, 43648. [Google Scholar] [CrossRef] [PubMed]
- Gozal, D.; Khalyfa, A.; Qiao, Z.; Almendros, I.; Farré, R. Temporal trajectories of novel object recognition performance in mice exposed to intermittent hypoxia. Eur. Respir. J. 2017, 50, 1701456. [Google Scholar] [CrossRef] [PubMed]
- Cao, Z.; Zhang, P.; He, Z.; Yang, J.; Liang, C.; Ren, Y.; Wu, Z. Obstructive sleep apnea combined dyslipidemia render additive effect on increasing atherosclerotic cardiovascular diseases prevalence. Lipids Health Dis. 2016, 15, 98. [Google Scholar] [CrossRef] [PubMed]
- Lee, C.H.; Sethi, R.; Li, R.; Ho, H.H.; Hein, T.; Jim, M.H.; Loo, G.; Koo, C.Y.; Gao, X.F.; Chandra, S.; et al. Obstructive sleep apnea and cardiovascular events after percutaneous coronary intervention. Circulation 2016, 133, 2008–2017. [Google Scholar] [CrossRef] [PubMed]
- Yaggi, H.K.; Mittleman, M.A.; Bravata, D.M.; Concato, J.; Ware, J.; Stoney, C.M.; Redline, S. Reducing cardiovascular risk through treatment of obstructive sleep apnea: Methodological approaches. Am. Heart J. 2016, 172, 135–143. [Google Scholar] [CrossRef]
- Monneret, D.; Tamisier, R.; Ducros, V.; Faure, P.; Halimi, S.; Baguet, J.P.; Lévy, P.; Pépin, J.L.; Borel, A.L. Glucose tolerance and cardiovascular risk biomarkers in non-diabetic non-obese obstructive sleep apnea patients: Effects of long-term continuous positive airway pressure. Respir. Med. 2016, 112, 119–125. [Google Scholar] [CrossRef] [PubMed]
- Bauters, F.; Rietzschel, E.R.; Hertegonne, K.B.; Chirinos, J.A. The link between obstructive sleep apnea and cardiovascular disease. Curr. Atheroscler. Rep. 2016, 18, 1. [Google Scholar] [CrossRef]
- Kostopoulos, K.; Alhanatis, E.; Pampoukas, K.; Georgiopoulos, G.; Zourla, A.; Panoutsopoulos, A.; Kallianos, A.; Velentza, L.; Zarogoulidis, P.; Trakada, G. CPAP therapy induces favorable short-term changes in epicardial fat thickness and vascular and metabolic markers in apparently healthy subjects with obstructive sleep apnea-hypopnea syndrome (OSAHS). Sleep Breath. 2016, 20, 483–493. [Google Scholar] [CrossRef]
- Schwarz, E.I.; Puhan, M.A.; Schlatzer, C.; Stradling, J.R.; Kohler, M. Effect of CPAP therapy on endothelial function in obstructive sleep apnoea: A systematic review and meta-analysis. Respirology 2015, 20, 889–895. [Google Scholar] [CrossRef] [PubMed]
- De Araújo Freitas, I.G.; de Bruin, P.F.; Bittencourt, L.; de Bruin, V.M.; Tufik, S. What can blood biomarkers tell us about cardiovascular risk in obstructive sleep apnea? Sleep Breath. 2015, 19, 755–768. [Google Scholar] [CrossRef] [PubMed]
- Gouveris, H.; Bahr, K.; Jahn, C.; Matthias, C.; Simon, P. The Apnea-Hypopnea Index Underestimates Systemic Inflammation in Women with Sleep-Disordered Breathing. J. Womens Health (Larchmt.) 2018, 27, 920–926. [Google Scholar] [CrossRef] [PubMed]
- Horvath, P.; Tarnoki, D.L.; Tarnoki, A.D.; Karlinger, K.; Lazar, Z.; Losonczy, G.; Kunos, L.; Bikov, A. Complement system activation in obstructive sleep apnea. J. Sleep Res. 2018, 27, e12674. [Google Scholar] [CrossRef] [PubMed]
- Perrini, S.; Cignarelli, A.; Quaranta, V.N.; Falcone, V.A.; Kounaki, S.; Porro, S.; Ciavarella, A.; Ficarella, R.; Barbaro, M.; Genchi, V.A.; et al. Correction of intermittent hypoxia reduces inflammation in obese subjects with obstructive sleep apnea. JCI Insight. 2017, 2, 94379. [Google Scholar] [CrossRef] [PubMed]
- Bouloukaki, I.; Mermigkis, C.; Tzanakis, N.; Kallergis, E.; Moniaki, V.; Mauroudi, E.; Schiza, S.E. Evaluation of Inflammatory Markers in a Large Sample of Obstructive Sleep Apnea Patients without Comorbidities. Mediators Inflamm. 2017, 2017, 4573756. [Google Scholar] [CrossRef] [PubMed]
- Chen, H.L.; Lin, H.C.; Lu, C.H.; Chen, P.C.; Huang, C.C.; Chou, K.H.; Su, M.C.; Friedman, M.; Chen, Y.W.; Lin, W.C. Systemic inflammation and alterations to cerebral blood flow in obstructive sleep apnea. J. Sleep Res. 2017, 26, 789–798. [Google Scholar] [CrossRef]
- Zychowski, K.E.; Sanchez, B.; Pedrosa, R.P.; Lorenzi-Filho, G.; Drager, L.F.; Polotsky, V.Y.; Campen, M.J. Serum from obstructive sleep apnea patients induces inflammatory responses in coronary artery endothelial cells. Atherosclerosis 2016, 254, 59–66. [Google Scholar] [CrossRef]
- Vicente, E.; Marin, J.M.; Carrizo, S.J.; Osuna, C.S.; González, R.; Marin-Oto, M.; Forner, M.; Vicente, P.; Cubero, P.; Gil, A.V.; et al. Upper airway and systemic inflammation in obstructive sleep apnoea. Eur. Respir. J. 2016, 48, 1108–1117. [Google Scholar] [CrossRef]
- DeMartino, T.; Ghoul, R.E.; Wang, L.; Bena, J.; Hazen, S.L.; Tracy, R.; Patel, S.R.; Auckley, D.; Mehra, R. Oxidative Stress and Inflammation Differentially Elevated in Objective Versus Habitual Subjective Reduced Sleep Duration in Obstructive Sleep Apnea. Sleep 2016, 39, 1361–1369. [Google Scholar] [CrossRef]
- Trzepizur, W.; Cortese, R.; Gozal, D. Murine models of sleep apnea: Functional implications of altered macrophage polarity and epigenetic modifications in adipose and vascular tissues. Metabolism 2018, 84, 44–55. [Google Scholar] [CrossRef] [PubMed]
- Churchill, L.; Rector, D.M.; Yasuda, K.; Fix, C.; Rojas, M.J.; Yasuda, T.; Krueger, J.M. Tumor necrosis factor alpha: Activity dependent expression and promotion of cortical column sleep in rats. Neuroscience 2008, 156, 71–80. [Google Scholar] [CrossRef] [PubMed]
- Rockstrom, M.D.; Chen, L.; Taishi, P.; Nguyen, J.T.; Gibbons, C.M.; Veasey, S.C.; Krueger, J.M. Tumor necrosis factor alpha in sleep regulation. Sleep Med. Rev. 2018, 40, 69–78. [Google Scholar] [CrossRef]
- Krueger, J.M.; Opp, M.R. Sleep and Microbes. Int. Rev. Neurobiol. 2016, 131, 207–225. [Google Scholar] [PubMed]
- Jewett, K.A.; Taishi, P.; Sengupta, P.; Roy, S.; Davis, C.J.; Krueger, J.M. Tumor necrosis factor enhances the sleep-like state and electrical stimulation induces a wake-like state in co-cultures of neurons and glia. Eur. J. Neurosci. 2015, 42, 2078–2090. [Google Scholar] [CrossRef]
- Ramesh, V.; Thatte, H.S.; McCarley, R.W.; Basheer, R. Adenosine and sleep deprivation promote NF-kappaB nuclear translocation in cholinergic basal forebrain. J. Neurochem. 2007, 100, 1351–1363. [Google Scholar] [CrossRef] [PubMed]
- Kaushal, N.; Ramesh, V.; Gozal, D. TNF-α and temporal changes in sleep architecture in mice exposed to sleep fragmentation. PLoS ONE 2012, 7, e45610. [Google Scholar] [CrossRef]
- Ramesh, V.; Nair, D.; Zhang, S.X.; Hakim, F.; Kaushal, N.; Kayali, F.; Wang, Y.; Li, R.C.; Carreras, A.; Gozal, D. Disrupted sleep without sleep curtailment induces sleepiness and cognitive dysfunction via the tumor necrosis factor-α pathway. J. Neuroinflamm. 2012, 9, 91. [Google Scholar] [CrossRef] [PubMed]
- He, K.; Kapur, V.K. Sleep-disordered breathing and excessive daytime sleepiness. Sleep Med. Clin. 2017, 12, 369–382. [Google Scholar] [CrossRef] [PubMed]
- Gozal, D.; Kheirandish-Gozal, L. Obesity and excessive daytime sleepiness in prepubertal children with obstructive sleep apnea. Pediatrics 2009, 123, 13–18. [Google Scholar] [CrossRef] [PubMed]
- Tauman, R.; O’Brien, L.M.; Holbrook, C.R.; Gozal, D. Sleep pressure score: A new index of sleep disruption in snoring children. Sleep 2004, 27, 274–278. [Google Scholar] [CrossRef]
- Gozal, D.; Wang, M.; Pope, D.W., Jr. Objective sleepiness measures in pediatric obstructive sleep apnea. Pediatrics 2001, 108, 693–697. [Google Scholar] [CrossRef]
- Strohl, K.P. Tumor necrosis factor and sleep apnea. Am. J. Respir. Crit. Care Med. 1996, 153, 893. [Google Scholar] [CrossRef] [PubMed]
- Domínguez-Álvarez, M.; Gea, J.; Barreiro, E. Inflammatory Events and Oxidant Production in the Diaphragm, Gastrocnemius, and Blood of Rats Exposed to Chronic Intermittent Hypoxia: Therapeutic Strategies. J. Cell Physiol. 2017, 232, 1165–1175. [Google Scholar] [CrossRef]
- Nácher, M.; Farré, R.; Montserrat, J.M.; Torres, M.; Navajas, D.; Bulbena, O.; Serrano-Mollar, A. Biological consequences of oxygen desaturation and respiratory effort in an acute animal model of obstructive sleep apnea (OSA). Sleep Med. 2009, 10, 892–897. [Google Scholar] [CrossRef] [PubMed]
- Taylor, C.T.; Kent, B.D.; Crinion, S.J.; McNicholas, W.T.; Ryan, S. Human adipocytes are highly sensitive to intermittent hypoxia induced NF-kappaB activity and subsequent inflammatory gene expression. Biochem. Biophys. Re.s Commun. 2014, 447, 660–665. [Google Scholar] [CrossRef]
- Da Rosa, D.P.; Forgiarini, L.F.; Baronio, D.; Feijó, C.A.; Martinez, D.; Marroni, N.P. Simulating sleep apnea by exposure to intermittent hypoxia induces inflammation in the lung and liver. Mediators Inflamm. 2012, 2012, 879419. [Google Scholar] [CrossRef]
- Song, D.; Fang, G.; Mao, S.Z.; Ye, X.; Liu, G.; Gong, Y.; Liu, S.F. Chronic intermittent hypoxia induces atherosclerosis by NF-κB-dependent mechanisms. Biochim. Biophys. Acta 2012, 1822, 1650–1659. [Google Scholar] [CrossRef]
- Dyugovskaya, L.; Polyakov, A.; Ginsberg, D.; Lavie, P.; Lavie, L. Molecular pathways of spontaneous and TNF-{alpha}-mediated neutrophil apoptosis under intermittent hypoxia. Am. J. Respir. Cell Mol. Biol. 2011, 45, 154–162. [Google Scholar] [CrossRef]
- Ryan, S.; Taylor, C.T.; McNicholas, W.T. Predictors of elevated nuclear factor-kappaB-dependent genes in obstructive sleep apnea syndrome. Am. J. Respir. Crit. Care Med. 2006, 174, 824–830. [Google Scholar] [CrossRef]
- Poulain, L.; Richard, V.; Lévy, P.; Dematteis, M.; Arnaud, C. Toll-like receptor-4 mediated inflammation is involved in the cardiometabolic alterations induced by intermittent hypoxia. Mediators Inflamm. 2015, 2015, 620258. [Google Scholar] [CrossRef] [PubMed]
- Lavie, L.; Polotsky, V. Cardiovascular aspects in obstructive sleep apnea syndrome—molecular issues, hypoxia and cytokine profiles. Respiration 2009, 78, 361–370. [Google Scholar] [CrossRef] [PubMed]
- O’Halloran, K.D.; Lewis, P.; McDonald, F. Sex, stress and sleep apnoea: Decreased susceptibility to upper airway muscle dysfunction following intermittent hypoxia in females. Respir. Physiol. Neurobiol. 2017, 245, 76–82. [Google Scholar] [CrossRef] [PubMed]
- O’Halloran, K.D. Chronic intermittent hypoxia creates the perfect storm with calamitous consequences for respiratory control. Respir. Physiol. Neurobiol. 2016, 226, 63–67. [Google Scholar] [CrossRef] [PubMed]
- McDonald, F.B.; Williams, R.; Sheehan, D.; O’Halloran, K.D. Early life exposure to chronic intermittent hypoxia causes upper airway dilator muscle weakness, which persists into young adulthood. Exp. Physiol. 2015, 100, 947–966. [Google Scholar] [CrossRef] [PubMed]
- Edge, D.; O’Halloran, K.D. Chronic Intermittent Hypoxia Blunts the Expression of Ventilatory Long Term Facilitation in Sleeping Rats. Adv. Exp. Med. Biol. 2015, 860, 335–342. [Google Scholar] [PubMed]
- Edge, D.; McDonald, F.B.; Jones, J.F.; Bradford, A.; O’Halloran, K.D. Effect of chronic intermittent hypoxia on the reflex recruitment of the genioglossus during airway obstruction in the anesthetized rat. Prog. Brain Res. 2014, 209, 147–168. [Google Scholar]
- Shortt, C.M.; Fredsted, A.; Chow, H.B.; Williams, R.; Skelly, J.R.; Edge, D.; Bradford, A.; O’Halloran, K.D. Reactive oxygen species mediated diaphragm fatigue in a rat model of chronic intermittent hypoxia. Exp. Physiol. 2014, 99, 688–700. [Google Scholar] [CrossRef]
- Reid, M.B.; Lannergren, J.; Westerblad, H. Respiratory and limb muscle weakness induced by tumor necrosis factor-alpha: Involvement of muscle myofilaments. Am. J. Respir. Crit. Care Med. 2002, 166, 479–484. [Google Scholar] [CrossRef]
- Wilcox, P.; Milliken, C.; Bressler, B. High-dose tumor necrosis factor alpha produces an impairment of hamster diaphragm contractility. Attenuation with a prostaglandin inhibitor. Am. J. Respir. Crit. Care Med. 1996, 153, 1611–1615. [Google Scholar] [CrossRef]
- Li, X.; Moody, M.R.; Engel, D.; Walker, S.; Clubb, F.J., Jr.; Sivasubramanian, N.; Mann, D.L.; Reid, M.B. Cardiac-specific overexpression of tumor necrosis factor-alpha causes oxidative stress and contractile dysfunction in mouse diaphragm. Circulation 2000, 102, 1690–1696. [Google Scholar] [CrossRef] [PubMed]
- Krueger, J.M. The role of cytokines in sleep regulation. Curr. Pharm. Des. 2008, 14, 3408–3416. [Google Scholar] [CrossRef] [PubMed]
- Terao, A.; Matsumura, H.; Yoneda, H.; Saito, M. Enhancement of slow-wave sleep by tumor necrosis factor-alpha is mediated by cyclooxygenase-2 in rats. Neuroreport 1998, 9, 3791–3796. [Google Scholar] [CrossRef]
- Shoham, S.; Davenne, D.; Cady, A.B.; Dinarello, C.A.; Krueger, J.M. Recombinant tumor necrosis factor and interleukin 1 enhance slow-wave sleep. Am. J. Physiol. 1987, 253, R142–R149. [Google Scholar] [CrossRef] [PubMed]
- Nadeem, R.; Molnar, J.; Madbouly, E.M.; Nida, M.; Aggarwal, S.; Sajid, H.; Naseem, J.; Loomba, R. Serum inflammatory markers in obstructive sleep apnea: A meta-analysis. J. Clin. Sleep Med. 2013, 9, 1003–1012. [Google Scholar] [CrossRef] [PubMed]
- Xie, X.; Pan, L.; Ren, D.; Du, C.; Guo, Y. Effects of continuous positive airway pressure therapy on systemic inflammation in obstructive sleep apnea: A meta-analysis. Sleep Med. 2013, 14, 1139–1150. [Google Scholar] [CrossRef] [PubMed]
- Riha, R.L.; Brander, P.; Vennelle, M.; McArdle, N.; Kerr, S.M.; Anderson, N.H.; Douglas, N.J. Tumour necrosis factor-alpha (-308) gene polymorphism in obstructive sleep apnoea-hypopnoea syndrome. Eur. Respir. J. 2005, 26, 673–678. [Google Scholar] [CrossRef]
- Bhushan, B.; Guleria, R.; Misra, A.; Luthra, K.; Vikram, N.K. TNF-alpha gene polymorphism and TNF-alpha levels in obese Asian Indians with obstructive sleep apnea. Respir. Med. 2009, 103, 386–392. [Google Scholar] [CrossRef]
- Popko, K.; Gorska, E.; Potapinska, O.; Wasik, M.; Stoklosa, A.; Plywaczewski, R.; Winiarska, M.; Gorecka, D.; Sliwinski, P.; Popko, M.; et al. Frequency of distribution of inflammatory cytokines IL-1, IL-6 and TNF-alpha gene polymorphism in patients with obstructive sleep apnea. J. Physiol. Pharmacol. 2008, 59 (Suppl. 6), 607–614. [Google Scholar]
- Khalyfa, A.; Serpero, L.D.; Kheirandish-Gozal, L.; Capdevila, O.S.; Gozal, D. TNF-α gene polymorphisms and excessive daytime sleepiness in pediatric obstructive sleep apnea. J. Pediatr. 2011, 158, 77–82. [Google Scholar] [CrossRef]
- Lan, F.; Cao, C.; Liu, J.; Li, W. Obstructive sleep apnea syndrome susceptible genes in the Chinese population: A meta-analysis of 21 case-control studies. Sleep Breath. 2015, 19, 1441–1448. [Google Scholar] [CrossRef] [PubMed]
- Almpanidou, P.; Hadjigeorgiou, G.; Gourgoulianis, K.; Papadimitriou, A. Association of tumor necrosis factor-α gene polymorphism (-308) and obstructive sleep apnea-hypopnea syndrome. Hippokratia 2012, 16, 217–220. [Google Scholar] [PubMed]
- Vgontzas, A.N.; Zoumakis, E.; Lin, H.M.; Bixler, E.O.; Trakada, G.; Chrousos, G.P. Marked decrease in sleepiness in patients with sleep apnea by etanercept, a tumor necrosis factor-alpha antagonist. J. Clin. Endocrinol. Metab. 2004, 89, 4409–4413. [Google Scholar] [CrossRef] [PubMed]
- Bozic, J.; Borovac, J.A.; Galic, T.; Kurir, T.T.; Supe-Domic, D.; Dogas, Z. Adropin and Inflammation Biomarker Levels in Male Patients with Obstructive Sleep Apnea: A Link with Glucose Metabolism and Sleep Parameters. J. Clin. Sleep Med. 2018, 14, 1109–1118. [Google Scholar] [CrossRef] [PubMed]
- Jiang, Y.Q.; Xue, J.S.; Xu, J.; Zhou, Z.X.; Ji, Y.L. Efficacy of continuous positive airway pressure treatment in treating obstructive sleep apnea hypopnea syndrome associated with carotid arteriosclerosis. Exp. Ther. Med. 2017, 14, 6176–6182. [Google Scholar] [CrossRef] [PubMed]
- Fernández-Julián, E.; Pérez-Carbonell, T.; Marco, R.; Pellicer, V.; Rodriguez-Borja, E.; Marco, J. Impact of an oral appliance on obstructive sleep apnea severity, quality of life, and biomarkers. Laryngoscope 2017. [Google Scholar] [CrossRef]
- Jin, F.; Liu, J.; Zhang, X.; Cai, W.; Zhang, Y.; Zhang, W.; Yang, J.; Lu, G.; Zhang, X. Effect of continuous positive airway pressure therapy on inflammatory cytokines and atherosclerosis in patients with obstructive sleep apnea syndrome. Mol. Med. Rep. 2017, 16, 6334–6339. [Google Scholar] [CrossRef]
- Mutlu, M.; Vuralkan, E.; Akin, I.; Firat, H.; Ardic, S.; Akaydin, S.; Miser, E. Alteration of serum levels of inflammatory cytokines and polysomnographic indices after uvulopalatal flap surgery in obstructive sleep apnea. Ear Nose Throat J. 2017, 96, 65–68. [Google Scholar] [CrossRef]
- Li, Q.; Zheng, X. Tumor necrosis factor alpha is a promising circulating biomarker for the development of obstructive sleep apnea syndrome: A meta-analysis. Oncotarget 2017, 8, 27616–27626. [Google Scholar] [CrossRef]
- Hirotsu, C.; Albuquerque, R.G.; Nogueira, H.; Hachul, H.; Bittencourt, L.; Tufik, S.; Andersen, M.L. The relationship between sleep apnea, metabolic dysfunction and inflammation: The gender influence. Brain Behav. Immun. 2017, 59, 211–218. [Google Scholar] [CrossRef]
- De Santis, S.; Cambi, J.; Tatti, P.; Bellussi, L.; Passali, D. Changes in ghrelin, leptin and pro-inflammatory cytokines after therapy in Obstructive Sleep Apnea Syndrome (OSAS) patients. Otolaryngol. Pol. 2015, 69, 1–8. [Google Scholar] [CrossRef]
- Leon-Cabrera, S.; Arana-Lechuga, Y.; Esqueda-León, E.; Terán-Pérez, G.; Gonzalez-Chavez, A.; Escobedo, G.; Velázquez Moctezuma, J. Reduced systemic levels of IL-10 are associated with the severity of obstructive sleep apnea and insulin resistance in morbidly obese humans. Mediators Inflamm. 2015, 2015, 493409. [Google Scholar] [CrossRef]
- Ciccone, M.M.; Scicchitano, P.; Zito, A.; Cortese, F.; Boninfante, B.; Falcone, V.A.; Quaranta, V.N.; Ventura, V.A.; Zucano, A.; Di Serio, F.; et al. Correlation between inflammatory markers of atherosclerosis and carotid intima-media thickness in Obstructive Sleep Apnea. Molecules 2014, 19, 1651–1662. [Google Scholar] [CrossRef] [PubMed]
- Yoshikawa, M.; Yamauchi, M.; Fujita, Y.; Koyama, N.; Fukuoka, A.; Tamaki, S.; Yamamoto, Y.; Tomoda, K.; Kimura, H. The impact of obstructive sleep apnea and nasal CPAP on circulating adiponectin levels. Lung 2014, 192, 289–295. [Google Scholar] [CrossRef] [PubMed]
- Matos, G.; Hirotsu, C.; Alvarenga, T.A.; Cintra, F.; Bittencourt, L.; Tufik, S.; Andersen, M.L. The association between TNF-α and erectile dysfunction complaints. Andrology 2013, 1, 872–878. [Google Scholar] [CrossRef] [PubMed]
- Oyama, J.; Yamamoto, H.; Maeda, T.; Ito, A.; Node, K.; Makino, N. Continuous positive airway pressure therapy improves vascular dysfunction and decreases oxidative stress in patients with the metabolic syndrome and obstructive sleep apnea syndrome. Clin. Cardiol. 2012, 35, 231–236. [Google Scholar] [CrossRef] [PubMed]
- Svensson, M.; Venge, P.; Janson, C.; Lindberg, E. Relationship between sleep- disordered breathing and markers of systemic inflammation in women from the general population. J. Sleep Res. 2012, 21, 147–154. [Google Scholar] [CrossRef] [PubMed]
- Hegglin, A.; Schoch, O.D.; Korte, W.; Hahn, K.; Hürny, C.; Münzer, T. Eight months of continuous positive airway pressure (CPAP) decrease tumor necrosis factor alpha (TNFA) in men with obstructive sleep apnea syndrome. Sleep Breath. 2012, 16, 405–412. [Google Scholar] [CrossRef] [PubMed]
- Eun, Y.G.; Kim, M.G.; Kwon, K.H.; Shin, S.Y.; Cho, J.S.; Kim, S.W. Short-term effect of multilevel surgery on adipokines and pro-inflammatory cytokines in patients with obstructive sleep apnea. Acta Otolaryngol. 2010, 130, 1394–1398. [Google Scholar] [CrossRef] [PubMed]
- Li, N.F.; Yao, X.G.; Zhu, J.; Yang, J.; Liu, K.J.; Wang, Y.C.; Wang, X.L.; Zu, F.Y. Higher levels of plasma TNF-alpha and neuropeptide Y in hypertensive patients with obstructive sleep apnea syndrome. Clin. Exp. Hypertens. 2010, 32, 54–60. [Google Scholar] [CrossRef] [PubMed]
- Sahlman, J.; Miettinen, K.; Peuhkurinen, K.; Seppä, J.; Peltonen, M.; Herder, C.; Punnonen, K.; Vanninen, E.; Gylling, H.; Partinen, M.; et al. The activation of the inflammatory cytokines in overweight patients with mild obstructive sleep apnoea. J. Sleep Res. 2010, 19, 341–348. [Google Scholar] [CrossRef] [PubMed]
- Tamaki, S.; Yamauchi, M.; Fukuoka, A.; Makinodan, K.; Koyama, N.; Tomoda, K.; Yoshikawa, M.; Kimura, H. Production of inflammatory mediators by monocytes in patients with obstructive sleep apnea syndrome. Intern. Med. 2009, 48, 1255–1262. [Google Scholar] [CrossRef] [PubMed]
- Constantinidis, J.; Ereliadis, S.; Angouridakis, N.; Konstantinidis, I.; Vital, V.; Angouridaki, C. Cytokine changes after surgical treatment of obstructive sleep apnoea syndrome. Eur. Arch. Otorhinolaryngol. 2008, 265, 1275–1279. [Google Scholar] [CrossRef] [PubMed]
- Minoguchi, K.; Tazaki, T.; Yokoe, T.; Minoguchi, H.; Watanabe, Y.; Yamamoto, M.; Adachi, M. Elevated production of tumor necrosis factor-alpha by monocytes in patients with obstructive sleep apnea syndrome. Chest 2004, 126, 1473–1479. [Google Scholar] [CrossRef] [PubMed]
- Steiropoulos, P.; Kotsianidis, I.; Nena, E.; Tsara, V.; Gounari, E.; Hatzizisi, O.; Kyriazis, G.; Christaki, P.; Froudarakis, M.; Bouros, D. Long-term effect of continuous positive airway pressure therapy on inflammation markers of patients with obstructive sleep apnea syndrome. Sleep 2009, 32, 537–543. [Google Scholar] [CrossRef]
- Dorkova, Z.; Petrasova, D.; Molcanyiova, A.; Popovnakova, M.; Tkacova, R. Effects of continuous positive airway pressure on cardiovascular risk profile in patients with severe obstructive sleep apnea and metabolic syndrome. Chest 2008, 134, 686–692. [Google Scholar] [CrossRef]
- Kanbay, A.; Kokturk, O.; Ciftci, T.U.; Tavil, Y.; Bukan, N. Comparison of serum adiponectin and tumor necrosis factor-alpha levels between patients with and without obstructive sleep apnea syndrome. Respiration 2008, 76, 324–330. [Google Scholar] [CrossRef]
- Bravo Mde, L.; Serpero, L.D.; Barceló, A.; Barbé, F.; Agustí, A.; Gozal, D. Inflammatory proteins in patients with obstructive sleep apnea with and without daytime sleepiness. Sleep Breath. 2007, 11, 177–185. [Google Scholar] [CrossRef]
- Kataoka, T.; Enomoto, F.; Kim, R.; Yokoi, H.; Fujimori, M.; Sakai, Y.; Ando, I.; Ichikawa, G.; Ikeda, K. The effect of surgical treatment of obstructive sleep apnea syndrome on the plasma TNF-alpha levels. Tohoku J. Exp. Med. 2004, 204, 267–272. [Google Scholar] [CrossRef]
- Ciftci, T.U.; Kokturk, O.; Bukan, N.; Bilgihan, A. The relationship between serum cytokine levels with obesity and obstructive sleep apnea syndrome. Cytokine 2004, 28, 87–91. [Google Scholar] [CrossRef]
- Alberti, A.; Sarchielli, P.; Gallinella, E.; Floridi, A.; Floridi, A.; Mazzotta, G.; Gallai, V. Plasma cytokine levels in patients with obstructive sleep apnea syndrome: A preliminary study. J. Sleep Res. 2003, 12, 305–311. [Google Scholar] [CrossRef] [PubMed]
- Heizati, M.; Li, N.; Shao, L.; Yao, X.; Wang, Y.; Hong, J.; Zhou, L.; Zhang, D.; Chang, G.; Abulikemu, S. Does increased serum d-lactate mean subclinical hyperpermeability of intestinal barrier in middle-aged nonobese males with OSA? Medicine (Baltimore) 2017, 96, e9144. [Google Scholar] [CrossRef] [PubMed]
- Thunström, E.; Glantz, H.; Yucel-Lindberg, T.; Lindberg, K.; Saygin, M.; Peker, Y. CPAP does not reduce inflammatory biomarkers in patients with coronary artery disease and nonsleepy obstructive sleep apnea: A randomized controlled trial. Sleep 2017, 40. [Google Scholar] [CrossRef] [PubMed]
- Binar, M.; Akcam, T.M.; Karakoc, O.; Sagkan, R.I.; Musabak, U.; Gerek, M. Effect of modern surgical treatment on the inflammatory/anti-inflammatory balance in patients withobstructive sleep apnoea. J. Laryngol. Otol. 2017, 131, 719–727. [Google Scholar] [CrossRef] [PubMed]
- Stradling, J.R.; Craig, S.E.; Kohler, M.; Nicoll, D.; Ayers, L.; Nunn, A.J.; Bratton, D.J. Markers of inflammation: Data from the MOSAIC randomised trial of CPAP for minimally symptomatic OSA. Thorax 2015, 70, 181–182. [Google Scholar] [CrossRef] [PubMed]
- Salord, N.; Gasa, M.; Mayos, M.; Fortuna-Gutierrez, A.M.; Montserrat, J.M.; Sánchez-de-la-Torre, M.; Barceló, A.; Barbé, F.; Vilarrasa, N.; Monasterio, C. Impact of OSA on biological markers in morbid obesity and metabolic syndrome. J. Clin. Sleep Med. 2014, 10, 263–270. [Google Scholar] [CrossRef] [PubMed]
- Karamanlı, H.; Özol, D.; Ugur, K.S.; Yıldırım, Z.; Armutçu, F.; Bozkurt, B.; Yigitoglu, R. Influence of CPAP treatment on airway and systemic inflammation in OSAS patients. Sleep Breath. 2014, 18, 251–256. [Google Scholar] [CrossRef]
- Aihara, K.; Oga, T.; Chihara, Y.; Harada, Y.; Tanizawa, K.; Handa, T.; Hitomi, T.; Uno, K.; Mishima, M.; Chin, K. Analysis of systemic and airway inflammation in obstructive sleep apnea. Sleep Breath. 2013, 17, 597–604. [Google Scholar] [CrossRef]
- Imagawa, S.; Yamaguchi, Y.; Ogawa, K.; Obara, N.; Suzuki, N.; Yamamoto, M.; Nagasawa, T. Interleukin-6 and tumor necrosis factor-alpha in patients with obstructive sleep apnea-hypopnea syndrome. Respiration 2004, 71, 24–29. [Google Scholar] [CrossRef]
- Qian, X.; Yin, T.; Li, T.; Kang, C.; Guo, R.; Sun, B.; Liu, C. High levels of inflammation and insulin resistance in obstructive sleep apnea patients with hypertension. Inflammation 2012, 35, 1507–1511. [Google Scholar] [CrossRef]
- Kontos, A.; Willoughby, S.; van den Heuvel, C.; Kennedy, D.; Martin, J.; Hodge, G.; Worthley, M.; Chin, A.K.; Nelson, A.; Teo, K.; et al. Ascending aortic blood flow velocity is increased in children with primary snoring/mild sleep-disordered breathing and associated with an increase in CD8 (+) T cells expressing TNFα and IFNγ. Heart Vessels 2017. [Google Scholar] [CrossRef]
- Mutlu, M.; Vuralkan, E.; Yardim Akaydin, S.; Akin, I.; Miser, E. Effects of adenoid/tonsillectomy on inflammatory response in snoring children with witnessed apnoea. Clin. Otolaryngol. 2014, 39, 266–271. [Google Scholar] [CrossRef] [PubMed]
- Gozal, D.; Serpero, L.D.; Kheirandish-Gozal, L.; Capdevila, O.S.; Khalyfa, A.; Tauman, R. Sleep measures and morning plasma TNF-alpha levels in children with sleep-disordered breathing. Sleep 2010, 33, 319–325. [Google Scholar] [CrossRef] [PubMed]
- Van Eyck, A.; Van Hoorenbeeck, K.; De Winter, B.Y.; Van Gaal, L.; De Backer, W.; Verhulst, S.L. Sleep-disordered breathing, systemic adipokine secretion, and metabolic dysregulation in overweight and obese children and adolescents. Sleep Med. 2017, 30, 52–56. [Google Scholar] [CrossRef] [PubMed]
- Smith, D.F.; Hossain, M.M.; Hura, A.; Huang, G.; McConnell, K.; Ishman, S.L.; Amin, R.S. Inflammatory milieu and cardiovascular homeostasis in children with obstructive sleep apnea. Sleep 2017, 40. [Google Scholar] [CrossRef] [PubMed]
- Gaines, J.; Vgontzas, A.N.; Fernandez-Mendoza, J.; Calhoun, S.L.; He, F.; Liao, D.; Sawyer, M.D.; Bixler, E.O. Inflammation mediates the association between visceral adiposity and obstructive sleep apnea in adolescents. Am. J. Physiol. Endocrinol. Metab. 2016, 311, E851–E858. [Google Scholar] [CrossRef] [PubMed]
- Alexopoulos, E.I.; Theologi, V.; Malakasioti, G.; Maragozidis, P.; Tsilioni, I.; Chrousos, G.; Gourgoulianis, K.; Kaditis, A.G. Obstructive sleep apnea, excessive daytime sleepiness, and morning plasma TNF-α levels in Greek children. Sleep 2013, 36, 1633–1638. [Google Scholar] [CrossRef] [PubMed]
- Chu, L.; Li, Q. The evaluation of adenotonsillectomy on TNF-α and IL-6 levels in obese children with obstructive sleep apnea. Int. J. Pediatr. Otorhinolaryngol. 2013, 77, 690–694. [Google Scholar] [CrossRef]
- Baessler, A.; Nadeem, R.; Harvey, M.; Madbouly, E.; Younus, A.; Sajid, H.; Naseem, J.; Asif, A.; Bawaadam, H. Treatment for sleep apnea by continuous positive airway pressure improves levels of inflammatory markers—A meta-analysis. J. Inflamm. (Lond.) 2013, 10, 13. [Google Scholar] [CrossRef]
- Li, A.M.; Lam, H.S.; Chan, M.H.; So, H.K.; Ng, S.K.; Chan, I.H.; Lam, C.W.; Wing, Y.K.V. Inflammatory cytokines and childhood obstructive sleep apnoea. Ann. Acad. Med. Singapore 2008, 37, 649–654. [Google Scholar]
- Wolf, J.; Rose-John, S.; Garbers, C. Interleukin-6 and its receptors: A highly regulated and dynamic system. Cytokine 2014, 70, 11–20. [Google Scholar] [CrossRef] [PubMed]
- Gozal, D.; Gileles-Hillel, A.; Cortese, R.; Li, Y.; Almendros, I.; Qiao, Z.; Khalyfa, A.A.; Andrade, J.; Khalyfa, A. Visceral white adipose tissue after chronic intermittent and sustained hypoxia in mice. Am. J. Respir. Cell Mol. Biol. 2017, 56, 477–487. [Google Scholar] [CrossRef] [PubMed]
- Poroyko, V.A.; Carreras, A.; Khalyfa, A.; Khalyfa, A.A.; Leone, V.; Peris, E.; Almendros, I.; Gileles-Hillel, A.; Qiao, Z.; Hubert, N.; et al. Chronic sleep disruption alters gut microbiota, induces systemic and adipose tissue inflammation and insulin resistance in mice. Sci. Rep. 2016, 6, 35405. [Google Scholar] [CrossRef] [PubMed]
- Gileles-Hillel, A.; Kheirandish-Gozal, L.; Gozal, D. Biological plausibility linking sleep apnoea and metabolic dysfunction. Nat. Rev. Endocrinol. 2016, 12, 290–298. [Google Scholar] [CrossRef] [PubMed]
- Zhang, S.X.; Khalyfa, A.; Wang, Y.; Carreras, A.; Hakim, F.; Neel, B.A.; Brady, M.J.; Qiao, Z.; Hirotsu, C.; Gozal, D. Sleep fragmentation promotes NADPH oxidase 2-mediated adipose tissue inflammation leading to insulin resistance in mice. Int. J. Obes. (Lond.) 2014, 38, 619–624. [Google Scholar] [CrossRef]
- Gharib, S.A.; Khalyfa, A.; Abdelkarim, A.; Bhushan, B.; Gozal, D. Integrative miRNA-mRNA profiling of adipose tissue unravels transcriptional circuits induced by sleep fragmentation. PLoS ONE 2012, 7, e37669. [Google Scholar] [CrossRef] [PubMed]
- Gharib, S.A.; Khalyfa, A.; Abdelkarim, A.; Ramesh, V.; Buazza, M.; Kaushal, N.; Bhushan, B.; Gozal, D. Intermittent hypoxia activates temporally coordinated transcriptional programs in visceral adipose tissue. J. Mol. Med. (Berl.) 2012, 90, 435–445. [Google Scholar] [CrossRef]
- Lee, M.Y.; Wang, Y.; Mak, J.C.; Ip, M.S. Intermittent hypoxia induces NF-κB-dependent endothelial activation via adipocyte-derived mediators. Am. J. Physiol. Cell Physiol. 2016, 310, C446–C455. [Google Scholar] [CrossRef]
- Lee, W.Y.; Allison, M.A.; Kim, D.J.; Song, C.H.; Barrett-Connor, E. Association of interleukin-6 and C-reactive protein with subclinical carotid atherosclerosis (the Rancho Bernardo Study). Am. J. Cardiol. 2007, 99, 99–102. [Google Scholar] [CrossRef]
- Esteve, E.; Castro, A.; López-Bermejo, A.; Vendrell, J.; Ricart, W.; Fernández-Real, J.M. Serum interleukin-6 correlates with endothelial dysfunction in healthy men independently of insulin sensitivity. Diabetes Care 2007, 30, 939–945. [Google Scholar] [CrossRef]
- Schaefer, E.; Wu, W.; Mark, C.; Yang, A.; DiGiacomo, E.; Carlton-Smith, C.; Salloum, S.; Brisac, C.; Lin, W.; Corey, K.E.; et al. Intermittent hypoxia is a proinflammatory stimulus resulting in IL-6 expression and M1 macrophage polarization. Hepatol. Commun. 2017, 1, 326–337. [Google Scholar] [CrossRef]
- Li, Y.; Vgontzas, A.N.; Fernandez-Mendoza, J.; Kritikou, I.; Basta, M.; Pejovic, S.; Gaines, J.; Bixler, E.O. Objective, but not subjective, sleepiness is associated with inflammation in sleep apnea. Sleep 2017, 40. [Google Scholar] [CrossRef]
- Huang, Y.S.; Guilleminault, C.; Hwang, F.M.; Cheng, C.; Lin, C.H.; Li, H.Y.; Lee, L.A. Inflammatory cytokines in pediatric obstructive sleep apnea. Medicine (Baltimore) 2016, 95, e4944. [Google Scholar] [CrossRef]
- Kaditis, A.G.; Gozal, D.; Khalyfa, A.; Kheirandish-Gozal, L.; Capdevila, O.S.; Gourgoulianis, K.; Alexopoulos, E.I.; Chaidas, K.; Bhattacharjee, R.; Kim, J.; et al. Variants in C-reactive protein and IL-6 genes and susceptibility to obstructive sleep apnea in children: A candidate-gene association study in European American and Southeast European populations. Sleep Med. 2014, 15, 228–235. [Google Scholar] [CrossRef]
- Zhong, A.; Xiong, X.; Shi, M.; Xu, H. Roles of interleukin (IL)-6 gene polymorphisms, serum IL-6 levels, and treatment in obstructive sleep apnea: A meta-analysis. Sleep Breath. 2016, 20, 719–731. [Google Scholar] [CrossRef]
- Kong, D.; Qin, Z.; Wang, W.; Kang, J. Effect of obstructive sleep apnea on carotid artery intima media thickness related to inflammation. Clin. Investig. Med. 2017, 40, E25–E33. [Google Scholar] [CrossRef]
© 2019 by the authors. Licensee MDPI, Basel, Switzerland. This article is an open access article distributed under the terms and conditions of the Creative Commons Attribution (CC BY) license (http://creativecommons.org/licenses/by/4.0/).
