Transferrin Receptor 1-Associated Iron Accumulation and Oxidative Stress Provides a Way for Grass Carp to Fight against Reovirus Infection
Abstract
1. Introduction
2. Results
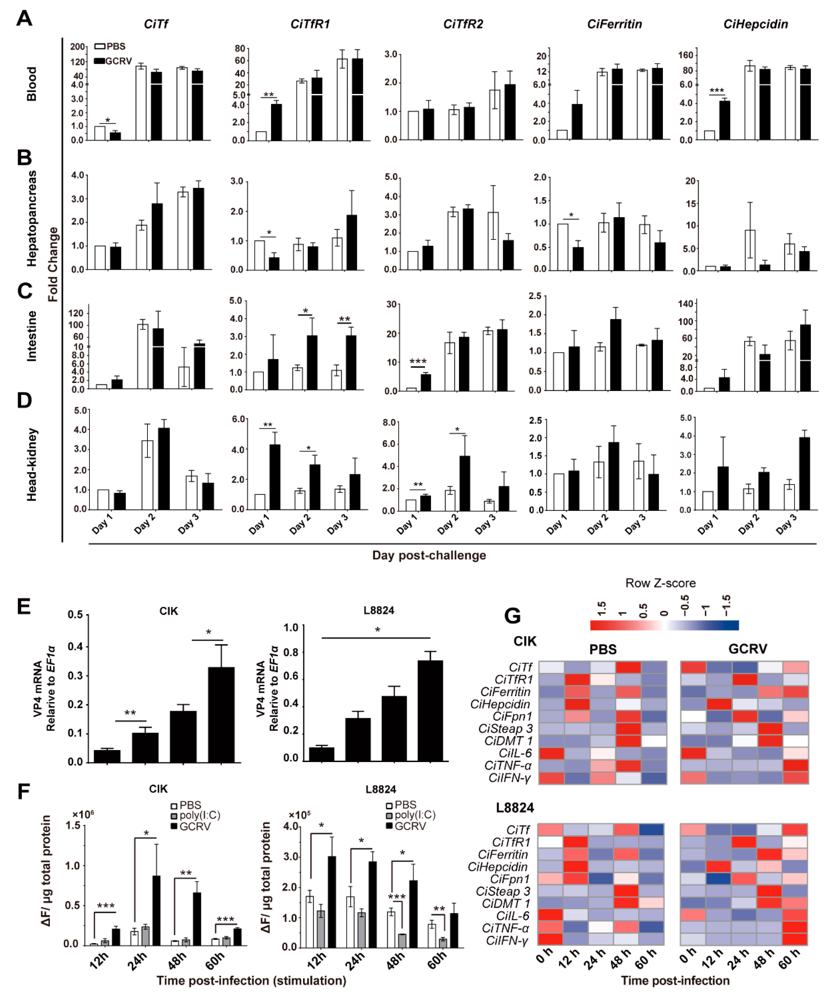
2.1. GCRV Infection Affects Iron Metabolism In Vivo and In Vitro
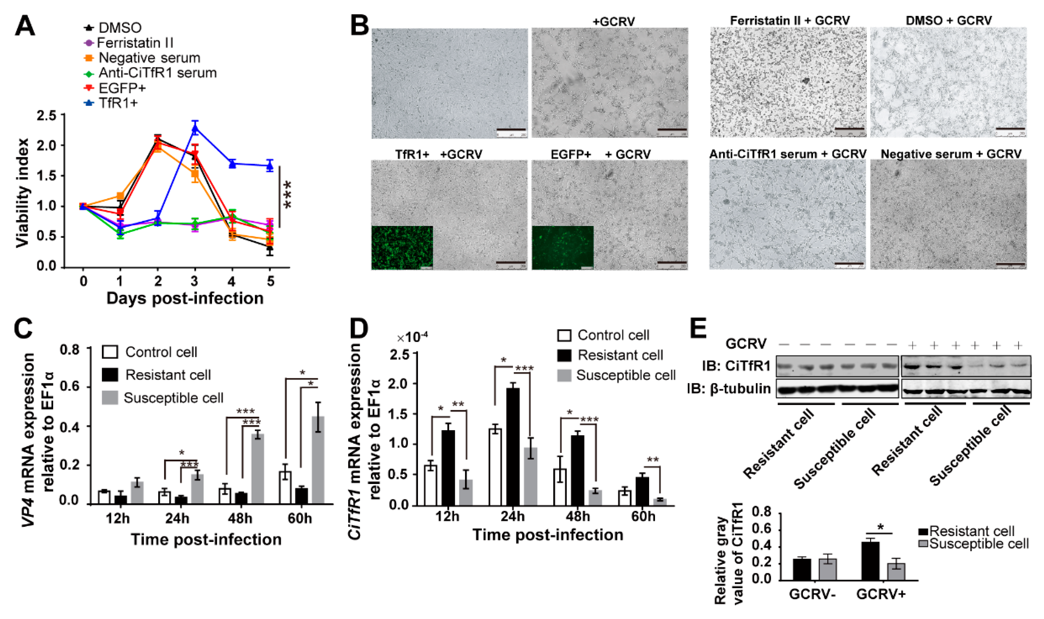
2.2. GCRV Infection Induces the Expression of CiTfR1
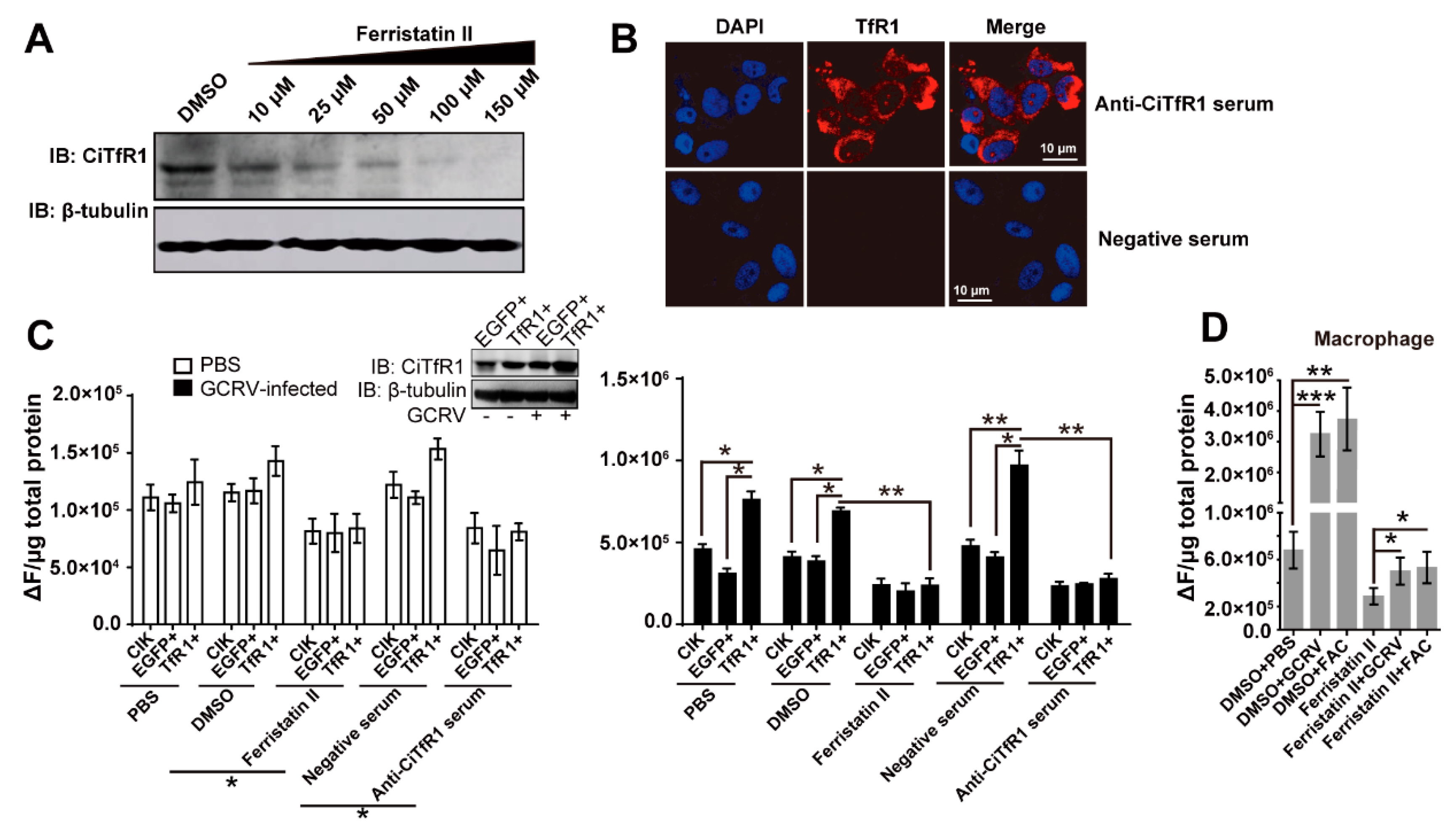
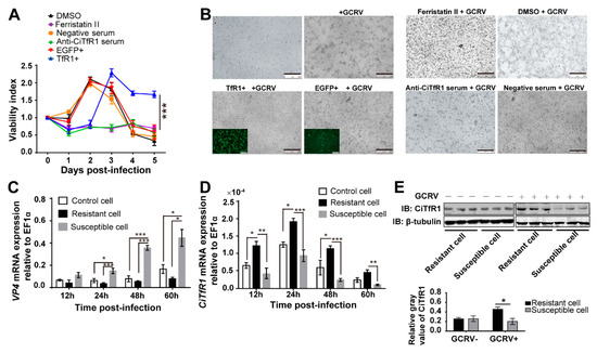
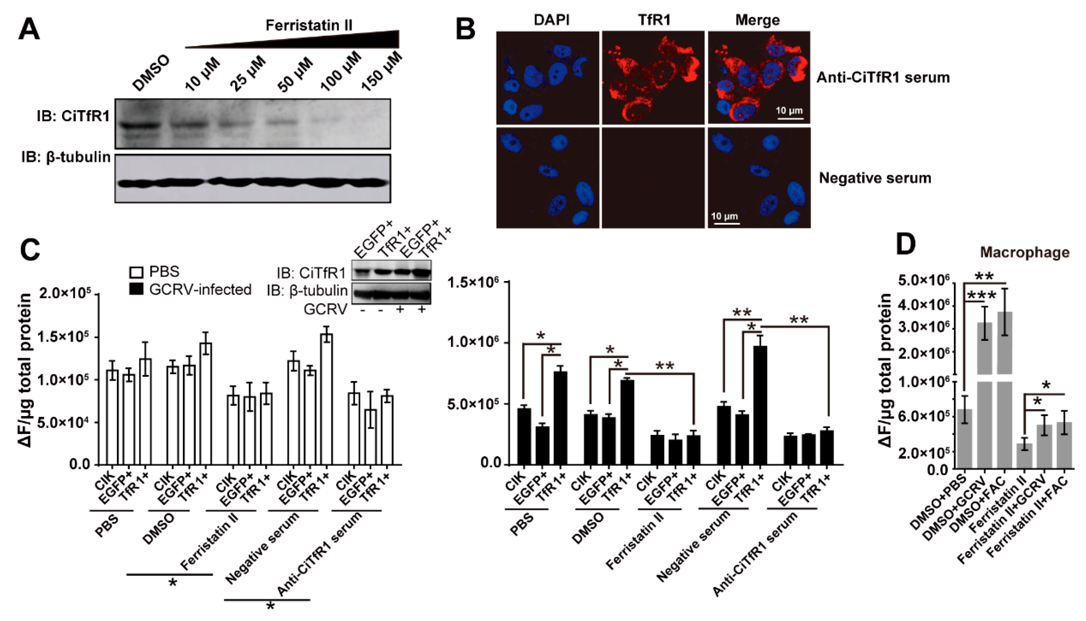
2.3. CiTfR1 Promotes Iron Accumulation in CIK Cells upon GCRV Infection
2.4. CiTfR1 Is Not a Helper of GCRV Infection
2.5. CiTfR1 Plays a Positive Role in Antiviral Response in CIK Cells
2.6. CiTfR1 Inhibits the mRNA Level of CiIFN1 and CiIFN3 but Enhances the Intracellular Oxidative Stress
2.7. Iron Inhibits the Replication of GCRV and Enhances the Intracellular Oxidative Stress
2.8. CiTfR1 but Not CiTf Overexpression Promotes CIK Cell Proliferation
3. Discussion
4. Material and Methods
4.1. Fish, GCRV, and Challenge Experiment
4.2. Histological Analysis and Prussian Blue Staining
4.3. Cell Culture
4.4. Expression Vectors/Recombinant Plasmids
4.5. Polyclonal Antisera Preparation and Commercial Abs
4.6. Transfection, Infection, and Luciferase Activity Assay
4.7. Cell Proliferation Assays
4.8. Real-Time Quantitative PCR (RT-qPCR) Assay
4.9. Western Blot (WB) Assay
4.10. Indirect Immunofluorescence Assay
4.11. Antiviral Activity Assay
4.12. Oxidative Stress Measurement
4.13. Tissue Iron Content, Serum TIBC, and LIP Measurement
4.14. Data Analysis
Supplementary Materials
Author Contributions
Funding
Acknowledgments
Conflicts of Interest
References
- Iwasaki, A.; Medzhitov, R. Regulation of adaptive immunity by the innate immune system. Science 2010, 327, 291–295. [Google Scholar] [CrossRef] [PubMed]
- Akira, S.; Uematsu, S.; Takeuchi, O. Pathogen recognition and innate immunity. Cell 2006, 124, 783–801. [Google Scholar] [CrossRef] [PubMed]
- Hood, M.I.; Skaar, E.P. Nutritional immunity: Transition metals at the pathogen-host interface. Nat. Rev. Microbiol. 2012, 10, 525–537. [Google Scholar] [CrossRef] [PubMed]
- Cassat, J.E.; Skaar, E.P. Iron in infection and immunity. Cell Host Microbe 2013, 13, 509–519. [Google Scholar] [CrossRef]
- Núñez, G.; Sakamoto, K.; Soares, M.P. Innate nutritional immunity. J. Immunol. 2018, 201, 11–18. [Google Scholar] [CrossRef]
- Drakesmith, H.; Prentice, A. Viral infection and iron metabolism. Nat. Rev. Microbiol. 2008, 6, 541–552. [Google Scholar] [CrossRef]
- Wilson, B.R.; Bogdan, A.R.; Miyazawa, M.; Hashimoto, K.; Tsuji, Y. Siderophores in iron metabolism: From mechanism to therapy potential. Trends Mol. Med. 2016, 22, 1077–1090. [Google Scholar] [CrossRef]
- Lin, S.J.; Lee, D.Y.; Wang, H.C.; Kang, S.T.; Hwang, P.P.; Kou, G.H.; Huang, M.F.; Chang, G.D.; Lo, C.F. White spot syndrome virus protein kinase 1 defeats the host cell′s iron-withholding defense mechanism by interacting with host ferritin. J. Virol. 2015, 89, 1083–1093. [Google Scholar] [CrossRef]
- Coates, C.J.; McCulloch, C.; Betts, J.; Whalley, T. Echinochrome a release by red spherule cells is an iron-withholding strategy of sea urchin innate immunity. J. Innate Immun. 2018, 10, 119–130. [Google Scholar] [CrossRef]
- Chen, G.; Zhang, C.; Wang, Y.; Guo, C.; Sang, F.; Wang, C. Identification and characterization of a ferritin gene involved in the immune defense response of scallop Chlamys farreri. Fish Shellfish Immunol. 2016, 55, 1–9. [Google Scholar] [CrossRef]
- Ye, T.; Wu, X.; Wu, W.; Dai, C.; Yuan, J. Ferritin protect shrimp Litopenaeus vannamei from WSSV infection by inhibiting virus replication. Fish Shellfish Immunol. 2015, 42, 138–143. [Google Scholar] [CrossRef] [PubMed]
- Ong, S.T.; Shan Ho, J.Z.; Ho, B.; Ding, J.L. Iron-withholding strategy in innate immunity. Immunobiology 2006, 211, 295–314. [Google Scholar] [CrossRef] [PubMed]
- Anderson, G.J.; Vulpe, C.D. Mammalian iron transport. Cell. Mol. Life Sci. 2009, 66, 3241–3261. [Google Scholar] [CrossRef] [PubMed]
- Wally, J.; Halbrooks, P.J.; Vonrhein, C.; Rould, M.A.; Everse, S.J.; Mason, A.B.; Buchanan, S.K. The crystal structure of iron-free human serum transferrin provides insight into inter-lobe communication and receptor binding. J. Biol. Chem. 2006, 281, 24934–24944. [Google Scholar] [CrossRef] [PubMed]
- Aisen, P. Transferrin receptor 1. Int. J. Biochem. Cell Biol. 2004, 36, 2137–2143. [Google Scholar] [CrossRef]
- Tosoni, D.; Puri, C.; Confalonieri, S.; Salcini, A.E.; De Camilli, P.; Tacchetti, C.; Di Fiore, P.P. TTP specifically regulates the internalization of the transferrin receptor. Cell 2005, 123, 875–888. [Google Scholar] [CrossRef]
- Cheng, Y.; Zak, O.; Aisen, P.; Harrison, S.C.; Walz, T. Structure of the human transferrin receptor-transferrin complex. Cell 2004, 116, 565–576. [Google Scholar] [CrossRef]
- Dixon, S.J.; Stockwell, B.R. The role of iron and reactive oxygen species in cell death. Nat. Chem. Biol. 2014, 10, 9–17. [Google Scholar] [CrossRef]
- Dixon, S.J.; Lemberg, K.M.; Lamprecht, M.R.; Skouta, R.; Zaitsev, E.M.; Gleason, C.E.; Patel, D.N.; Bauer, A.J.; Cantley, A.M.; Yang, W.S.; et al. Ferroptosis: An iron-dependent form of nonapoptotic cell death. Cell 2012, 149, 1060–1072. [Google Scholar] [CrossRef]
- Hidalgo, C.; Carrasco, M.A.; Muñoz, P.; Núñez, M.T. A role for reactive oxygen/nitrogen species and iron on neuronal synaptic plasticity. Antioxid. Redox Sign. 2007, 9, 245–255. [Google Scholar] [CrossRef]
- Trites, M.J.; Barreda, D.R. Contributions of transferrin to acute inflammation in the goldfish, C. auratus. Dev. Comp. Immunol. 2017, 67, 300–309. [Google Scholar] [CrossRef] [PubMed]
- Ding, Z.; Zhao, X.; Su, L.; Zhou, F.; Chen, N.; Wu, J.; Fu, X.; Wu, F.; Wang, W.; Liu, H. The Megalobrama amblycephala transferrin and transferrin receptor genes: Molecular cloning, characterization and expression during early development and after Aeromonas hydrophila infection. Dev. Comp. Immunol. 2015, 49, 290–297. [Google Scholar] [CrossRef] [PubMed]
- Elvitigala, D.A.; Premachandra, H.K.; Whang, I.; Oh, M.J.; Jung, S.J.; Park, C.J.; Lee, J. A teleostean counterpart of ferritin M subunit from rock bream (Oplegnathus fasciatus): An active constituent in iron chelation and DNA protection against oxidative damage, with a modulated expression upon pathogen stress. Fish Shellfish Immunol. 2013, 35, 1455–1465. [Google Scholar] [CrossRef] [PubMed]
- Ding, Z.; Zhao, X.; Zhan, Q.; Cui, L.; Sun, Q.; Wang, W.; Liu, H. Comparative analysis of two ferritin subunits from blunt snout bream (Megalobrama amblycephala): Characterization, expression, iron depriving and bacteriostatic activity. Fish Shellfish Immunol. 2017, 66, 411–422. [Google Scholar] [CrossRef] [PubMed]
- Jiang, X.F.; Liu, Z.F.; Lin, A.F.; Xiang, L.X.; Shao, J.Z. Coordination of bactericidal and iron regulatory functions of hepcidin in innate antimicrobial immunity in a zebrafish model. Sci. Rep. 2017, 7, 4265. [Google Scholar] [CrossRef] [PubMed]
- Wei, X.; Sarath Babu, V.; Lin, L.; Hu, Y.; Zhang, Y.; Liu, X.; Su, J.; Li, J.; Zhao, L.; Yuan, G. Hepcidin protects grass carp (Ctenopharyngodon idellus) against Flavobacterium columnare infection via regulating iron distribution and immune gene expression. Fish Shellfish Immunol. 2018, 75, 274–283. [Google Scholar] [CrossRef]
- Johansen, L.H.; Dahle, M.K.; Wessel, O.; Timmerhaus, G.; Lovoll, M.; Rosaeg, M.; Jorgensen, S.M.; Rimstad, E.; Krasnov, A. Differences in gene expression in Atlantic salmon parr and smolt after challenge with Piscine orthoreovirus (PRV). Mol. Immunol. 2016, 73, 138–150. [Google Scholar] [CrossRef]
- Chen, G.; He, L.; Luo, L.; Huang, R.; Liao, L.; Li, Y.; Zhu, Z.; Wang, Y. Transcriptomics sequencing provides insights into understanding the mechanism of grass carp reovirus infection. Int. J. Mol. Sci. 2018, 19, 488. [Google Scholar] [CrossRef]
- Soares, M.P.; Hamza, I. Macrophages and iron metabolism. Immunity 2016, 44, 492–504. [Google Scholar] [CrossRef]
- Donovan, A.; Brownlie, A.; Zhou, Y.; Shepard, J.; Pratt, S.J.; Moynihan, J.; Paw, B.H.; Drejer, A.; Barut, B.; Zapata, A.; et al. Positional cloning of zebrafish ferroportin1 identifies a conserved vertebrate iron exporter. Nature 2000, 403, 776–781. [Google Scholar] [CrossRef]
- Byrne, S.L.; Buckett, P.D.; Kim, J.; Luo, F.; Sanford, J.; Chen, J.; Enns, C.; Wessling-Resnick, M. Ferristatin II promotes degradation of transferrin receptor-1 in vitro and in vivo. PLoS ONE 2013, 8, e70199. [Google Scholar] [CrossRef] [PubMed]
- Radoshitzky, S.R.; Abraham, J.; Spiropoulou, C.F.; Kuhn, J.H.; Nguyen, D.; Li, W.; Nagel, J.; Schmidt, P.J.; Nunberg, J.H.; Andrews, N.C.; et al. Transferrin receptor 1 is a cellular receptor for New World haemorrhagic fever arenaviruses. Nature 2007, 446, 92–96. [Google Scholar] [CrossRef] [PubMed]
- Martin, D.N.; Uprichard, S.L. Identification of transferrin receptor 1 as a hepatitis C virus entry factor. Proc. Natl. Acad. Sci. USA 2013, 110, 10777–10782. [Google Scholar] [CrossRef] [PubMed]
- Mizutani, T.; Ishizaka, A.; Nihei, C. Transferrin receptor 1 facilitates poliovirus permeation of mouse brain capillary endothelial cells. J. Biol. Chem. 2016, 291, 2829–2836. [Google Scholar] [CrossRef] [PubMed]
- Shang, X.; Yang, C.; Wan, Q.; Rao, Y.; Su, J. The destiny of the resistance/susceptibility against GCRV is controlled by epigenetic mechanisms in CIK cells. Sci. Rep. 2017, 7, 4551. [Google Scholar] [CrossRef] [PubMed]
- Poljsak, B. Strategies for reducing or preventing the generation of oxidative stress. Oxidative Med. Cell. Longev. 2011, 2011, 194586. [Google Scholar] [CrossRef] [PubMed]
- Anderson, E.R.; Shah, Y.M. Iron homeostasis in the liver. Compr. Physiol. 2013, 3, 315–330. [Google Scholar]
- Fillebeen, C.; Pantopoulos, K. Iron inhibits replication of infectious hepatitis C virus in permissive Huh7.5.1 cells. J. Hepatol. 2010, 53, 995–999. [Google Scholar] [CrossRef]
- Rao, Y.; Wan, Q.; Su, H.; Xiao, X.; Liao, Z.; Ji, J.; Yang, C.; Lin, L.; Su, J. ROS-induced HSP70 promotes cytoplasmic translocation of high-mobility group box 1b and stimulates antiviral autophagy in grass carp kidney cells. J. Biol. Chem. 2018, 293, 17387–17401. [Google Scholar] [CrossRef]
- Zhang, C. Essential functions of iron-requiring proteins in DNA replication, repair and cell cycle control. Protein Cell 2014, 5, 750–760. [Google Scholar] [CrossRef]
- Wingert, R.A.; Brownlie, A.; Galloway, J.L.; Dooley, K.; Fraenkel, P.; Axe, J.L.; Davidson, A.J.; Barut, B.; Noriega, L.; Sheng, X.; et al. The Chianti zebrafish mutant provides a model for erythroid-specific disruption of transferrin receptor 1. Development 2004, 131, 6225–6235. [Google Scholar] [CrossRef] [PubMed]
- Stafford, J.L.; Belosevic, M. Transferrin and the innate immune response of fish: Identification of a novel mechanism of macrophage activation. Dev. Comp. Immunol. 2003, 27, 539–554. [Google Scholar] [CrossRef]
- Pereira, S.M.; Moss, D.; Williams, S.R.; Murray, P.; Taylor, A. Overexpression of the MRI reporter genes ferritin and transferrin receptor affect iron homeostasis and produce limited contrast in mesenchymal stem cells. Int. J. Mol. Sci. 2015, 16, 15481–15496. [Google Scholar] [CrossRef] [PubMed]
- Saito, H.; Fujimoto, Y.; Ohtake, T.; Suzuki, Y.; Sakurai, S.; Hosoki, Y.; Ikuta, K.; Torimoto, Y.; Kohgo, Y. Up-regulation of transferrin receptor 1 in chronic hepatitis C: Implication in excess hepatic iron accumulation. Hepatol. Res. 2005, 31, 203–210. [Google Scholar] [CrossRef] [PubMed]
- Wessling-Resnick, M. Crossing the iron gate: Why and how transferrin receptors mediate viral entry. Annu. Rev. Nutr. 2018, 38, 431–458. [Google Scholar] [CrossRef] [PubMed]
- Salmerón, A.; Borroto, A.; Fresno, M.; Crumpton, M.J.; Ley, S.C.; Alarcón, B. Transferrin receptor induces tyrosine phosphorylation in T cells and is physically associated with the TCR zeta-chain. J. Immunol. 1995, 154, 1675–1683. [Google Scholar]
- Schweier, O.; Hofmann, M.; Pircher, H. KLRG1 activity is regulated by association with the transferrin receptor. Eur. J. Immunol. 2014, 44, 1851–1856. [Google Scholar] [CrossRef]
- Jia, R.; Cao, L.P.; Du, J.L.; Liu, Y.J.; Wang, J.H.; Jeney, G.; Yin, G.J. Grass carp reovirus induces apoptosis and oxidative stress in grass carp (Ctenopharyngodon idellus) kidney cell line. Virus Res. 2014, 185, 77–81. [Google Scholar] [CrossRef]
- Tarifeno-Saldivia, E.; Aguilar, A.; Contreras, D.; Mercado, L.; Morales-Lange, B.; Marquez, K.; Henriquez, A.; Riquelme-Vidal, C.; Boltana, S. Iron overload is associated with oxidative stress and nutritional immunity during viral infection in fish. Front. Immunol. 2018, 9, 1296. [Google Scholar] [CrossRef]
- Liao, Z.; Wan, Q.; Su, J. Bioinformatics analysis of organizational and expressional characterizations of the IFNs, IRFs and CRFBs in grass carp Ctenopharyngodon idella. Dev. Comp. Immunol. 2016, 61, 97–106. [Google Scholar] [CrossRef]
- Huang, T.; Su, J.; Heng, J.; Dong, J.; Zhang, R.; Zhu, H. Identification and expression profiling analysis of grass carp Ctenopharyngodon idella LGP2 cDNA. Fish Shellfish Immunol. 2010, 29, 349–355. [Google Scholar] [CrossRef] [PubMed]
- Hu, Y.; Wei, X.; Liao, Z.; Gao, Y.; Liu, X.; Su, J.; Yuan, G. Transcriptome analysis provides insights into the markers of resting and LPS-activated macrophages in grass carp (Ctenopharyngodon idella). Int. J. Mol. Sci. 2018, 19, 3562. [Google Scholar] [CrossRef]
- Chang, M.X.; Nie, P.; Liu, G.Y.; Song, Y.; Gao, Q. Identification of immune genes in grass carp Ctenopharyngodon idella in response to infection of the parasitic copepod Sinergasilus major. Parasitol. Res. 2005, 96, 224–229. [Google Scholar] [CrossRef] [PubMed]
- Peng, L.; Yang, C.; Su, J. Protective roles of grass carp Ctenopharyngodon idella Mx isoforms against grass carp reovirus. PLoS ONE 2012, 7, e52142. [Google Scholar] [CrossRef] [PubMed]
- Wang, Y.; Lu, Y.; Zhang, Y.; Ning, Z.; Li, Y.; Zhao, Q.; Lu, H.; Huang, R.; Xia, X.; Feng, Q.; et al. The draft genome of the grass carp (Ctenopharyngodon idellus) provides insights into its evolution and vegetarian adaptation. Nat. Genet. 2015, 47, 625–631. [Google Scholar] [CrossRef] [PubMed]
- Sun, F.; Zhang, Y.B.; Liu, T.K.; Gan, L.; Yu, F.F.; Liu, Y.; Gui, J.F. Characterization of fish IRF3 as an IFN-inducible protein reveals evolving regulation of IFN response in vertebrates. J. Immunol. 2010, 185, 7573–7582. [Google Scholar] [CrossRef]
- Ji, J.; Rao, Y.; Wan, Q.; Liao, Z.; Su, J. Teleost-specific TLR19 localizes to endosome, recognizes dsRNA, recruits TRIF, triggers both IFN and NF-kappaB pathways, and protects cells from grass carp reovirus infection. J. Immunol. 2018, 200, 573–585. [Google Scholar] [CrossRef]
- Su, J.; Zhang, R.; Dong, J.; Yang, C. Evaluation of internal control genes for qRT-PCR normalization in tissues and cell culture for antiviral studies of grass carp (Ctenopharyngodon idella). Fish Shellfish Immunol. 2011, 30, 830–835. [Google Scholar] [CrossRef]
- Yamanishi, H.; Iyama, S.; Yamaguchi, Y.; Kanakura, Y.; Iwatani, Y. Total Iron-binding capacity calculated from serum transferrin concentration or serum iron concentration and unsaturated iron-binding capacity. Clin. Chem. 2003, 49, 175–178. [Google Scholar] [CrossRef]
- Petrat, F.; de Groot, H.; Sustmann, R.; Rauen, U. The chelatable iron pool in living cells: A methodically defined quantity. Biol. Chem. 2002, 383, 489–502. [Google Scholar] [CrossRef]










| Gene | Primer Name | Forward Primer (5′–3′) | Primer Name | Reverse Primer (5′–3′) |
|---|---|---|---|---|
| EF1α | EF125 | CGCCAGTGTTGCCTTCGT | ER126 | CGCTCAATCTTCCATCCCTT |
| 18s rRNA | 18F99 | ATTTCCGACACGGAGAGG | 18R100 | CATGGGTTTAGGATACGCTC |
| Tf | TFF83 | AGTTACTATGTCGTGGCGGTTG | TFR84 | ATCCAGCGTTGCGGTTCA |
| TfR1 | TrF85 | GATGATGAAATGGAGGCTAACG | TrR86 | GGCAATGACAAATCCGCAG |
| TfR2 | TrF87 | GAGGAGACTTTGGGAATGTTGG | TrR88 | CAGAGGACTGGAGTAGACGGAGA |
| Ferritin | FeF89 | TCCTGTGCTTCGTGCGTGT | FeR90 | ACCTTCAGTCCGTCCTCGTG |
| Hepcidin | HeF91 | TGAAACACCACAGCAGAACGA | HeR92 | CAGCCTTTGTTACGACAGCAGTT |
| Fpn1 | FpnF157 | ACTCTTCGCTGGCGTCATTG | FpnR158 | TGGATTTGGTGCGAGGATGA |
| Steap3 | SteF159 | GGTGTGTAAATCGCATCCCAT | SteR160 | TAGTCGCTCCGCATTAGAAGG |
| DMT1 | DmtF161 | TTCTCATTGACGAACAGCCAG | DmtR162 | CAAAGGAAAAGAGCCACGGAT |
| CAT | CatF163 | GCCATCTCCAACGGCAACTT | CatR164 | CCAGACCTTAGTCAAATCAAACGG |
| SOD1 | SodF165 | TCCGCACTTCAACCCTTACAG | SodR166 | ACTTTCCTCATTGCCTCCCTT |
| IL-6 | IL6F189 | ACAGCAGAATGGGGGAGTTATC | IL6R190 | CTCGCAGAGTCTTGACATCCTT |
| TNF-α | TnfF169 | GCTGCTGTCTGCTTCACGC | TnfR170 | AGCCTGGTCCTGGTTCACTCT |
| IFN-γ | WF79 | CAGCGAACACCTGAAACTAACA | WR80 | CCATCCCAAAGTCATCAAACAT |
| iNOS | WF81 | CGAATACGCAATGGGAGAAC | WR82 | GTGTCATAGCCTTTGGAGTCATAA |
| IFN1 | IF590 | AAGCAACGAGTCTTTGAGCCT | IR591a | GCGTCCTGGAAATGACACCT |
| IFN3 | IF435 | TACATTTATAGAGACTGCGGGTGG | IR357 | TGGAGTGTCTGGTAAACAGCCTT |
| VP4 | VF146 | CGAAAACCTACCAGTGGATAATG | VR147 | CCAGCTAATACGCCAACGAC |
© 2019 by the authors. Licensee MDPI, Basel, Switzerland. This article is an open access article distributed under the terms and conditions of the Creative Commons Attribution (CC BY) license (http://creativecommons.org/licenses/by/4.0/).
Share and Cite
Wan, Q.; Liao, Z.; Rao, Y.; Yang, C.; Ji, J.; Chen, X.; Su, J. Transferrin Receptor 1-Associated Iron Accumulation and Oxidative Stress Provides a Way for Grass Carp to Fight against Reovirus Infection. Int. J. Mol. Sci. 2019, 20, 5857. https://doi.org/10.3390/ijms20235857
Wan Q, Liao Z, Rao Y, Yang C, Ji J, Chen X, Su J. Transferrin Receptor 1-Associated Iron Accumulation and Oxidative Stress Provides a Way for Grass Carp to Fight against Reovirus Infection. International Journal of Molecular Sciences. 2019; 20(23):5857. https://doi.org/10.3390/ijms20235857
Chicago/Turabian StyleWan, Quanyuan, Zhiwei Liao, Youliang Rao, Chunrong Yang, Jianfei Ji, Xiaohui Chen, and Jianguo Su. 2019. "Transferrin Receptor 1-Associated Iron Accumulation and Oxidative Stress Provides a Way for Grass Carp to Fight against Reovirus Infection" International Journal of Molecular Sciences 20, no. 23: 5857. https://doi.org/10.3390/ijms20235857
APA StyleWan, Q., Liao, Z., Rao, Y., Yang, C., Ji, J., Chen, X., & Su, J. (2019). Transferrin Receptor 1-Associated Iron Accumulation and Oxidative Stress Provides a Way for Grass Carp to Fight against Reovirus Infection. International Journal of Molecular Sciences, 20(23), 5857. https://doi.org/10.3390/ijms20235857

