Comparison of LncRNA Expression Profiles during Myogenic Differentiation and Adipogenic Transdifferentiation of Myoblasts
Abstract
1. Introduction
2. Results
2.1. The Adipogenic Transdifferentiation of C2C12 Myoblasts
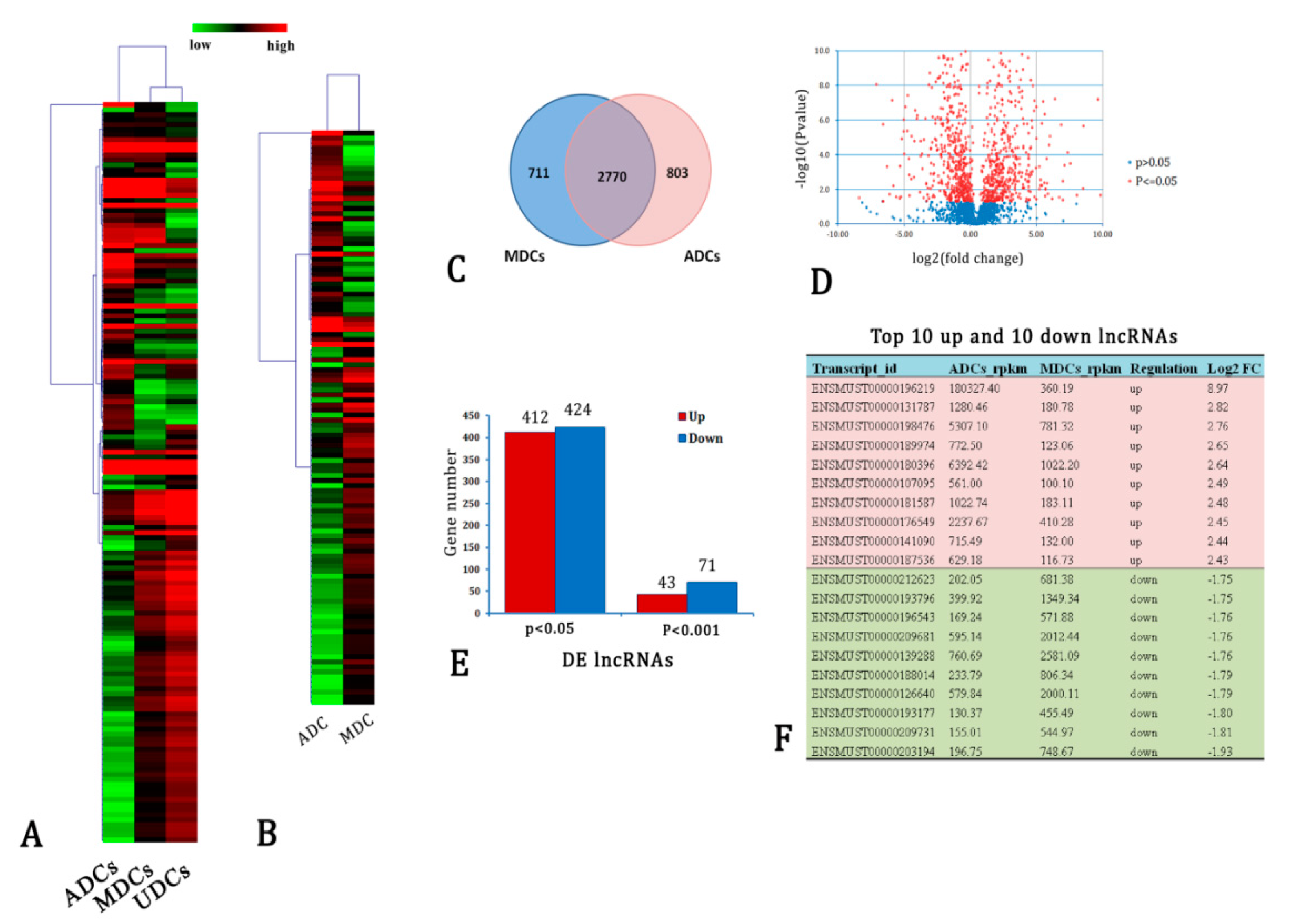
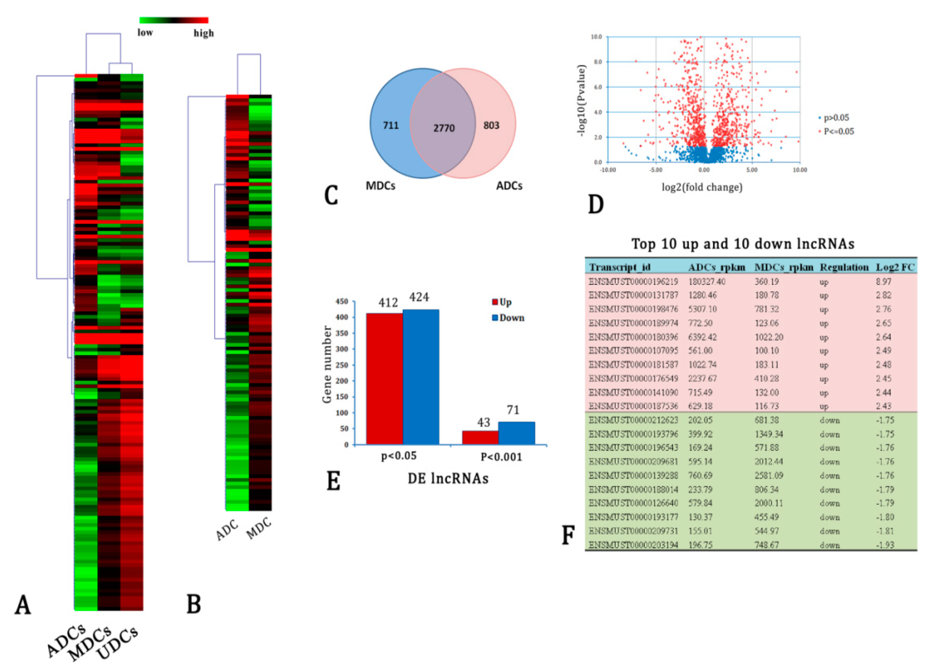
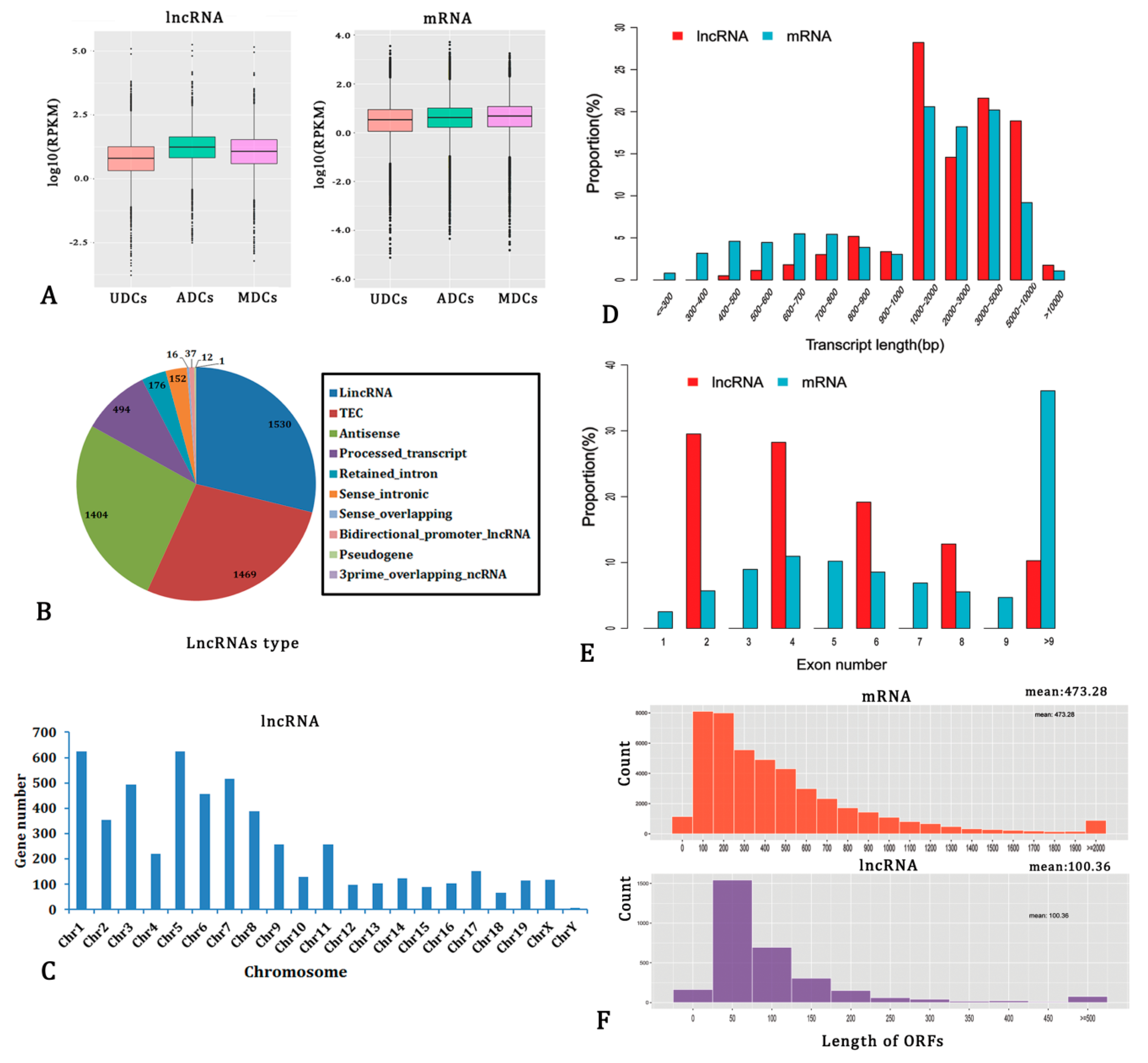
2.2. DGE-RNA Sequencing of lncRNAs
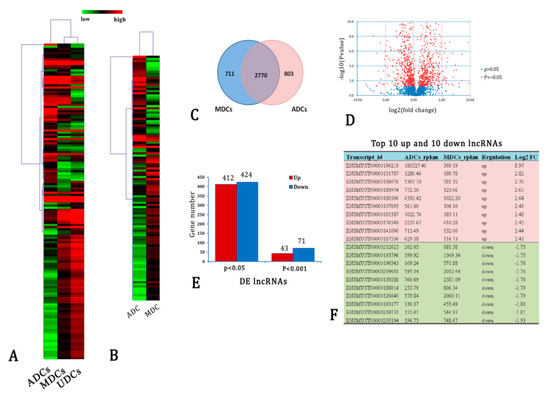
2.3. DE lncRNAs
2.4. QRT-PCR Validation
2.5. Functional Prediction of DE lncRNAs
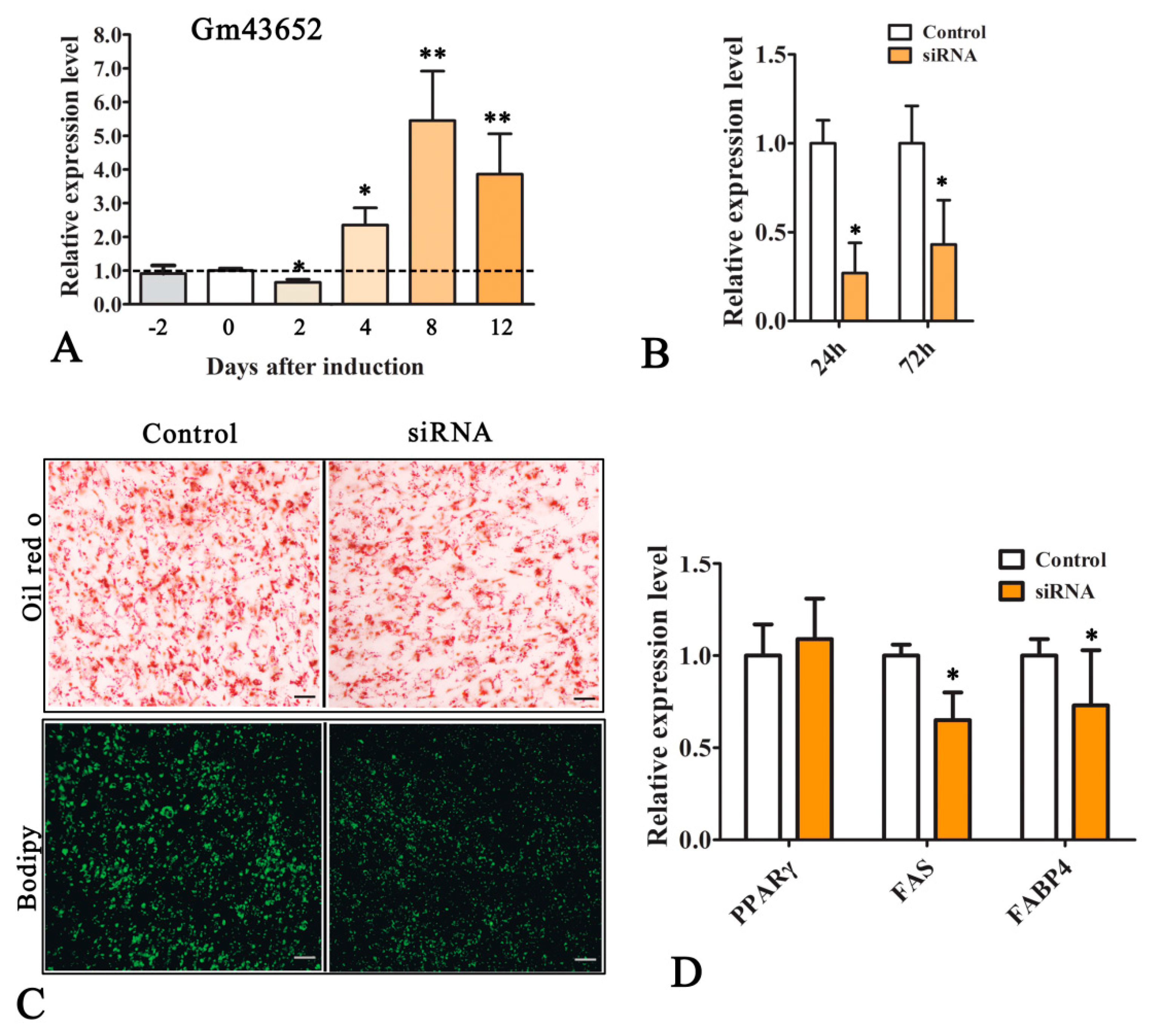
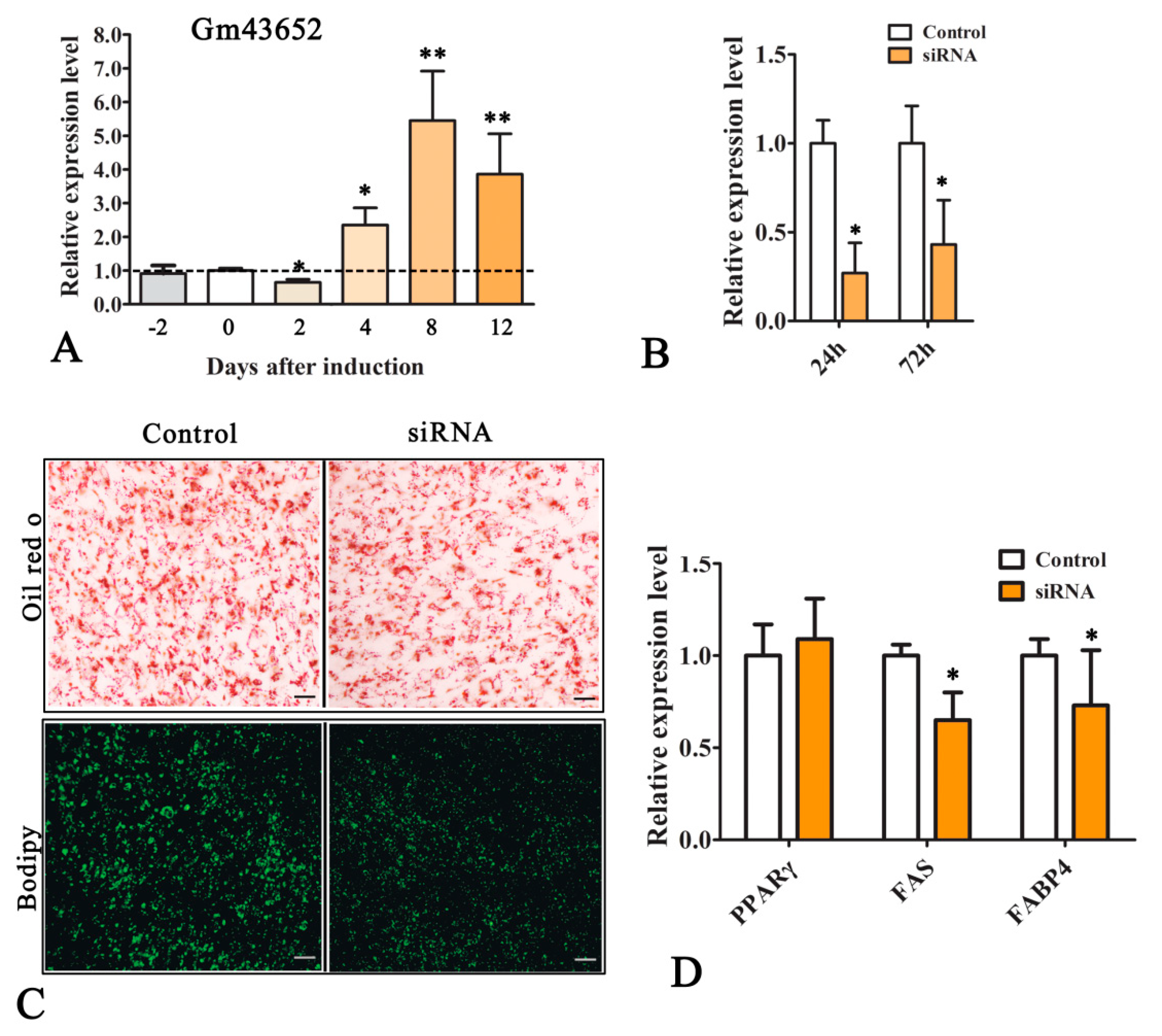
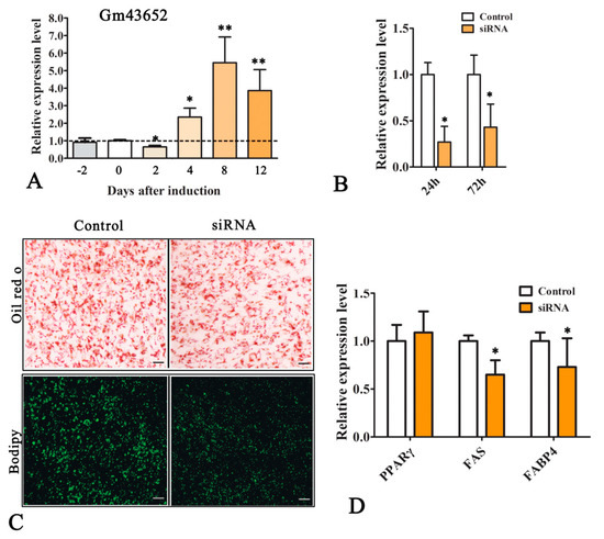
2.6. lncRNA-GM43652 Plays a Role in the Adipogenesis of C2C12 Cells
3. Discussion
4. Materials and Methods
4.1. Cell Culture
4.2. Oil Red O and Giemsa Staining
4.3. Sample Collection
4.4. DGE-seq Sequencing and Data Processing
4.5. Analyses of Differential Expressed (DE) lncRNAs
4.6. Target Genes of DE lncRNAs and Enrichment Analysis
4.7. qRT-PCR
4.8. SiRNA Transient Knockdown
4.9. Statistical Analysis
Supplementary Materials
Author Contributions
Funding
Acknowledgments
Conflicts of Interest
Abbreviations
| ADCs | Adipogenic differentiated cells |
| BMP4 | The growth factors bone morphogenetic protein-4 |
| FAS | Fatty acid synthase |
| GO | Gene ontology |
| KEEG | Kyoto encyclopedia of genes and genomes |
| LncRNA | Long chain non-coding RNA |
| MYF5 | Myogenic factor 5 |
| MDCs | Myogenic differentiated cells |
| PPARγ | Peroxisome proliferator-activated receptor gama |
| PRDM16 | PRD1-BF1-RIZ1 homologous domain containing 16 |
| RPKM | Reads Per Kilobase of exon modelper Million mapped reads |
| siRNA | Small interfering RNA |
| UCP1 | Uncoupling protein 1 |
| UDCs | Undifferentiated cells |
References
- Hu, E.; Tontonoz, P.; Spiegelman, B.M. Transdifferentiation of myoblasts by the adipogenic transcription factors PPARγ and C/EBPα. Proc. Natl. Acad. Sci. USA 1995, 92, 9856–9860. [Google Scholar] [CrossRef] [PubMed]
- Teboul, L.; Gaillard, D.; Staccini, L.; Inadera, H.; Amri, E.Z.; Grimaldi, P.A. Thiazolidinediones and fatty acids convert myogenic cells into adipose-like cells. J. Biol. Chem. 1995, 270, 28183–28187. [Google Scholar] [PubMed]
- Asakura, A.; Komaki, M.; Rudnicki, M.A. Muscle satellite cells are multipotential stem cells that exhibit myogenic, osteogenic, and adipogenic differentiation. Differentiation 2001, 68, 245–253. [Google Scholar] [CrossRef] [PubMed]
- Yeow, K.; Phillips, B.; Dani, C.; Cabane, C.; Amri, E.Z.; Derijard, B. Inhibition of myogenesis enables adipogenic trans-differentiation in the C2C12 myogenic cell line. FEBS Lett. 2001, 506, 157–162. [Google Scholar] [CrossRef]
- Jiang, J.; Zhou, P.; Ling, H.; Xu, Z.Z.; Yi, B.; Zhu, S.H. MiR-499/PRDM16 axis modulates the adipogenic differentiation of mouse skeletal muscle satellite cells. Hum. Cell 2018, 31, 282–291. [Google Scholar] [CrossRef] [PubMed]
- Kook, S.H.; Choi, K.C.; Son, Y.O.; Lee, K.Y.; Hwang, I.H.; Lee, H.J.; Chang, J.S.; Choi, I.H.; Lee, J.C. Satellite cells isolated from adult hanwoo muscle can proliferate and differentiate into myoblasts and adipose-like cells. Mol. Cells 2006, 22, 239–245. [Google Scholar] [PubMed]
- Coppi, D.P.; Milan, G.; Scarda, A.; Boldrin, L.; Centobene, C.; Piccoli, M.; Pozzobon, M.; Pilon, C.; Pagano, C.; Gamba, P.; et al. Rosiglitazone modifies the adipogenic potential of human muscle satellite cells. Diabetologia 2006, 49, 1962–1973. [Google Scholar] [CrossRef] [PubMed]
- Rosen, E.D.; Spiegelman, B.M. Molecular regulation of adipogenesis. Annu. Rev. Cell Dev. Biol. 2000, 16, 145–171. [Google Scholar] [CrossRef]
- Lexell, J. Human aging, muscle mass, and fiber type composition. J. Gerontol. A Biol. Sci. Med. Sci. 1995, 50, 11–16. [Google Scholar]
- Plikus, M.V.; Guerrero-Juarez, C.F.; Ito, M.; Li, Y.R.; Dedhia, P.H.; Zheng, Y.; Shao, M.; Gay, D.L.; Ramos, R.; Hsi, T.C.; et al. Regeneration of fat cells from myofibroblasts during wound healing. Science 2017, 355, 748–752. [Google Scholar] [CrossRef]
- Ma, J.; Wang, H.; Liu, R.; Jin, L.; Tang, Q.; Wang, X.; Jiang, A.; Hu, Y.; Li, Z.; Zhu, L.; et al. The miRNA transcriptome directly reflects the physiological and biochemical differences between red, white, and intermediate muscle fiber types. Int. J. Mol. Sci. 2015, 16, 9635–9653. [Google Scholar] [CrossRef] [PubMed]
- Memczak, S.; Jens, M.; Elefsinioti, A.; Torti, F.; Krueger, J.; Rybak, A.; Maier, L.; Mackowiak, S.D.; Gregersen, L.H.; Munschauer, M.; et al. Circular RNAs are a large class of animal RNAs with regulatory potency. Nature 2013, 495, 333–338. [Google Scholar] [CrossRef] [PubMed]
- Li, J.; Tian, H.; Yang, J.; Gong, Z. Long noncoding RNAs regulate cell growth, proliferation, and apoptosis. DNA Cell Biol. 2016, 35, 459–470. [Google Scholar] [CrossRef] [PubMed]
- Wang, H.; Li, X.; Gao, S.; Sun, X.; Fang, H. Transdifferentiation via transcription factors or microRNAs: Current status and perspective. Differentiation 2015, 90, 69–76. [Google Scholar] [CrossRef] [PubMed]
- Qi, R.; Long, D.; Wang, J.; Wang, Q.; Huang, X.; Cao, C.; Gao, G.; Huang, J. MicroRNA-199a targets the fatty acid transport protein 1 gene and inhibits the adipogenic trans-differentiation of C2C12 myoblasts. Cell. Physiol. Biochem. 2016, 39, 1087–1097. [Google Scholar] [CrossRef] [PubMed]
- Lee, E.J.; Lee, H.J.; Kamli, M.R.; Pokharel, S.; Bhat, A.R.; Lee, Y.H.; Choi, B.H.; Chun, T.; Kang, S.W.; Lee, Y.S.; et al. Depot-specific gene expression profiles during differentiation and transdifferentiation of bovine muscle satellite cells, and differentiation of preadipocyte. Genomics 2012, 100, 195–202. [Google Scholar] [CrossRef] [PubMed]
- Tsai, M.C.; Manor, O.; Wan, Y.; Mosammaparast, N.; Wang, J.K.; Lan, F.; Shi, Y.; Segal, E.; Chang, H.Y. Long noncoding RNA as modular scaffold of histone modification complexes. Science 2010, 329, 689–693. [Google Scholar] [CrossRef]
- Huarte, M.; Rinn, J.L. Large non-coding RNAs: Missing links in cancer? Hum. Mol. Genet. 2010, 19, R152–R161. [Google Scholar] [CrossRef]
- Guttman, M.; Rinn, J.L. Modular regulatory principles of large non-coding RNAs. Nature 2012, 482, 339–346. [Google Scholar] [CrossRef]
- Gong, C.; Li, Z.; Ramanujan, K.; Clay, I.; Zhang, Y.; Lemire-Brachat, S.; Glass, D.J. A Long non-coding RNA, LncMyoD, regulates skeletal muscle differentiation by blocking IMP2-mediated mRNA translation. Dev. Cell 2015, 34, 181–191. [Google Scholar] [CrossRef]
- Cesana, M.; Cacchiarelli, D.; Legnini, I.; Santini, T.; Sthandier, O.; Chinappi, M.; Tramontano, A.; Bozzoni, I. A long noncoding RNA controls muscle differentiation by functioning as a competing endogenous RNA. Cell 2011, 147, 358–369. [Google Scholar] [CrossRef] [PubMed]
- Zhou, L.; Sun, K.; Zhao, Y.; Zhang, S.; Wang, X.; Li, Y.; Lu, L.; Chen, X.; Chen, F.; Bao, X.; et al. Linc-YY1 promotes myogenic differentiation and muscle regeneration through an interaction with the transcription factor YY1. Nat. Commun. 2015, 6, 10026. [Google Scholar] [CrossRef] [PubMed]
- Sun, L.; Goff, L.A.; Trapnell, C.; Alexander, R.; Lo, K.A.; Hacisuleyman, E.; Sauvageau, M.; Tazon-Vega, B.; Kelley, D.R.; Hendrickson, D.G.; et al. Long noncoding RNAs regulate adipogenesis. Proc. Natl. Acad. Sci. USA 2013, 110, 3387–3392. [Google Scholar] [CrossRef] [PubMed]
- Cai, R.; Tang, G.; Zhang, Q.; Yong, W.; Zhang, W.; Xiao, J.; Wei, C.; He, C.; Yang, G.; Pang, W. A novel lnc-RNA, named lnc-ora, is identified by RNA-seq analysis, and its knockdown inhibits adipogenesis by regulating the PI3K/AKT/mTOR signaling pathway. Cells 2019, 8, 477. [Google Scholar] [CrossRef] [PubMed]
- Yi, F.; Zhang, P.; Wang, Y.; Xu, Y.; Zhang, Z.X.; Ma, W.Z.; Xu, B.; Xia, Q.; Du, Q. Long non-coding RNA slincRAD functions in methylation regulation during the early stage of mouse adipogenesis. RNA Biol. 2019, 19, 1–13. [Google Scholar] [CrossRef] [PubMed]
- Litwiniuk, A.; Pijet, B.; Pijet-Kucicka, M.; Gajewska, M.; Pająk, B.; Orzechowski, A. FOXO1 and GSK-3β are main targets of insulin-mediated myogenesis in C2C12 muscle cells. PLoS ONE 2016, 11, e0146726. [Google Scholar] [CrossRef] [PubMed]
- Sun, F.; Fang, P.; Li, J.; Du, L.; Lan, Y.; Zhou, T.; Fan, Y.; Shen, W.; Zhou, Y. RNA-seq-based digital gene expression analysis reveals modification of host defense responses by rice stripe virus during disease symptom development in Arabidopsis. Virol. J. 2016, 13, 202. [Google Scholar] [CrossRef] [PubMed]
- Niu, Y.Q.; Hu, B.; Li, Q.; Chen, H.B.; Takáč, T.; Šamaj, J.; Xu, C.X. Comparative digital gene expression analysis of tissue-cultured plantlets of highly resistant and susceptible banana cultivars in response to Fusarium oxysporum. Int. J. Mol. Sci. 2018, 19, 350. [Google Scholar] [CrossRef] [PubMed]
- Sartori, R.; Schirwis, E.; Blaauw, B.; Bortolanza, S.; Zhao, J.; Enzo, E.; Stantzou, A.; Mouisel, E.; Toniolo, L.; Ferry, A.; et al. BMP signaling controls muscle mass. Nat. Genet. 2013, 45, 1309–1318. [Google Scholar] [CrossRef]
- Gustafson, B.; Hammarstedt, A.; Hedjazifar, S.; Hoffmann, J.M.; Svensson, P.A.; Grimsby, J.; Rondinone, C.; Smith, U. BMP4 and BMP antagonists regulate human white and beige adipogenesis. Diabetes 2015, 64, 1670–1681. [Google Scholar] [CrossRef]
- Finelli, C.; Tarantino, G. Have guidelines addressing physical activity been established in nonalcoholic fatty liver disease? World. J. Gastroenterol. 2012, 18, 6790–6800. [Google Scholar] [CrossRef] [PubMed]
- Zhang, Y.; Yu, B.; Yu, J.; Zheng, P.; Huang, Z.; Luo, Y.; Luo, J.; Mao, X.; Yan, H.; He, J.; et al. Butyrate promotes slow-twitch myofiber formation and mitochondrial biogenesis in finishing pigs via inducing specific microRNAs and PGC-1α expression. J. Anim. Sci. 2019. [Google Scholar] [CrossRef]
- Ren, C.F.; Deng, M.T.; Fan, Y.X.; Yang, H.; Zhang, G.M.; Feng, X.; Li, F.; Wang, D.; Wang, F.; Zhang, Y. Genome-Wide analysis reveals extensive changes in lncrnas during skeletal muscle development in hu sheep. Genes 2017, 8, 191. [Google Scholar] [CrossRef] [PubMed]
- Frasch, M. Dedifferentiation, redifferentiation, and transdifferentiation of striated muscles during regeneration and development. Curr. Top. Dev. Biol. 2016, 106, 331–355. [Google Scholar]
- Buckingham, M. Gene regulatory networks and cell lineages that underlie the formation of skeletal muscle. Proc. Natl. Acad. Sci. USA 2017, 114, 5831–5837. [Google Scholar] [CrossRef] [PubMed]
- Aguiari, P.; Leo, S.; Zavan, B.; Vindigni, V.; Rimessi, A.; Bianchi, K.; Franzin, C.; Cortivo, R.; Rossato, M.; Vettor, R.; et al. High glucose induces adipogenic differentiation of muscle-derived stem cells. Proc. Natl. Acad. Sci. USA 2008, 105, 1226–1231. [Google Scholar] [CrossRef]
- Atit, R.; Sgaier, S.K.; Mohamed, O.A.; Taketo, M.M.; Dufort, D.; Joyner, A.L.; Niswander, L.; Conlon, R.A. Beta-catenin activation is necessary and sufficient to specify the dorsal dermal fate in the mouse. Dev. Biol. 2006, 296, 164–176. [Google Scholar] [CrossRef]
- Lepper, C.; Fan, C.M. Inducible lineage tracing of Pax7-descendant cells reveals embryonic origin of adult satellite cells. Genesis 2010, 48, 424–436. [Google Scholar] [CrossRef]
- Seale, P.; Bjork, B.; Yang, W.; Kajimura, S.; Chin, S.; Kuang, S.; Scimè, A.; Devarakonda, S.; Conroe, H.M.; Erdjument-Bromage, H.; et al. PRDM16 controls a brown fat/skeletal muscle switch. Nature 2008, 454, 961–967. [Google Scholar] [CrossRef]
- Yin, H.; Pasut, A.; Soleimani, V.D.; Bentzinger, C.F.; Antoun, G.; Thorn, S.; Seale, P.; Fernando, P.; van Ijcken, W.; Grosveld, F.; et al. MicroRNA-133 controls brown adipose determination in skeletal muscle satellite cells by targeting prdm16. Cell Metab. 2013, 17, 210–224. [Google Scholar] [CrossRef]
- An, Y.; Wang, G.; Diao, Y.; Long, Y.; Fu, F.; Weng, M.; Zhou, L.; Sun, K.; Cheung, T.H.; Ip, N.Y.; et al. A molecular switch regulating cell fate choice between muscle progenitor cells and brown adipocytes. Dev. Cell 2017, 41, 382–391. [Google Scholar] [CrossRef] [PubMed]
- Klinge, C.M. Non-coding RNAs: Long non-coding RNAs and microRNAs in endocrine-related cancers. Endocr. Relat. Cancer 2018, 25, 259–282. [Google Scholar] [CrossRef] [PubMed]
- Qi, R.; Liu, H.; Wang, Q.; Wang, J.; Yang, F.; Long, D.; Huang, J. Expressions and regulatory Effects of P38/ERK/JNK mapks in the adipogenic trans-differentiation of C2C12 myoblasts. Cell. Physiol. Biochem. 2017, 44, 2467–2475. [Google Scholar] [CrossRef] [PubMed]







| UDCs | ADCs | MDCs | |||
|---|---|---|---|---|---|
| lncRNAs | RPKM | lncRNAs | RPKM | lncRNAs | RPKM |
| ENSMUST00000192833 | 124,640.19 | ENSMUST00000196219 | 180,327.40 | ENSMUST00000192833 | 145,216.23 |
| ENSMUST00000182520 | 77,450.29 | ENSMUST00000192833 | 104,112.48 | ENSMUST00000182520 | 90,764.06 |
| ENSMUST00000174808 | 6608.49 | ENSMUST00000182520 | 65,232.66 | ENSMUST00000174808 | 14,136.14 |
| ENSMUST00000139288 | 5952.70 | ENSMUST00000172812 | 15,463.37 | ENSMUST00000173314 | 12,237.22 |
| ENSMUST00000172812 | 5176.44 | ENSMUST00000174808 | 13,599.96 | ENSMUST00000172812 | 11,376.69 |
| ENSMUST00000173314 | 5173.88 | ENSMUST00000173314 | 12,106.39 | ENSMUST00000181751 | 3401.46 |
| ENSMUST00000209681 | 4609.90 | ENSMUST00000173499 | 6486.05 | ENSMUST00000174784 | 3368.69 |
| ENSMUST00000126640 | 4586.59 | ENSMUST00000148202 | 6416.90 | ENSMUST00000173523 | 3034.68 |
| ENSMUST00000123278 | 4550.22 | ENSMUST00000180396 | 6392.42 | ENSMUST00000173499 | 2907.27 |
| ENSMUST00000181751 | 4292.44 | ENSMUST00000173523 | 5893.02 | ENSMUST00000139288 | 2581.09 |
| ENSMUST00000187415 | 4249.52 | ENSMUST00000198476 | 5307.10 | ENSMUST00000192176 | 2570.33 |
| ENSMUST00000118575 | 3575.11 | ENSMUST00000174784 | 5116.32 | ENSMUST00000140716 | 2219.49 |
| ENSMUST00000148202 | 3258.77 | ENSMUST00000209541 | 4304.59 | ENSMUST00000148202 | 2035.23 |
| ENSMUST00000193796 | 3055.50 | ENSMUST00000122365 | 4108.33 | ENSMUST00000123278 | 2018.85 |
| ENSMUST00000192629 | 2613.42 | ENSMUST00000192176 | 3958.38 | ENSMUST00000209681 | 2012.44 |
| ENSMUST00000211359 | 2580.81 | ENSMUST00000181751 | 3701.19 | ENSMUST00000126640 | 2000.11 |
| ENSMUST00000146654 | 2203.23 | ENSMUST00000182010 | 2920.89 | ENSMUST00000187415 | 1903.12 |
| ENSMUST00000134427 | 2191.40 | ENSMUST00000187351 | 2389.74 | ENSMUST00000182010 | 1777.71 |
| ENSMUST00000181631 | 2063.67 | ENSMUST00000072769 | 2353.86 | ENSMUST00000152754 | 1735.28 |
| ENSMUST00000192994 | 2042.13 | ENSMUST00000176549 | 2237.67 | ENSMUST00000136359 | 1727.49 |
| Accession | ADCs_rpkm | MDCs_rpkm | Regulation | log2 FC | FDR | Gene Symbol |
|---|---|---|---|---|---|---|
| ENSMUST00000000466 | 503.48 | 89.23 | up | 2.50 | 0.0000 | Plin2 |
| ENSMUST00000000756 | 384.21 | 96.18 | up | 2.00 | 0.0000 | Rpl13 |
| ENSMUST00000004072 | 1336.05 | 278.51 | up | 2.26 | 0.0000 | Rpl8 |
| ENSMUST00000008036 | 681.50 | 233.72 | up | 1.54 | 0.0000 | Rplp1 |
| ENSMUST00000008812 | 826.36 | 176.26 | up | 2.23 | 0.0000 | Rps18 |
| ENSMUST00000009039 | 512.00 | 198.39 | up | 1.37 | 0.0000 | Rpl30 |
| ENSMUST00000017548 | 856.60 | 192.56 | up | 2.15 | 0.0000 | Rpl19 |
| ENSMUST00000017610 | 168.79 | 463.18 | down | −1.46 | 0.0000 | Timp2 |
| ENSMUST00000018437 | 459.23 | 126.45 | up | 1.86 | 0.0000 | Pfn1 |
| ENSMUST00000020238 | 953.64 | 279.12 | up | 1.77 | 0.0000 | Hsp90b1 |
| ENSMUST00000020640 | 572.53 | 199.28 | up | 1.52 | 0.0000 | Rack1 |
| ENSMUST00000020909 | 155.75 | 471.23 | down | −1.60 | 0.0000 | Laptm4a |
| ENSMUST00000021822 | 27.18 | 341.94 | down | −3.65 | 0.0000 | Ogn |
| ENSMUST00000021933 | 576.35 | 233.46 | up | 1.30 | 0.0000 | Ctsl |
| ENSMUST00000022704 | 251.33 | 644.66 | down | −1.36 | 0.0000 | Itm2b |
| ENSMUST00000023269 | 553.91 | 167.99 | up | 1.72 | 0.0000 | Rpl24 |
| ENSMUST00000023934 | 1074.34 | 0 | up | Inf | 0.0000 | Hbb-bs |
| ENSMUST00000025052 | 350.69 | 68.09 | up | 2.36 | 0.0000 | Rps10 |
| ENSMUST00000025511 | 339.15 | 36.65 | up | 3.21 | 0.0000 | Rps14 |
| ENSMUST00000025563 | 2703.24 | 1266.10 | up | 1.09 | 0.0000 | Fth1 |
| ENSMUST00000026565 | 148.88 | 364.95 | down | −1.29 | 0.0000 | Ifitm3 |
| ENSMUST00000026907 | 1200.90 | 2.96 | up | 8.66 | 0.0000 | Klkb1 |
| ENSMUST00000027409 | 521.98 | 232.54 | up | 1.17 | 0.0000 | Des |
| ENSMUST00000028222 | 364.77 | 99.43 | up | 1.88 | 0.0000 | Hspa5 |
| ENSMUST00000029722 | 1196.45 | 427.35 | up | 1.49 | 0.0000 | Rps3a1 |
| ENSMUST00000031318 | 17.93 | 417.80 | down | −4.54 | 0.0000 | Cxcl5 |
| ENSMUST00000031617 | 350.05 | 135.61 | up | 1.37 | 0.0000 | Rpl6 |
| ENSMUST00000032934 | 356.74 | 154.31 | up | 1.21 | 0.0000 | Aldoa |
| ENSMUST00000033683 | 577.73 | 200.73 | up | 1.53 | 0.0000 | Rps4x |
| ENSMUST00000033741 | 198.11 | 785.72 | down | −1.99 | 0.0000 | Bgn |
© 2019 by the authors. Licensee MDPI, Basel, Switzerland. This article is an open access article distributed under the terms and conditions of the Creative Commons Attribution (CC BY) license (http://creativecommons.org/licenses/by/4.0/).
Share and Cite
Qi, R.; Qiu, X.; Zhang, Y.; Wang, J.; Wang, Q.; Wu, M.; Huang, J.; Yang, F. Comparison of LncRNA Expression Profiles during Myogenic Differentiation and Adipogenic Transdifferentiation of Myoblasts. Int. J. Mol. Sci. 2019, 20, 3725. https://doi.org/10.3390/ijms20153725
Qi R, Qiu X, Zhang Y, Wang J, Wang Q, Wu M, Huang J, Yang F. Comparison of LncRNA Expression Profiles during Myogenic Differentiation and Adipogenic Transdifferentiation of Myoblasts. International Journal of Molecular Sciences. 2019; 20(15):3725. https://doi.org/10.3390/ijms20153725
Chicago/Turabian StyleQi, Renli, Xiaoyu Qiu, Yong Zhang, Jing Wang, Qi Wang, Min Wu, Jinxiu Huang, and Feiyun Yang. 2019. "Comparison of LncRNA Expression Profiles during Myogenic Differentiation and Adipogenic Transdifferentiation of Myoblasts" International Journal of Molecular Sciences 20, no. 15: 3725. https://doi.org/10.3390/ijms20153725
APA StyleQi, R., Qiu, X., Zhang, Y., Wang, J., Wang, Q., Wu, M., Huang, J., & Yang, F. (2019). Comparison of LncRNA Expression Profiles during Myogenic Differentiation and Adipogenic Transdifferentiation of Myoblasts. International Journal of Molecular Sciences, 20(15), 3725. https://doi.org/10.3390/ijms20153725

