Targeting Pancreatic Cancer Cells with Peptide-Functionalized Polymeric Magnetic Nanoparticles
Abstract
1. Introduction
2. Results
2.1. Synthesis and Characteristics of the CKAAKN–HA–VES Polymer
2.2. Preparation and Characteristics of the CKAAKN–HA–VES@USPIO Nanoparticles
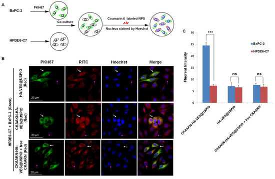
2.3. In Vitro Cellular Competitive Uptake Studies
2.4. In Vitro Cytotoxicity Studies
2.5. In Vitro MR Imaging of CKAAKN–HA–VES@USPIO Nanoparticles
3. Discussion
4. Material and Methods
4.1. Materials
4.2. Cell Lines
4.3. Synthesis of CKAAKN-Functionalized Hyaluronic Acid-Based Copolymer
4.4. Preparation of USPIO-Loaded CKAAKN–HA–VES Magnetic Nanoparticles
4.5. In Vitro Cellular Competitive Uptake Studies
4.6. In Vitro Cytotoxicity Studies
4.7. In Vitro MR Imaging of CKAAKN–HA–VES@USPIO
4.8. Statistical Analysis
5. Conclusions
Author Contributions
Funding
Conflicts of Interest
Abbreviations
| CT | computed tomography |
| MRI | magnetic resonance imaging |
| EUS | endoscopic ultrasound |
| PET | positron emission computed tomography |
| HA | hyaluronic acid |
| VES | vitamin E succinate |
| PDI | polydispersity index |
| FBS | fetal bovine serum |
| EDC | 1-Ethyl-3 (3-dimethylaminopropyl) carbodiimide |
| USPIO | ultra-small superparamagnetic iron oxide |
| MTT | 3-(4,5-dimethylthiazol-2-yl)-2,5–diphe nyltetrazolium bromide |
| BXPC-3 | human pancreatic carcinoma cells |
| HPDE6-C7 | human normal pancreatic cells |
| DMEM | Dulbecco’s Modified Eagle’s Medium |
| 1H NMR | proton nuclear magnetic resonance |
| TEM | transmission electron microscope |
| MR | magnetic resonance |
| CMC | critical micelle concentration |
References
- Ryan, D.P.; Hong, T.S.; Bardeesy, N. Pancreatic adenocarcinoma. N. Engl. J. Med. 2014, 371, 1039–1049. [Google Scholar] [CrossRef] [PubMed]
- Mendoza, A.E.; Wong, A.; Loganantharaj, N.; Marr, A.; Charles, A.G. Splenic abscess and infarct concealing pancreatic cancer. Am. Surg. 2015, 81, E240–E241. [Google Scholar] [PubMed]
- Sharma, N.K.; Shankar, S.; Srivastava, R. Pancreatic Cancer Biology and Management. In Encyclopedia of Cancer; Schwab, M., Ed.; Springer: Heidelberg/Berlin, Germany, 2014; pp. 3391–3395. [Google Scholar]
- Siegel, R.L.; Miller, K.D.; Jemal, A. Cancer statistics, 2017. CA Cancer J. Clin. 2017, 67, 7–30. [Google Scholar] [CrossRef] [PubMed]
- Sohal, D.P.S.; Mangu, P.B.; Khorana, A.A.; Shah, M.A.; Philip, P.A.; O’Reilly, E.M.; Uronis, H.E.; Ramanathan, R.K.; Crane, C.H.; Engebretson, A.; et al. Metastatic Pancreatic Cancer: American Society of Clinical Oncology Clinical Practice Guideline. J. Clin. Oncol. 2016, 34, 2784–2796. [Google Scholar] [CrossRef] [PubMed]
- Lennon, A.M.; Wolfgang, C.L.; Canto, M.I.; Klein, A.P.; Herman, J.M.; Goggins, M.; Fishman, E.K.; Kamel, I.; Weiss, M.J.; Diaz, L.A.; et al. The early detection of pancreatic cancer: What will it take to diagnose and treat curable pancreatic neoplasia? Cancer Res. 2014, 74, 3381–3389. [Google Scholar] [CrossRef]
- O’Brien, D.P.; Sandanayake, N.S.; Jenkinson, C.; Gentry-Maharai, A.; Apostolidou, S.; Fourkala, E.O.; Camuzeaux, S.; Blyuss, O.; Gunu, R.; Dawnay, A.; et al. Serum CA19-9 is significantly upregulated up to 2 years before diagnosis with pancreatic cancer: Implications for early disease detection. Clin. Cancer Res. 2015, 21, 622–631. [Google Scholar] [CrossRef] [PubMed]
- Hanada, K.; Okazaki, A.; Hirano, N.; Izumi, Y.; Teraoka, Y.; Ikemoto, J.; Kanemitsu, K.; Hino, F.; Fukuda, T.; Yonehara, S. Diagnostic strategies for early pancreatic cancer. J. Gastroenterol. 2015, 50, 147–154. [Google Scholar] [CrossRef]
- Tamburrino, D.; Riviere, D.; Yaghoobi, M.; Davidson, B.R.; Gurusamy, K.S. Diagnostic accuracy of different imaging modalities following computed tomography (CT) scanning for assessing the resectability with curative intent in pancreatic and periampullary cancer. Cochrane Database Syst Rev. 2016, 9, CD011515. [Google Scholar] [CrossRef]
- Del Chiaro, M.; Verbeke, C.S.; Kartalis, N.; Pozzi Mucelli, R.; Gustafsson, P.; Hansson, J.; Haas, S.L.; Segersvärd, R.; Andren-Sandberg, Å.; Löhr, J.M. Short-term Results of a Magnetic Resonance Imaging–Based Swedish Screening Program for Individuals at Risk for Pancreatic Cancer. JAMA Surg. 2015, 150, 512–518. [Google Scholar] [CrossRef]
- Hijioka, S.; Yamao, K.; Mizuno, N.; Imaoka, H.; Bhatia, V.; Hara, K. Early Diagnosis of Pancreatic Cancer Using Endoscopic Ultrasound. In Innovation of Diagnosis and Treatment for Pancreatic Cancer; Yamaue, H., Ed.; Springer: Singapore, 2017; pp. 3–11. [Google Scholar]
- Wilson, J.M.; Mukherjee, S.; Brunner, T.B.; Partridge, M.; Hawkins, M.A. Correlation of 18F-Fluorodeoxyglucose positron emission tomography parameters with patterns of disease progression in locally advanced pancreatic cancer after definitive chemoradiotherapy. Clin. Oncol. 2017, 29, 370–377. [Google Scholar] [CrossRef]
- Lee, S.; Xie, J.; Chen, X. Peptide-based probes for targeted molecular imaging. Biochemistry 2010, 49, 1364–1376. [Google Scholar] [CrossRef] [PubMed]
- Nasongkla, N.; Bey, E.; Ren, J.; Ai, H.; Khemtong, C.; Guthi, J.S.; Chin, S.F.; Sherry, A.D.; Boothman, D.A.; Gao, J. Multifunctional polymeric micelles as cancer-targeted, MRI-ultrasensitive drug delivery systems. Nano Lett. 2006, 6, 2427–2430. [Google Scholar] [CrossRef] [PubMed]
- Janib, S.M.; Moses, A.S.; MacKay, J.A. Imaging and drug delivery using theranostic nanoparticles. Adv. Drug Deliv. Rev. 2010, 62, 1052–1063. [Google Scholar] [CrossRef] [PubMed]
- Park, J.H.; Cho, H.J.; Yoon, H.Y.; Yoon, I.S.; Ko, S.H.; Shim, J.S.; Cho, J.H.; Park, J.H.; Kim, K.; Kwon, I.C.; et al. Hyaluronic acid derivative-coated nanohybrid liposomes for cancer imaging and drug delivery. J. Control. Release 2014, 174, 98–108. [Google Scholar] [CrossRef] [PubMed]
- Aruffo, A.; Stamenkovic, I.; Melnick, M.; Underhill, C.B.; Seed, B. CD44 is the principal cell surface receptor for hyaluronate. Cell 1990, 61, 1303–1313. [Google Scholar] [CrossRef]
- Lee, J.Y.; Chung, S.J.; Cho, H.J.; Kim, D.D. Iodinated hyaluronic acid oligomer-based nanoassemblies for tumor-targeted drug delivery and cancer imaging. Biomaterials 2016, 85, 218–231. [Google Scholar] [CrossRef] [PubMed]
- Turley, J.M.; Fu, T.; Ruscetti, F.W.; Mikovits, J.A.; Bertolette, D.C.; Birchenall-Roberts, M.C. Vitamin E succinate induces Fas-mediated apoptosis in estrogen receptor-negative human breast cancer cells. Cancer Res. 1997, 57, 881–890. [Google Scholar]
- Yu, W.; Liao, Q.Y.; Hantash, F.M.; Sanders, B.G.; Kline, K. Activation of extracellular signal-regulated kinase and c-Jun-NH(2)-terminal kinase but not p38 mitogen-activated protein kinases is required for RRR-alpha-tocopheryl succinate-induced apoptosis of human breast cancer cells. Cancer Res. 2001, 61, 6569–6576. [Google Scholar]
- Ruoslahti, E. Targeting tumor vasculature with homing peptides from phage display. Semin. Cancer Biol. 2000, 10, 435–442. [Google Scholar] [CrossRef]
- Matsuo, A.L.; Juliano, M.A.; Figueiredo, C.R.; Batista, W.L.; Tanaka, A.S.; Travassos, L.R. A new phage-display tumor-homing peptide fused to antiangiogenic peptide generates a novel bioactive molecule with antimelanoma activity. Mol. Cancer Res. 2011, 9, 1471–1478. [Google Scholar] [CrossRef]
- Valetti, S.; Maione, F.; Mura, S.; Stella, B.; Desmaële, D.; Noiray, M.; Vergnaud, J.; Vauthier, C.; Cattel, L.; Giraudo, E.; et al. Peptide-functionalized nanoparticles for selective targeting of pancreatic tumor. J. Control. Release 2014, 192, 29–39. [Google Scholar] [CrossRef] [PubMed]
- Valetti, S.; Mura, S.; Noiray, M.; Arpicco, S.; Dosio, F.; Vergnaud, J.; Desmaele, D.; Stella, B.; Couvreur, P. Peptide conjugation: Before or after nanoparticle formation? Bioconjug. Chem. 2014, 25, 1971–1983. [Google Scholar] [CrossRef] [PubMed]
- Cheng, S.; Hideshima, S.; Kuroiwa, S.; Nakanishi, T.; Osaka, T. Label-free detection of tumor markers using field effect transistor (FET)-based biosensors for lung cancer diagnosis. Sens. Actuators B Chem. 2015, 212, 329–334. [Google Scholar] [CrossRef]
- Foresman, W.H.; Messing, E.M. Bladder cancer: Natural history, tumor markers, and early detection strategies. Semin. Surg. Oncol. 1997, 13, 299–306. [Google Scholar] [CrossRef]
- Kobayashi, T. Correlation between tumor markers and tumor size. Cancer Detect. Prev. 1987, 10, 81–87. [Google Scholar] [PubMed]
- Li, J.; Huo, M.; Wang, J.; Zhou, J.; Mohammad, J.M.; Zhang, Y.; Zhu, Q.; Waddad, A.Y.; Zhang, Q. Redox-sensitive Micelles Self-assembled from Amphiphilic Hyaluronic Acid-deoxycholic Acid Conjugates for Targeted Intracellular Delivery of Paclitaxel. Biomaterials 2012, 33, 2310–2320. [Google Scholar] [CrossRef] [PubMed]
- Hu, F.Q.; Jiang, S.P.; Du, Y.Z.; Yuan, H.; Ye, Y.Q.; Zeng, S. Preparation and characterization of stearic acid nanostructured lipid carriers by solvent diffusion method in an aqueous system. Colloids Surf. B Biointerfaces 2005, 45, 167–173. [Google Scholar] [CrossRef]






| Sample | Diameter (nm) | PDI (-) | Zeta Potential (mV) |
|---|---|---|---|
| HA–VES | 85.9 ± 2.6 | 0.385 | −24.2 ± 2.2 |
| CKAAKN–HA–VES | 87.5 ± 3.5 | 0.415 | −21.7 ± 1.9 |
| HA–VES@USPIO | 95.9 ± 5.1 | 0.393 | −37.8 ± 3.2 |
| CKAAKN–HA–VES@USPIO | 98.2 ± 4.2 | 0.338 | −35.4 ± 2.2 |
© 2019 by the authors. Licensee MDPI, Basel, Switzerland. This article is an open access article distributed under the terms and conditions of the Creative Commons Attribution (CC BY) license (http://creativecommons.org/licenses/by/4.0/).
Share and Cite
Zhu, X.; Lu, N.; Zhou, Y.; Xuan, S.; Zhang, J.; Giampieri, F.; Zhang, Y.; Yang, F.; Yu, R.; Battino, M.; et al. Targeting Pancreatic Cancer Cells with Peptide-Functionalized Polymeric Magnetic Nanoparticles. Int. J. Mol. Sci. 2019, 20, 2988. https://doi.org/10.3390/ijms20122988
Zhu X, Lu N, Zhou Y, Xuan S, Zhang J, Giampieri F, Zhang Y, Yang F, Yu R, Battino M, et al. Targeting Pancreatic Cancer Cells with Peptide-Functionalized Polymeric Magnetic Nanoparticles. International Journal of Molecular Sciences. 2019; 20(12):2988. https://doi.org/10.3390/ijms20122988
Chicago/Turabian StyleZhu, Xiuliang, Nan Lu, Ying Zhou, Shaoyan Xuan, Jiaojiao Zhang, Francesca Giampieri, Yongping Zhang, Fangfang Yang, Risheng Yu, Maurizio Battino, and et al. 2019. "Targeting Pancreatic Cancer Cells with Peptide-Functionalized Polymeric Magnetic Nanoparticles" International Journal of Molecular Sciences 20, no. 12: 2988. https://doi.org/10.3390/ijms20122988
APA StyleZhu, X., Lu, N., Zhou, Y., Xuan, S., Zhang, J., Giampieri, F., Zhang, Y., Yang, F., Yu, R., Battino, M., & Wang, Z. (2019). Targeting Pancreatic Cancer Cells with Peptide-Functionalized Polymeric Magnetic Nanoparticles. International Journal of Molecular Sciences, 20(12), 2988. https://doi.org/10.3390/ijms20122988

