Systems Biology Approaches to Investigate Genetic and Epigenetic Molecular Progression Mechanisms for Identifying Gene Expression Signatures in Papillary Thyroid Cancer
Abstract
1. Introduction
2. Results
2.1. Investigating Carcinogenic Progression Mechanisms by Differential Core Signaling Pathways from Normal-Stage to Early-Stage Papillary Thyroid Cancer Cells
2.2. Investigating Carcinogenic Progression Mechanisms of Differential Core Signaling Pathways from Early-Stage to Late-Stage Papillary Thyroid Cancer Cells
3. Discussion
3.1. The Carcinogenic Progression Mechanism from Normal Thyroid Cells to Early-Stage Papillary Thyroid Cancer Cells
3.2. The Carcinogenic Progression Mechanism from Early-Stage to Late-Stage Papillary Thyroid Cancer Cells
3.3. The Overview of Genetic and Epigenetic Progression Mechanism From Normal Thyroid Cells to Late-Stage Papillary Thyroid Cancer Cells
3.4. Exploring Multiple-Molecule Drugs for Papillary Thyroid Cancer by Querying the Connectivity Map
3.5. The Limitations of Systems Biology Approches to Infer the Core Signaling Pathwayas of PTC
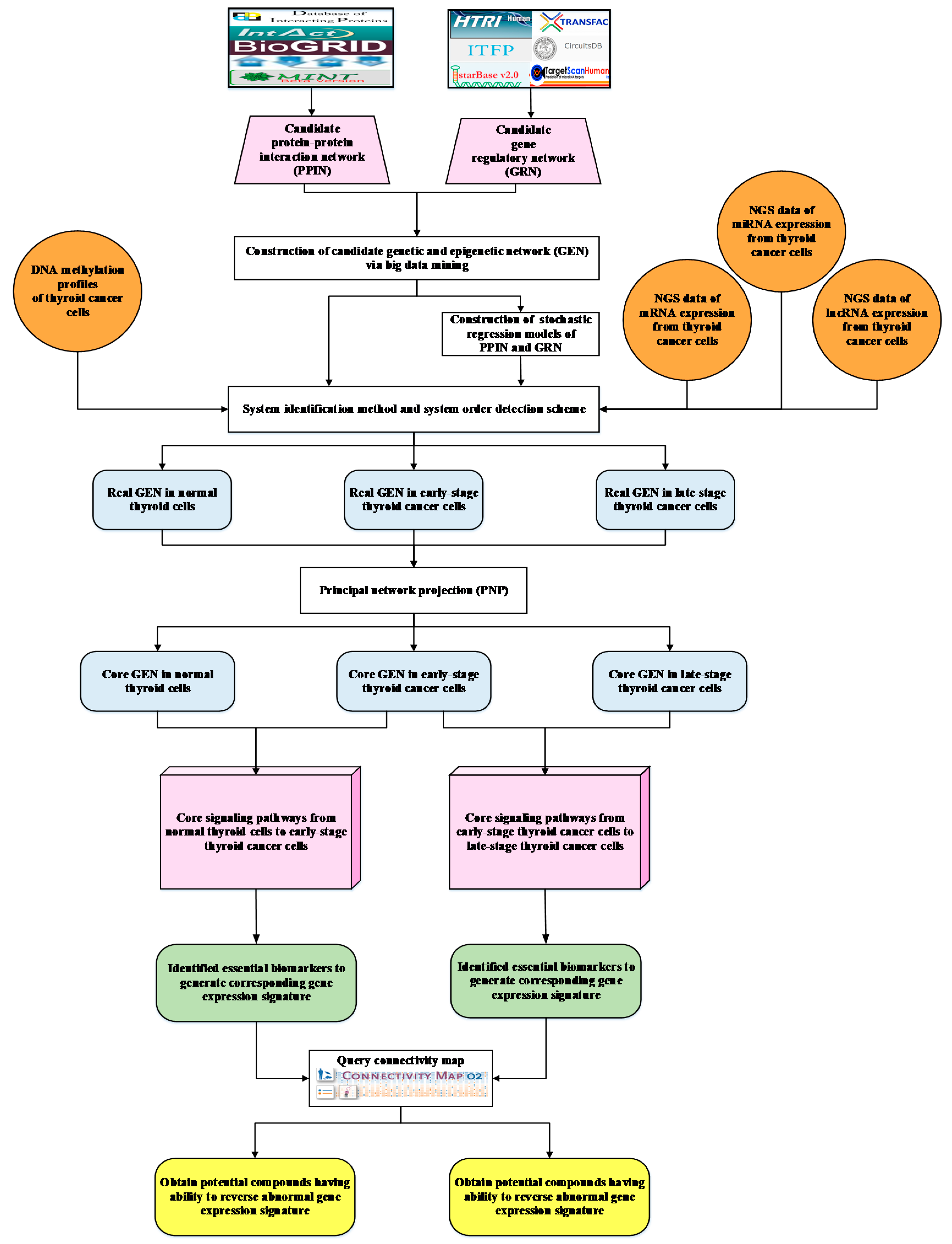
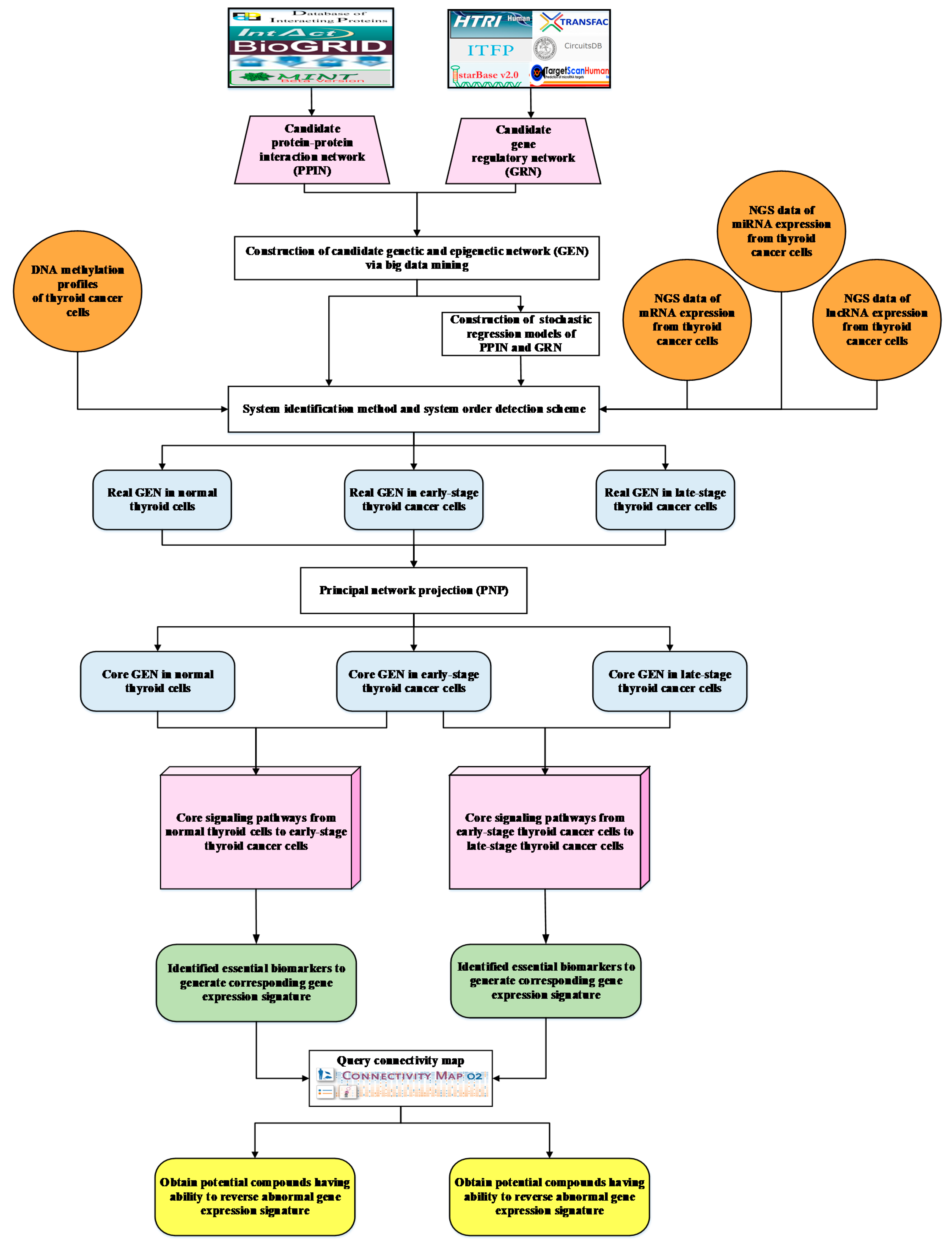
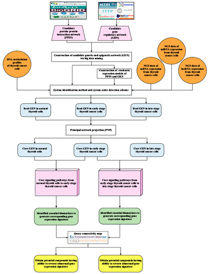
4. Materials and Methods
4.1. Overview of Constructing Candidate GEN and Core GENs in Normal Thyroid Cells and PTC Cells
4.2. Genome-Wide NGS Data Preprocessing for Constructing GENs
5. Conclusions
Supplementary Materials
Author Contributions
Funding
Conflicts of Interest
References
- GBD 2015 Disease and Injury Incidence and Prevalence Collaborators. Global, regional, and national incidence, prevalence, and years lived with disability for 310 diseases and injuries, 1990–2015: A systematic analysis for the Global Burden of Disease Study 2015. Lancet 2016, 388, 1545–1602. [Google Scholar] [CrossRef]
- GBD 2015 Mortality and Causes of Death Collaborators. Global, regional, and national life expectancy, all-cause mortality, and cause-specific mortality for 249 causes of death, 1980–2015: A systematic analysis for the Global Burden of Disease Study 2015. Lancet 2016, 388, 1459–1544. [Google Scholar] [CrossRef]
- Derwahl, M.; Nicula, D. Estrogen and its role in thyroid cancer. Endocr. Relat. Cancer 2014, 21, T273–T283. [Google Scholar] [CrossRef]
- Nucera, C.; Lawler, J.; Parangi, S. BRAF(V600E) and microenvironment in thyroid cancer: A functional link to drive cancer progression. Cancer Res. 2011, 71, 2417–2422. [Google Scholar] [CrossRef]
- Murugan, A.K.; Munirajan, A.K.; Alzahrani, A.S. Long noncoding RNAs: Emerging players in thyroid cancer pathogenesis. Endocr.-Relat. Cancer 2018, 25, R59–R82. [Google Scholar] [CrossRef] [PubMed]
- Pacini, F.; Castagna, M.G.; Brilli, L.; Pentheroudakis, G.; Group, E.G.W. Thyroid cancer: ESMO Clinical Practice Guidelines for diagnosis, treatment and follow-up. Ann. Oncol. 2010, 21 (Suppl. S5), v214–v219. [Google Scholar] [CrossRef]
- Aran, D.; Sirota, M.; Butte, A.J. Systematic pan-cancer analysis of tumour purity. Nat. Commun. 2015, 6, 8971. [Google Scholar] [CrossRef] [PubMed]
- Mahmoudian-Sani, M.R.; Mehri-Ghahfarrokhi, A.; Asadi-Samani, M.; Mobini, G.R. Serum miRNAs as Biomarkers for the Diagnosis and Prognosis of Thyroid Cancer: A Comprehensive Review of the Literature. Eur. Thyroid J. 2017, 6, 171–177. [Google Scholar] [CrossRef][Green Version]
- de la Chapelle, A.; Jazdzewski, K. MicroRNAs in thyroid cancer. J. Clin. Endocrinol. Metab. 2011, 96, 3326–3336. [Google Scholar] [CrossRef]
- Faam, B.; Ghaffari, M.A.; Ghadiri, A.; Azizi, F. Epigenetic modifications in human thyroid cancer. Biomed. Rep. 2015, 3, 3–8. [Google Scholar] [CrossRef]
- Asa, S.L.; Ezzat, S. The epigenetic landscape of differentiated thyroid cancer. Mol. Cell. Endocrinol. 2018, 469, 3–10. [Google Scholar] [CrossRef]
- Zhu, X.; Cheng, S.Y. Epigenetic Modifications: Novel Therapeutic Approach for Thyroid Cancer. Endocrinol. Metab. (Seoul) 2017, 32, 326–331. [Google Scholar] [CrossRef] [PubMed]
- Vafaee, F.; Diakos, C.; Kirschner, M.B.; Reid, G.; Michael, M.Z.; Horvath, L.G.; Alinejad-Rokny, H.; Cheng, Z.J.; Kuncic, Z.; Clarke, S. A data-driven, knowledge-based approach to biomarker discovery: Application to circulating microRNA markers of colorectal cancer prognosis. NPJ Syst. Biol. Appl. 2018, 4, 20. [Google Scholar] [CrossRef]
- Martinez-Ledesma, E.; Verhaak, R.G.; Treviño, V. Identification of a multi-cancer gene expression biomarker for cancer clinical outcomes using a network-based algorithm. Sci. Rep. 2015, 5, 11966. [Google Scholar] [CrossRef] [PubMed]
- Chen, B.S.; Wu, C.C. Systems biology as an integrated platform for bioinformatics, systems synthetic biology, and systems metabolic engineering. Cells 2013, 2, 635–688. [Google Scholar] [CrossRef]
- Chuang, H.Y.; Lee, E.; Liu, Y.T.; Lee, D.; Ideker, T. Network-based classification of breast cancer metastasis. Mol. Syst. Biol. 2007, 3, 140. [Google Scholar] [CrossRef] [PubMed]
- Suthram, S.; Dudley, J.T.; Chiang, A.P.; Chen, R.; Hastie, T.J.; Butte, A.J. Network-based elucidation of human disease similarities reveals common functional modules enriched for pluripotent drug targets. PLoS Comput. Biol. 2010, 6, e1000662. [Google Scholar] [CrossRef]
- Musa, A.; Ghoraie, L.S.; Zhang, S.D.; Glazko, G.; Yli-Harja, O.; Dehmer, M.; Haibe-Kains, B.; Emmert-Streib, F. A review of connectivity map and computational approaches in pharmacogenomics. Brief. Bioinform. 2017, 19, 506–523. [Google Scholar]
- Wang, G.; Ye, Y.; Yang, X.; Liao, H.; Zhao, C.; Liang, S. Expression-based in silico screening of candidate therapeutic compounds for lung adenocarcinoma. PLoS ONE 2011, 6, e14573. [Google Scholar] [CrossRef]
- Gupta, E.K.; Ito, M.K. Lovastatin and extended-release niacin combination product: The first drug combination for the management of hyperlipidemia. Heart Dis. 2002, 4, 124–137. [Google Scholar] [CrossRef]
- Sun, X.; Vilar, S.; Tatonetti, N.P. High-throughput methods for combinatorial drug discovery. Sci. Transl. Med. 2013, 5, 205rv1. [Google Scholar] [CrossRef]
- Ott, P.A.; Hodi, F.S.; Kaufman, H.L.; Wigginton, J.M.; Wolchok, J.D. Combination immunotherapy: A road map. J. Immunother. Cancer 2017, 5, 16. [Google Scholar] [CrossRef] [PubMed]
- Lim, S.M.; Lim, J.Y.; Cho, J.Y. Targeted therapy in gastric cancer: Personalizing cancer treatment based on patient genome. World J. Gastroenterol. 2014, 20, 2042–2050. [Google Scholar] [CrossRef]
- Kidnapillai, S.; Bortolasci, C.C.; Udawela, M.; Panizzutti, B.; Spolding, B.; Connor, T.; Sanigorski, A.; Dean, O.M.; Crowley, T.; Jamain, S.; et al. The use of a gene expression signature and connectivity map to repurpose drugs for bipolar disorder. World J. Biol. Psychiatry 2018, 1–9. [Google Scholar] [CrossRef] [PubMed]
- Forbes, S.A.; Beare, D.; Bindal, N.; Bamford, S.; Ward, S.; Cole, C.G.; Jia, M.; Kok, C.; Boutselakis, H.; De, T.; et al. COSMIC: High-Resolution Cancer Genetics Using the Catalogue of Somatic Mutations in Cancer. Curr. Protoc. Hum. Genet. 2018, 91, 10.11.1–10.11.37. [Google Scholar] [CrossRef] [PubMed]
- Chen, Y.; Li, J.; Dunn, S.; Xiong, S.; Chen, W.; Zhao, Y.; Chen, B.B.; Mallampalli, R.K.; Zou, C. Histone deacetylase 2 (HDAC2) protein-dependent deacetylation of mortality factor 4-like 1 (MORF4L1) protein enhances its homodimerization. J. Biol. Chem. 2014, 289, 7092–7098. [Google Scholar] [CrossRef] [PubMed]
- An, R.; da Silva Xavier, G.; Semplici, F.; Vakhshouri, S.; Hao, H.X.; Rutter, J.; Pagano, M.A.; Meggio, F.; Pinna, L.A.; Rutter, G.A. Pancreatic and duodenal homeobox 1 (PDX1) phosphorylation at serine-269 is HIPK2-dependent and affects PDX1 subnuclear localization. Biochem. Biophys. Res. Commun. 2010, 399, 155–161. [Google Scholar] [CrossRef]
- Perdas, E.; Stawski, R.; Nowak, D.; Zubrzycka, M. The role of miRNA in papillary thyroid cancer in the context of miRNA Let-7 Family. Int. J. Mol. Sci. 2016, 17, 909. [Google Scholar] [CrossRef]
- Stegert, M.R.; Tamaskovic, R.; Bichsel, S.J.; Hergovich, A.; Hemmings, B.A. Regulation of NDR2 protein kinase by multi-site phosphorylation and the S100B calcium-binding protein. J. Biol. Chem. 2004, 279, 23806–23812. [Google Scholar] [CrossRef]
- Zimmerli, C.; Lee, B.P.; Palmer, G.; Gabay, C.; Adams, R.; Aurrand-Lions, M.; Imhof, B.A. Adaptive immune response in JAM-C-deficient mice: Normal initiation but reduced IgG memory. J. Immunol. 2009, 182, 4728–4736. [Google Scholar] [CrossRef]
- Sun, W.; Xu, Y.; Zhao, C.; Hao, F.; Chen, D.; Guan, J.; Zhang, K. Targeting TGF-β1 suppresses survival of and invasion by anaplastic thyroid carcinoma cells. Am. J. Transl. Res. 2017, 9, 1418–1425. [Google Scholar] [PubMed]
- Ivanova, K.; Manolova, I.; Ignatova, M.-M.; Gulubova, M. Immunohistochemical expression of TGF-Β1, SMAD4, SMAD7, TGFβRII and CD68-positive TAM densities in papillary thyroid cancer. Open Access Maced. J. Med. Sci. 2018, 6, 435–441. [Google Scholar] [CrossRef]
- Kowenz-Leutz, E.; Pless, O.; Dittmar, G.; Knoblich, M.; Leutz, A. Crosstalk between C/EBPbeta phosphorylation, arginine methylation, and SWI/SNF/Mediator implies an indexing transcription factor code. EMBO J. 2010, 29, 1105–1115. [Google Scholar] [CrossRef]
- Yang, L.; Pang, Y.; Moses, H.L. TGF-beta and immune cells: An important regulatory axis in the tumor microenvironment and progression. Trends Immunol. 2010, 31, 220–227. [Google Scholar] [CrossRef] [PubMed]
- Wang, J.; Yang, H.; Si, Y.; Hu, D.; Yu, Y.; Zhang, Y.; Gao, M.; Zhang, H. Iodine promotes tumorigenesis of thyroid cancer by suppressing mir-422a and up-regulating MAPK1. Cell. Physiol. Biochem. 2017, 43, 1325–1336. [Google Scholar] [CrossRef] [PubMed]
- Bosken, C.A.; Farnung, L.; Hintermair, C.; Merzel Schachter, M.; Vogel-Bachmayr, K.; Blazek, D.; Anand, K.; Fisher, R.P.; Eick, D.; Geyer, M. The structure and substrate specificity of human Cdk12/Cyclin K. Nat. Commun. 2014, 5, 3505. [Google Scholar] [CrossRef]
- Shiozaki, A.; Lodyga, M.; Bai, X.H.; Nadesalingam, J.; Oyaizu, T.; Winer, D.; Asa, S.L.; Keshavjee, S.; Liu, M. XB130, a novel adaptor protein, promotes thyroid tumor growth. Am. J. Pathol. 2011, 178, 391–401. [Google Scholar] [CrossRef]
- Chen, L.; Yang, C.; Feng, J.; Liu, X.; Tian, Y.; Zhao, L.; Xie, R.; Liu, C.; Zhao, S.; Sun, H. Clinical significance of miR-34a expression in thyroid diseases - an (18)F-FDG PET-CT study. Cancer Manag. Res. 2017, 9, 903–913. [Google Scholar] [CrossRef] [PubMed]
- Kumari, S.; Gayatri Devi, V.; Badana, A.; Dasari, V.R.; Malla, R.R. CD151-A striking marker for cancer therapy. Biomark. Cancer 2015, 7, 7–11. [Google Scholar] [CrossRef]
- Reed, S.M.; Quelle, D.E. p53 acetylation: Regulation and consequences. Cancers (Basel) 2014, 7, 30–69. [Google Scholar] [CrossRef]
- Rogounovitch, T.I.; Saenko, V.A.; Ashizawa, K.; Sedliarou, I.A.; Namba, H.; Abrosimov, A.Y.; Lushnikov, E.F.; Roumiantsev, P.O.; Konova, M.V.; Petoukhova, N.S.; et al. TP53 codon 72 polymorphism in radiation-associated human papillary thyroid cancer. Oncol. Rep. 2006, 15, 949–956. [Google Scholar] [CrossRef][Green Version]
- Yeger, H.; Perbal, B. CCN family of proteins: Critical modulators of the tumor cell microenvironment. J. Cell Commun. Signal. 2016, 10, 229–240. [Google Scholar] [CrossRef]
- Ferrantini, M.; Capone, I.; Belardelli, F. Interferon-alpha and cancer: Mechanisms of action and new perspectives of clinical use. Biochimie 2007, 89, 884–893. [Google Scholar] [CrossRef]
- Araya, R.E.; Goldszmid, R.S. IFNAR1 degradation: A new mechanism for tumor immune evasion? Cancer Cell 2017, 31, 161–163. [Google Scholar] [CrossRef]
- Chen, W.-L.; Huang, A.-F.; Huang, S.-M.; Ho, C.-L.; Chang, Y.-L.; Chan, J.Y.-H. CD164 promotes lung tumor-initiating cells with stem cell activity and determines tumor growth and drug resistance via Akt/mTOR signaling. Oncotarget 2017, 8, 54115–54135. [Google Scholar] [CrossRef]
- Trivedi, R.; Mishra, D.P. Trailing TRAIL resistance: Novel targets for TRAIL sensitization in cancer cells. Front. Oncol 2015, 5, 69. [Google Scholar] [CrossRef] [PubMed]
- Sarhan, D.; D’Arcy, P.; Lundqvist, A. Regulation of TRAIL-receptor expression by the ubiquitin-proteasome system. Int. J. Mol. Sci. 2014, 15, 18557–18573. [Google Scholar] [CrossRef]
- Shin, M.S.; Kim, H.S.; Lee, S.H.; Park, W.S.; Kim, S.Y.; Park, J.Y.; Lee, J.H.; Lee, S.K.; Lee, S.N.; Jung, S.S.; et al. Mutations of tumor necrosis factor-related apoptosis-inducing ligand receptor 1 (TRAIL-R1) and receptor 2 (TRAIL-R2) genes in metastatic breast cancers. Cancer Res. 2001, 61, 4942–4946. [Google Scholar] [PubMed]
- Boyes, J.; Byfield, P.; Nakatani, Y.; Ogryzko, V. Regulation of activity of the transcription factor GATA-1 by acetylation. Nature 1998, 396, 594. [Google Scholar] [CrossRef]
- Srinivasan, S.; Meyer, R.D.; Lugo, R.; Rahimi, N. Identification of PDCL3 as a novel chaperone protein involved in the generation of functional VEGF receptor 2. J. Biol. Chem. 2013, 288, 23171–23181. [Google Scholar] [CrossRef] [PubMed]
- Siraj, A.K.; Masoodi, T.; Bu, R.; Beg, S.; Al-Sobhi, S.S.; Al-Dayel, F.; Al-Dawish, M.; Alkuraya, F.S.; Al-Kuraya, K.S. Genomic profiling of thyroid cancer reveals a role for thyroglobulin in metastasis. Am. J. Hum. Genet. 2016, 98, 1170–1180. [Google Scholar] [CrossRef]
- Ward, C.J.; Wu, Y.; Johnson, R.A.; Woollard, J.R.; Bergstralh, E.J.; Cicek, M.S.; Bakeberg, J.; Rossetti, S.; Heyer, C.M.; Petersen, G.M.; et al. Germline PKHD1 mutations are protective against colorectal cancer. Hum. Genet. 2011, 129, 345–349. [Google Scholar] [CrossRef] [PubMed]
- Li, D.; Xia, L.; Chen, M.; Lin, C.; Wu, H.; Zhang, Y.; Pan, S.; Li, X. miR-133b, a particular member of myomiRs, coming into playing its unique pathological role in human cancer. Oncotarget 2017, 8, 50193–50208. [Google Scholar] [CrossRef] [PubMed]
- de la Torre, N.G.; Buley, I.; Wass, J.A.; Turner, H.E. Angiogenesis and lymphangiogenesis in thyroid proliferative lesions: Relationship to type and tumour behaviour. Endocr. Relat. Cancer 2006, 13, 931–944. [Google Scholar] [CrossRef]
- Lee, J.H.; Kim, J.E.; Kim, B.G.; Han, H.H.; Kang, S.; Cho, N.H. STAT3-induced WDR1 overexpression promotes breast cancer cell migration. Cell. Signal. 2016, 28, 1753–1760. [Google Scholar] [CrossRef] [PubMed]
- Ono, S. Functions of actin-interacting protein 1 (AIP1)/WD repeat protein 1 (WDR1) in actin filament dynamics and cytoskeletal regulation. Biochem. Biophys. Res. Commun. 2018, 506, 315–322. [Google Scholar] [CrossRef] [PubMed]
- Kim, D.W.; Walker, R.L.; Meltzer, P.S.; Cheng, S.Y. Complex temporal changes in TGFbeta oncogenic signaling drive thyroid carcinogenesis in a mouse model. Carcinogenesis 2013, 34, 2389–2400. [Google Scholar] [CrossRef] [PubMed]
- Carvalho, D.F.G.; Zanetti, B.R.; Miranda, L.; Hassumi-Fukasawa, M.K.; Miranda-Camargo, F.; Crispim, J.C.O.; Soares, E.G. High IL-17 expression is associated with an unfavorable prognosis in thyroid cancer. Oncol. Lett. 2017, 13, 1925–1931. [Google Scholar] [CrossRef] [PubMed]
- Montemayor-Garcia, C.; Hardin, H.; Guo, Z.; Larrain, C.; Buehler, D.; Asioli, S.; Chen, H.; Lloyd, R.V. The role of epithelial mesenchymal transition markers in thyroid carcinoma progression. Endocr. Pathol. 2013, 24, 206–212. [Google Scholar] [CrossRef]
- Llorens, M.C.; Lorenzatti, G.; Cavallo, N.L.; Vaglienti, M.V.; Perrone, A.P.; Carenbauer, A.L.; Darling, D.S.; Cabanillas, A.M. Phosphorylation regulates functions of ZEB1 transcription factor. J. Cell. Physiol. 2016, 231, 2205–2217. [Google Scholar] [CrossRef]
- Bernabeu, C.; Lopez-Novoa, J.M.; Quintanilla, M. The emerging role of TGF-beta superfamily coreceptors in cancer. Biochim. Biophys. Acta 2009, 1792, 954–973. [Google Scholar] [CrossRef] [PubMed]
- Finger, E.C.; Turley, R.S.; Dong, M.; How, T.; Fields, T.A.; Blobe, G.C. TbetaRIII suppresses non-small cell lung cancer invasiveness and tumorigenicity. Carcinogenesis 2008, 29, 528–535. [Google Scholar] [CrossRef] [PubMed]
- Kai, H.; Kadono, T.; Kakinuma, T.; Tomita, M.; Ohmatsu, H.; Asano, Y.; Tada, Y.; Sugaya, M.; Sato, S. CCR10 and CCL27 are overexpressed in cutaneous squamous cell carcinoma. Pathol. Res. Pract. 2011, 207, 43–48. [Google Scholar] [CrossRef]
- Mian, C.; Ceccato, F.; Barollo, S.; Watutantrige-Fernando, S.; Albiger, N.; Regazzo, D.; de Lazzari, P.; Pennelli, G.; Rotondi, S.; Nacamulli, D.; et al. AHR over-expression in papillary thyroid carcinoma: Clinical and molecular assessments in a series of Italian acromegalic patients with a long-term follow-up. PLoS ONE 2014, 9, e101560. [Google Scholar] [CrossRef]
- Zhang, Y.Z.; Qin, F.; Han, Z.G.; Liu, Q.; Zhou, L.; Wang, Y.W. Prognostic significance of DLL4 expression in papillary thyroid cancer. Eur. Rev. Med. Pharmacol. Sci. 2015, 19, 2901–2905. [Google Scholar]
- Mukherjee, S.; Schaller, M.A.; Neupane, R.; Kunkel, S.L.; Lukacs, N.W. Regulation of T cell activation by Notch ligand, DLL4, promotes IL-17 production and Rorc activation. J. Immunol. 2009, 182, 7381–7388. [Google Scholar] [CrossRef] [PubMed]
- Bruland, O.; Fluge, O.; Akslen, L.A.; Eiken, H.G.; Lillehaug, J.R.; Varhaug, J.E.; Knappskog, P.M. Inverse correlation between PDGFC expression and lymphocyte infiltration in human papillary thyroid carcinomas. BMC Cancer 2009, 9, 425. [Google Scholar] [CrossRef] [PubMed]
- Ekpe-Adewuyi, E.; Lopez-Campistrous, A.; Tang, X.; Brindley, D.N.; McMullen, T.P.W. Platelet derived growth factor receptor alpha mediates nodal metastases in papillary thyroid cancer by driving the epithelial-mesenchymal transition. Oncotarget 2016, 7, 83684–83700. [Google Scholar] [CrossRef][Green Version]
- Soroceanu, L.; Akhavan, A.; Cobbs, C.S. Platelet-derived growth factor-alpha receptor activation is required for human cytomegalovirus infection. Nature 2008, 455, 391–395. [Google Scholar] [CrossRef]
- McDermott, U.; Ames, R.Y.; Iafrate, A.J.; Maheswaran, S.; Stubbs, H.; Greninger, P.; McCutcheon, K.; Milano, R.; Tam, A.; Lee, D.Y.; et al. Ligand-dependent platelet-derived growth factor receptor (PDGFR)-alpha activation sensitizes rare lung cancer and sarcoma cells to PDGFR kinase inhibitors. Cancer Res. 2009, 69, 3937–3946. [Google Scholar] [CrossRef]
- Fakhruddin, N.; Jabbour, M.; Novy, M.; Tamim, H.; Bahmad, H.; Farhat, F.; Zaatari, G.; Aridi, T.; Kriegshauser, G.; Oberkanins, C.; et al. BRAF and NRAS mutations in papillary thyroid carcinoma and concordance in BRAF mutations between primary and corresponding lymph node metastases. Sci. Rep. 2017, 7, 4666. [Google Scholar] [CrossRef] [PubMed]
- Abubaker, J.; Jehan, Z.; Bavi, P.; Sultana, M.; Al-Harbi, S.; Ibrahim, M.; Al-Nuaim, A.; Ahmed, M.; Amin, T.; Al-Fehaily, M.; et al. Clinicopathological analysis of papillary thyroid cancer with PIK3CA alterations in a Middle Eastern population. J. Clin. Endocrinol. Metab. 2008, 93, 611–618. [Google Scholar] [CrossRef] [PubMed]
- Zaballos, M.A.; Santisteban, P. Key signaling pathways in thyroid cancer. J. Endocrinol. 2017, 235, R43–R61. [Google Scholar] [CrossRef]
- Penha, R.C.C.; Buexm, L.A.; Rodrigues, F.R.; de Castro, T.P.; Santos, M.C.S.; Fortunato, R.S.; Carvalho, D.P.; Cardoso-Weide, L.C.; Ferreira, A.C.F. NKX2.5 is expressed in papillary thyroid carcinomas and regulates differentiation in thyroid cells. BMC Cancer 2018, 18, 498. [Google Scholar] [CrossRef] [PubMed]
- van Engelen, K.; Mommersteeg, M.T.; Baars, M.J.; Lam, J.; Ilgun, A.; van Trotsenburg, A.S.; Smets, A.M.; Christoffels, V.M.; Mulder, B.J.; Postma, A.V. The ambiguous role of NKX2-5 mutations in thyroid dysgenesis. PLoS ONE 2012, 7, e52685. [Google Scholar] [CrossRef] [PubMed]
- Chen, X.; Yue, B.; Zhang, C.; Qi, M.; Qiu, J.; Wang, Y.; Chen, J. MiR-130a-3p inhibits the viability, proliferation, invasion, and cell cycle, and promotes apoptosis of nasopharyngeal carcinoma cells by suppressing BACH2 expression. Biosci. Rep. 2017, 37, BSR20160576. [Google Scholar] [CrossRef] [PubMed]
- Garcia, J.M.; Silva, J.; Pena, C.; Garcia, V.; Rodriguez, R.; Cruz, M.A.; Cantos, B.; Provencio, M.; Espana, P.; Bonilla, F. Promoter methylation of the PTEN gene is a common molecular change in breast cancer. Genes Chromosomes Cancer 2004, 41, 117–124. [Google Scholar] [CrossRef]
- Krzeslak, A.; Pomorski, L.; Lipinska, A. Expression, localization, and phosphorylation of Akt1 in benign and malignant thyroid lesions. Endocr. Pathol. 2011, 22, 206–211. [Google Scholar] [CrossRef] [PubMed]
- Ringel, M.D.; Hayre, N.; Saito, J.; Saunier, B.; Schuppert, F.; Burch, H.; Bernet, V.; Burman, K.D.; Kohn, L.D.; Saji, M. Overexpression and overactivation of Akt in thyroid carcinoma. Cancer Res. 2001, 61, 6105–6111. [Google Scholar]
- Murugan, A.K.; Humudh, E.A.; Qasem, E.; Al-Hindi, H.; Almohanna, M.; Hassan, Z.K.; Alzahrani, A.S. Absence of somatic mutations of the mTOR gene in differentiated thyroid cancer. Meta Gene 2015, 6, 69–71. [Google Scholar] [CrossRef]
- Mitra, A.; Kalayarasan, S.; Gupta, V.; Radha, V. TC-PTP dephosphorylates the guanine nucleotide exchange factor C3G (RapGEF1) and negatively regulates differentiation of human neuroblastoma cells. PLoS ONE 2011, 6, e23681. [Google Scholar] [CrossRef] [PubMed]
- Wang, Y.L.; Gong, W.G.; Yuan, Q.L. Effects of miR-27a upregulation on thyroid cancer cells migration, invasion, and angiogenesis. Genet. Mol. Res. 2016, 4, 15. [Google Scholar] [CrossRef] [PubMed]
- Vannini, F.; Kashfi, K.; Nath, N. The dual role of iNOS in cancer. Redox Biol. 2015, 6, 334–343. [Google Scholar] [CrossRef]
- Jiang, H.; Zhang, G.; Wu, J.H.; Jiang, C.P. Diverse roles of miR-29 in cancer (review). Oncol. Rep. 2014, 31, 1509–1516. [Google Scholar] [CrossRef]
- Li, H.; Zhao, L.; Zhang, Z.; Zhang, H.; Ding, C.; Su, Z. Roles of microRNA let-7b in papillary thyroid carcinoma by regulating HMGA2. Tumour Biol. 2017, 39, 1010428317719274. [Google Scholar] [CrossRef] [PubMed]
- Deng, Y.; Wang, J.; Wang, G.; Jin, Y.; Luo, X.; Xia, X.; Gong, J.; Hu, J. p55PIK transcriptionally activated by MZF1 promotes colorectal cancer cell proliferation. Biomed. Res. Int. 2013, 2013, 868131. [Google Scholar] [CrossRef] [PubMed]
- Nygaard, M.; Terkelsen, T.; Vidas Olsen, A.; Sora, V.; Salamanca Viloria, J.; Rizza, F.; Bergstrand-Poulsen, S.; Di Marco, M.; Vistesen, M.; Tiberti, M.; et al. The mutational landscape of the oncogenic MZF1 SCAN domain in cancer. Front. Mol. Biosci. 2016, 3, 78. [Google Scholar] [CrossRef]
- Ma, Y.; Qin, H.; Cui, Y. MiR-34a targets GAS1 to promote cell proliferation and inhibit apoptosis in papillary thyroid carcinoma via PI3K/Akt/Bad pathway. Biochem. Biophys. Res. Commun. 2013, 441, 958–963. [Google Scholar] [CrossRef]
- Lamb, J.; Crawford, E.D.; Peck, D.; Modell, J.W.; Blat, I.C.; Wrobel, M.J.; Lerner, J.; Brunet, J.P.; Subramanian, A.; Ross, K.N.; et al. The Connectivity Map: Using gene-expression signatures to connect small molecules, genes, and disease. Science 2006, 313, 1929–1935. [Google Scholar] [CrossRef]




| Nodes/Edges | Candidate GEN | Normal GEN | Early GEN | Late GEN |
|---|---|---|---|---|
| TF-lncRNA | 227 | 114 | 110 | 113 |
| TF-miRNA | 2488 | 1626 | 1945 | 1839 |
| TF-gene | 87,257 | 46,800 | 46,618 | 46,317 |
| TF-TF | 30,970 | 17,149 | 15,263 | 14,632 |
| TFs | 2122 | 1590 | 1646 | 1611 |
| lncRNA-lncRNA | 4 | 0 | 0 | 0 |
| lncRNA-miRNA | 0 | 0 | 0 | 0 |
| lncRNA-gene | 832 | 108 | 111 | 87 |
| lncRNA-TF | 322 | 67 | 75 | 64 |
| lncRNAs | 197 | 103 | 114 | 115 |
| miRNA-lncRNA | 819 | 95 | 158 | 134 |
| miRNA-miRNA | 172 | 22 | 15 | 15 |
| miRNA-gene | 220,494 | 34,858 | 33,447 | 34,389 |
| miRNA-TF | 45,908 | 7219 | 3833 | 3688 |
| miRNAs | 999 | 829 | 805 | 833 |
| Receptors | 2583 | 2376 | 2433 | 2448 |
| PPIs | 4,285,416 | 525,333 | 856,115 | 950,194 |
| Proteins | 14,583 | 13,602 | 13,789 | 13,806 |
| Total Nodes | 20,484 | 18,500 | 18,787 | 18,813 |
| Total edges | 4,674,909 | 633,391 | 957,690 | 1,051,472 |
© 2019 by the authors. Licensee MDPI, Basel, Switzerland. This article is an open access article distributed under the terms and conditions of the Creative Commons Attribution (CC BY) license (http://creativecommons.org/licenses/by/4.0/).
Share and Cite
Yeh, S.-J.; Lin, C.-Y.; Li, C.-W.; Chen, B.-S. Systems Biology Approaches to Investigate Genetic and Epigenetic Molecular Progression Mechanisms for Identifying Gene Expression Signatures in Papillary Thyroid Cancer. Int. J. Mol. Sci. 2019, 20, 2536. https://doi.org/10.3390/ijms20102536
Yeh S-J, Lin C-Y, Li C-W, Chen B-S. Systems Biology Approaches to Investigate Genetic and Epigenetic Molecular Progression Mechanisms for Identifying Gene Expression Signatures in Papillary Thyroid Cancer. International Journal of Molecular Sciences. 2019; 20(10):2536. https://doi.org/10.3390/ijms20102536
Chicago/Turabian StyleYeh, Shan-Ju, Chien-Yu Lin, Cheng-Wei Li, and Bor-Sen Chen. 2019. "Systems Biology Approaches to Investigate Genetic and Epigenetic Molecular Progression Mechanisms for Identifying Gene Expression Signatures in Papillary Thyroid Cancer" International Journal of Molecular Sciences 20, no. 10: 2536. https://doi.org/10.3390/ijms20102536
APA StyleYeh, S.-J., Lin, C.-Y., Li, C.-W., & Chen, B.-S. (2019). Systems Biology Approaches to Investigate Genetic and Epigenetic Molecular Progression Mechanisms for Identifying Gene Expression Signatures in Papillary Thyroid Cancer. International Journal of Molecular Sciences, 20(10), 2536. https://doi.org/10.3390/ijms20102536

