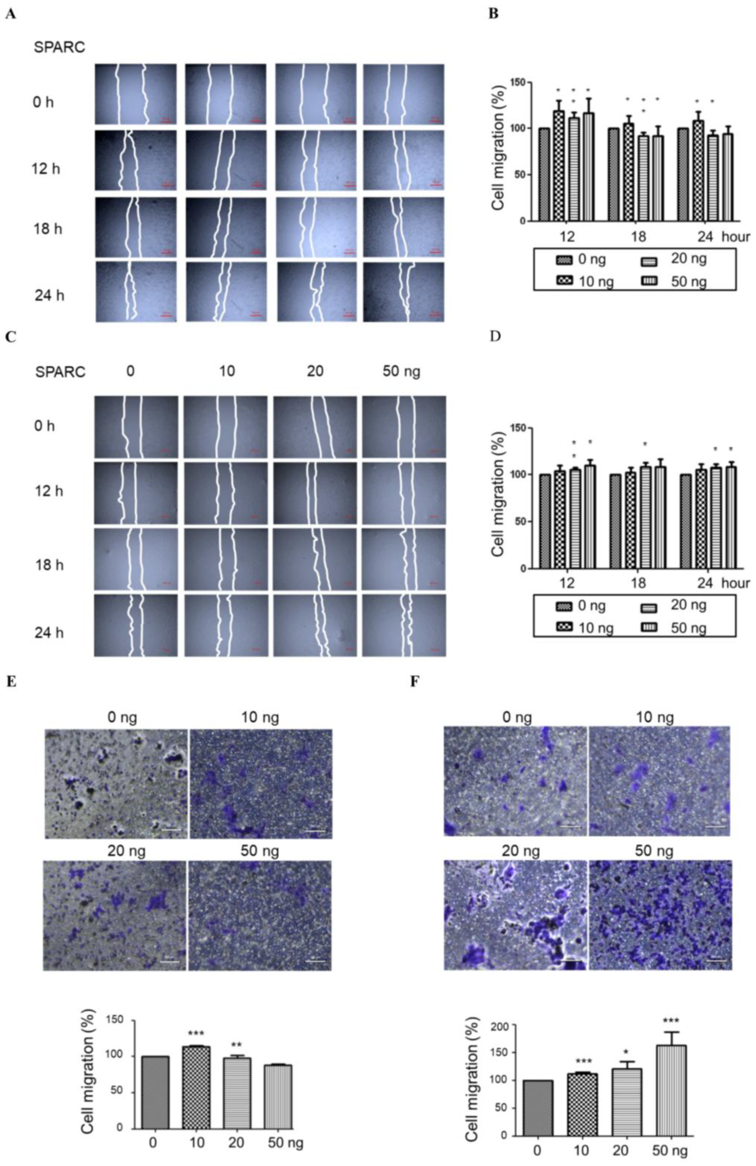
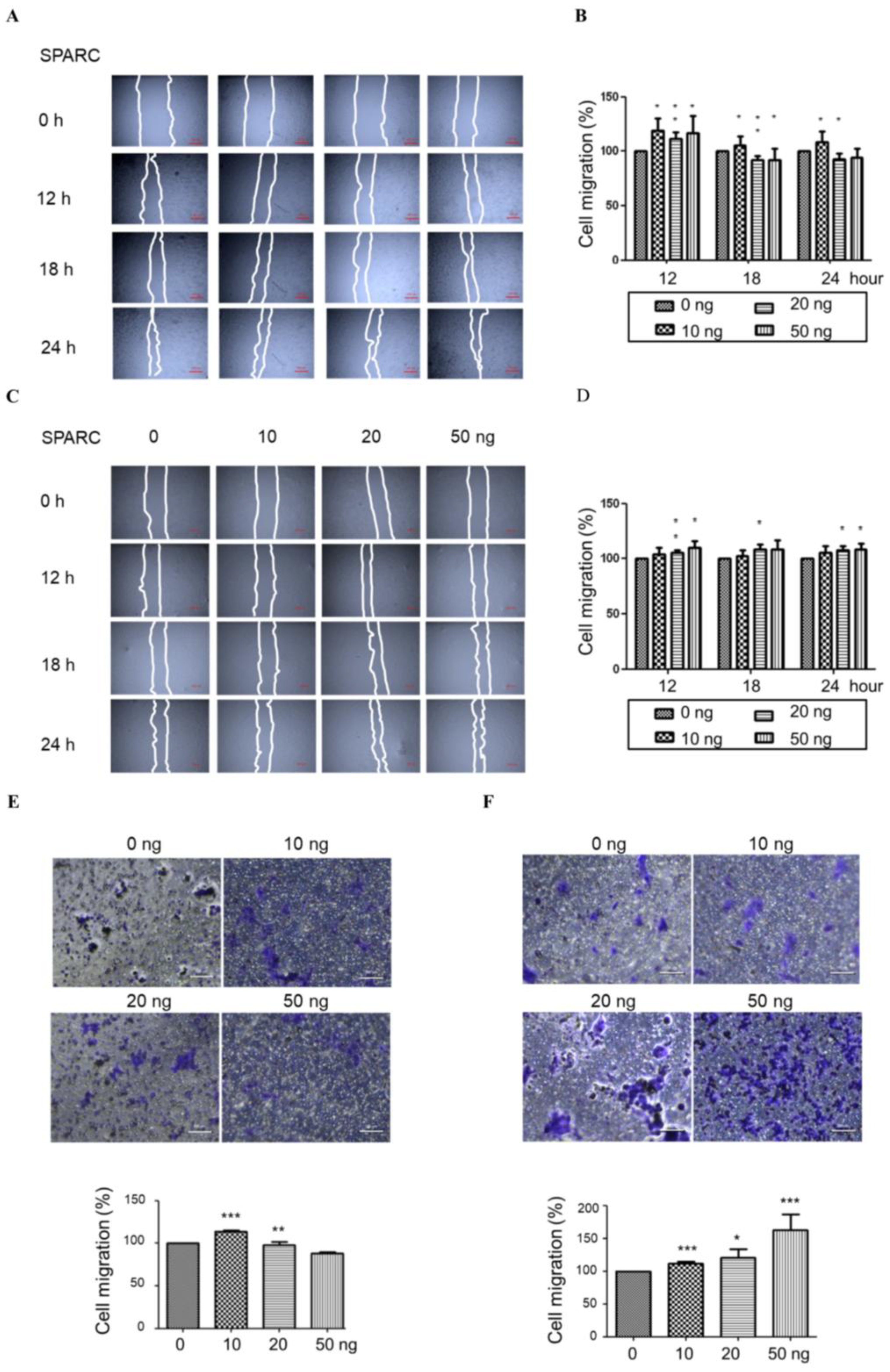
We would like to submit the correction to our published paper []. The reason for the correction is that the pictures provided in Figure 2A,C were represented by the same picture. Figure 2A is correct (FaDu cell), but Figure 2C is wrong (Detroit 562). For such reason, the Figure 2C should be replaced with the correct picture. The quantitative results provided in Figure 2D is correct. These changes do not change on the results and conclusions of our paper. We apologize for any inconvenience caused.

Reference
- Chang, C.-H.; Yen, M.-C.; Liao, S.-H.; Hsu, Y.-L.; Lai, C.-S.; Chang, K.-P.; Hsu, Y.-L. Secreted Protein Acidic and Rich in Cysteine (SPARC) Enhances Cell Proliferation, Migration, and Epithelial Mesenchymal Transition, and SPARC Expression is Associated with Tumor Grade in Head and Neck Cancer. Int. J. Mol. Sci. 2017, 18, 1566. [Google Scholar] [CrossRef] [PubMed]
© 2018 by the authors. Licensee MDPI, Basel, Switzerland. This article is an open access article distributed under the terms and conditions of the Creative Commons Attribution (CC BY) license (http://creativecommons.org/licenses/by/4.0/).