The Differentiation of Rat Oligodendroglial Cells Is Highly Influenced by the Oxygen Tension: In Vitro Model Mimicking Physiologically Normoxic Conditions
Abstract
:1. Introduction
2. Results
2.1. The Cell Culture Density Influences Oligodendrocyte Differentiation
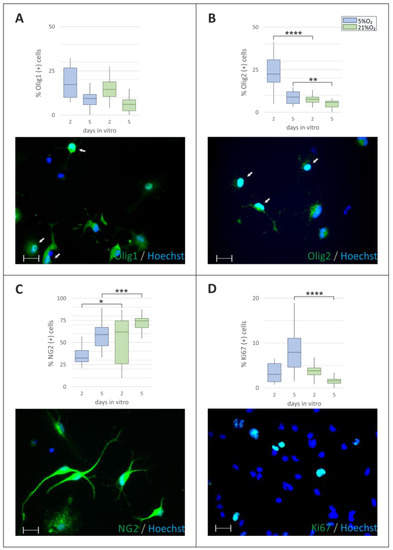
2.2. Normoxic Conditions Promote Cell Proliferation and Support the Abundancy of the Progenitor Fraction in In Vitro Oligodendroglial Primary Monocultures
2.3. The Ambient Oxygen Tension Accelerates the Maturation of Oligodendrocytes
2.4. The Supplementation with a Low Serum Concentration Significantly Affects Oligodendroglial Differentiation
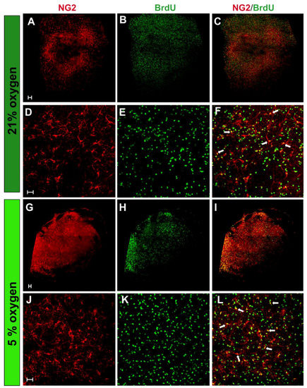
2.5. Cell Proliferation and Differentiation under Normoxic Conditions in Organotypic Hippocampal Slices
3. Discussion
4. Materials and Methods
4.1. Primary Culture of Rat Oligodendrocyte Progenitors In Vitro
4.2. In Vitro Culture of Organotypic Hippocampal Slices (OHC)
4.3. Immunofluorescent Staining of Differentiating Oligodendrocytes
4.4. Biochemical Analysis of Myelin Protein Expression in Differentiating Oligodendrocytes
4.5. Estimation of the Differentiating Cell Morphology
4.6. Statistical Analysis
Acknowledgments
Author Contributions
Conflicts of Interest
Abbreviations
| BrdU | 5-Bromo-2′-Deoxyuridine |
| CNP | 2′,3′-Cyclic-nucleotide 3′-phosphodiesterase |
| DIV | days in vitro |
| FBS | fetal bovine serum |
| HIFs | hypoxia inducible factors |
| MBP | myelin basic proteins |
| NG2 | chondroitin sulfate proteoglycan |
| OPC | oligodendrocyte progenitor cell |
| PLP | Myelin proteolipid protein |
References
- Dawson, M.R.; Levine, J.M.; Reynolds, R. NG2-expressing cells in the central nervous system: Are they oligodendroglial progenitors? J. Neurosci. Res. 2000, 61, 471–479. [Google Scholar] [CrossRef]
- Geha, S.; Pallud, J.; Junier, M.P.; Devaux, B.; Leonard, N.; Chassoux, F.; Chneiweiss, H.; Daumas-Duport, C.; Varlet, P. NG2+/Olig2+ cells are the major cycle-related cell population of the adult human normal brain. Brain Pathol. 2010, 20, 399–411. [Google Scholar] [CrossRef] [PubMed]
- Wheeler, N.A.; Fuss, B. Extracellular cues influencing oligodendrocyte differentiation and (re)myelination. Exp. Neurol. 2016, 283, 512–530. [Google Scholar] [CrossRef] [PubMed]
- Herbert, A.L.; Monk, K.R. Advances in myelinating glial cell development. Curr. Opin. Neurobiol. 2017, 42, 53–60. [Google Scholar] [CrossRef] [PubMed]
- Dai, X.; Lercher, L.D.; Clinton, P.M.; Du, Y.; Livingston, D.L.; Vieira, C.; Yang, L.; Shen, M.M.; Dreyfus, C.F. The trophic role of oligodendrocytes in the basal forebrain. J. Neurosci. 2003, 23, 5846–5853. [Google Scholar] [PubMed]
- Sypecka, J.; Sarnowska, A. The neuroprotective effect exerted by oligodendroglial progenitors on ischemically impaired hippocampal cells. Mol. Neurobiol. 2014, 49, 685–701. [Google Scholar] [CrossRef] [PubMed]
- Zeis, T.; Enz, L.; Schaeren-Wiemers, N. The immunomodulatory oligodendrocyte. Brain Res. 2016, 1641, 139–148. [Google Scholar] [CrossRef] [PubMed]
- Morrison, B.M.; Lee, Y.; Rothstein, J.D. Oligodendroglia: Metabolic supporters of axons. Trends Cell Biol. 2013, 23, 644–651. [Google Scholar] [CrossRef] [PubMed]
- Saab, A.S.; Tzvetanova, I.D.; Nave, K.A. The role of myelin and oligodendrocytes in axonal energy metabolism. Curr. Opin. Neurobiol. 2013, 23, 1065–1072. [Google Scholar] [CrossRef] [PubMed]
- Baltan, S. Can lactate serve as an energy substrate for axons in good times and in bad, in sickness and in health? Metab. Brain Dis. 2015, 30, 25–30. [Google Scholar] [CrossRef] [PubMed]
- Piaton, G.; Gould, R.M.; Lubetzki, C. Axon-oligodendrocyte interactions during developmental myelination, demyelination and repair. J. Neurochem. 2010, 114, 1243–1260. [Google Scholar] [CrossRef] [PubMed]
- Kramer-Albers, E.M.; White, R. From axon-glial signalling to myelination: The integrating role of oligodendroglial Fyn kinase. Cell. Mol. Life Sci. 2011, 68, 2003–2012. [Google Scholar] [CrossRef] [PubMed]
- Ferent, J.; Ruat, M.; Traiffort, E. Investigation of the proteolipid protein promoter activity during demyelination and repair. Differentiation 2013, 85, 182–189. [Google Scholar] [CrossRef] [PubMed]
- Boghdadi, A.G.; Teo, L.; Bourne, J.A. The Involvement of the Myelin-Associated Inhibitors and Their Receptors in CNS Plasticity and Injury. Mol. Neurobiol. 2017. [Google Scholar] [CrossRef] [PubMed]
- Rosenberg, S.S.; Kelland, E.E.; Tokar, E.; De la Torre, A.R.; Chan, J.R. The geometric and spatial constraints of the microenvironment induce oligodendrocyte differentiation. Proc. Natl. Acad. Sci. USA 2008, 105, 14662–14667. [Google Scholar] [CrossRef] [PubMed]
- Lopez Juarez, A.; He, D.; Richard Lu, Q. Oligodendrocyte progenitor programming and reprogramming: Toward myelin regeneration. Brain Res. 2016, 1638, 209–220. [Google Scholar] [CrossRef] [PubMed]
- Wang, Y.; Liu, L.; Chen, H.; Cheng, L.; Jiang, L. Influence of the Epileptiform Discharge Microenvironment on the Differentiation of Oligodendrocyte Precursor Cells. Brain Res. 2017. [Google Scholar] [CrossRef] [PubMed]
- Simon, C.; Götz, M.; Dimou, L. Progenitors in the adult cerebral cortex: Cell cycle properties and regulation by physiological stimuli and injury. Glia 2011, 59, 869–881. [Google Scholar] [CrossRef] [PubMed]
- Hughes, E.G.; Kang, S.H.; Fukaya, M.; Bergles, D.E. Oligodendrocyte progenitors balance growth with self-repulsion to achieve homeostasis in the adult brain. Nat. Neurosci. 2013, 16, 668–676. [Google Scholar] [CrossRef] [PubMed]
- Viganò, F.; Schneider, S.; Cimino, M.; Bonfanti, E.; Gelosa, P.; Sironi, L.; Abbracchio, M.P.; Dimou, L. GPR17 expressing NG2-Glia: Oligodendrocyte progenitors serving as a reserve pool after injury. Glia 2016, 64, 287–299. [Google Scholar] [CrossRef] [PubMed]
- Sypecka, J.; Sarnowska, A.; Gadomska-Szabłowska, I.; Lukomska, B.; Domańska-Janik, K. Differentiation of glia-committed NG2 cells: The role of factors released from hippocampus and spinal cord. Acta Neurobiol. Exp. (Wars) 2013, 73, 116–129. [Google Scholar] [PubMed]
- Sypecka, J.; Sarnowska, A. Heterogeneity of local tissue microenvironment influences differentiation of oligodendroglial progenitors. Folia Neuropathol. 2013, 51, 103–110. [Google Scholar] [CrossRef] [PubMed]
- Chen, H.L.; Pistollato, F.; Hoeppner, D.J.; Ni, H.T.; McKay, R.D.; Panchision, D.M. Oxygen tension regulates survival and fate of mouse central nervous system precursors at multiple levels. Stem Cells 2007, 25, 2291–2301. [Google Scholar] [CrossRef] [PubMed]
- Xie, Y.; Zhang, J.; Lin, Y.; Gaeta, X.; Meng, X.; Wisidagama, D.R.; Cinkornpumin, J.; Koehler, C.M.; Malone, C.S.; Teitell, M.A.; et al. Defining the role of oxygen tension in human neural progenitor fate. Stem Cell Rep. 2014, 11, 743–757. [Google Scholar] [CrossRef] [PubMed]
- Wagenführ, L.; Meyer, A.K.; Marrone, L.; Storch, A. Oxygen Tension within the Neurogenic Niche Regulates Dopaminergic Neurogenesis in the Developing Midbrain. Stem Cells Dev. 2016, 25, 227–238. [Google Scholar] [CrossRef] [PubMed]
- Wellmann, S.; Bührer, C.; Schmitz, T. Focal necrosis and disturbed myelination in the white matter of newborn infants: A tale of too much or too little oxygen. Front. Pediatr. 2015, 2, 143. [Google Scholar] [CrossRef] [PubMed]
- Zonouzi, M.; Scafidi, J.; Li, P.; McEllin, B.; Edwards, J.; Dupree, J.L.; Harvey, L.; Sun, D.; Hübner, C.A.; Cull-Candy, S.G.; et al. GABAergic regulation of cerebellar NG2 cell development is altered in perinatal white matter injury. Nat. Neurosci. 2015, 18, 674–682. [Google Scholar] [CrossRef] [PubMed]
- Van Tilborg, E.; Heijnen, C.J.; Benders, M.J.; van Bel, F.; Fleiss, B.; Gressens, P.; Nijboer, C.H. Impaired oligodendrocyte maturation in preterm infants: Potential therapeutic targets. Prog. Neurobiol. 2016, 36, 28–49. [Google Scholar] [CrossRef] [PubMed]
- Erecińska, M.; Silver, I.A. Tissue oxygen tension and brain sensitivity to hypoxia. Respir. Physiol. 2001, 128, 263–276. [Google Scholar] [CrossRef]
- Mohyeldin, A.; Garzón-Muvdi, T.; Quiñones-Hinojosa, A. Oxygen in stem cell biology: A critical component of the stem cell niche. Cell Stem Cell 2010, 7, 150–161. [Google Scholar] [CrossRef] [PubMed]
- Van der Knaap, M.S.; Bugiani, M. Leukodystrophies: A proposed classification system based on pathological changes and pathogenetic mechanisms. Acta Neuropathol. 2017, 134, 351–382. [Google Scholar] [CrossRef] [PubMed]
- Lebrun, C.; Kantarci, O.H.; Siva, A.; Pelletier, D.; Okuda, D.T. RISConsortium. Anomalies Characteristic of Central Nervous System Demyelination: Radiologically Isolated Syndrome. Neurol. Clin. 2018, 36, 59–68. [Google Scholar] [CrossRef] [PubMed]
- Hu, J.; Deng, L.; Wang, X.; Xu, X.M. Effects of extracellular matrix molecules on the growth properties of oligodendrocyte progenitor cells in vitro. J. Neurosci. Res. 2009, 87, 2854–2862. [Google Scholar] [CrossRef] [PubMed]
- Dugas, J.C.; Ibrahim, A.; Barres, B.A. The T3-induced gene KLF9 regulates oligodendrocyte differentiation and myelin regeneration. Mol. Cell. Neurosci. 2012, 50, 45–57. [Google Scholar] [CrossRef] [PubMed]
- Fernández, M.; Baldassarro, V.A.; Sivilia, S.; Giardino, L.; Calzà, L. Inflammation severely alters thyroid hormone signaling in the central nervous system during experimental allergic encephalomyelitis in rat: Direct impact on OPCs differentiation failure. Glia 2016, 64, 1573–1589. [Google Scholar] [CrossRef] [PubMed]
- Lee, J.Y.; Petratos, S. Thyroid Hormone Signaling in Oligodendrocytes: From Extracellular Transport to Intracellular Signal. Mol. Neurobiol. 2016, 53, 6568–6583. [Google Scholar] [CrossRef] [PubMed]
- Lin, S.; Bergles, D.E. Synaptic signaling between GABAergic interneurons and oligodendrocyte precursor cells in the hippocampus. Nat. Neurosci. 2004, 24–32. [Google Scholar] [CrossRef] [PubMed]
- Hines, J.H.; Ravanelli, A.M.; Schwindt, R.; Scott, E.K.; Appel, B. Neuronal activity biases axon selection for myelination in vivo. Nat. Neurosci. 2015, 18, 683–689. [Google Scholar] [CrossRef] [PubMed]
- Wake, H.; Ortiz, F.C.; Woo, D.H.; Lee, P.R.; Angulo, M.C.; Fields, R.D. Nonsynaptic junctions on myelinating glia promote preferential myelination of electrically active axons. Nat. Commun. 2015, 6, 7844. [Google Scholar] [CrossRef] [PubMed]
- Zhu, B.; Nicholls, M.; Gu, Y.; Zhang, G.; Zhao, C.; Franklin, R.J.; Song, B. Electric Signals Regulate the Directional Migration of Oligodendrocyte Progenitor Cells (OPCs) via β1 Integrin. Int. J. Mol. Sci. 2016, 17, 1948. [Google Scholar] [CrossRef] [PubMed]
- Bechler, M.E.; Byrne, L.; Ffrench-Constant, C. CNS Myelin Sheath Lengths Are an Intrinsic Property of Oligodendrocytes. Curr. Biol. 2015, 25, 2411–2416. [Google Scholar] [CrossRef] [PubMed]
- Almeida, R.; Lyons, D. Oligodendrocyte Development in the absence of their target axons in vivo. PLoS ONE 2016, 11, e0164432. [Google Scholar] [CrossRef] [PubMed]
- Kraft, A.D. The use of glial data in human health assessments of environmental contaminants. Toxicology 2015, 333, 127–136. [Google Scholar] [CrossRef] [PubMed]
- Dincman, T.A.; Beare, J.E.; Ohri, S.S.; Gallo, V.; Hetman, M.; Whittemore, S.R. Histone deacetylase inhibition is cytotoxic to oligodendrocyte precursor cells in vitro and in vivo. Int. J. Dev. Neurosci. 2016, 54, 53–61. [Google Scholar] [CrossRef] [PubMed]
- Qu, Y.; Tang, J.; Wang, H.; Li, S.; Zhao, F.; Zhang, L.; Richard Lu, Q.; Mu, D. RIPK3 interactions with MLKL and CaMKII mediate oligodendrocytes death in the developing brain. Cell Death Dis. 2017, 8, e2629. [Google Scholar] [CrossRef] [PubMed]
- Bordt, E.A. The importance of controlling in vitro oxygen tension to accurately model in vivo neurophysiology. Neurotoxicology 2017. [Google Scholar] [CrossRef] [PubMed]
- Jež, M.; Rožman, P.; Ivanović, Z.; Bas, T. Concise review: The role of oxygen in hematopoietic stem cell physiology. J. Cell. Physiol. 2015, 230, 1999–2005. [Google Scholar] [CrossRef] [PubMed]
- Wang, B.; Armstrong, J.S.; Reyes, M.; Kulikowicz, E.; Lee, J.H.; Spicer, D.; Bhalala, U.; Yang, Z.J.; Koehler, R.C.; Martin, L.J.; et al. White matter apoptosis is increased by delayed hypothermia and rewarming in a neonatal piglet model of hypoxic ischemic encephalopathy. Neuroscience 2016, 316, 296–310. [Google Scholar] [CrossRef] [PubMed]
- Yao, S.; Tang, B.; Li, G.; Fan, R.; Cao, F. miR-455 inhibits neuronal cell death by targeting TRAF3 in cerebral ischemic stroke. Neuropsychiatr. Dis. Treat. 2016, 12, 3083–3092. [Google Scholar] [CrossRef] [PubMed]
- Redshaw, Z.; Loughna, P.T. Oxygen concentration modulates the differentiation of muscle stem cells toward myogenic and adipogenic fates. Differentiation 2012, 84, 193–202. [Google Scholar] [CrossRef] [PubMed]
- Kumar, H.; Choi, D.K. Hypoxia Inducible Factor Pathway and Physiological Adaptation: A Cell Survival Pathway? Mediat. Inflamm. 2015, 2015, 584758. [Google Scholar] [CrossRef] [PubMed]
- Yuen, T.J.; Silbereis, J.C.; Griveau, A.; Chang, S.M.; Daneman, R.; Fancy, S.P.; Zahed, H.; Maltepe, E.; Rowitch, D.H. Oligodendrocyte-encoded HIF function couples postnatal myelination and white matter angiogenesis. Cell 2014, 158, 383–396. [Google Scholar] [CrossRef] [PubMed]
- Sim, J.; Johnson, R.S. A whiter shade of gray: HIF and coordination of angiogenesis with postnatal myelination. Dev. Cell 2014, 30, 116–117. [Google Scholar] [CrossRef] [PubMed]
- Janowska, J.; Sypecka, J. Therapeutic Strategies for Leukodystrophic Disorders Resulting from Perinatal Asphyxia: Focus on Myelinating Oligodendrocytes. Mol. Neurobiol. 2017. [Google Scholar] [CrossRef] [PubMed]
- Li, H.; He, Y.; Richardson, W.D.; Casaccia, P. Two-tier transcriptional control of oligodendrocyte differentiation. Curr. Opin. Neurobiol. 2009, 19, 479–485. [Google Scholar] [CrossRef] [PubMed]
- Meijer, D.H.; Kane, M.F.; Mehta, S.; Liu, H.; Harrington, E.; Taylor, C.M.; Stiles, C.D.; Rowitch, D.H. Separated at birth? The functional and molecular divergence of OLIG1 and OLIG2. Nat. Rev. Neurosci. 2012, 13, 819–831. [Google Scholar] [CrossRef] [PubMed]
- Dai, J.; Bercury, K.K.; Jin, W.; Macklin, W.B. Olig1 Acetylation and Nuclear Export Mediate Oligodendrocyte Development. J. Neurosci. 2015, 35, 15875–15893. [Google Scholar] [CrossRef] [PubMed]
- Sabo, J.K.; Heine, V.; Silbereis, J.C.; Schirmer, L.; Levison, S.W.; Rowitch, D.H. Olig1 is required for noggin-induced neonatal myelin repair. Ann. Neurol. 2017, 81, 560–571. [Google Scholar] [CrossRef] [PubMed]
- Nishiyama, A.; Watanabe, M.; Yang, Z.; Bu, J. Identity, distribution, and development of polydendrocytes: NG2-expressing glial cells. J. Neurocytol. 2002, 31, 437–455. [Google Scholar] [CrossRef] [PubMed]
- Honsa, P.; Pivonkova, H.; Dzamba, D.; Filipova, M.; Anderova, M. Polydendrocytes display large lineage plasticity following focal cerebral ischemia. PLoS ONE 2012, 7, e36816. [Google Scholar] [CrossRef] [PubMed]
- Feldmann, A.; Amphornrat, J.; Schönherr, M.; Winterstein, C.; Möbius, W.; Ruhwedel, T.; Danglot, L.; Nave, K.A.; Galli, T.; Bruns, D.; et al. Transport of the major myelin proteolipid protein is directed by VAMP3 and VAMP7. J. Neurosci. 2011, 31, 5659–5672. [Google Scholar] [CrossRef] [PubMed]
- Gottle, P.; Küry, P. Intracellular Protein Shuttling: A Mechanism Relevant for Myelin Repair in Multiple Sclerosis? Int. J. Mol. Sci. 2015, 16, 15057–15085. [Google Scholar] [CrossRef] [PubMed]
- Bijlard, M.; de Jonge, J.C.; Klunder, B.; Nomden, A.; Hoekstra, D.; Baron, W. MAL Is a Regulator of the Recruitment of Myelin Protein PLP to Membrane Microdomains. PLoS ONE 2016, 11, e0155317. [Google Scholar] [CrossRef] [PubMed]
- Bauer, N.M.; Moos, C.; Van Horssen, J.; Witte, M.; Van Der Valk, P.; Altenhein, B.; Luhmann, H.J.; White, R. Myelin basic protein synthesis is regulated by small non-coding RNA 715. EMBO Rep. 2012, 13, 827–834. [Google Scholar] [CrossRef] [PubMed]
- White, R.; Krämer-Albers, E.M. Axon-glia interaction and membrane traffic in myelin formation. Front. Cell. Neurosci. 2014, 7, 284. [Google Scholar] [CrossRef] [PubMed]
- Jahn, O.; Tenzer, S.; Werner, H.B. Myelin proteomics: Molecular anatomy of an insulating sheath. Mol. Neurobiol. 2009, 40, 55–72. [Google Scholar] [CrossRef] [PubMed]
- Aggarwal, S.; Snaidero, N.; Pähler, G.; Frey, S.; Sánchez, P.; Zweckstetter, M.; Janshoff, A.; Schneider, A.; Weil, M.T.; Schaap, I.A.; et al. Myelin membrane assembly is driven by a phase transition of myelin basic proteins into a cohesive protein meshwork. PLoS Biol. 2013, 11, e1001577. [Google Scholar] [CrossRef] [PubMed]
- Bakhti, M.; Aggarwal, S.; Simons, M. Myelin architecture: Zippering membranes tightly together. Cell Mol. Life Sci. 2014, 71, 1265–1277. [Google Scholar] [CrossRef] [PubMed]
- Snaidero, N.; Simons, M. The logistics of myelin biogenesis in the central nervous system. Glia 2017, 65, 1021–1031. [Google Scholar] [CrossRef] [PubMed]
- Brill, C.; Scheuer, T.; Bührer, C.; Endesfelder, S.; Schmitz, T. Oxygen impairs oligodendroglial development via oxidative stress and reduced expression of HIF-1α. Sci. Rep. 2017, 7, 43000. [Google Scholar] [CrossRef] [PubMed]
- Pistollato, F.; Chen, H.L.; Schwartz, P.H.; Basso, G.; Panchision, D.M. Oxygen tension controls the expansion of human CNS precursors and the generation of astrocytes and oligodendrocytes. Mol. Cell. Neurosci. 2007, 35, 424–435. [Google Scholar] [CrossRef] [PubMed]
- Ferreira, T.A.; Blackman, A.V.; Oyrer, J.; Jayabal, S.; Chung, A.J.; Watt, A.J.; Sjöström, P.J.; van Meyel, D.J. Neuronal morphometry directly from bitmap images. Nat. Methods 2014, 11, 982–984. [Google Scholar] [CrossRef] [PubMed]
- Garcia-Segura, L.M.; Perez-Marquez, J. A new mathematical function to evaluate neuronal morphology using the Sholl analysis. J. Neurosci. Methods 2014, 226, 103–109. [Google Scholar] [CrossRef] [PubMed]









| Impact of Different Culture Conditions on OPCs | Proliferation | Maturation |
|---|---|---|
| OPCs and OHC in serum-free medium | ||
| 5% O2 | ↑ | ↓ |
| 21% O2 | ↓ | ↑ |
| OPCs in medium supplemented with 1% FBS | ||
| 5% O2 | − | ↑ |
| 21% O2 | ↑ | ↑ |
| OPCs in serum-free medium, 5% O2 | ||
| high density of culture | ↑ | ↓ |
| low density of culture | ↓ | ↑ |
© 2018 by the authors. Licensee MDPI, Basel, Switzerland. This article is an open access article distributed under the terms and conditions of the Creative Commons Attribution (CC BY) license (http://creativecommons.org/licenses/by/4.0/).
Share and Cite
Janowska, J.; Ziemka-Nalecz, M.; Sypecka, J. The Differentiation of Rat Oligodendroglial Cells Is Highly Influenced by the Oxygen Tension: In Vitro Model Mimicking Physiologically Normoxic Conditions. Int. J. Mol. Sci. 2018, 19, 331. https://doi.org/10.3390/ijms19020331
Janowska J, Ziemka-Nalecz M, Sypecka J. The Differentiation of Rat Oligodendroglial Cells Is Highly Influenced by the Oxygen Tension: In Vitro Model Mimicking Physiologically Normoxic Conditions. International Journal of Molecular Sciences. 2018; 19(2):331. https://doi.org/10.3390/ijms19020331
Chicago/Turabian StyleJanowska, Justyna, Malgorzata Ziemka-Nalecz, and Joanna Sypecka. 2018. "The Differentiation of Rat Oligodendroglial Cells Is Highly Influenced by the Oxygen Tension: In Vitro Model Mimicking Physiologically Normoxic Conditions" International Journal of Molecular Sciences 19, no. 2: 331. https://doi.org/10.3390/ijms19020331
APA StyleJanowska, J., Ziemka-Nalecz, M., & Sypecka, J. (2018). The Differentiation of Rat Oligodendroglial Cells Is Highly Influenced by the Oxygen Tension: In Vitro Model Mimicking Physiologically Normoxic Conditions. International Journal of Molecular Sciences, 19(2), 331. https://doi.org/10.3390/ijms19020331
