Quiescin Sulfhydryl Oxidase 1 (QSOX1) Secreted by Lung Cancer Cells Promotes Cancer Metastasis
Abstract
1. Introduction
2. Results
2.1. Strategy for Lung Cancer Biomarker Discovery from the Secretome of Primary Lung Cancer Cells
2.2. LC–ESI–MS/MS Analysis of Secretome and Biomarker Candidate Discovery
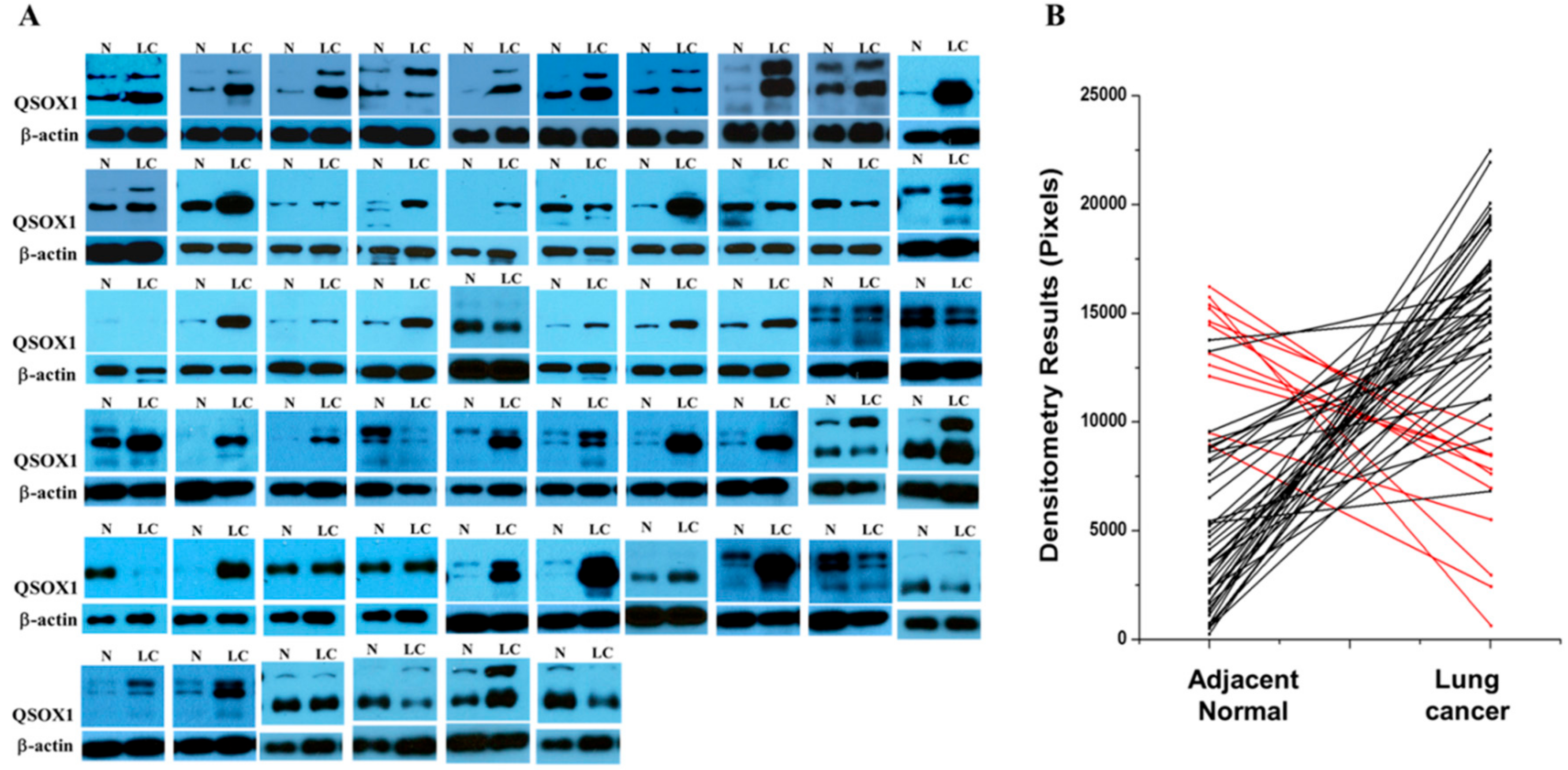
2.3. Elevation of QSOX1 in Lung Cancer Tissues Compared to Adjacent Normal Tissues
2.4. Increased Expression of QSOX1 Preferential in Lung Cancer Tissues
2.5. Validation of QSOX1 in the Sera of Lung Cancer Patients by MRM Analysis
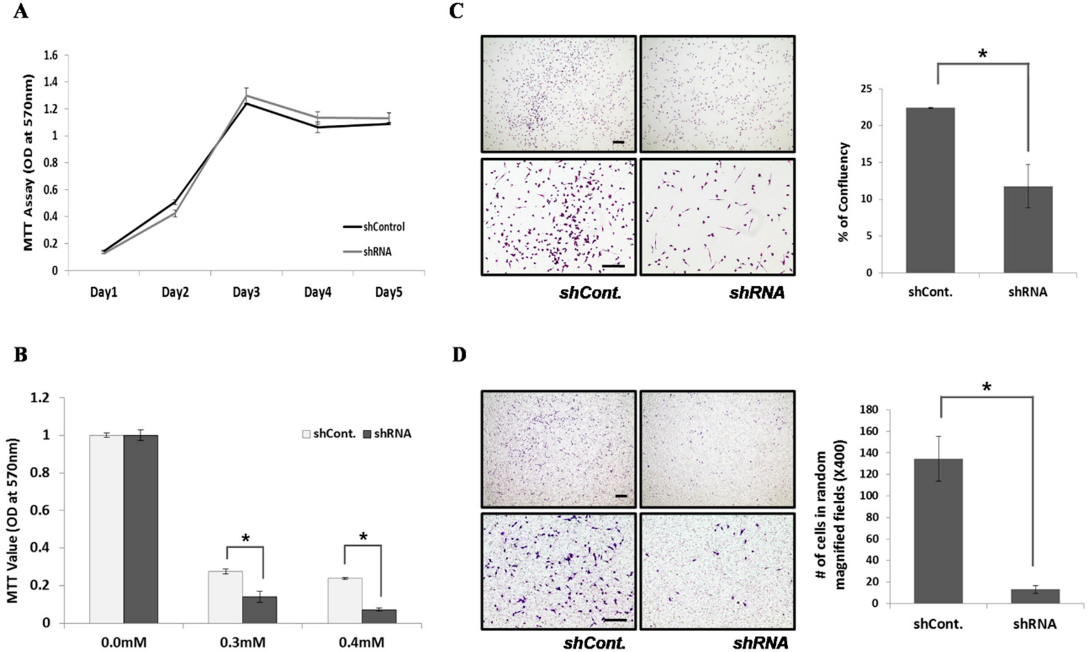
2.6. QSOX1 Knock-Down Decreases Lung Cancer Metastasis
3. Discussion
3.1. QSOX1, Lung Cancer Tissue-Selective Biomarker
3.2. Establishment of MRM for the Measurement of QSOX1 in Sera
3.3. QSOX1 Plays a Role in Cancer Progression and Metastasis
4. Materials and Methods
4.1. Human Tissues and Serum Samples
4.2. Cell Culture
4.2.1. Primary Culture of Lung Tissues
4.2.2. Cell Line Culture
4.3. Secretome Collection and Protein Precipitation
4.4. Proteomic Analysis of Secretome Protein
4.5. Knock-Down of QSOX1 and In Vitro Analysis
4.5.1. Knock-Down of QSOX1
4.5.2. Proliferation Assay
4.5.3. Measurement of Anti-Apoptotic Ability in Hypoxic Stress
4.5.4. Migration and Invasion Assay
4.6. In Vivo Metastasis Assay in the Mouse Model
4.7. Statistical Analysis
5. Conclusions
Supplementary Materials
Author Contributions
Funding
Conflicts of Interest
References
- Siegel, R.; Naishadham, D.; Jemal, A. Cancer statistics, 2012. CA Cancer J. Clin. 2012, 62, 10–29. [Google Scholar] [CrossRef] [PubMed]
- Siegel, R.L.; Miller, K.D.; Jemal, A. Cancer statistics, 2018. CA Cancer J. Clin. 2018, 68, 7–30. [Google Scholar] [CrossRef] [PubMed]
- Wulfkuhle, J.D.; Liotta, L.A.; Petricoin, E.F. Proteomic applications for the early detection of cancer. Nat. Rev. Cancer 2003, 3, 267–275. [Google Scholar] [CrossRef] [PubMed]
- Geyer, P.E.; Holdt, L.M.; Teupser, D.; Mann, M. Revisiting biomarker discovery by plasma proteomics. Mol. Syst. Biol. 2017, 13, 942. [Google Scholar] [CrossRef] [PubMed]
- Kulpa, J.; Wojcik, E.; Reinfuss, M.; Kolodziejski, L. Carcinoembryonic antigen, squamous cell carcinoma antigen, CYFRA 21–1, and neuron-specific enolase in squamous cell lung cancer patients. Clin. Chem. 2002, 48, 1931–1937. [Google Scholar] [PubMed]
- Schneider, J. Tumor markers in detection of lung cancer. Adv. Clin. Chem. 2006, 42, 1–41. [Google Scholar] [PubMed]
- Okada, M.; Nishio, W.; Sakamoto, T.; Uchino, K.; Yuki, T.; Nakagawa, A.; Tsubota, N. Prognostic significance of perioperative serum carcinoembryonic antigen in non-small cell lung cancer: Analysis of 1,000 consecutive resections for clinical stage I disease. Ann. Thorac. Surg. 2004, 78, 216–221. [Google Scholar] [CrossRef] [PubMed]
- Ferrigno, D.; Buccheri, G.; Giordano, C. Neuron-specific enolase is an effective tumour marker in non-small cell lung cancer (NSCLC). Lung Cancer 2003, 41, 311–320. [Google Scholar] [CrossRef]
- Diez, M.; Cerdan, F.J.; Ortega, M.D.; Torres, A.; Picardo, A.; Balibrea, J.L. Evaluation of serum CA 125 as a tumor marker in non-small cell lung cancer. Cancer 1991, 67, 150–154. [Google Scholar] [CrossRef]
- Rifai, N.; Gillette, M.A.; Carr, S.A. Protein biomarker discovery and validation: The long and uncertain path to clinical utility. Nat. Biotechnol. 2006, 24, 971–983. [Google Scholar] [CrossRef] [PubMed]
- Makawita, S.; Diamandis, E.P. The bottleneck in the cancer biomarker pipeline and protein quantification through mass spectrometry-based approaches: Current strategies for candidate verification. Clin. Chem. 2010, 56, 212–222. [Google Scholar] [CrossRef] [PubMed]
- Makridakis, M.; Vlahou, A. Secretome proteomics for discovery of cancer biomarkers. J. Proteom. 2010, 73, 2291–2305. [Google Scholar] [CrossRef] [PubMed]
- Xue, H.; Lu, B.; Lai, M. The cancer secretome: A reservoir of biomarkers. J. Transl. Med. 2008, 6, 52. [Google Scholar] [CrossRef] [PubMed]
- Dowling, P.; Clynes, M. Conditioned media from cell lines: A complementary model to clinical specimens for the discovery of disease-specific biomarkers. Proteomics 2011, 11, 794–804. [Google Scholar] [CrossRef] [PubMed]
- Blanco, M.A.; LeRoy, G.; Khan, Z.; Aleckovic, M.; Zee, B.M.; Garcia, B.A.; Kang, Y. Global secretome analysis identifies novel mediators of bone metastasis. Cell Res. 2012, 22, 1339–1355. [Google Scholar] [CrossRef] [PubMed]
- Yin, X.; Bern, M.; Xing, Q.; Ho, J.; Viner, R.; Mayr, M. Glycoproteomic analysis of the secretome of human endothelial cells. Mol. Cell. Proteom. 2013, 12, 956–978. [Google Scholar] [CrossRef] [PubMed]
- Brandi, J.; Manfredi, M.; Speziali, G.; Gosetti, F.; Marengo, E.; Cecconi, D. Proteomic approaches to decipher cancer cell secretome. Semin. Cell Dev. Biol. 2017. [Google Scholar] [CrossRef] [PubMed]
- Shi, C.Y.; Fan, Y.; Liu, B.; Lou, W.H. HIF1 contributes to hypoxia-induced pancreatic cancer cells invasion via promoting QSOX1 expression. Cell. Physiol. Biochem. 2013, 32, 561–568. [Google Scholar] [CrossRef] [PubMed]
- Ilani, T.; Alon, A.; Grossman, I.; Horowitz, B.; Kartvelishvily, E.; Cohen, S.R.; Fass, D. A secreted disulfide catalyst controls extracellular matrix composition and function. Science 2013, 341, 74–76. [Google Scholar] [CrossRef] [PubMed]
- Balkwill, F.; Mantovani, A. Inflammation and cancer: Back to Virchow? Lancet 2001, 357, 539–545. [Google Scholar] [CrossRef]
- Coussens, L.M.; Werb, Z. Inflammation and cancer. Nature 2002, 420, 860–867. [Google Scholar] [CrossRef] [PubMed]
- Schafer, M.; Werner, S. Cancer as an overhealing wound: An old hypothesis revisited. Nat. Rev. Mol. Cell Biol. 2008, 9, 628–638. [Google Scholar] [CrossRef] [PubMed]
- Sung, H.J.; Ahn, J.M.; Yoon, Y.H.; Rhim, T.Y.; Park, C.S.; Park, J.Y.; Lee, S.Y.; Kim, J.W.; Cho, J.Y. Identification and validation of SAA as a potential lung cancer biomarker and its involvement in metastatic pathogenesis of lung cancer. J. Proteome Res. 2011, 10, 1383–1395. [Google Scholar] [CrossRef] [PubMed]
- Kang, S.M.; Sung, H.J.; Ahn, J.M.; Park, J.Y.; Lee, S.Y.; Park, C.S.; Cho, J.Y. The Haptoglobin β chain as a supportive biomarker for human lung cancers. Mol. Biosyst. 2011, 7, 1167–1175. [Google Scholar] [CrossRef] [PubMed]
- Narayanasamy, A.; Ahn, J.M.; Sung, H.J.; Kong, D.H.; Ha, K.S.; Lee, S.Y.; Cho, J.Y. Fucosylated glycoproteomic approach to identify a complement component 9 associated with squamous cell lung cancer (SQLC). J. Proteom. 2011, 74, 2948–2958. [Google Scholar] [CrossRef] [PubMed]
- Pavlou, M.P.; Diamandis, E.P. The cancer cell secretome: A good source for discovering biomarkers? J. Proteom. 2010, 73, 1896–1906. [Google Scholar] [CrossRef] [PubMed]
- Lou, X.; Xiao, T.; Zhao, K.; Wang, H.; Zheng, H.; Lin, D.; Lu, Y.; Gao, Y.; Cheng, S.; Liu, S.; et al. Cathepsin D is secreted from M-BE cells: Its potential role as a biomarker of lung cancer. J. Proteome Res. 2007, 6, 1083–1092. [Google Scholar] [CrossRef] [PubMed]
- Chen, Y.; Zhang, H.; Xu, A.; Li, N.; Liu, J.; Liu, C.; Lv, D.; Wu, S.; Huang, L.; Yang, S.; et al. Elevation of serum l-lactate dehydrogenase B correlated with the clinical stage of lung cancer. Lung Cancer 2006, 54, 95–102. [Google Scholar] [CrossRef] [PubMed]
- Kim, J.E.; Koo, K.H.; Kim, Y.H.; Sohn, J.; Park, Y.G. Identification of potential lung cancer biomarkers using an in vitro carcinogenesis model. Exp. Mol. Med. 2008, 40, 709–720. [Google Scholar] [CrossRef] [PubMed]
- Huang, L.J.; Chen, S.X.; Huang, Y.; Luo, W.J.; Jiang, H.H.; Hu, Q.H.; Zhang, P.F.; Yi, H. Proteomics-based identification of secreted protein dihydrodiol dehydrogenase as a novel serum markers of non-small cell lung cancer. Lung Cancer 2006, 54, 87–94. [Google Scholar] [CrossRef] [PubMed]
- Lange, V.; Picotti, P.; Domon, B.; Aebersold, R. Selected reaction monitoring for quantitative proteomics: A tutorial. Mol. Syst. Biol. 2008, 4, 222. [Google Scholar] [CrossRef] [PubMed]
- Lange, V.; Malmstrom, J.A.; Didion, J.; King, N.L.; Johansson, B.P.; Schafer, J.; Rameseder, J.; Wong, C.H.; Deutsch, E.W.; Brusniak, M.Y.; et al. Targeted quantitative analysis of Streptococcus pyogenes virulence factors by multiple reaction monitoring. Mol. Cell. Proteom. 2008, 7, 1489–1500. [Google Scholar] [CrossRef] [PubMed]
- Anderson, L.; Hunter, C.L. Quantitative mass spectrometric multiple reaction monitoring assays for major plasma proteins. Mol. Cell. Proteom. 2006, 5, 573–588. [Google Scholar] [CrossRef] [PubMed]
- Keshishian, H.; Addona, T.; Burgess, M.; Kuhn, E.; Carr, S.A. Quantitative, multiplexed assays for low abundance proteins in plasma by targeted mass spectrometry and stable isotope dilution. Mol. Cell. Proteom. 2007, 6, 2212–2229. [Google Scholar] [CrossRef] [PubMed]
- Sung, H.J.; Jeon, S.A.; Ahn, J.M.; Seul, K.J.; Kim, J.Y.; Lee, J.Y.; Yoo, J.S.; Lee, S.Y.; Kim, H.; Cho, J.Y. Large-scale isotype-specific quantification of Serum amyloid A 1/2 by multiple reaction monitoring in crude sera. J. Proteom. 2012, 75, 2170–2180. [Google Scholar] [CrossRef] [PubMed]
- Kulasingam, V.; Smith, C.R.; Batruch, I.; Buckler, A.; Jeffery, D.A.; Diamandis, E.P. “Product ion monitoring” assay for prostate-specific antigen in serum using a linear ion-trap. J. Proteome Res. 2008, 7, 640–647. [Google Scholar] [CrossRef] [PubMed]
- Coppock, D.L.; Kopman, C.; Scandalis, S.; Gilleran, S. Preferential gene expression in quiescent human lung fibroblasts. Cell Growth Differ. 1993, 4, 483–493. [Google Scholar] [PubMed]
- Heckler, E.J.; Rancy, P.C.; Kodali, V.K.; Thorpe, C. Generating disulfides with the Quiescin-sulfhydryl oxidases. Biochim. Biophys. Acta 2008, 1783, 567–577. [Google Scholar] [CrossRef] [PubMed]
- Kodali, V.K.; Thorpe, C. Oxidative protein folding and the Quiescin-sulfhydryl oxidase family of flavoproteins. Antioxid. Redox Signal. 2010, 13, 1217–1230. [Google Scholar] [CrossRef] [PubMed]
- Thorpe, C.; Hoober, K.L.; Raje, S.; Glynn, N.M.; Burnside, J.; Turi, G.K.; Coppock, D.L. Sulfhydryl oxidases: Emerging catalysts of protein disulfide bond formation in eukaryotes. Arch. Biochem. Biophys. 2002, 405, 1–12. [Google Scholar] [CrossRef]
- Pernodet, N.; Hermetet, F.; Adami, P.; Vejux, A.; Descotes, F.; Borg, C.; Adams, M.; Pallandre, J.R.; Viennet, G.; Esnard, F.; et al. High expression of QSOX1 reduces tumorogenesis, and is associated with a better outcome for breast cancer patients. Breast Cancer Res. 2012, 14, R136. [Google Scholar] [CrossRef] [PubMed]
- Katchman, B.A.; Antwi, K.; Hostetter, G.; Demeure, M.J.; Watanabe, A.; Decker, G.A.; Miller, L.J.; Von Hoff, D.D.; Lake, D.F. Quiescin sulfhydryl oxidase 1 promotes invasion of pancreatic tumor cells mediated by matrix metalloproteinases. Mol. Cancer Res. 2011, 9, 1621–1631. [Google Scholar] [CrossRef] [PubMed]
- Hanavan, P.D.; Borges, C.R.; Katchman, B.A.; Faigel, D.O.; Ho, T.H.; Ma, C.T.; Sergienko, E.A.; Meurice, N.; Petit, J.L.; Lake, D.F. Ebselen inhibits QSOX1 enzymatic activity and suppresses invasion of pancreatic and renal cancer cell lines. Oncotarget 2015, 6, 18418–18428. [Google Scholar] [CrossRef] [PubMed]
- Poillet, L.; Pernodet, N.; Boyer-Guittaut, M.; Adami, P.; Borg, C.; Jouvenot, M.; Delage-Mourroux, R.; Despouy, G. QSOX1 inhibits autophagic flux in breast cancer cells. PLoS ONE 2014, 9, e86641. [Google Scholar] [CrossRef] [PubMed]
- Alcorn, J.L.; Smith, M.E.; Smith, J.F.; Margraf, L.R.; Mendelson, C.R. Primary cell culture of human type II pneumonocytes: Maintenance of a differentiated phenotype and transfection with recombinant adenoviruses. Am. J. Respir. Cell Mol. Biol. 1997, 17, 672–682. [Google Scholar] [CrossRef] [PubMed]
- Mbeunkui, F.; Fodstad, O.; Pannell, L.K. Secretory protein enrichment and analysis: An optimized approach applied on cancer cell lines using 2D LC-MS/MS. J. Proteome Res. 2006, 5, 899–906. [Google Scholar] [CrossRef] [PubMed]
- Heo, S.H.; Lee, S.J.; Ryoo, H.M.; Park, J.Y.; Cho, J.Y. Identification of putative serum glycoprotein biomarkers for human lung adenocarcinoma by multilectin affinity chromatography and LC-MS/MS. Proteomics 2007, 7, 4292–4302. [Google Scholar] [CrossRef] [PubMed]






| IPI Number | Protein Name | 20100622 | 20100719 | ||||
|---|---|---|---|---|---|---|---|
| Proteins Increased | N ** | LC ** | LC/N | N | LC | LC/N | |
| IPI00328113 | FBN1 Fibrillin-1 | 5.55 * | 74.58 | 13.44 | 1 | 4.31 | 4.31 |
| IPI00021405 (+2) | LMNA Isoform A of Lamin-A/C | 4.44 | 18.19 | 4.097 | 1 | 3.44 | 3.44 |
| IPI00292150 | LTBP2 Latent-transforming growth factor β-binding protein 2 | 3.33 | 13.64 | 4.096 | 1 | 2.58 | 2.58 |
| IPI00219219 | LGALS1 Galectin-1 | 4.44 | 12.73 | 2.867 | 1 | 3.44 | 3.44 |
| IPI00002714 (+2) | DKK3 cDNA FLJ52545, highly similar to Dickkopf-related protein 3 | 7.77 | 20.92 | 2.692 | 1 | 5.17 | 5.17 |
| IPI00215965 (+3) | HNRNPA1 Isoform A1-B of heterogeneous nuclear ribonucleoprotein A1 | 2.22 | 5.46 | 2.459 | 1 | 1.72 | 1.72 |
| IPI00000816 | YWHAE 14-3-3 protein epsilon | 8.88 | 20.92 | 2.356 | 4.77 | 7.75 | 1.625 |
| IPI00008780 | STC2 Stanniocalcin-2 | 12.21 | 24.56 | 2.011 | 1 | 9.47 | 9.47 |
| IPI00032293 | CST3 Cystatin-C | 8.88 | 17.28 | 1.946 | 3.58 | 6.89 | 1.925 |
| IPI00020977 | CTGF Isoform 1 of connective tissue growth factor | 6.66 | 11.82 | 1.775 | 1 | 5.17 | 5.17 |
| IPI00216691 | PFN1 Profilin-1 | 8.88 | 15.46 | 1.741 | 2.38 | 6.89 | 2.895 |
| IPI00003351 (+1) | ECM1 Isoform 1 of extracellular matrix protein 1 | 23.32 | 39.11 | 1.677 | 11.92 | 18.08 | 1.517 |
| IPI00003590 | QSOX1 Isoform 1 of sulfhydryl oxidase 1 | 5.55 | 9.1 | 1.64 | 1 | 4.31 | 4.31 |
| IPI00008556 | ##IPI00008556 | 4.44 | 7.28 | 1.64 | 1 | 3.44 | 3.44 |
| IPI00003935 (+9) | HIST2H2BE Histone H2B type 2-E | 3.33 | 5.46 | 1.64 | 1 | 2.58 | 2.58 |
| Proteins Decreased | N | LC | LC/N | N | LC | LC/N | |
| IPI00788247 (+1) | KIF26A Kinesin-like protein KIF26A | 2.22 | 1 | 0.45 | 2.38 | 1.72 | 0.723 |
| IPI00852669 (+1) | ZNF516 Zinc finger protein 516 | 2.22 | 1 | 0.45 | 2.38 | 1.72 | 0.723 |
| IPI00008561 (+1) | MMP1 Interstitial collagenase | 11.1 | 3.64 | 0.328 | 17.88 | 8.61 | 0.482 |
| IPI00019223 (+4) | AKAP9 Isoform 1 of A-kinase anchor protein 9 | 6.66 | 1 | 0.15 | 11.92 | 6.89 | 0.578 |
© 2018 by the authors. Licensee MDPI, Basel, Switzerland. This article is an open access article distributed under the terms and conditions of the Creative Commons Attribution (CC BY) license (http://creativecommons.org/licenses/by/4.0/).
Share and Cite
Sung, H.-J.; Ahn, J.-M.; Yoon, Y.-H.; Na, S.-S.; Choi, Y.-J.; Kim, Y.-I.; Lee, S.-Y.; Lee, E.-B.; Cho, S.; Cho, J.-Y. Quiescin Sulfhydryl Oxidase 1 (QSOX1) Secreted by Lung Cancer Cells Promotes Cancer Metastasis. Int. J. Mol. Sci. 2018, 19, 3213. https://doi.org/10.3390/ijms19103213
Sung H-J, Ahn J-M, Yoon Y-H, Na S-S, Choi Y-J, Kim Y-I, Lee S-Y, Lee E-B, Cho S, Cho J-Y. Quiescin Sulfhydryl Oxidase 1 (QSOX1) Secreted by Lung Cancer Cells Promotes Cancer Metastasis. International Journal of Molecular Sciences. 2018; 19(10):3213. https://doi.org/10.3390/ijms19103213
Chicago/Turabian StyleSung, Hye-Jin, Jung-Mo Ahn, Yeon-Hee Yoon, Sang-Su Na, Young-Jin Choi, Yong-In Kim, Soo-Youn Lee, Eung-Bae Lee, Sukki Cho, and Je-Yoel Cho. 2018. "Quiescin Sulfhydryl Oxidase 1 (QSOX1) Secreted by Lung Cancer Cells Promotes Cancer Metastasis" International Journal of Molecular Sciences 19, no. 10: 3213. https://doi.org/10.3390/ijms19103213
APA StyleSung, H.-J., Ahn, J.-M., Yoon, Y.-H., Na, S.-S., Choi, Y.-J., Kim, Y.-I., Lee, S.-Y., Lee, E.-B., Cho, S., & Cho, J.-Y. (2018). Quiescin Sulfhydryl Oxidase 1 (QSOX1) Secreted by Lung Cancer Cells Promotes Cancer Metastasis. International Journal of Molecular Sciences, 19(10), 3213. https://doi.org/10.3390/ijms19103213

