Cysteine Proteases from V. cundinamarcensis (C. candamarcensis) Inhibit Melanoma Metastasis and Modulate Expression of Proteins Related to Proliferation, Migration and Differentiation
Abstract
1. Introduction
2. Results
2.1. CMS-2 Fraction, But Not CMS-1, Reduces the Number of Metastatic Points in Lung of Mice Bearing B16-F10 Melanoma
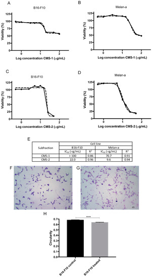
2.2. CMS-2 Fraction Is Cytotoxic to Murine Melanoma and Melanocyte Cell Lines
2.3. The Treatment with CMS-2 Alters the Expression of Proteins Related to Tumorigenesis and Formation of Metastasis
2.4. CMS-2 Fraction Inhibits Proliferation of Melanoma and Melanocyte Cell Lines
2.5. CMS-2 Induces Melanogenesis in Melanoma and Melanocyte Cell Lines
2.6. CMS-2 Fraction Inhibits Migration of Melanoma and Melanocyte Cell Lines
3. Discussion
4. Material and Methods
4.1. Animals
4.2. Production of CMS-2
4.3. Cell Culture
4.4. In Vivo Metastatic Murine Model
4.5. Cell Viability Assay
4.6. Proteomic Analysis
4.6.1. Sample Preparation
4.6.2. DIGE
4.6.3. Image Analysis
4.6.4. Identification of Proteins Matrix-Assisted Laser Desorption Ionization Time-of-Flight/Time-of-Flight Mass Spectrometry (MALDI-TOF/TOF MS)
4.6.5. Database Search
4.7. Proliferation Assay
4.8. Melanogenesis Assay
4.9. Migration Assay
5. Conclusions
Supplementary Materials
Author Contributions
Funding
Acknowledgments
Conflicts of Interest
References
- León Hurtado, J. Botánica de Los Cultivos Tropicales, 2nd ed.; IICA: San José, Costa Rica, 1987; p. 445. [Google Scholar]
- Bilheiro, R.P.; Braga, A.D.; Filho, M.L.; Carvalho-Tavares, J.; Agero, U.; Carvalho, M.; Sanchez, E.F.; Salas, C.E.; Lopes, M.T. The thrombolytic action of a proteolytic fraction (p1g10) from Carica candamarcensis. Thromb. Res. 2013, 131, e175–e182. [Google Scholar] [CrossRef] [PubMed]
- Gomes, F.S.; Spinola Cde, V.; Ribeiro, H.A.; Lopes, M.T.; Cassali, G.D.; Salas, C.E. Wound-healing activity of a proteolytic fraction from carica candamarcensis on experimentally induced burn. Burns 2010, 36, 277–283. [Google Scholar] [CrossRef] [PubMed]
- Lemos, F.O.; Ferreira, L.A.; Cardoso, V.N.; Cassali, G.D.; Salas, C.E.; Lopes, M.T. Skin-healing activity and toxicological evaluation of a proteinase fraction from carica candamarcensis. Eur. J. Dermatol. 2011, 21, 722–730. [Google Scholar] [PubMed]
- Freitas, K.M.; Barcelos, L.S.; Caliari, M.V.; Salas, C.E.; Lopes, M.T.P. Healing activity of proteolytic fraction (p1g10) from vasconcellea cundinamarcensis in a cutaneous wound excision model. Biomed. Pharmacother. 2017, 96, 269–278. [Google Scholar] [CrossRef] [PubMed]
- Mello, V.J.; Gomes, M.T.; Lemos, F.O.; Delfino, J.L.; Andrade, S.P.; Lopes, M.T.; Salas, C.E. The gastric ulcer protective and healing role of cysteine proteinases from carica candamarcensis. Phytomedicine 2008, 15, 237–244. [Google Scholar] [CrossRef] [PubMed]
- Araujo e Silva, A.C.; de Oliveira Lemos, F.; Gomes, M.T.; Salas, C.E.; Lopes, M.T. Role of gastric acid inhibition, prostaglandins and endogenous-free thiol groups on the gastroprotective effect of a proteolytic fraction from vasconcellea cundinamarcensis latex. J. Pharm. Pharmacol. 2015, 67, 133–141. [Google Scholar] [CrossRef] [PubMed]
- Lemos, F.O.; Villalba, M.I.C.; Tagliati, C.A.; Cardoso, V.N.; Salas, C.E.; Lopes, M.T.P. Biodistribution, pharmacokinetics and toxicity of a vasconcellea cundinamarcensis proteinase fraction with pharmacological activity. Rev. Bras. Farmacogn. 2016, 26, 94–101. [Google Scholar] [CrossRef]
- Dittz, D.; Figueiredo, C.; Lemos, F.O.; Viana, C.T.; Andrade, S.P.; Souza-Fagundes, E.M.; Fujiwara, R.T.; Salas, C.E.; Lopes, M.T. Antiangiogenesis, loss of cell adhesion and apoptosis are involved in the antitumoral activity of proteases from v. Cundinamarcensis (c. Candamarcensis) in murine melanoma b16f1. Int. J. Mol. Sci. 2015, 16, 7027–7044. [Google Scholar] [CrossRef] [PubMed]
- Wald, M.; Olejar, T.; Sebkova, V.; Zadinova, M.; Boubelik, M.; Pouckova, P. Mixture of trypsin, chymotrypsin and papain reduces formation of metastases and extends survival time of C57Bl6 mice with syngeneic melanoma b16. Cancer Chemother. Pharmacol. 2001, 47, S16–S22. [Google Scholar] [CrossRef] [PubMed]
- Beuth, J. Proteolytic enzyme therapy in evidence-based complementary oncology: Fact or fiction? Integr. Cancer Ther. 2008, 7, 311–316. [Google Scholar] [CrossRef] [PubMed]
- Bai, C.Z.; Feng, M.L.; Hao, X.L.; Zhao, Z.J.; Li, Y.Y.; Wang, Z.H. Anti-tumoral effects of a trypsin inhibitor derived from buckwheat in vitro and in vivo. Mol. Med. Rep. 2015, 12, 1777–1782. [Google Scholar] [CrossRef] [PubMed]
- Drubin, D.A.; Clawson, G.A. Spontaneous transformation of an immortalized hepatocyte cell line: Potential role of a nuclear protease. Cancer Lett. 2004, 213, 39–48. [Google Scholar] [CrossRef] [PubMed]
- Bhui, K.; Tyagi, S.; Prakash, B.; Shukla, Y. Pineapple bromelain induces autophagy, facilitating apoptotic response in mammary carcinoma cells. Biofactors 2010, 36, 474–482. [Google Scholar] [CrossRef] [PubMed]
- Dhandayuthapani, S.; Perez, H.D.; Paroulek, A.; Chinnakkannu, P.; Kandalam, U.; Jaffe, M.; Rathinavelu, A. Bromelain-induced apoptosis in gi-101a breast cancer cells. J. Med. Food 2012, 15, 344–349. [Google Scholar] [CrossRef] [PubMed]
- Amini, A.; Ehteda, A.; Masoumi Moghaddam, S.; Akhter, J.; Pillai, K.; Morris, D.L. Cytotoxic effects of bromelain in human gastrointestinal carcinoma cell lines (mkn45, kato-iii, ht29-5f12, and ht29-5m21). OncoTargets Ther. 2013, 6, 403–409. [Google Scholar]
- Romano, B.; Fasolino, I.; Pagano, E.; Capasso, R.; Pace, S.; De Rosa, G.; Milic, N.; Orlando, P.; Izzo, A.A.; Borrelli, F. The chemopreventive action of bromelain, from pineapple stem (Ananas comosus l.), on colon carcinogenesis is related to antiproliferative and proapoptotic effects. Mol. Nutr. Food Res. 2014, 58, 457–465. [Google Scholar] [CrossRef] [PubMed]
- Hale, L.P.; Chichlowski, M.; Trinh, C.T.; Greer, P.K. Dietary supplementation with fresh pineapple juice decreases inflammation and colonic neoplasia in il-10-deficient mice with colitis. Inflamm. Bowel Dis. 2010, 16, 2012–2021. [Google Scholar] [CrossRef] [PubMed]
- Lauer, D.; Muller, R.; Cott, C.; Otto, A.; Naumann, M.; Birkenmeier, G. Modulation of growth factor binding properties of alpha2-macroglobulin by enzyme therapy. Cancer Chemother. Pharmacol. 2001, 47, S4–S9. [Google Scholar] [CrossRef] [PubMed]
- Desser, L.; Holomanova, D.; Zavadova, E.; Pavelka, K.; Mohr, T.; Herbacek, I. Oral therapy with proteolytic enzymes decreases excessive tgf-beta levels in human blood. Cancer Chemother. Pharmacol. 2001, 47, S10–S15. [Google Scholar] [CrossRef] [PubMed]
- Guimarães-Ferreira, C.A.; Rodrigues, E.G.; Mortara, R.A.; Cabral, H.; Serrano, F.A.; Ribeiro-dos-Santos, R.; Travassos, L.R. Antitumor effects in vitro and in vivo and mechanisms of protection against melanoma b16f10-nex2 cells by fastuosain, a cysteine proteinase from bromelia fastuosa. Neoplasia 2007, 9, 723–733. [Google Scholar] [CrossRef] [PubMed]
- Kalra, N.; Bhui, K.; Roy, P.; Srivastava, S.; George, J.; Prasad, S.; Shukla, Y. Regulation of p53, nuclear factor kappab and cyclooxygenase-2 expression by bromelain through targeting mitogen-activated protein kinase pathway in mouse skin. Toxicol. Appl. Pharmacol. 2008, 226, 30–37. [Google Scholar] [CrossRef] [PubMed]
- Bhui, K.; Prasad, S.; George, J.; Shukla, Y. Bromelain inhibits cox-2 expression by blocking the activation of mapk regulated nf-kappa b against skin tumor-initiation triggering mitochondrial death pathway. Cancer Lett. 2009, 282, 167–176. [Google Scholar] [CrossRef] [PubMed]
- Bhui, K.; Tyagi, S.; Srivastava, A.K.; Singh, M.; Roy, P.; Singh, R.; Shukla, Y. Bromelain inhibits nuclear factor kappa-b translocation, driving human epidermoid carcinoma a431 and melanoma a375 cells through g(2)/m arrest to apoptosis. Mol. Carcinog. 2012, 51, 231–243. [Google Scholar] [CrossRef] [PubMed]
- Teixeira, R.D.; Ribeiro, H.A.; Gomes, M.T.; Lopes, M.T.; Salas, C.E. The proteolytic activities in latex from carica candamarcensis. Plant Physiol. Biochem. 2008, 46, 956–961. [Google Scholar] [CrossRef] [PubMed]
- Shain, A.H.; Bastian, B.C. From melanocytes to melanomas. Nat. Rev. Cancer 2016, 16, 345–358. [Google Scholar] [CrossRef] [PubMed]
- Poste, G.; Doll, J.; Hart, I.R.; Fidler, I.J. In vitro selection of murine b16 melanoma variants with enhanced tissue-invasive properties. Cancer Res. 1980, 40, 1636–1644. [Google Scholar] [PubMed]
- Nakamura, K.; Yoshikawa, N.; Yamaguchi, Y.; Kagota, S.; Shinozuka, K.; Kunitomo, M. Characterization of mouse melanoma cell lines by their mortal malignancy using an experimental metastatic model. Life Sci. 2002, 70, 791–798. [Google Scholar] [CrossRef]
- Lobos-Gonzalez, L.; Silva, V.; Araya, M.; Restovic, F.; Echenique, J.; Oliveira-Cruz, L.; Fitzpatrick, C.; Briones, M.; Villegas, J.; Villota, C.; et al. Targeting antisense mitochondrial ncrnas inhibits murine melanoma tumor growth and metastasis through reduction in survival and invasion factors. Oncotarget 2016, 7, 58331–58350. [Google Scholar] [CrossRef] [PubMed]
- Dittz, D.; Lopes, M.T.P.; Figueiredo, C.; Viana, C.T.R.; Salas, C.E. Antitumoral and antimetastatic activities of a proteolytic fraction from Carica candamarcensis latex. Basic Clin. Pharmacol. Toxicol. 2010, 107, 162–692. [Google Scholar]
- Gomes, M.T.; Mello, V.J.; Rodrigues, K.C.; Bemquerer, M.P.; Lopes, M.T.; Faca, V.M.; Salas, C.E. Isolation of two plant proteinases in latex from carica candamarcensis acting as mitogens for mammalian cells. Planta Med. 2005, 71, 244–248. [Google Scholar] [CrossRef] [PubMed]
- Gomes, M.T.; Turchetti, A.P.; Lopes, M.T.; Salas, C.E. Stimulation of fibroblast proliferation by the plant cysteine protease cms2ms2 is independent of its proteolytic activity and requires erk activation. Biol. Chem. 2009, 390, 1285–1291. [Google Scholar] [CrossRef] [PubMed]
- Box, J.K.; Paquet, N.; Adams, M.N.; Boucher, D.; Bolderson, E.; O’Byrne, K.J.; Richard, D.J. Nucleophosmin: From structure and function to disease development. BMC Mol. Biol. 2016, 17, 19. [Google Scholar] [CrossRef] [PubMed]
- Grisendi, S.; Mecucci, C.; Falini, B.; Pandolfi, P.P. Nucleophosmin and cancer. Nat. Rev. Cancer 2006, 6, 493–505. [Google Scholar] [CrossRef] [PubMed]
- Gimenez Ortiz, A.; Montalar Salcedo, J. Heat shock proteins as targets in oncology. Clin. Transl. Oncol. 2010, 12, 166–173. [Google Scholar] [CrossRef] [PubMed]
- Demirsoy, S.; Martin, S.; Maes, H.; Agostinis, P. Adapt, recycle, and move on: Proteostasis and trafficking mechanisms in melanoma. Front. Oncol. 2016, 6, 240. [Google Scholar] [CrossRef] [PubMed]
- Yang, J.; Xie, Y.; Wang, H.; Yao, Y.; Hou, J.; Ma, Y.; Zhang, Q.; Xing, Y.; Wu, J.; Li, T.; et al. Administration of heat shock protein 65 inhibits murine melanoma growth in vivo. Mol. Med. Rep. 2013, 7, 171–176. [Google Scholar] [CrossRef] [PubMed]
- Zhu, L.; Miake, S.; Ijichi, A.; Kawahara, S.; Kohno, M.; Sonoyama, H.; Mitamura, Y.; Kaku, Y.; Tsuru, H.; Tu, Y.; et al. Upregulated expression of calcyclin-binding protein/siah-1 interacting protein in malignant melanoma. Ann. Dermatol. 2014, 26, 670–673. [Google Scholar] [CrossRef] [PubMed]
- Ning, X.; Chen, Y.; Wang, X.; Li, Q.; Sun, S. The potential role of cacybp/sip in tumorigenesis. Tumour Biol. 2016, 37, 10785–10791. [Google Scholar] [CrossRef] [PubMed]
- Topolska-Wos, A.M.; Chazin, W.J.; Filipek, A. Cacybp/sip—Structure and variety of functions. Biochim. Biophys. Acta 2016, 1860, 79–85. [Google Scholar] [CrossRef] [PubMed]
- Spilka, R.; Ernst, C.; Mehta, A.K.; Haybaeck, J. Eukaryotic translation initiation factors in cancer development and progression. Cancer Lett. 2013, 340, 9–21. [Google Scholar] [CrossRef] [PubMed]
- Hanahan, D.; Weinberg, R.A. Hallmarks of cancer: The next generation. Cell 2011, 144, 646–674. [Google Scholar] [CrossRef] [PubMed]
- Liberti, M.V.; Locasale, J.W. The warburg effect: How does it benefit cancer cells? Trends Biochem. Sci. 2016, 41, 211–218. [Google Scholar] [CrossRef] [PubMed]
- Colell, A.; Green, D.R.; Ricci, J.E. Novel roles for gapdh in cell death and carcinogenesis. Cell Death Differ. 2009, 16, 1573–1581. [Google Scholar] [CrossRef] [PubMed]
- Guo, C.; Liu, S.; Sun, M.Z. Novel insight into the role of gapdh playing in tumor. Clin. Transl. Oncol. 2013, 15, 167–172. [Google Scholar] [CrossRef] [PubMed]
- Chen, T.; Huang, Z.; Tian, Y.; Lin, B.; He, R.; Wang, H.; Ouyang, P.; Chen, H.; Wu, L. Clinical significance and prognostic value of triosephosphate isomerase expression in gastric cancer. Medicine 2017, 96, e6865. [Google Scholar] [CrossRef] [PubMed]
- Jiang, H.; Ma, N.; Shang, Y.; Zhou, W.; Chen, T.; Guan, D.; Li, J.; Wang, J.; Zhang, E.; Feng, Y.; et al. Triosephosphate isomerase 1 suppresses growth, migration and invasion of hepatocellular carcinoma cells. Biochem. Biophys. Res. Commun. 2017, 482, 1048–1053. [Google Scholar] [CrossRef] [PubMed]
- Slominski, A.; Kim, T.K.; Brozyna, A.A.; Janjetovic, Z.; Brooks, D.L.; Schwab, L.P.; Skobowiat, C.; Jozwicki, W.; Seagroves, T.N. The role of melanogenesis in regulation of melanoma behavior: Melanogenesis leads to stimulation of hif-1alpha expression and hif-dependent attendant pathways. Arch. Biochem. Biophys. 2014, 563, 79–93. [Google Scholar] [CrossRef] [PubMed]
- Slominski, A.; Tobin, D.J.; Shibahara, S.; Wortsman, J. Melanin pigmentation in mammalian skin and its hormonal regulation. Physiol. Rev. 2004, 84, 1155–1228. [Google Scholar] [CrossRef] [PubMed]
- Slominski, A.; Zmijewski, M.A.; Pawelek, J. L-tyrosine and l-dihydroxyphenylalanine as hormone-like regulators of melanocyte functions. Pigment Cell Melanoma Res. 2012, 25, 14–27. [Google Scholar] [CrossRef] [PubMed]
- Scislowski, P.W.; Slominski, A. The role of nadp-dependent dehydrogenases in hydroxylation of tyrosine in hamster melanoma. Neoplasma 1983, 30, 239–243. [Google Scholar] [PubMed]
- Scislowski, P.W.; Slominski, A.; Bomirski, A.; Zydowo, M. Metabolic characterization of three hamster melanoma variants. Neoplasma 1985, 32, 593–598. [Google Scholar] [PubMed]
- Cunha, E.S.; Kawahara, R.; Kadowaki, M.K.; Amstalden, H.G.; Noleto, G.R.; Cadena, S.M.; Winnischofer, S.M.; Martinez, G.R. Melanogenesis stimulation in b16-f10 melanoma cells induces cell cycle alterations, increased ros levels and a differential expression of proteins as revealed by proteomic analysis. Exp. Cell Res. 2012, 318, 1913–1925. [Google Scholar] [CrossRef] [PubMed]
- D’Mello, S.A.; Finlay, G.J.; Baguley, B.C.; Askarian-Amiri, M.E. Signaling pathways in melanogenesis. Int. J. Mol. Sci. 2016, 17, 1144. [Google Scholar] [CrossRef] [PubMed]
- Mizuno, K. Signaling mechanisms and functional roles of cofilin phosphorylation and dephosphorylation. Cell Signal. 2013, 25, 457–469. [Google Scholar] [CrossRef] [PubMed]
- Yamaguchi, H.; Condeelis, J. Regulation of the actin cytoskeleton in cancer cell migration and invasion. Biochim. Biophys. Acta 2007, 1773, 642–652. [Google Scholar] [CrossRef] [PubMed]
- Bravo-Cordero, J.J.; Magalhaes, M.A.; Eddy, R.J.; Hodgson, L.; Condeelis, J. Functions of cofilin in cell locomotion and invasion. Nat. Rev. Mol. Cell Biol. 2013, 14, 405–415. [Google Scholar] [CrossRef] [PubMed]
- Cichorek, M.; Wachulska, M.; Stasiewicz, A.; Tymińska, A. Skin melanocytes: Biology and development. Postepy Dermatol. Alergol. 2013, 30, 30–41. [Google Scholar] [CrossRef] [PubMed]
- Principe, M.; Ceruti, P.; Shih, N.Y.; Chattaragada, M.S.; Rolla, S.; Conti, L.; Bestagno, M.; Zentilin, L.; Yang, S.H.; Migliorini, P.; et al. Targeting of surface alpha-enolase inhibits the invasiveness of pancreatic cancer cells. Oncotarget 2015, 6, 11098–11113. [Google Scholar] [CrossRef] [PubMed]
- Bennett, D.C.; Cooper, P.J.; Hart, I.R. A line of non-tumorigenic mouse melanocytes, syngeneic with the b16 melanoma and requiring a tumour promoter for growth. Int. J. Cancer 1987, 39, 414–418. [Google Scholar] [CrossRef] [PubMed]
- Vantyghem, S.A.; Postenka, C.O.; Chambers, A.F. Estrous cycle influences organ-specific metastasis of b16f10 melanoma cells. Cancer Res. 2003, 63, 4763–4765. [Google Scholar] [PubMed]
- Czekanska, E.M. Assessment of cell proliferation with resazurin-based fluorescent dye. Methods Mol. Biol. 2011, 740, 27–32. [Google Scholar] [PubMed]
- Neuhoff, V.; Arold, N.; Taube, D.; Ehrhardt, W. Improved staining of proteins in polyacrylamide gels including isoelectric focusing gels with clear background at nanogram sensitivity using coomassie brilliant blue G-250 and R-250. Electrophoresis 1988, 9, 255–262. [Google Scholar] [CrossRef] [PubMed]
- Soskic, V.; Godovac-Zimmermann, J. Improvement of an in-gel tryptic digestion method for matrix-assisted laser desorption/ionization-time of flight mass spectrometry peptide mapping by use of volatile solubilizing agents. Proteomics 2001, 1, 1364–1367. [Google Scholar] [CrossRef]
- Perros, P.; Weightman, D.R. Measurement of cell proliferation by enzyme-linked immunosorbent assay (elisa) using a monoclonal antibody to bromodeoxyuridine. Cell Prolif. 1991, 24, 517–523. [Google Scholar] [CrossRef] [PubMed]
- Hosoi, J.; Abe, E.; Suda, T.; Kuroki, T. Regulation of melanin synthesis of b16 mouse melanoma cells by 1 alpha, 25-dihydroxyvitamin d3 and retinoic acid. Cancer Res. 1985, 45, 1474–1478. [Google Scholar] [PubMed]
- Guo, H.; Yang, K.; Deng, F.; Xing, Y.; Li, Y.; Lian, X.; Yang, T. Wnt3a inhibits proliferation but promotes melanogenesis of melan-a cells. Int. J. Mol. Med. 2012, 30, 636–642. [Google Scholar] [CrossRef] [PubMed]
- Liang, C.C.; Park, A.Y.; Guan, J.L. In vitro scratch assay: A convenient and inexpensive method for analysis of cell migration in vitro. Nat. Protoc. 2007, 2, 329–333. [Google Scholar] [CrossRef] [PubMed]









© 2018 by the authors. Licensee MDPI, Basel, Switzerland. This article is an open access article distributed under the terms and conditions of the Creative Commons Attribution (CC BY) license (http://creativecommons.org/licenses/by/4.0/).
Share and Cite
Lemos, F.O.; Dittz, D.; Santos, V.G.; Pires, S.F.; De Andrade, H.M.; Salas, C.E.; Lopes, M.T.P. Cysteine Proteases from V. cundinamarcensis (C. candamarcensis) Inhibit Melanoma Metastasis and Modulate Expression of Proteins Related to Proliferation, Migration and Differentiation. Int. J. Mol. Sci. 2018, 19, 2846. https://doi.org/10.3390/ijms19102846
Lemos FO, Dittz D, Santos VG, Pires SF, De Andrade HM, Salas CE, Lopes MTP. Cysteine Proteases from V. cundinamarcensis (C. candamarcensis) Inhibit Melanoma Metastasis and Modulate Expression of Proteins Related to Proliferation, Migration and Differentiation. International Journal of Molecular Sciences. 2018; 19(10):2846. https://doi.org/10.3390/ijms19102846
Chicago/Turabian StyleLemos, Fernanda O., Dalton Dittz, Verlane G. Santos, Simone F. Pires, Hélida M. De Andrade, Carlos E. Salas, and Miriam T. P. Lopes. 2018. "Cysteine Proteases from V. cundinamarcensis (C. candamarcensis) Inhibit Melanoma Metastasis and Modulate Expression of Proteins Related to Proliferation, Migration and Differentiation" International Journal of Molecular Sciences 19, no. 10: 2846. https://doi.org/10.3390/ijms19102846
APA StyleLemos, F. O., Dittz, D., Santos, V. G., Pires, S. F., De Andrade, H. M., Salas, C. E., & Lopes, M. T. P. (2018). Cysteine Proteases from V. cundinamarcensis (C. candamarcensis) Inhibit Melanoma Metastasis and Modulate Expression of Proteins Related to Proliferation, Migration and Differentiation. International Journal of Molecular Sciences, 19(10), 2846. https://doi.org/10.3390/ijms19102846

