Hyperglycemia Augments the Adipogenic Transdifferentiation Potential of Tenocytes and Is Alleviated by Cyclic Mechanical Stretch
Abstract
1. Introduction
2. Results
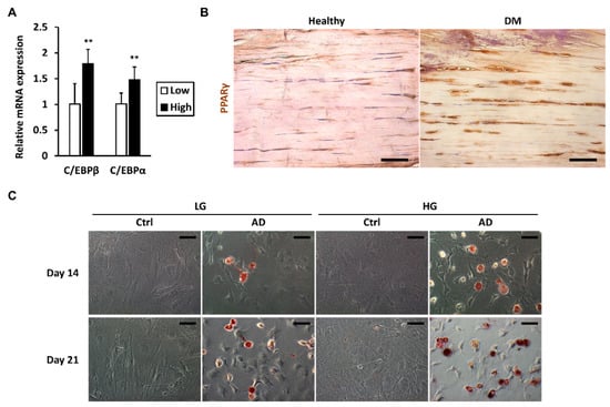
2.1. High Glucose Elevates mRNA Expression of PPARγ and α-SMA
2.2. High-Glucose Conditions Increase the Adipogenic Transdifferentiation Potential of Tenocytes
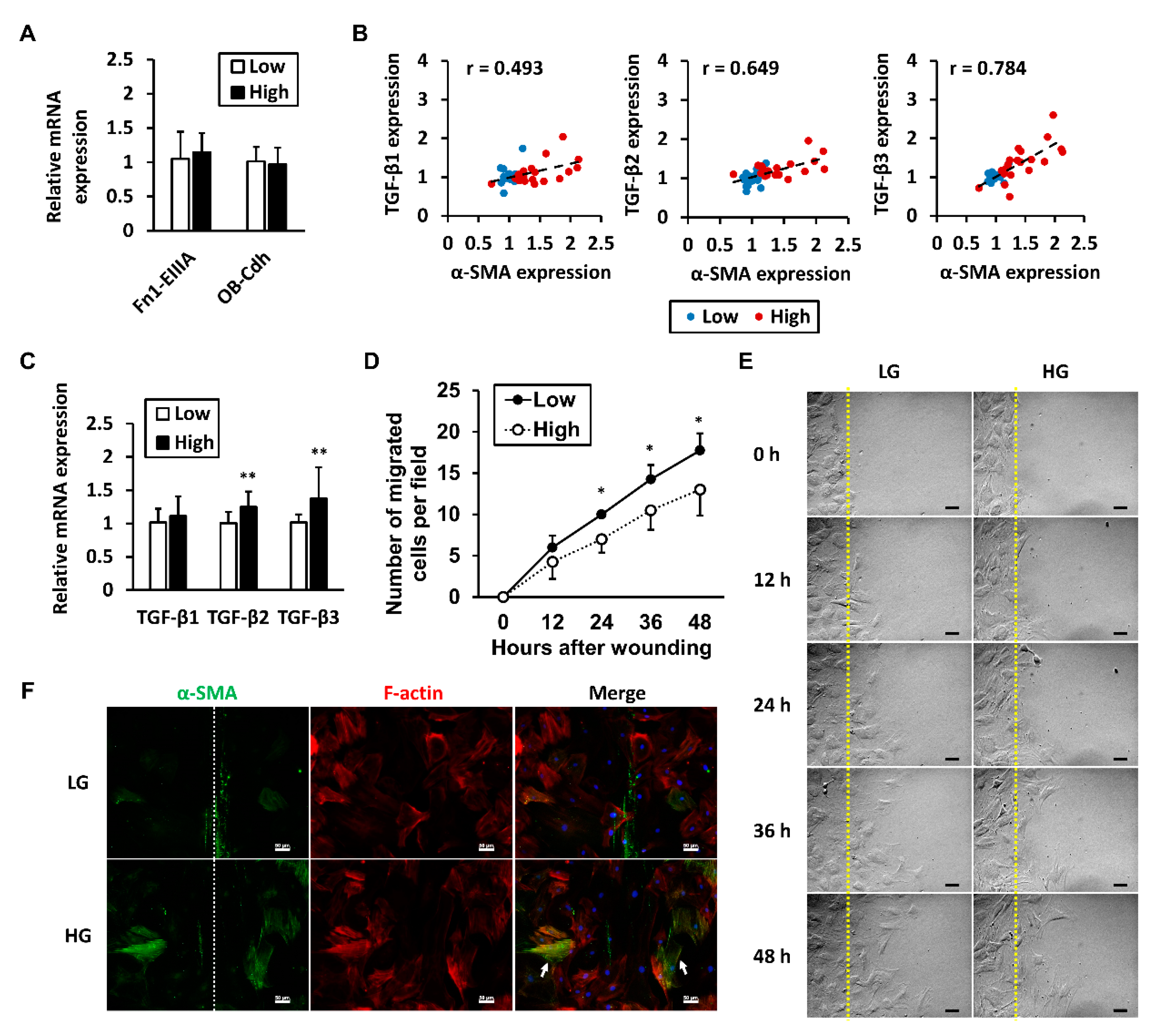
2.3. High Glucose-Induced Increase in α-SMA Expression Does Not Indicate Myofibroblastic Differentiation
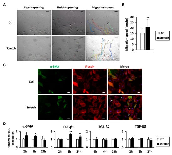
2.4. High Glucose Levels Reduce the Migration Rate of Tenocytes
2.5. ERK and Akt Signaling Play Opposing Roles in Regulating PPARγ Expression
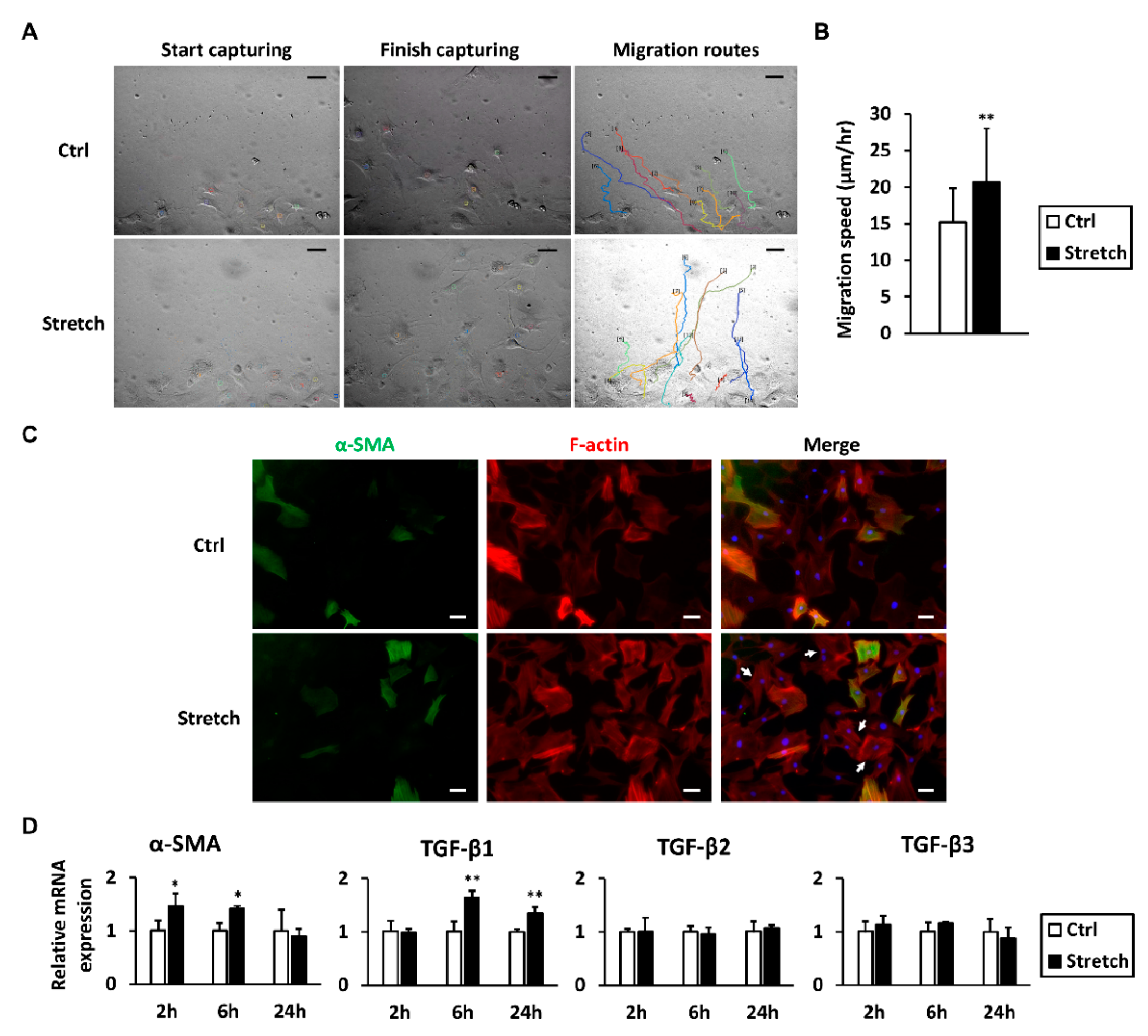
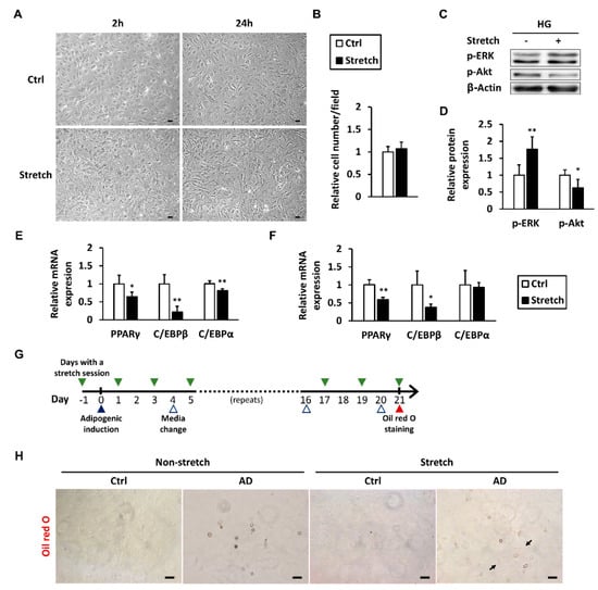
2.6. Mechanical Stretch Modulates ERK and Akt Signaling and Represses Adipogenic Differentiation
2.7. Mechanical Stretch Promotes Tenocyte Characteristics
3. Discussion
4. Materials and Methods
4.1. Primary Tenocyte Isolation and Culture
4.2. RNA Extraction and RT-qPCR
4.3. Adipogenic Differentiation
4.4. Oil Red O Staining
4.5. Wound-Healing Migration Assay
4.6. Immunofluorescence
4.7. Western Blotting
4.8. In Vitro Mechanical Stretch
4.9. Diabetic Mouse Model and Immunohistochemistry
4.10. Statistical Analysis
5. Conclusions
Supplementary Materials
Acknowledgments
Author Contributions
Conflicts of Interest
Abbreviations
| PPAR | Peroxisome proliferator-activated receptor γ |
| ERK | Extracellular-signal-regulated kinase |
| Runx2 | Runt-related transcription factor 2 |
| α-SMA | α-smooth muscle actin |
| C/EBP | CCAAT/enhancer binding proteins |
| Fn1-EIIIA | ED-A domain-containing fibronectin |
| OB-Cdh | OB-Cadherin |
| TGF-β | Transforming growth factor-β |
| AMPK | AMP-activated protein kinase |
| MAPK | Mitogen-activated protein kinase |
| PI3K | Phosphoinositide 3-kinase |
| AICAR | 5-Aminoimidazole-4-carboxamide-1-β-4-ribofuranoside |
References
- Zakaria, M.H.; Davis, W.A.; Davis, T.M. Incidence and predictors of hospitalization for tendon rupture in type 2 diabetes: The Fremantle diabetes study. Diabet. Med. 2014, 31, 425–430. [Google Scholar] [CrossRef] [PubMed]
- Cho, N.S.; Moon, S.C.; Jeon, J.W.; Rhee, Y.G. The influence of diabetes mellitus on clinical and structural outcomes after arthroscopic rotator cuff repair. Am. J. Sports Med. 2015, 43, 991–997. [Google Scholar] [CrossRef] [PubMed]
- Ranger, T.A.; Wong, A.M.; Cook, J.L.; Gaida, J.E. Is there an association between tendinopathy and diabetes mellitus? A systematic review with meta-analysis. Br. J. Sports Med. 2016, 50, 982–989. [Google Scholar] [CrossRef] [PubMed]
- Shi, L.; Rui, Y.F.; Li, G.; Wang, C. Alterations of tendons in diabetes mellitus: What are the current findings? Int. Orthop. 2015, 39, 1465–1473. [Google Scholar] [CrossRef] [PubMed]
- Wu, Y.F.; Wang, H.K.; Chang, H.W.; Sun, J.; Sun, J.S.; Chao, Y.H. High glucose alters tendon homeostasis through downregulation of the AMPK/Egr1 pathway. Sci. Rep. 2017, 7, 44199. [Google Scholar] [CrossRef] [PubMed]
- De Mos, M.; Koevoet, W.J.; Jahr, H.; Verstegen, M.M.; Heijboer, M.P.; Kops, N.; van Leeuwen, J.P.; Weinans, H.; Verhaar, J.A.; van Osch, G.J. Intrinsic differentiation potential of adolescent human tendon tissue: An in-vitro cell differentiation study. BMC Musculoskelet. Disord. 2007, 8, 16. [Google Scholar] [CrossRef] [PubMed]
- Zhang, J.; Wang, J.H. The effects of mechanical loading on tendons—An in vivo and in vitro model study. PLoS ONE 2013, 8, e71740. [Google Scholar] [CrossRef] [PubMed]
- Jozsa, L.; Reffy, A.; Balint, J.B. The pathogenesis of tendolipomatosis; an electron microscopical study. Int. Orthop. 1984, 7, 251–255. [Google Scholar] [CrossRef] [PubMed]
- Zhang, J.; Wang, J.H. Moderate Exercise Mitigates the Detrimental Effects of Aging on Tendon Stem Cells. PLoS ONE 2015, 10, e0130454. [Google Scholar] [CrossRef] [PubMed]
- Gaida, J.E.; Alfredson, L.; Kiss, Z.S.; Wilson, A.M.; Alfredson, H.; Cook, J.L. Dyslipidemia in Achilles tendinopathy is characteristic of insulin resistance. Med. Sci. Sports Exerc. 2009, 41, 1194–1197. [Google Scholar] [CrossRef] [PubMed]
- Krssak, M.; Falk Petersen, K.; Dresner, A.; DiPietro, L.; Vogel, S.M.; Rothman, D.L.; Roden, M.; Shulman, G.I. Intramyocellular lipid concentrations are correlated with insulin sensitivity in humans: A 1H-NMR spectroscopy study. Diabetologia 1999, 42, 113–116. [Google Scholar] [CrossRef] [PubMed]
- Magne, D.; Bougault, C. What understanding tendon cell differentiation can teach us about pathological tendon ossification. Histol. Histopathol. 2015, 30, 901–910. [Google Scholar] [PubMed]
- De Oliveira, R.R.; Martins, C.S.; Rocha, Y.R.; Braga, A.B.; Mattos, R.M.; Hecht, F.; Brito, G.A.; Nasciutti, L.E. Experimental diabetes induces structural, inflammatory and vascular changes of Achilles tendons. PLoS ONE 2013, 8, e74942. [Google Scholar] [CrossRef] [PubMed]
- Ackerman, J.E.; Geary, M.B.; Orner, C.A.; Bawany, F.; Loiselle, A.E. Obesity/Type II diabetes alters macrophage polarization resulting in a fibrotic tendon healing response. PLoS ONE 2017, 12, e0181127. [Google Scholar] [CrossRef] [PubMed]
- Liu, W.; Yin, L.; Yan, X.; Cui, J.; Liu, W.; Rao, Y.; Sun, M.; Wei, Q.; Chen, F. Directing the Differentiation of Parthenogenetic Stem Cells into Tenocytes for Tissue-Engineered Tendon Regeneration. Stem Cells Transl. Med. 2016. [Google Scholar] [CrossRef] [PubMed]
- Thannickal, V.J.; Lee, D.Y.; White, E.S.; Cui, Z.; Larios, J.M.; Chacon, R.; Horowitz, J.C.; Day, R.M.; Thomas, P.E. Myofibroblast differentiation by transforming growth factor-beta1 is dependent on cell adhesion and integrin signaling via focal adhesion kinase. J. Biol. Chem. 2003, 278, 12384–12389. [Google Scholar] [CrossRef] [PubMed]
- Serini, G.; Gabbiana, G. Modulation of alpha-smooth muscle actin expression in fibroblasts by transforming growth factor-beta isoforms: An in vivo and in vitro study. Wound Repair Regen. 1996, 4, 278–287. [Google Scholar] [CrossRef] [PubMed]
- Ronnov-Jessen, L.; Petersen, O.W. A function for filamentous alpha-smooth muscle actin: Retardation of motility in fibroblasts. J. Cell Biol. 1996, 134, 67–80. [Google Scholar] [CrossRef] [PubMed]
- Chuang, C.C.; Yang, R.S.; Tsai, K.S.; Ho, F.M.; Liu, S.H. Hyperglycemia enhances adipogenic induction of lipid accumulation: Involvement of extracellular signal-regulated protein kinase 1/2, phosphoinositide 3-kinase/Akt, and peroxisome proliferator-activated receptor gamma signaling. Endocrinology 2007, 148, 4267–4275. [Google Scholar] [CrossRef] [PubMed]
- Lin, Y.C.; Li, Y.J.; Rui, Y.F.; Dai, G.C.; Shi, L.; Xu, H.L.; Ni, M.; Zhao, S.; Chen, H.; Wang, C.; et al. The effects of high glucose on tendon-derived stem cells: Implications of the pathogenesis of diabetic tendon disorders. Oncotarget 2017, 8, 17518–17528. [Google Scholar] [CrossRef] [PubMed]
- Poulsen, R.C.; Knowles, H.J.; Carr, A.J.; Hulley, P.A. Cell differentiation versus cell death: Extracellular glucose is a key determinant of cell fate following oxidative stress exposure. Cell Death Dis. 2014, 5, e1074. [Google Scholar] [CrossRef] [PubMed]
- Farmer, S.R. Transcriptional control of adipocyte formation. Cell Metab. 2006, 4, 263–273. [Google Scholar] [CrossRef] [PubMed]
- Barak, Y.; Nelson, M.C.; Ong, E.S.; Jones, Y.Z.; Ruiz-Lozano, P.; Chien, K.R.; Koder, A.; Evans, R.M. PPAR gamma is required for placental, cardiac, and adipose tissue development. Mol. Cell 1999, 4, 585–595. [Google Scholar] [CrossRef]
- Mueller, E.; Drori, S.; Aiyer, A.; Yie, J.; Sarraf, P.; Chen, H.; Hauser, S.; Rosen, E.D.; Ge, K.; Roeder, R.G.; et al. Genetic analysis of adipogenesis through peroxisome proliferator-activated receptor gamma isoforms. J. Biol. Chem. 2002, 277, 41925–41930. [Google Scholar] [CrossRef] [PubMed]
- Yeh, W.C.; Cao, Z.; Classon, M.; McKnight, S.L. Cascade regulation of terminal adipocyte differentiation by three members of the C/EBP family of leucine zipper proteins. Genes Dev. 1995, 9, 168–181. [Google Scholar] [CrossRef] [PubMed]
- Freytag, S.O.; Paielli, D.L.; Gilbert, J.D. Ectopic expression of the CCAAT/enhancer-binding protein alpha promotes the adipogenic program in a variety of mouse fibroblastic cells. Genes Dev. 1994, 8, 1654–1663. [Google Scholar] [CrossRef] [PubMed]
- Darlington, G.J.; Ross, S.E.; MacDougald, O.A. The role of C/EBP genes in adipocyte differentiation. J. Biol. Chem. 1998, 273, 30057–30060. [Google Scholar] [CrossRef] [PubMed]
- Fernyhough, M.E.; Okine, E.; Hausman, G.; Vierck, J.L.; Dodson, M.V. PPARgamma and GLUT-4 expression as developmental regulators/markers for preadipocyte differentiation into an adipocyte. Domest. Anim. Endocrinol. 2007, 33, 367–378. [Google Scholar] [CrossRef] [PubMed]
- MacDougald, O.A.; Lane, M.D. Transcriptional regulation of gene expression during adipocyte differentiation. Annu. Rev. Biochem. 1995, 64, 345–373. [Google Scholar] [CrossRef] [PubMed]
- Zhang, Y.; Yang, J.H. Activation of the PI3K/Akt pathway by oxidative stress mediates high glucose-induced increase of adipogenic differentiation in primary rat osteoblasts. J. Cell. Biochem. 2013, 114, 2595–2602. [Google Scholar] [CrossRef] [PubMed]
- Gabbiani, G. The myofibroblast in wound healing and fibrocontractive diseases. J. Pathol. 2003, 200, 500–503. [Google Scholar] [CrossRef] [PubMed]
- Serini, G.; Bochaton-Piallat, M.L.; Ropraz, P.; Geinoz, A.; Borsi, L.; Zardi, L.; Gabbiani, G. The fibronectin domain ED-A is crucial for myofibroblastic phenotype induction by transforming growth factor-beta1. J. Cell Biol. 1998, 142, 873–881. [Google Scholar] [CrossRef] [PubMed]
- Hinz, B.; Pittet, P.; Smith-Clerc, J.; Chaponnier, C.; Meister, J.J. Myofibroblast development is characterized by specific cell-cell adherens junctions. Mol. Biol. Cell 2004, 15, 4310–4320. [Google Scholar] [CrossRef] [PubMed]
- Cui, Q.; Fu, S.; Li, Z. Hepatocyte growth factor inhibits TGF-beta1-induced myofibroblast differentiation in tendon fibroblasts: Role of AMPK signaling pathway. J. Physiol. Sci. 2013, 63, 163–170. [Google Scholar] [CrossRef] [PubMed]
- Jiang, Y.; Berry, D.C.; Tang, W.; Graff, J.M. Independent stem cell lineages regulate adipose organogenesis and adipose homeostasis. Cell Rep. 2014, 9, 1007–1022. [Google Scholar] [CrossRef] [PubMed]
- Nam, H.Y.; Pingguan-Murphy, B.; Amir Abbas, A.; Mahmood Merican, A.; Kamarul, T. The proliferation and tenogenic differentiation potential of bone marrow-derived mesenchymal stromal cell are influenced by specific uniaxial cyclic tensile loading conditions. Biomech. Model. Mechanobiol. 2015, 14, 649–663. [Google Scholar] [CrossRef] [PubMed]
- Nam, H.Y.; Balaji Raghavendran, H.R.; Pingguan-Murphy, B.; Abbas, A.A.; Merican, A.M.; Kamarul, T. Fate of tenogenic differentiation potential of human bone marrow stromal cells by uniaxial stretching affected by stretch-activated calcium channel agonist gadolinium. PLoS ONE 2017, 12, e0178117. [Google Scholar] [CrossRef] [PubMed]
- Tanabe, Y.; Koga, M.; Saito, M.; Matsunaga, Y.; Nakayama, K. Inhibition of adipocyte differentiation by mechanical stretching through ERK-mediated downregulation of PPARgamma2. J. Cell Sci. 2004, 117 Pt 16, 3605–3614. [Google Scholar] [CrossRef] [PubMed]
- Shearin, A.L.; Monks, B.R.; Seale, P.; Birnbaum, M.J. Lack of AKT in adipocytes causes severe lipodystrophy. Mol. Metab. 2016, 5, 472–479. [Google Scholar] [CrossRef] [PubMed]
- Lamers, M.L.; Almeida, M.E.; Vicente-Manzanares, M.; Horwitz, A.F.; Santos, M.F. High glucose-mediated oxidative stress impairs cell migration. PLoS ONE 2011, 6, e22865. [Google Scholar] [CrossRef] [PubMed]
- Goldyn, A.M.; Rioja, B.A.; Spatz, J.P.; Ballestrem, C.; Kemkemer, R. Force-induced cell polarisation is linked to RhoA-driven microtubule-independent focal-adhesion sliding. J. Cell Sci. 2009, 122 Pt 20, 3644–3651. [Google Scholar] [CrossRef] [PubMed]
- Piccinini, F.; Kiss, A.; Horvath, P. CellTracker (not only) for dummies. Bioinformatics 2016, 32, 955–957. [Google Scholar] [CrossRef] [PubMed]






| Oligo Name (Forward: F; Reverse: R) | Sequence (5′ to 3′) |
|---|---|
| HPRT1_F | AAGCTTGCTGGTGAAAAGGA |
| HPRT1_R | CCGCTGTCTTTTAGGCTTTG |
| GAPDH_F | GTGGACCTCATGGCCTACAT |
| GAPDH_R | GGATGGAATTGTGAGGGAGA |
| Sox9_F | CTGCGACCTCAGAAGGAAAG |
| Sox9_R | CGCTGGTATTCAGGGAGGTA |
| Runx2_F | AAGTGCGGTGCAAACTTTCT |
| Runx2_R | AGGCTGTTTGACGCCATAGT |
| PPARγ_F | CATTTTTCAAGGGTGCCAGT |
| PPARγ_R | GAGGCCAGCATGGTGTAGAT |
| α-SMA_F | CTGCCCGGAGACCCTCTTC |
| α-SMA_R | GCGAGGGCTGTGATCTCCTT |
| C/EBPβ_F | CAAGCTGAGCGACGAGTACA |
| C/EBPβ_R | CAGCTGCTCCACCTTCTTCT |
| C/EBPα_F | TTACAACAGGCCAGGTTTCC |
| C/EBPα_R | CAGTACACACAAGGCGGATG |
| Fn1-EIIIA_F | TTGCCTGGGAAAGCCCACAG |
| Fn1-EIIIA_R | CTCTCCATGCCACCGTGCAA |
| OB-Cdh_F | GGCACTGTGGTTGGGAGAGT |
| OB-Cdh_R | AGCCAGGCAGTTTCTTCCCT |
| TGF-β1_F | ATACGCCTGAGTGGCTGTCT |
| TGF-β1_R | TGGGACTGATCCCATTGATT |
| TGF-β2_F | CTGGAACCACTGACCATCCT |
| TGF-β2_R | AACTCCCTCACGTCACGAAC |
| TGF-β3_F | GCGTCTCAAGAAGCAGAAGG |
| TGF-β3_R | GCAGTTCTCCTCCAAGTTGC |
© 2017 by the authors. Licensee MDPI, Basel, Switzerland. This article is an open access article distributed under the terms and conditions of the Creative Commons Attribution (CC BY) license (http://creativecommons.org/licenses/by/4.0/).
Share and Cite
Wu, Y.-F.; Huang, Y.-T.; Wang, H.-K.; Yao, C.-C.J.; Sun, J.-S.; Chao, Y.-H. Hyperglycemia Augments the Adipogenic Transdifferentiation Potential of Tenocytes and Is Alleviated by Cyclic Mechanical Stretch. Int. J. Mol. Sci. 2018, 19, 90. https://doi.org/10.3390/ijms19010090
Wu Y-F, Huang Y-T, Wang H-K, Yao C-CJ, Sun J-S, Chao Y-H. Hyperglycemia Augments the Adipogenic Transdifferentiation Potential of Tenocytes and Is Alleviated by Cyclic Mechanical Stretch. International Journal of Molecular Sciences. 2018; 19(1):90. https://doi.org/10.3390/ijms19010090
Chicago/Turabian StyleWu, Yu-Fu, Yu-Ting Huang, Hsing-Kuo Wang, Chung-Chen Jane Yao, Jui-Sheng Sun, and Yuan-Hung Chao. 2018. "Hyperglycemia Augments the Adipogenic Transdifferentiation Potential of Tenocytes and Is Alleviated by Cyclic Mechanical Stretch" International Journal of Molecular Sciences 19, no. 1: 90. https://doi.org/10.3390/ijms19010090
APA StyleWu, Y.-F., Huang, Y.-T., Wang, H.-K., Yao, C.-C. J., Sun, J.-S., & Chao, Y.-H. (2018). Hyperglycemia Augments the Adipogenic Transdifferentiation Potential of Tenocytes and Is Alleviated by Cyclic Mechanical Stretch. International Journal of Molecular Sciences, 19(1), 90. https://doi.org/10.3390/ijms19010090
