IGF-1 Attenuates Hypoxia-Induced Atrophy but Inhibits Myoglobin Expression in C2C12 Skeletal Muscle Myotubes
Abstract
1. Introduction
2. Results
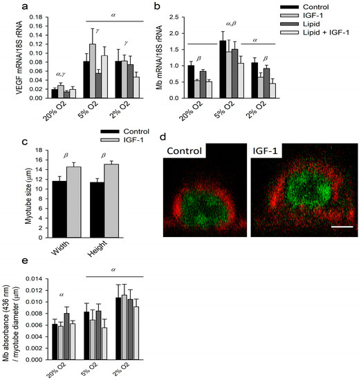
2.1. Effects of Hypoxia, IGF-1 and Lipids on Myotube Size
2.2. Effects of Hypoxia, IGF-1 and Lipids on Regulators of Protein Synthesis and Degradation
2.3. Effects of Hypoxia, IGF-1 and Lipids on Regulators of Metabolism
2.4. Effects of Hypoxia, IGF-1 and Lipids on Markers of Oxygen Transport
2.5. IGF-1 Inhibits Myoglobin mRNA Expression via mTOR Activation
3. Discussion
3.1. IGF-1-Induced Hypertrophy Is Limited by Hypoxia
3.2. IGF-1 Inhibits Myoglobin Gene Expression via Activation of mTOR
3.3. Lipid Supplementation Does Not Increase Myoglobin Gene Expression
4. Materials and Methods
4.1. Cell Culture and Myotube Analyses
4.2. Live Cell Imaging
4.3. Myoglobin Concentration
4.4. Quantitative Polymerase Chain Reaction (qPCR)
4.5. Statistical Analysis
Supplementary Materials
Acknowledgments
Author Contributions
Conflicts of Interest
Abbreviations
| CN | Calcineurin |
| COPD | Chronic Obstructive Pulmonary Disease |
| DMEM | Dulbecco’s Modified Eagle’s Media |
| FBS | Fetal Bovine Serum |
| GAPDH | Glyceraldehyde-3-phosphate dehydrogenase |
| HS | Horse Serum |
| IGF-1 | Insulin-like Growth Factor 1 |
| Mafbx | Muscle atrophy F-box |
| Mb | Myoglobin |
| MEF2 | Myocyte Enhancer Factor 2 |
| MHC | Myosin Heavy Chain |
| MITK | Medical Imaging Interaction Toolkit |
| mTOR | Mammalian Target Of Rapamycin |
| MuRF1 | Muscle RING finger 1 |
| NFAT | Nuclear Factor of Activated T-cells |
| p70S6K | p70-S6 Kinase 1 |
| PGC-1α | Peroxisome Proliferator-Activated Receptor-γ Coactivator 1α |
| PUFA | Poly-Unsaturated Fatty Acid |
| qPCR | Qualitative Polymerase Chain Reaction |
| SDH | Succinate Dehydrogenase |
| SEM | Standard Error of the Mean |
| SR | Sarcoplasmic Reticulum |
| VEGF | Vascular Endothelial Growth Factor |
References
- Moylan, J.S.; Reid, M.B. Oxidative stress, chronic disease, and muscle wasting. Muscle Nerve 2007, 35, 411–429. [Google Scholar] [CrossRef] [PubMed]
- Bigard, A.X.; Brunet, A.; Guezennec, C.Y.; Monod, H. Skeletal muscle changes after endurance training at high altitude. J. Appl. Physiol. 1991, 71, 2114–2121. [Google Scholar] [PubMed]
- Hoppeler, H.; Kleinert, E.; Schlegel, C.; Claassen, H.; Howald, H.; Kayar, S.R.; Cerretelli, P. Morphological adaptations of human skeletal muscle to chronic hypoxia. Int. J. Sports Med. 1990, 11 S 1, S3–S9. [Google Scholar] [CrossRef] [PubMed]
- Green, H.J.; Sutton, J.R.; Cymerman, A.; Young, P.M.; Houston, C.S. Operation everest II: Adaptations in human skeletal muscle. J. Appl. Physiol. 1989, 66, 2454–2461. [Google Scholar] [PubMed]
- Jaspers, R.T.; Testerink, J.; Della Gaspera, B.; Chanoine, C.; Bagowski, C.P.; van der Laarse, W.J. Increased oxidative metabolism and myoglobin expression in zebrafish muscle during chronic hypoxia. Biol. Open 2014, 3, 718–727. [Google Scholar] [CrossRef] [PubMed]
- MacDougall, J.D.; Green, H.J.; Sutton, J.R.; Coates, G.; Cymerman, A.; Young, P.; Houston, C.S. Operation everest II: Structural adaptations in skeletal muscle in response to extreme simulated altitude. Acta Physiol. Scand. 1991, 142, 421–427. [Google Scholar] [CrossRef] [PubMed]
- Howald, H.; Pette, D.; Simoneau, J.A.; Uber, A.; Hoppeler, H.; Cerretelli, P. Effect of chronic hypoxia on muscle enzyme activities. Int. J. Sports Med. 1990, 11, S10–S14. [Google Scholar] [CrossRef] [PubMed]
- Elliott, B. The Role of Acute Ambient Hypoxia in the Regulation of Myostatin. Ph.D. Thesis, University of Westminster, London, UK, 2015. [Google Scholar]
- Slot, I.G.; Schols, A.M.; Vosse, B.A.; Kelders, M.C.; Gosker, H.R. Hypoxia differentially regulates muscle oxidative fiber type and metabolism in a HIF-1α-dependent manner. Cell. Signal. 2014, 26, 1837–1845. [Google Scholar] [CrossRef] [PubMed]
- Li, W.; Hu, Z.F.; Chen, B.; Ni, G.X. Response of C2C12 myoblasts to hypoxia: The relative roles of glucose and oxygen in adaptive cellular metabolism. BioMed Res. Int. 2013, 2013, 326346. [Google Scholar] [CrossRef] [PubMed]
- Wüst, R.C.; Jaspers, R.T.; van Heijst, A.F.; Hopman, M.T.; Hoofd, L.J.; van der Laarse, W.J.; Degens, H. Region-specific adaptations in determinants of rat skeletal muscle oxygenation to chronic hypoxia. Am. J. Physiol. Heart Circ. Physiol. 2009, 297, H364–H374. [Google Scholar] [CrossRef] [PubMed]
- Chaillou, T.; Koulmann, N.; Simler, N.; Meunier, A.; Serrurier, B.; Chapot, R.; Peinnequin, A.; Beaudry, M.; Bigard, X. Hypoxia transiently affects skeletal muscle hypertrophy in a functional overload model. Am. J. Physiol. Regul. Integr. Comp. Physiol. 2012, 302, R643–R654. [Google Scholar] [CrossRef] [PubMed]
- Chaudhary, P.; Suryakumar, G.; Prasad, R.; Singh, S.N.; Ali, S.; Ilavazhagan, G. Chronic hypobaric hypoxia mediated skeletal muscle atrophy: Role of ubiquitin-proteasome pathway and calpains. Mol. Cell Biochem. 2012, 364, 101–113. [Google Scholar] [CrossRef] [PubMed]
- Abdelmalki, A.; Fimbel, S.; Mayet-Sornay, M.H.; Sempore, B.; Favier, R. Aerobic capacity and skeletal muscle properties of normoxic and hypoxic rats in response to training. Pflüg. Archiv. 1996, 431, 671–679. [Google Scholar] [CrossRef]
- Martin, N.R.W.; Aguilar-Agon, K.; Robinson, G.P.; Player, D.J.; Turner, M.C.; Myers, S.D.; Lewis, M.P. Hypoxia impairs muscle function and reduces myotube size in tissue engineered skeletal muscle. J. Cell. Biochem. 2017, 118, 2599–2605. [Google Scholar] [CrossRef] [PubMed]
- Etheridge, T.; Atherton, P.J.; Wilkinson, D.; Selby, A.; Rankin, D.; Webborn, N.; Smith, K.; Watt, P.W. Effects of hypoxia on muscle protein synthesis and anabolic signaling at rest and in response to acute resistance exercise. Am. J. Physiol. Endocrinol. Metab. 2011, 301, E697–E702. [Google Scholar] [CrossRef] [PubMed]
- Narici, M.V.; Kayser, B. Hypertrophic response of human skeletal muscle to strength training in hypoxia and normoxia. Eur. J. Appl. Physiol. Occup. Physiol. 1995, 70, 213–219. [Google Scholar] [CrossRef] [PubMed]
- Desplanches, D.; Hoppeler, H.; Linossier, M.T.; Denis, C.; Claassen, H.; Dormois, D.; Lacour, J.R.; Geyssant, A. Effects of training in normoxia and normobaric hypoxia on human muscle ultrastructure. Pflüg. Archiv. 1993, 425, 263–267. [Google Scholar] [CrossRef]
- Dufour, S.P.; Ponsot, E.; Zoll, J.; Doutreleau, S.; Lonsdorfer-Wolf, E.; Geny, B.; Lampert, E.; Flück, M.; Hoppeler, H.; Billat, V.; et al. Exercise training in normobaric hypoxia in endurance runners. I. Improvement in aerobic performance capacity. J. Appl. Physiol. 2006, 100, 1238–1248. [Google Scholar] [CrossRef] [PubMed]
- Zoll, J.; Ponsot, E.; Dufour, S.; Doutreleau, S.; Ventura-Clapier, R.; Vogt, M.; Hoppeler, H.; Richard, R.; Fluck, M. Exercise training in normobaric hypoxia in endurance runners. III. Muscular adjustments of selected gene transcripts. J. Appl. Physiol. 2006, 100, 1258–1266. [Google Scholar] [CrossRef] [PubMed]
- Scott, B.R.; Slattery, K.M.; Sculley, D.V.; Dascombe, B.J. Hypoxia and resistance exercise: A comparison of localized and systemic methods. Sports Med. 2014, 44, 1037–1054. [Google Scholar] [CrossRef] [PubMed]
- Scott, B.R.; Loenneke, J.P.; Slattery, K.M.; Dascombe, B.J. Blood flow restricted exercise for athletes: A review of available evidence. J. Sci. Med. Sport 2016, 19, 360–367. [Google Scholar] [CrossRef] [PubMed]
- Abe, T.; Kearns, C.F.; Sato, Y. Muscle size and strength are increased following walk training with restricted venous blood flow from the leg muscle, kaatsu-walk training. J. Appl. Physiol. 2006, 100, 1460–1466. [Google Scholar] [CrossRef] [PubMed]
- Fujita, S.; Abe, T.; Drummond, M.J.; Cadenas, J.G.; Dreyer, H.C.; Sato, Y.; Volpi, E.; Rasmussen, B.B. Blood flow restriction during low-intensity resistance exercise increases S6K1 phosphorylation and muscle protein synthesis. J. Appl. Physiol. 2007, 103, 903–910. [Google Scholar] [CrossRef] [PubMed]
- Burnett, P.E.; Barrow, R.K.; Cohen, N.A.; Snyder, S.H.; Sabatini, D.M. RAFT1 phosphorylation of the translational regulators p70 S6 kinase and 4E-BP1. Proc. Natl. Acad. Sci. USA 1998, 95, 1432–1437. [Google Scholar] [CrossRef] [PubMed]
- Rommel, C.; Bodine, S.C.; Clarke, B.A.; Rossman, R.; Nunez, L.; Stitt, T.N.; Yancopoulos, G.D.; Glass, D.J. Mediation of IGF-1-induced skeletal myotube hypertrophy by PI(3)K/Akt/mTOR and PI(3)k/Akt/GSK3 pathways. Nat. Cell Biol. 2001, 3, 1009–1013. [Google Scholar] [CrossRef] [PubMed]
- Glass, D.J. Skeletal muscle hypertrophy and atrophy signaling pathways. Int. J. Biochem. Cell Biol. 2005, 37, 1974–1984. [Google Scholar] [CrossRef] [PubMed]
- Bodine, S.C.; Stitt, T.N.; Gonzalez, M.; Kline, W.O.; Stover, G.L.; Bauerlein, R.; Zlotchenko, E.; Scrimgeour, A.; Lawrence, J.C.; Glass, D.J.; et al. Akt/mTOR pathway is a crucial regulator of skeletal muscle hypertrophy and can prevent muscle atrophy in vivo. Nat. Cell Biol. 2001, 3, 1014–1019. [Google Scholar] [CrossRef] [PubMed]
- Van der Laarse, W.J.; des Tombe, A.L.; Lee-de Groot, M.B.E.; Diegenbach, P.C. Size principle of striated muscle cells. Neth. J. Zool. 1998, 48, 213–223. [Google Scholar] [CrossRef]
- Van Wessel, T.; de Haan, A.; van der Laarse, W.J.; Jaspers, R.T. The muscle fiber type-fiber size paradox: Hypertrophy or oxidative metabolism? Eur. J. Appl. Physiol. 2010, 110, 665–694. [Google Scholar] [CrossRef] [PubMed]
- Van der Laarse, W.J.; Diegenbach, P.C.; Elzinga, G. Maximum rate of oxygen consumption and quantitative histochemistry of succinate-dehydrogenase in single muscle fibers of xenopus laevis. J. Muscle Res. Cell Motil. 1989, 10, 221–228. [Google Scholar] [CrossRef]
- Wittenberg, B.A.; Wittenberg, J.B. Myoglobin-mediated oxygen delivery to mitochondria of isolated cardiac myocytes. Proc. Natl. Acad. Sci. USA 1987, 84, 7503–7507. [Google Scholar] [CrossRef] [PubMed]
- Wittenberg, B.A.; Wittenberg, J.B.; Caldwell, P.R. Role of myoglobin in the oxygen supply to red skeletal muscle. J. Biol. Chem. 1975, 250, 9038–9043. [Google Scholar] [PubMed]
- Peters, E.L.; Offringa, C.; Kos, D.; van der Laarse, W.J.; Jaspers, R.T. Regulation of myoglobin in hypertrophied rat cardiomyocytes in experimental pulmonary hypertension. Pflug. Arch. 2016, 468, 1697–1707. [Google Scholar] [CrossRef] [PubMed]
- Kanatous, S.B.; Mammen, P.P.A.; Rosenberg, P.B.; Martin, C.M.; White, M.D.; DiMaio, J.M.; Huang, G.; Muallem, S.; Garry, D.J. Hypoxia reprograms calcium signaling and regulates myoglobin expression. Am. J. Physiol. Cell Physiol. 2009, 296, C393–C402. [Google Scholar] [CrossRef] [PubMed]
- Kanatous, S.B.; Mammen, P.P.A. Regulation of myoglobin expression. J. Exp. Biol. 2010, 213, 2741–2747. [Google Scholar] [CrossRef] [PubMed]
- Vogt, M.; Puntschart, A.; Geiser, J.; Zuleger, C.; Billeter, R.; Hoppeler, H. Molecular adaptations in human skeletal muscle to endurance training under simulated hypoxic conditions. J. Appl. Physiol. 2001, 91, 173–182. [Google Scholar] [PubMed]
- Terrados, N.; Jansson, E.; Sylven, C.; Kaijser, L. Is hypoxia a stimulus for synthesis of oxidative enzymes and myoglobin? J. Appl. Physiol. 1990, 68, 2369–2372. [Google Scholar] [PubMed]
- Schlater, A.E.; de Miranda, M.A.; Frye, M.A.; Trumble, S.J.; Kanatous, S.B. Changing the paradigm for myoglobin: A novel link between lipids and myoglobin. J. Appl. Physiol. 2014, 117, 307–315. [Google Scholar] [CrossRef] [PubMed]
- Broekhuizen, R.; Wouters, E.F.; Creutzberg, E.C.; Weling-Scheepers, C.A.; Schols, A.M. Polyunsaturated fatty acids improve exercise capacity in chronic obstructive pulmonary disease. Thorax 2005, 60, 376–382. [Google Scholar] [CrossRef] [PubMed]
- Peoples, G.E.; McLennan, P.L. Dietary fish oil reduces skeletal muscle oxygen consumption, provides fatigue resistance and improves contractile recovery in the rat in vivo hindlimb. Br. J. Nutr. 2010, 104, 1771–1779. [Google Scholar] [CrossRef] [PubMed]
- Peoples, G.E.; McLennan, P.L. Long-chain n-3 DHA reduces the extent of skeletal muscle fatigue in the rat in vivo hindlimb model. Br. J. Nutr. 2014, 111, 996–1003. [Google Scholar] [CrossRef] [PubMed]
- Henry, R.; Peoples, G.E.; McLennan, P.L. Muscle fatigue resistance in the rat hindlimb in vivo from low dietary intakes of tuna fish oil that selectively increase phospholipid n-3 docosahexaenoic acid according to muscle fibre type. Br. J. Nutr. 2015, 114, 873–884. [Google Scholar] [CrossRef] [PubMed]
- Huang, F.; Wei, H.; Luo, H.; Jiang, S.; Peng, J. EPA inhibits the inhibitor of κBα (IκBα)/NF-κB/muscle RING finger 1 pathway in C2C12 myotubes in a PPARγ-dependent manner. Br. J. Nutr. 2011, 105, 348–356. [Google Scholar] [CrossRef] [PubMed]
- Garcia-Roves, P.; Huss, J.M.; Han, D.H.; Hancock, C.R.; Iglesias-Gutierrez, E.; Chen, M.; Holloszy, J.O. Raising plasma fatty acid concentration induces increased biogenesis of mitochondria in skeletal muscle. Proc. Natl. Acad. Sci. USA 2007, 104, 10709–10713. [Google Scholar] [CrossRef] [PubMed]
- Lee-de Groot, M.B.E.; des Tombe, A.L.; van der Laarse, W.J. Calibrated histochemistry of myoglobin concentration in cardiomyocytes. J. Histochem. Cytochem. 1998, 46, 1077–1084. [Google Scholar] [PubMed]
- Marsh, D.R.; Carson, J.A.; Stewart, L.N.; Booth, F.W. Activation of the skeletal α-actin promoter during muscle regeneration. J. Muscle Res. Cell Motil. 1998, 19, 897–907. [Google Scholar] [CrossRef] [PubMed]
- Di Carlo, A.; de Mori, R.; Martelli, F.; Pompilio, G.; Capogrossi, M.C.; Germani, A. Hypoxia inhibits myogenic differentiation through accelerated myod degradation. J. Biol. Chem. 2004, 279, 16332–16338. [Google Scholar] [CrossRef] [PubMed]
- Yun, Z.; Lin, Q.; Giaccia, A.J. Adaptive myogenesis under hypoxia. Mol. Cell Biol. 2005, 25, 3040–3055. [Google Scholar] [CrossRef] [PubMed]
- Ren, H.; Accili, D.; Duan, C. Hypoxia converts the myogenic action of insulin-like growth factors into mitogenic action by differentially regulating multiple signaling pathways. Proc. Natl. Acad. Sci. USA 2010, 107, 5857–5862. [Google Scholar] [CrossRef] [PubMed]
- De Theije, C.C.; Langen, R.C.; Lamers, W.H.; Schols, A.M.; Kohler, S.E. Distinct responses of protein turnover regulatory pathways in hypoxia- and semistarvation-induced muscle atrophy. Am. J. Physiol. Lung Cell Mol. Physiol. 2013, 305, L82–L91. [Google Scholar] [CrossRef] [PubMed]
- Favier, F.B.; Costes, F.; Defour, A.; Bonnefoy, R.; Lefai, E.; Bauge, S.; Peinnequin, A.; Benoit, H.; Freyssenet, D. Down regulation of Akt/mammalian target of rapamycin pathway in skeletal muscle is associated with increased REDD1 expression in response to chronic hypoxia. Am. J. Physiol. Regul. Integr. Comp. Physiol. 2010, 298, R1659–1666. [Google Scholar] [CrossRef] [PubMed]
- Costes, F.; Gosker, H.; Feasson, L.; Desgeorges, M.; Kelders, M.; Castells, J.; Schols, A.; Freyssenet, D. Impaired exercise training-induced muscle fiber hypertrophy and Akt/mTOR pathway activation in hypoxemic patients with copd. J. Appl. Physiol. 2015, 118, 1040–1049. [Google Scholar] [CrossRef] [PubMed]
- Arthur, P.G.; Giles, J.J.; Wakeford, C.M. Protein synthesis during oxygen conformance and severe hypoxia in the mouse muscle cell line C2C12. Biochim. Biophys. Acta 2000, 1475, 83–89. [Google Scholar] [CrossRef]
- Rosenthal, S.M.; Cheng, Z.Q. Opposing early and late effects of insulin-like growth factor I on differentiation and the cell cycle regulatory retinoblastoma protein in skeletal myoblasts. Proc. Natl. Acad. Sci. USA 1995, 92, 10307–10311. [Google Scholar] [CrossRef] [PubMed]
- Miyake, M.; Hayashi, S.; Sato, T.; Taketa, Y.; Watanabe, K.; Hayashi, S.; Tanaka, S.; Ohwada, S.; Aso, H.; Yamaguchi, T. Myostatin and myod family expression in skeletal muscle of IGF-1 knockout mice. Cell. Biol. Int. 2007, 31, 1274–1279. [Google Scholar] [CrossRef] [PubMed]
- Layne, M.D.; Farmer, S.R. Tumor necrosis factor-α and basic fibroblast growth factor differentially inhibit the insulin-like growth factor-i induced expression of myogenin in C2C12 myoblasts. Exp. Cell Res. 1999, 249, 177–187. [Google Scholar] [CrossRef] [PubMed]
- De Miranda, M.A., Jr.; Schlater, A.E.; Green, T.L.; Kanatous, S.B. In the face of hypoxia: Myoglobin increases in response to hypoxic conditions and lipid supplementation in cultured weddell seal skeletal muscle cells. J. Exp. Biol. 2012, 215, 806–813. [Google Scholar] [CrossRef] [PubMed]
- Van Weel, V.; Deckers, M.M.; Grimbergen, J.M.; van Leuven, K.J.; Lardenoye, J.H.; Schlingemann, R.O.; van Nieuw Amerongen, G.P.; van Bockel, J.H.; van Hinsbergh, V.W.; Quax, P.H. Vascular endothelial growth factor overexpression in ischemic skeletal muscle enhances myoglobin expression in vivo. Circ. Res. 2004, 95, 58–66. [Google Scholar] [CrossRef] [PubMed]
- Van der Vusse, G.J. Albumin as fatty acid transporter. Drug Metab. Pharm. 2009, 24, 300–307. [Google Scholar] [CrossRef]
- Nauta, T.D.; Duyndam, M.C.A.; Weijers, E.M.; van Hinsbergh, V.M.W.; Koolwijk, P. HIF-2α expression regulates sprout formation into 3D fibrin matrices in prolonged hypoxia in human microvascular endothelial cells. PLoS ONE 2016, 11, e0160700. [Google Scholar]
- Van Beek-Harmsen, B.J.; Bekedam, M.A.; Feenstra, H.M.; Visser, F.C.; van der Laarse, W.J. Determination of myoglobin concentration and oxidative capacity in cryostat sections of human and rat skeletal muscle fibres and rat cardiomyocytes. Histochem. Cell Biol. 2004, 121, 335–342. [Google Scholar] [CrossRef] [PubMed]
- Nagelkerke, A.; Mujcic, H.; Wouters, B.; Span, P.N. 18S is an appropriate housekeeping gene for in vitro hypoxia experiments. Br. J. Cancer 2010, 103, 590. [Google Scholar] [CrossRef] [PubMed]





| Target mRNA | Forward | Reverse |
|---|---|---|
| 18S | GTAACCCGTTGAACCCCATT | CCATCCAATCGGTAGTAGCG |
| GAPDH | TGAAGCAGGCATCTGAGGG | CGAAGGTGGAAGAGTGGGAG |
| MAFbx | AGACTGGACTTCTCGACTGC | TCAGCTCCAACAGCCTTACT |
| Mb | GGAAGTCCTCATCGGTCTGT | GCCCTTCATATCTTCCTCTGA |
| MHC I | AGATCCGAAAGCAACTGGAG | CTGCCTTGATCTGGTTGAAC |
| MHC IIB | CAACTGAGTGAAGTGAAGACC | AGCTGAGAAACCATAGCGTC |
| MuRF1 | GGGCTACCTTCCTCTCAAGTGC | CGTCCAGAGCGTGTCTCACTC |
| MyoD | AGCACTACAGTGGCGACTCA | GCTCCACTATGCTGGACAGG |
| Myogenin | CCCAACCCAGGAGATCATTT | GTCTGGGAAGGCAACAGACA |
| PGC-1α | ACACAACCGCAGTCGCAACA | GGGAACCCTTGGGGTCATTTGG |
| SDH | GTCAGGAGCCAAAATGGCG | CGACAGGCCTGAACTGC |
| α-Actin | GGCCAGAGTCAGAGCAGCAGAAAC | CACCAGGCCAGAGCCGTTGT |
| VEGF | CTGTAACGATGAAGCCCTGGAGTG | GGTGAGGTTTGATCCGCATGATCT |
© 2017 by the authors. Licensee MDPI, Basel, Switzerland. This article is an open access article distributed under the terms and conditions of the Creative Commons Attribution (CC BY) license (http://creativecommons.org/licenses/by/4.0/).
Share and Cite
Peters, E.L.; Van der Linde, S.M.; Vogel, I.S.P.; Haroon, M.; Offringa, C.; De Wit, G.M.J.; Koolwijk, P.; Van der Laarse, W.J.; Jaspers, R.T. IGF-1 Attenuates Hypoxia-Induced Atrophy but Inhibits Myoglobin Expression in C2C12 Skeletal Muscle Myotubes. Int. J. Mol. Sci. 2017, 18, 1889. https://doi.org/10.3390/ijms18091889
Peters EL, Van der Linde SM, Vogel ISP, Haroon M, Offringa C, De Wit GMJ, Koolwijk P, Van der Laarse WJ, Jaspers RT. IGF-1 Attenuates Hypoxia-Induced Atrophy but Inhibits Myoglobin Expression in C2C12 Skeletal Muscle Myotubes. International Journal of Molecular Sciences. 2017; 18(9):1889. https://doi.org/10.3390/ijms18091889
Chicago/Turabian StylePeters, Eva L., Sandra M. Van der Linde, Ilse S. P. Vogel, Mohammad Haroon, Carla Offringa, Gerard M. J. De Wit, Pieter Koolwijk, Willem J. Van der Laarse, and Richard T. Jaspers. 2017. "IGF-1 Attenuates Hypoxia-Induced Atrophy but Inhibits Myoglobin Expression in C2C12 Skeletal Muscle Myotubes" International Journal of Molecular Sciences 18, no. 9: 1889. https://doi.org/10.3390/ijms18091889
APA StylePeters, E. L., Van der Linde, S. M., Vogel, I. S. P., Haroon, M., Offringa, C., De Wit, G. M. J., Koolwijk, P., Van der Laarse, W. J., & Jaspers, R. T. (2017). IGF-1 Attenuates Hypoxia-Induced Atrophy but Inhibits Myoglobin Expression in C2C12 Skeletal Muscle Myotubes. International Journal of Molecular Sciences, 18(9), 1889. https://doi.org/10.3390/ijms18091889

